福建省泉州市2023-2024学年高二上学期期末质量监测生物试题(Word版附解析)
展开2023-2024学年度上学期泉州市高中教学质量监测
高二生物
(试卷满分100分,考试时间:90分钟)
温馨提示:
1.试卷共8页,包括单项选择题和非选择题两部分。
2.请将试题答案统一填写在答题卡上。
一、单项选择题(每小题2分;共50分)
1. 下图是人体内细胞与内环境进行物质交换的示意图,正常情况下①中含有( )
A. 呼吸酶、甘油三酯
B. 麦芽糖、血浆蛋白
C. 钙离子、血红蛋白
D. 肌酐、甲状腺激素
【答案】D
【解析】
【分析】1、内环境的主要成分是:水约90%,蛋白质,无机盐,激素以及血液运送的物质(如氧气、二氧化碳、葡萄糖)和非蛋白质类含氮化合物(如尿素、尿酸、肌酸、肌苷、氨基酸、多肽、胆红素和氨气等)。
2、题图分析:①是血浆、②是组织液、③是淋巴。
【详解】A、呼吸酶存在于活细胞内,①血浆中没有,A不符合题意;
B、麦芽糖是植物特有的二糖,①血浆中没有,B不符合题意;
C、血红蛋白存在于红细胞中,①血浆中没有,C不符合题意;
D、肌酐、甲状腺激素等在①血浆中存在,D符合题意。
故选D。
2. 下列关于交感神经和副交感神经的叙述,正确的是( )
A. 运动中交感神经兴奋,副交感神经活动减弱
B. 运动中交感神经活动减弱,副交感神经兴奋
C. 运动中交感神经兴奋,副交感神经也兴奋
D 交感神经和副交感神经属于中枢神经系统
【答案】A
【解析】
【分析】交感神经和副交感神经对同一个内脏器官的作用往往是相反的,交感神经可以使心跳加快、加强,副交感神经使心跳减慢、减弱。肾上腺素能使心肌收缩力加强、兴奋性增高,传导加速,心输出量增多,有利于通气;交感神经对胃肠运动主要具有抑制作用,即降低胃肠平滑肌的紧张性及胃肠蠕动的频率。
【详解】ABC、运动中为兴奋状态,此时交感神经兴奋,副交感神经活动减弱,A正确,BC错误;
D、交感神经和副交感神经属于外周神经系统,D错误。
故选A。
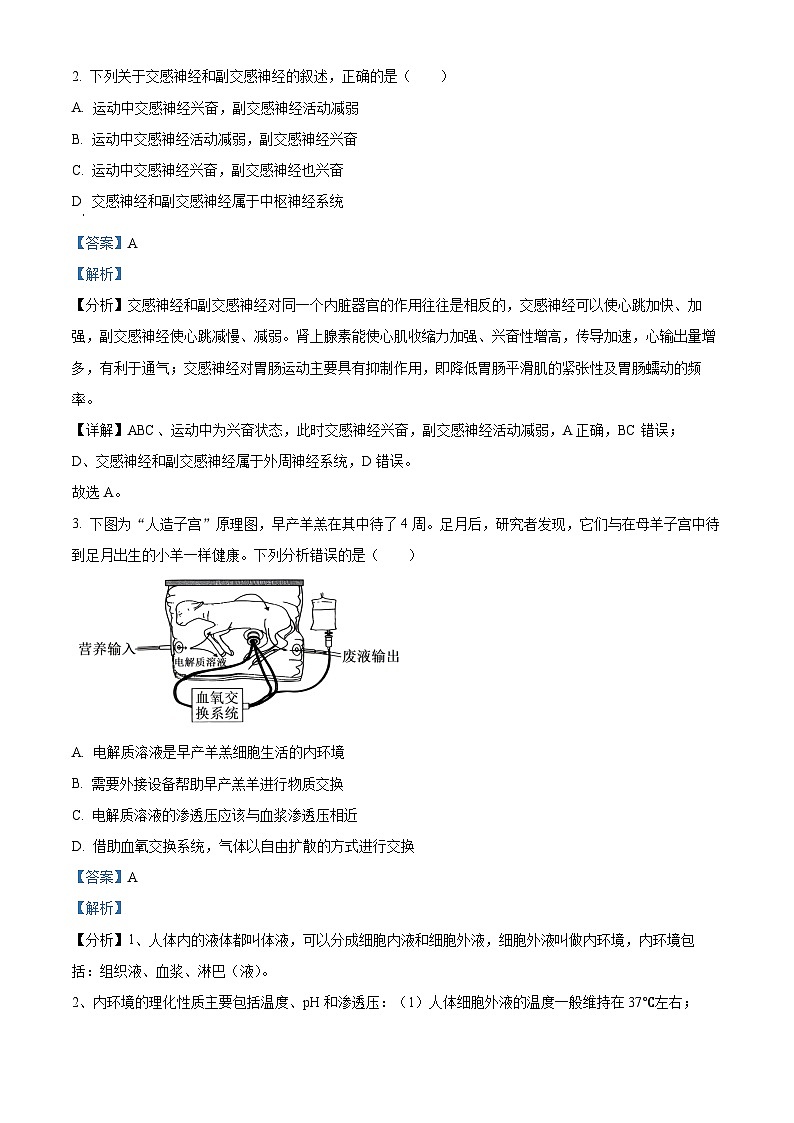
3. 下图为“人造子宫”原理图,早产羊羔在其中待了4周。足月后,研究者发现,它们与在母羊子宫中待到足月出生的小羊一样健康。下列分析错误的是( )
A. 电解质溶液是早产羊羔细胞生活的内环境
B. 需要外接设备帮助早产羔羊进行物质交换
C. 电解质溶液的渗透压应该与血浆渗透压相近
D. 借助血氧交换系统,气体以自由扩散的方式进行交换
【答案】A
【解析】
【分析】1、人体内的液体都叫体液,可以分成细胞内液和细胞外液,细胞外液叫做内环境,内环境包括:组织液、血浆、淋巴(液)。
2、内环境的理化性质主要包括温度、pH和渗透压:(1)人体细胞外液的温度一般维持在37℃左右;(2)正常人的血浆接近中性,pH为7.35~7.45,血浆的pH之所以能够保持稳定,与它含有的缓冲物质有关;(3)血浆渗透压的大小主要与无机盐、蛋白质的含量有关。
【详解】A、根据题意分析,电解质溶液提供的液体环境相当于母羊的子宫,羊羔在其中生活,但子宫不属于内环境,A错误;
B、“人造子宫”外部需要配置机器胎盘,与早产羊羔的脐带联通,使早产羊羔能通过机器胎盘来获得养料,排出代谢废物,以维持内环境的稳定,B正确;
C、为维持羊羔细胞的正常形态,“人造子宫”中的电解质溶液的渗透压应该与血浆的渗透压相近,C正确;
D、据图分析,血氧交换系统可保证氧气供应二氧化碳排出,进而维持电解质溶液相对稳定,因此羊羔可通过血氧交换系统获得氧气,排出代谢废物,D正确。
故选A。
4. 神经一体液一免疫调节网络是机体维持稳态的主要调节机制。下列叙述错误的是( )
A. 神经调节的基本方式是反射,反射的结构基础是反射弧
B. 免疫器官是免疫细胞生成、成熟或集中分布的场所
C. 体内需要源源不断地产生激素,以维持激素含量的动态平衡
D. 机体在神经一体液调节下,通过调节尿量实现水和无机盐平衡
【答案】D
【解析】
【分析】免疫系统的组成:(1)免疫器官:骨髓、胸腺、脾、淋巴结、扁桃体等,免疫器官是免疫细胞生成、成熟或集中分布的场所。(2)免疫细胞:发挥免疫作用的细胞,包括树突状细胞、巨噬细胞等和淋巴细胞,淋巴细胞包括T细胞和B细胞。(3)免疫活性物质:由免疫细胞或其他细胞产生的发挥免疫作用的物质,包括溶菌酶、抗体和细胞因子等。
【详解】A、神经调节的基本方式是反射,反射的结构基础是反射弧,A正确;
B、免疫器官是免疫细胞生成、成熟或集中分布的场所,B正确;
C、激素一经靶细胞接受并起作用后就会失活,故体内需要源源不断的产生激素,以维持激素含量的动态平衡,C正确;
D、水和无机盐的平衡是在神经和激素的调节下,通过调节尿量和尿的成分共同完成的,D正确。
故选D。
5. 下列有关实验的叙述错误的是( )
A. 狗听到铃声分泌唾液,该过程中铃声为非条件刺激
B. 手术摘除公鸡的睾丸,其雄性性征明显消失,该实验运用了减法原理
C. “生物体维持pH稳定的机制”实验中材料的种类、加入HCl和NaOH的滴数都属于自变量
D. 结扎狗的胰管,使胰腺萎缩,用萎缩胰腺的提取液可治疗胰腺受损诱发的糖尿病
【答案】A
【解析】
【分析】1、实验过程中可以变化的因素称为变量。其中人为改变的变量叫自变量,随着自变量的变化而变化的变量称做因变量。除自变量外、实验过程中可能还会存在一些可变因素,对实验结果造成影响,这些变量称为无关变量。
2、加法原理是与常态相比,人为的增加某种影响因素的;减法原理是与常态相比,人为的去除某种影响因素。
【详解】A、每次给狗喂食时打铃,这样通过反复的条件刺激(铃声)和食物(非条件刺激)相结合,一段时间后,即使不提供食物,狗只听到铃声就会分泌唾液,这说明建立起了条件反射,此时铃声是条件刺激,A错误;
B、减法原理是与常态相比,人为的去除某种影响因素,手术摘除公鸡的睾丸,其雄性性征明显消失,该实验运用了减法原理,B正确;
C、实验过程中可以变化的因素称为变量,其中人为改变的变量叫自变量,“生物体维持pH稳定的机制”实验中材料的种类、加入HCl和NaOH的滴数都属于自变量,C正确;
D、结扎狗的胰管,使胰腺萎缩,胰液不能分泌,胰岛素不会被分解,再用萎缩的胰腺提取液可提取到胰岛素,可以来治疗胰腺受损诱发的糖尿病,D正确;
故选A。
6. 人体心脏和肾上腺所受神经支配的方式如图所示。下列叙述错误的是( )
A. 心脏细胞表面同时存在神经递质和激素的受体
B. 经过通路A引起心脏跳动加快所需的时间通常较通路B短
C. 经过通路B调节心血管活动的调节方式是神经-体液调节
D. 图中反射弧效应器是传出神经末梢及其支配的心脏和血管
【答案】D
【解析】
【分析】1、神经调节与体液调节的特点比较如下:神经调节:迅速、准确;作用范围比较窄;作用时间短;体液调节:比较缓慢;作用范围比较广;作用时间比较长。
2、神经调节的基本方式是反射,反射活动的结构基础是反射弧,反射弧包括感受器、传入神经、神经中枢、传出神经和效应器。
【详解】A、由图可知,通路A中,在神经元与心脏细胞之间以去甲肾上腺素为神经递质传递兴奋;通路B中,肾上腺分泌的肾上腺素经过血液循环运输到全身各处,并可以作用于心脏,故图中心脏细胞表面同时存在神经递质和激素的受体,A正确;
B、图中经过通路A调节心脏活动的是神经调节,通路B有神经调节过程控制肾上腺素的分泌,也有肾上腺素参与的激素(体液)调节过程,与神经调节相比,体液调节作用速度较缓慢,所以经过通路A引起心脏跳动加快所需的时间通常较通路B短,B正确;
C、通路B调节心血管活动的过程中,既有神经中枢通过释放神经递质(乙酰胆碱)的神经调节过程,也有肾上腺素参与的激素(体液)调节过程,经过通路B调节心血管活动的调节方式有神经调节和体液调节,C正确;
D、效应器由传出神经末梢和它所支配的肌肉或腺体构成,由图可知,效应器由传出神经末梢及其支配的肾上腺或心脏构成,D错误。
故选D。
7. 下列关于免疫失调的叙述,正确的是( )
A. 过敏者接触过敏原后都会在数分钟内出现反应
B. 与淋巴细胞发育有关的基因突变或缺陷可引起免疫缺陷病
C. 人体内的一些物质或细胞引起的免疫反应就是自身免疫病
D. 在自身免疫病和过敏反应中,抗体攻击的对象相同
【答案】B
【解析】
【分析】1、过敏反应有快慢之分,过敏者可能在接触过敏原后数分钟内出现反应,也可能24 h后才有症状。许多过敏反应还有明显的遗传倾向和个体差异。
2、免疫缺陷病是指由机体免疫功能不足或缺乏而引起的疾病。该病分为两类,一类是由于遗传而生来就有免疫缺陷的,叫作先天性免疫缺陷病,如重症联合免疫缺陷病。该病是由与淋巴细胞发育有关的基因突变或缺陷引起的,患者多为新生儿和婴幼儿,他们存在严重的体液免疫和细胞免疫缺陷,任何一种病原体感染,对他们都是致命的。另一类是由疾病和其他因素引起的,叫作获得性免疫缺陷病,如艾滋病。大多数免疫缺陷病都属于获得性免疫缺陷病。
【详解】A、过敏反应有快慢之分,过敏者可能在接触过敏原后数分钟内出现反应,也可能24 h后才有症状,A错误;
B、先天性免疫缺陷病,如重症联合免疫缺陷病,该病是由与淋巴细胞发育有关的基因突变或缺陷引起的,B正确;
C、在某些特殊情况下,免疫系统会对自身成分发生反应,如果自身免疫反应对组织和器官造成损伤并出现了症状,就称为自身免疫病,人体癌细胞等引起的免疫反应并不是自身免疫缺陷病,C错误;
D、在自身免疫病和过敏反应中,抗体攻击的对象不相同,自身免疫病是免疫系统针对自身的免疫反应,而过敏则是针对体外物质所发生的反应,D错误。
故选B。
8. 尿毒症是急慢性肾衰竭的晚期阶段,此时患者的肾脏无法发挥正常的功能。肾脏移植是治疗尿毒症的有效手段。下列叙述错误的是( )
A. 肾脏移植的成败,主要取决于供者和受者的HLA是否一致或相近
B. 若移植的肾脏发生免疫排斥,则在此过程中T细胞起主要作用
C. 若在肾脏移植时,适当使用免疫增强剂,则可提高肾脏成活率
D. 若移植自体干细胞培养出的组织、器官,则可解决免疫排斥问题
【答案】C
【解析】
【分析】1、器官移植是将一个个体的某一器官整体或部分地转移到另一个体(或本体的另一位置,如自体皮肤移植)的过程。
2、器官移植存在的主要问题:免疫排斥反应和供体器官不足;针对免疫排斥反应,可采用免疫抑制剂来提高移植器官的成活率。
【详解】A、器官移植的成败,主要取决于供者与受者的HLA是否一致或相近,只要供者与受者的主要HLA有一半以上相同,就可进行器官移植,A正确;
B、若移植的肾脏发生免疫排斥,在免疫排斥反应中,起作用的主要是细胞毒性T细胞,活化的细胞毒性T细胞识别并裂解供体器官,从而引起供体器官受损,B正确;
C、若在肾脏移植时,可能会发生免疫排斥,适当使用免疫抑制剂,则可提高肾脏成活率,C错误;
D、若移植自体干细胞培养出的组织、器官,供者与受者的HLA一致,可解决免疫排斥问题,D正确。
故选C。
9. 已知TRH可促进甲状腺分泌甲状腺激素。为进一步验证TRH是通过作用于垂体进而促进甲状腺分泌甲状腺激素,以下哪组实验是必需的( )
A. AB. BC. CD. D
【答案】D
【解析】
【分析】甲状腺激素的分级调节:寒冷等条件下,下丘脑分泌促甲状腺激素释放激素促进垂体分泌促甲状腺激素,促进甲状腺分泌甲状腺激素,促进代谢增加产热。当甲状腺激素含量过多时,会反过来抑制下丘脑和垂体的分泌活动,这叫做负反馈调节。
【详解】分析题意,已知TRH可促进甲状腺分泌甲状腺激素,而本实验目的是验证TRH是通过作用于垂体进而促进甲状腺分泌甲状腺激素,实验的自变量是垂体的有无,实验组应切除垂体,其余结构如下丘脑分泌TRH区域和甲状腺应保留。D符合题意。
故选D。
10. 如图是人体内某些信息分子的合成部位及作用结果示意图,下列叙述错误的是( )
A. 发生图甲所示过程时,下丘脑体温调节中枢兴奋
B. 发生图乙所示过程时,下丘脑渗透压感受器兴奋
C. 信息分子A由突触前膜释放,进入突触后神经元起作用
D. 当细胞外液渗透压升高时,垂体释放信息分子B增多
【答案】C
【解析】
【分析】1、分析图甲可知,效应为骨骼肌战栗,说明是体温调节过程,骨骼肌战栗增加产热。
2、分析图乙可知,信息分子B作用于肾小管细胞,使水分重吸收增强,而抗利尿激素能促进肾小管和集合管对水的重吸收,所以信号分子B是抗利尿激素。
【详解】A、由分析图甲过程为体温调节过程,发生此过程时下丘脑体温调节中枢兴奋,A正确;
B、当细胞外液渗透压升高时,抗利尿激素分泌量增加,促进肾小管和集合管对水分的重吸收,所以发生图乙所示过程时,下丘脑渗透压感受器兴奋,B正确;
C、传入神经与下丘脑之间通过突触传递信息,所以信息分子A代表神经递质,只能由突触前膜释放,与突触后膜上的受体结合,而不是进入突触后神经元起作用,C错误;
D、当细胞外液渗透压升高时,由下丘脑合成垂体后叶释放的抗利尿激素量增加,促进肾小管和集合管对水分的重吸收,D正确。
故选C。
11. 热射病即重症中暑,是由于暴露在高温高湿环境中,机体体温调节失衡,产热大于散热所致,死亡率极高。下列叙述正确的是( )
A. 高温环境中人体散热的主要器官是皮肤
B. 高温作业时多喝纯净水,可降低中暑的可能性
C. 高温环境中皮肤血管收缩,汗腺分泌增加以促进散热
D. 高温环境中,热觉感受器受损导致体温调节失衡
【答案】A
【解析】
【分析】代谢产热是机体热量的主要来源。在安静状态下,人体主要通过肝、脑等器官的活动提供热量;运动时,骨骼肌成为主要的产热器官。而皮肤是人体最主要的散热器官,皮肤散热主要通过辐射(如以红外线等形式将热量传到外界)、传导(机体热量直接传给同它接触的物体)、对流(通过气体来交换热量)以及蒸发(如汗液的蒸发)的方式进行。体温调节是通过调节上述器官的产热和散热实现的。
【详解】A、皮肤是人体最主要的散热器官,皮肤散热主要通过辐射、传导、对流和蒸发的方式进行,A正确;
B、高温作业时多喝淡盐水,补充无机盐和水分,可降低中暑的可能性,B错误;
C、高温环境中皮肤血管舒张,血流量加快,汗腺分泌增加以促进散热,C错误;
D、高温环境中,体内产生的热量不能及时散出,会导致体温升高,并非热觉感受器受损,D错误。
故选A。
12. 如图为躯体运动调节示意图。下列叙述错误的是( )
A. 脊髓是机体运动的低级中枢
B. 该图体现了躯体运动存在分级调节
C. 小脑和脑干等连接低级中枢和高级中枢
D. 脊髓对膀胱扩大和缩小的控制由躯体运动神经支配
【答案】D
【解析】
【分析】躯体的运动受大脑皮层以及脑干、脊髓等的共同调控、脊髓是机体运动的低级中枢,大脑皮层是最高级中枢,脑干等链接低级中枢和高级中枢。脑中的相应高级中枢会发出指令对低级中枢进行不断调整,就这样机体的运动在大脑皮层以及其他中枢的分级调节下,变得更加有条不紊与精准。
【详解】AC、大脑皮层是最高级中枢,脊髓是机体运动的低级中枢,大脑皮层可通过小脑和脑干与脊髓相连,因此小脑和脑干等连接低级中枢和高级中枢,AC正确;
B、分析图可知,该图体现了机体的运动存在大脑皮层以及其他中枢的分级调节,B正确;
D、脊髓对膀胱扩大和缩小的控制由内脏运动神经支配,D错误。
故选D。
13. 中国政府高度重视禁毒工作,是列管毒品最多、管制最严的国家之一。下列叙述错误的是( )
A. 毒品的作用位点往往是突触
B. 兴奋剂不是毒品,在体育比赛中可适量使用
C. 每个公民都应洁身自好,坚持“毒品绝不能碰”的准则
D. 毒品可造成神经系统兴奋性异常,使人心理和生理双重上瘾
【答案】B
【解析】
【分析】1、兴奋剂原是指能提高中枢神经系统机能活动的一类药物,如今是运动禁用药物的统称。兴奋剂具有增强人的兴奋程度、提高运动速度等作用,为了维护比賽的公平,保护参赛者的身心健康,运动比赛禁止使用兴奋剂。
2、《中华人民共和国刑法》第357条规定:毒品是指鸦片、海洛因、甲基苯丙胺(冰毒)、吗啡、大麻、可卡因以及国家规定管制的其他能够使人形成瘾癖的麻醉药品和精神药品。有些兴奋剂就是毒品,它们会对人体健康带来极大的危害。
【详解】A、毒品分子对神经系统产生影响,其作用位点往往是两个神经元之间的突触,A正确;
B、服用兴奋剂的运动员一般不会产生强烈的依赖性,在体育比赛中使用有失公平性,且对身体也有害,故体育比赛中禁止使用,B错误;
C、每个公民都应洁身自好,坚持“毒品绝不能碰”的准则,珍爱生命,远离毒品,C正确;
D、毒品可造成神经系统兴奋性异常,如可卡因会影响大脑中与愉悦传递有关的神经元,使人心理和生理双重“上瘾”,D正确。
故选B。
14. 下列关于机体免疫调节的叙述错误的是( )
A. 疫苗作为外来抗原可激发机体产生免疫反应
B. 树突状细胞能够处理和呈递抗原,淋巴细胞不能呈递抗原
C. 人体免疫细胞表面的受体可识别入侵的细菌、病毒等病原体
D. 有的致病细菌感染人体既可引发体液免疫又可引发细胞免疫
【答案】B
【解析】
【分析】免疫学应用:(1)预防接种:接种疫苗,使机体产生相应的抗体和记忆细胞(主要是得到记忆细胞)。(2)疾病的检测:利用抗原、抗体发生特异性免疫反应,用相应的抗体检验是否有抗原。(3)器官移植:外源器官相当于抗原,自身T细胞会对其进行攻击,移植时要用免疫抑制药物使机体免疫功能下降
【详解】A、注射的疫苗通常会作为抗原激发机体产生免疫反应,产生抗体和记忆细胞,抵御病原体的侵入,A正确;
B、B细胞、树突状细胞和巨噬细胞都能够处理和呈递抗原,B细胞属于淋巴细胞,B错误;
C、免疫细胞是执行免疫功能的细胞,病原体进入机体后,其表面一些特定的蛋白质等物质,能够与免疫细胞表面的受体结合,从而引发免疫反应,即免疫细胞表面的受体可识别细菌、病毒等入侵机体的病原体,C正确;
D、某些致病细菌若是胞内寄生物,则感染人体时既可引发体液免疫又可引发细胞免疫,D正确。
故选B。
15. 人和动物通过各器官、系统的协调配合,维持内环境的稳态并适应复杂多变的环境。下图表示某刺激引起的人体生命活动调节过程,有关叙述错误的是( )
A. 肾小管和集合管细胞表面可能含有激素a的受体
B. 激素b主要与水盐代谢和有机物代谢调节有关
C. 激素c分泌的调节方式可以放大激素的调节效应
D. 去甲肾上腺素可用于紧急治疗中维持血压
【答案】C
【解析】
【分析】肾上腺接受垂体分泌的激素的调节,分为皮质和髓质两部分,前者主要分泌醛固酮、皮质醇等,调节水盐代谢和有机物代谢,后者可分泌肾上腺素,提高机体的应激能力。
【详解】A、由图可知,激素a由下丘脑指向垂体释放,可以是抗利尿激素,促进肾小管和集合管对水分的重吸收,说明肾小管和集合管细胞表面可能含有激素a的受体,A正确;
B、激素b由肾上腺皮质合成分泌,可以是醛固酮和皮质醇,主要与水盐代谢和有机物代谢调节有关,B正确;
C、激素c是由肾上腺髓质合成分泌,能使心跳和呼吸加快,说明激素c是肾上腺素,肾上腺素分泌的调节是由传出神经控制,不属于分级调节,不可以放大激素的调节效应,C错误;
D、去甲肾上腺素可以增强心肌收缩能力,升高血压,可用于紧急治疗中维持血压,D正确。
故选C。
16. 同学们听到铃声走进教室,这一行为与神经调节有关。该过程中某一神经元的结构及其在某时刻的电位如图所示。下列关于该过程的叙述错误的是( )
A. ①处K⁺外流恢复静息电位
B. ②处Na⁺内流产生动作电位
C. 兴奋以局部电流的形式由③传导到④
D. ①②处离子的运输均需要细胞代谢提供能量
【答案】D
【解析】
【分析】神经冲动的产生:静息时,神经细胞膜对钾离子的通透性大,钾离子大量外流,形成内负外正的静息电位;受到刺激后,神经细胞膜的通透性发生改变,对钠离子的通透性增大,钠离子内流,形成内正外负的动作电位。兴奋部位和非兴奋部位形成电位差,产生局部电流,兴奋传导的方向与膜内电流方向一致。
【详解】ABC、由题意可知,兴奋传递的方向为③→④,则①处恢复静息电位,为K+外流,②处Na+内流,产生动作电位,兴奋在神经纤维上以局部电流的形式进行传导,ABC正确;
D、②处离子的运输均为协助扩散,不需要细胞代谢提供能量,D错误。
故选D。
17. 下列有关HIV的叙述错误的是( )
A. HIV通过性接触和握手等途径传播
B. HIV主要侵染并破坏人体的辅助性T细胞
C. 可用标记的特异性抗体来检测机体是否感染HIV
D. 抗逆转录病毒联合疗法可阻止HIV在人体内的繁殖
【答案】A
【解析】
【分析】艾滋病是由HIV感染引起的免疫缺陷病,HIV侵入人体后通常可以潜伏2~10年,主要侵染并破坏人体的辅助性T细胞,最终患者死于由免疫功能丧失引起的严重感染或恶性肿瘤等疾病。
【详解】A、艾滋病主要通过性接触、血液和母婴传播,不会通过握手等途径传播,A错误;
B、HIV侵入人体后主要侵染并破坏人体的辅助性T细胞,B正确;
C、HIV 作为抗原可以刺激机体产生抗体,所以利用抗原-抗体特异性结合的特点,采用标记的特异性抗体来检测机体是否感染 HIV,C正确;
D、HIV属于逆转录病毒,抗逆转录病毒联合疗法可阻止HIV在人体内的繁殖,D正确。
故选A。
18. 下列关于“探索生长素类调节剂促进插条生根的最适浓度”实验的叙述,错误的是( )
A. 浸泡法和沾蘸法处理插条时间不同
B. 同一组实验所选的植物种类可以不同
C. 插条最好在遮阴和空气湿度较高的地方处理
D. 插条上芽的数量和生理状态会影响实验结果
【答案】B
【解析】
【分析】生长素类似物处理插条的方法很多,以下2类方法比较简便。
(1)浸泡法:把插条的基部浸泡在配制好的溶液中,深约3cm,处理几小时至一天。处理完毕就可以扦插了。这种处理方法要求溶液的浓度较低,并且最好是在遮阴和空气湿度较高的地方进行处理。
(2)沾蘸法:把插条基部在浓度较高的药液中蘸一下(约5s), 深约1.5 cm即可。
【详解】A、浸泡法和沾蘸法处理插条时间不同,浸泡法一般处理几小时至一天,沾蘸法一般把插条基部在浓度较高的药液中蘸一下,A正确;
B、为了保证单一变量,同一组实验所选的植物种类应相同,B错误;
C、插条离体后,吸水能力较差,处理插条时最好在遮阴和空气湿度较高的地方进行,避免枝条过度失水,以确保成活率,C正确;
D、由于芽能产生生长素,所以插条上芽的数量和生理状态会影响实验结果,D正确。
故选B。
19. 糖尿病显著增加认知障碍发生的风险。研究团队发现在胰岛素抵抗(IR)状态下,脂肪组织释放的外泌囊泡(AT-EV)中有高含量的miR-9-3p(一种miRNA),使神经细胞结构功能改变,导致认知水平降低。为研究miR-9-3p对突触的影响,采集正常鼠和IR鼠的AT-EV置于缓冲液中,分别注入b、c组实验鼠,两周后检测a、b、c三组实验鼠海马体突触数量,结果如图。下列分析错误的是( )
A. a组的处理是注入等量的缓冲液
B. 正常鼠的AT-EV基本不影响突触数量
C. IR鼠的AT-EV会使突触数量减少
D. miR-9-3P不会影响动物的记忆能力
【答案】D
【解析】
【分析】分析可知,实验目的是研究miR -9-3p对突触的影响,实验设计应遵循对照原则与单一变量原则,据图可知,图中a 组是对照组,bc 组实验鼠分别注射正常鼠AT-EV、IR鼠AT-EV,则a组小鼠应注射等量的缓冲液。据图可知,与对照组相比,正常鼠 AT-EV组突触相对数量无明显变化,而IR鼠AT-EV 组突触相对数量明显减少,说明IR状态下高含量的miR-9-3p会导致突触数量减少。
【详解】A、实验设计应遵循对照与单一变量原则,据图可知,图中的a是对照组,b、c组注射溶于缓冲液的AT-EV,则a对照组应注射等量的缓冲液,A正确;
B、与对照组相比,正常鼠 AT-EV组突触相对数量无明显变化,说明正常鼠的AT-EV基本不影响突触数量,B正确;
C、与对照组相比,IR鼠的AT-EV组突触相对数量减少,这说明IR鼠的AT-EV会使突触数量减少,C正确;
D、长期记忆与新突触的建立有关,IR状态下高含量的miR-9-3p会导致突触数量减少,因此miR-9-3P会影响动物的记忆能力,D错误。
故选D。
20. 下列关于激素、神经递质和酶的叙述,错误的是( )
A. 一种内分泌器官可能分泌多种激素
B. 一种神经递质可由不同的细胞合成
C. 酶起催化作用,激素和神经递质起调节作用
D. 三者都在细胞内产生,在细胞外起作用
【答案】D
【解析】
【分析】神经调节、体液调节和免疫调节的实现都离不开信号分子(如神经递质、激素和细胞因子等),这些信号分子的作用方式,都是直接与受体接触。受体一般是蛋白质分子,不同受体的结构各异,因此信号分子与受体的结合具有特异性。
【详解】A、一种内分泌器官可分泌多种激素,如垂体分泌促甲状腺激素、促性腺激素、促肾上腺皮质激素和生长激素等,A正确;
B、神经递质是指神经末梢释放的特殊化学物质,它能作用于支配的神经元或效应器细胞膜上的受体,从而完成信息传递功能,同一种神经递质可由不同的细胞合成,B正确;
C、酶的作用机理是降低化学反应所需的活化能,激素、神经递质作为信息分子,起调节作用,C正确;
D、酶是细胞内产生,在细胞内和细胞外均能发挥作用,D错误。
故选D。
21. 下图表示两个细胞或病毒与细胞相互接触的过程,下列叙述正确的是( )
A. 若a是树突状细胞,则b可表示细胞毒性T细胞,a向b呈递抗原
B. 若a是再次入侵的病毒,则b可表示记忆T细胞,b增殖分化产生抗体
C. 若a是衰老细胞,则b可表示吞噬细胞,b对a的吞噬属于第二道防线
D. 若a是被麻风分枝杆菌入侵的细胞,则b可表示与其密切接触的浆细胞
【答案】C
【解析】
【分析】细胞免疫的过程:被病毒感染的靶细胞膜表面的某些分子发生变化,细胞毒性T细胞识别变化的信号,开始分裂并分化,形成新的细胞毒性T细胞和记忆T细胞。同时辅助性T细胞分泌细胞因子加速细胞毒性T细胞的分裂、分化。新形成的细胞毒性T细胞在体液中循环,识别并接触、裂解被同样病原体感染的靶细胞,靶细胞裂解、死亡后,病原体暴露出来,抗体可以与之结合,或被其他细胞吞噬掉。
【详解】A、树突状细胞属于抗原呈递细胞,若a是树突状细胞,则b可表示辅助性T细胞,A错误;
B、能够产生抗体的是浆细胞,B错误;
C、吞噬细胞可吞噬衰老细胞,若a是衰老细胞,则b可表示吞噬细胞,b对a的吞噬属于第二道防线,C正确;
D、若a是被麻风分枝杆菌入侵的细胞,则a是靶细胞,b表示与之密切接触的细胞毒性T细胞,D错误。
故选C。
22. 脱落酸具有促进叶和果实衰老和脱落,维持种子休眠和促进气孔关闭等功能。研究发现,脱落酸还可刺激乙烯产生,从而促进果实成熟。下列分析错误是( )
A. 干旱胁迫,根冠和萎蔫的叶片更易产生脱落酸
B. 在适宜阶段喷洒脱落酸,可促进果实的成熟和脱落
C. 在种子萌发上,脱落酸与赤霉素表现出协同作用
D. 脱落酸可通过抑制细胞分裂,抑制植物生长
【答案】C
【解析】
【分析】1、赤霉素的生理作用是促进细胞伸长,从而引起茎秆伸长和植物增高。此外,它还有促进麦芽糖化,促进营养生长,防止器官脱落和解除种子、块茎休眠促进萌发等作用。
2、赤霉素的生理作用是促进细胞伸长,从而引起茎秆伸长和植物增高。此外,它还有促进麦芽糖化,促进营养生长,防止器官脱落和解除种子、块茎休眠促进萌发等作用。
【详解】A、分析题意可知,脱落酸有维持种子休眠和促进气孔关闭等功能,故干旱胁迫,根冠和萎蔫的叶片更易产生脱落酸,A正确;
B、脱落酸可以刺激乙烯产生,从而促进果实成熟,故在适宜阶段喷洒脱落酸,可促进果实的成熟和脱落,B正确;
C、脱落酸可以抑制种子萌发,赤霉素能够促进种子萌发,故在种子萌发上,脱落酸与赤霉素表现出抗衡(拮抗)作用,C错误;
D、脱落酸能够抑制植物生长,可能是通过抑制细胞分裂实现的,D正确。
故选C。
23. 在某哺乳动物体内注射m抗原和n抗原后,机体内产生的抗体水平变化情况如下图所示。下列相关叙述正确的是( )
A. B细胞增殖分化需要辅助性T细胞呈递抗原
B. 若第14天再次注射m抗原,机体能产生大量抗m抗体
C. 第28天注射后,两种抗体浓度的差异是由于抗m抗体的积累
D. 第56天注射n抗原,机体可能会快速产生大量抗n抗体
【答案】D
【解析】
【分析】首次注射抗原,机体通过体液免疫产生抗体和记忆B细胞,这属于初次免疫;再次注射相同抗原,记忆B细胞识别抗原,增殖分化产生浆细胞,浆细胞产生大量抗体,这属于二次免疫。
【详解】A、辅助性T细胞与B细胞结合传递信号是B细胞增殖分化的信号之一,辅助性T细胞没有呈递抗原给B细胞,A错误;
B、若第14天再次注射m抗原,机体本身存在的抗m抗体就会与m抗原结合,不能引发机体产生抗体,B错误;
C、28天后产生抗m抗体的过程属于二次免疫,抗n抗体的过程属于初次免疫,C错误;
D、第56天注射n抗原,记忆B细胞识别n抗原后增殖分化产生浆细胞,浆细胞产生大量抗n抗体,D正确。
故选D。
24. 随着气候变暖,许多植物进化出了适应温度升高的生长发育机制。温度形态建成是指植物通过对自身生长发育的调节来克服温度升高带来的不利影响的形态变化,在幼苗期主要表现之一为下胚轴伸长。PIF4和HY5是与IAA合成基因相关的转录因子。下图为IAA参与调控温度形态建成的初步模型。下列叙述错误的是( )
A. PIF4是温度形态建成的正向调控因子
B. 该调节不能体现IAA浓度过高会抑制生长
C. IAA由色氨酸经过一系列反应转变而成
D. 温度作为一种信息分子调节植物生长发育
【答案】D
【解析】
【分析】植物的生长发育,在根本上是基因组在一定时间和空间上程序性表达的结果,同时也会受到环境因素的影响。植物激素是指植物体内产生的,从产生部位运输到作用部位,对植物生命活动具有调节作用的微量有机物,其化学本质有多种。各种植物激素并不是孤立地起作用,而是多种激素相互作用共同调节。
【详解】A、温度升高,PIF4增加,IAA合成增加,下胚轴伸长,故PIF4是温度形态建成的正向调控因子,A正确;
B、该题图只能反应IAA合成增加,下胚轴伸长,不能体现IAA浓度过高会抑制生长,B正确;
C、IAA(吲哚乙酸)由色氨酸经过一系列反应转变而成,C正确;
D、温度是一种外界环境的物理指标,作为环境因素调节植物生长发育,不是一种信号分子,D错误。
故选D。
25. 下图表示胰岛细胞分泌胰岛素及其相关调节过程示意图,图中GLUT2和GLUT4为葡萄糖转运载体。下列叙述错误的是( )
A. 若某物质能促使K⁺通道开放,则胰岛素分泌可能减少
B. 由图可知,进食后葡萄糖通过协助扩散方式进入胰岛B细胞
C 抗体a作用于蛋白M,引发自身免疫病,破坏机体免疫防御功能
D. 组织细胞膜上蛋白M被胰岛素激活后,促进GLUT4向细胞膜转移
【答案】C
【解析】
【分析】分析图可知,当血糖浓度增加时,葡萄糖进入胰岛B细胞,引起细胞内ATP浓度增加,进而导致ATP敏感的钾离子通道关闭K+外流受阻,进而触发Ca2+大量内流,由此引起起胰岛素分泌,胰岛素通过促进靶细胞摄取、利用和储存葡萄糖,使血糖降低。胰岛素是唯一能降低血糖的激素,其作用分为两个方面:促进血糖氧化分解、合成糖原、转化成非糖类物质如甘油三酯和氨基酸等;抑制肝糖原的分解和非糖类物质转化。当胰岛素与蛋白M结合后,经过细胞内信号传递,促进了含GLUT4的囊泡与细胞膜的融合,这就增加了细胞膜上葡萄糖转运载体GLUT4的数量,从而提高细胞对葡萄糖的转运能力。
【详解】A、由图可知,若某物质能促使K+通道开放,使Ca2+通道构象改变,导致Ca2+内流减少,Ca2+能促进胰岛素分泌颗粒的分泌,故胰岛素分泌可能减少,A正确;
B、据图可知,葡萄糖分子顺浓度运输,且需要膜上蛋白质的协助,所以进食后葡萄糖通过协助扩散方式进入胰岛B细胞,B正确;
C、由图可知,当胰岛素与蛋白M结合后,经过细胞内信号传递,促进了含GLUT4的囊泡与细胞膜的融合,这就增加了细胞膜上葡萄糖转运载体GLUT4的数量,从而提高细胞对葡萄糖的转运能力;若抗体a作用于蛋白M,会引发自身免疫病,导致胰岛素不能与蛋白M结合,影响葡萄糖运进组织细胞,达不到降低血糖的效果,不会破坏机体免疫防御功能,C错误;
D、由图可知,组织细胞膜上蛋白M被胰岛素激活后,经过细胞内信号传递,促进GLUT4向细胞膜转移,含GLUT4的囊泡与细胞膜的融合,从而增加了细胞膜上葡萄糖转运载体GLUT4的数量,D正确。
故选C。
二、非选择题(本题包含5小题,共50分)
26. 填写以下体现激素和靶器官之间相应关系的表格。
【答案】 ①. 体液 ②. 胰腺 ③. 肾上腺皮质 ④. Na⁺重吸收增加 ⑤. 胰高血糖素
【解析】
【详解】①激素通过体液运输,作用于靶细胞或靶器官。
②促胰液素的靶器官是胰腺,其可促进胰腺分泌胰液。
③④分泌醛固酮的内分泌细胞是肾上腺皮质细胞,其作用是促进肾小管和集合管对Na+进行重吸收。
⑤胰岛A细胞分泌的是胰高血糖素。
27. 癫痫是一种常见的严重神经系统疾病。癫痫发作对患者的认知和行为能力以及学习和记忆能力造成严重的影响。对于癫痫的发病机制,目前普遍认为是中枢神经系统兴奋性与抑制性失衡,脑部神经元过度兴奋所致。回答下列问题:
(1)人的学习和记忆是___的高级功能,学习的过程是建立___(填“条件反射”或“非条件反射”)的过程。
(2)神经递质可分为兴奋性(如谷氨酸)与抑制性(如GABA)两类。研究表明,脑突触与其周围的胶质细胞之间存在谷氨酸一谷氨酰胺循环,如下图所示。
①组成神经系统的细胞包括___和神经胶质细胞,突触的结构包括___。
②EAAT功能障碍容易诱发癫痫,据图推测发病机制:___。
(3)谷氨酰胺同时也是周围抑制性神经元合成GABA的原料,谷氨酰胺缺乏会导致病情加重,完成以下机制图①___;②___。
【答案】(1) ①. 人脑 ②. 条件反射
(2) ①. 神经元##神经细胞 ②. 突触前膜、突触间隙、突触后膜 ③. EAAT功能障碍时,谷氨酸回收受阻(进入突触前神经元和胶质细胞受阻),使突触间隙中的谷氨酸含量过高,突触后神经元过度兴奋,诱发癫痫
(3) ①. 合成GABA减少 ②. 减弱
【解析】
【分析】突触包括突触前膜、突触间隙和突触后膜,突触前膜内含有突触小泡,突触后膜上含有神经递质的受体。当有神经冲动传到神经末梢时,突触小泡与前膜融合,使前膜释放神经递质,作用于后模,使突触后膜发生电位变化。
小问1详解】
学习和记忆是人脑的高级功能,学习的过程是建立条件反射的过程。
【小问2详解】
①组成神经系统的细胞包括神经元(或神经细胞)和神经胶质细胞,突触的结构包括突触前膜、突触间隙和突触后膜。
②由图可知,当EAAT功能异常,可影响谷氨酸被突触前神经元回收,使谷氨酸持续发挥作用,导致癫痫发生。
【小问3详解】
谷氨酰胺同时也是周围抑制性神经元合成GABA的原料,谷氨酰胺缺乏会导致病情加重,原理是谷氨酰胺含量下降→抑制性神经元合成GABA减少→对突出后神经元抑制作用减弱→加重病情。
28. HPV是一类专门感染人皮肤及黏膜上皮细胞的DNA病毒。高危型HPV感染可诱发宫颈癌等疾病。下图为HPV侵染机体后的生理活动和机体部分免疫应答过程。
回答下列问题。
(1)HPV经APC摄取、处理后呈递在细胞表面,传递给Th,Th可向Th2方向分化,引起Th2___发生变化并与B细胞结合,为B细胞的激活提供了第二个信号。同时,Th能分泌物质a抑制HPVmRNA的形成,a在免疫系统的组成中属于___。
(2)HPV侵染皮肤细胞后,___细胞与靶细胞接触,Th1分泌的物质b促进其分裂分化。
(3)HPV病毒主要局限于皮肤黏膜表皮细胞层的感染,极少进入血液,因此细胞免疫在病毒的清除中占有重要作用。HPV在与人类共同进化的过程中形成了一系列多层次多水平的免疫逃逸机制。据图推测,HPV存在的逃逸机制:一是被HPV感染的组织中,免疫应答会向___(填“Th1”或“Th2”)方向漂移;二是皮肤细胞中___基因表达,抑制了细胞免疫,增加宿主患宫颈癌的概率。
【答案】(1) ①. 表面的特定分子 ②. 免疫活性物质
(2)细胞毒性T (3) ①. Th2 ②. (HPV)E5蛋白(或E5)
【解析】
【分析】1、体液免疫的过程为,当病原体侵入机体时,一些病原体可以和B细胞接触,这为激活B细胞提供了第一个信号。一些病原体被树突状细胞、B细胞等抗原呈递细胞摄取。抗原呈递细胞将抗原处理后呈递在细胞表面,然后传递给辅助性T细胞。辅助性T细胞表面的特定分子发生变化并与B细胞结合,这是激活B细胞的第二个信号;B细胞受到两个信号的刺激后开始分裂、分化,大部分分化为浆细胞,小部分分化为记忆细胞,细胞因子能促进B细胞的分裂、分化过程;浆细胞产生和分泌大量抗体,抗体可以随体液在全身循环并与这种病原体结合。在多数情况下,抗体与病原体结合后会发生进一步的变化,如形成沉淀等,进而被其他免疫细胞吞噬消化。记忆细胞可以在抗原消失后存活,当再接触这种抗原时,能迅速增殖分化,分化后快速产生大量抗体。
2、细胞免疫的过程:被病毒感染的靶细胞膜表面的某些分子发生变化,细胞毒性T细胞识别变化的信号,开始分裂并分化,形成新的细胞毒性T细胞和记忆T细胞。同时辅助性T细胞分泌细胞因子加速细胞毒性T细胞的分裂、分化。新形成的细胞毒性T细胞在体液中循环,识别并接触、裂解被同样病原体感染的靶细胞,靶细胞裂解、死亡后,病原体暴露出来,抗体可以与之结合,或被其他细胞吞噬掉。
【小问1详解】
HPV是抗原,HPV入侵机体后,会刺激机体产生体液免疫,在体液免疫过程中,抗原经APC(抗原呈递细胞)摄取、处理后呈递在细胞表面,传递给Th(辅助性T细胞),一些病原体可以和B细胞接触,这为激活B细胞提供了第一个信号。Th(辅助性T细胞)可向Th2方向分化,引起Th2表面的特定分子发生变化并与B细胞结合,为B细胞的激活提供了第二个信号。辅助性T细胞(Th)能分泌物质a抑制HPVmRNA的形成,则a在免疫系统的组成中属于细胞因子(或免疫活性物质)。
【小问2详解】
据图分析,当HPV侵入皮肤细胞后,会刺激机体产生细胞免疫,辅助性T细胞(Th)向Th1方向分化并分泌物质b细胞因子促进细胞毒性T细胞活化后与靶细胞接触使其裂解。
【小问3详解】
由于HPV病毒主要局限于皮肤黏膜表皮细胞层的感染,极少进入血液,因此细胞免疫在病毒的清除中占有主要作用,因此HPV可能通过逃避细胞免疫的方式来逃避免疫系统的“追杀”,一是被HPV感染的组织中,免疫应答可能会向Th2漂移,二是皮肤细胞中蛋白会抑制物质b的分泌(或HPVE5蛋白会抑制Th1促进细胞免疫的过程)从而抑制细胞免疫,使病原体癌基因更易逃避宿主的免疫监视功能,增加宿主患宫颈癌的概率。
29. 狗牙根是多年生草本植物,常用以铺建草坪或球场。狗牙根可连续分蘖,分蘖促进产生侧芽形成新枝,有助于草坪迅速返青,形成致密草坪。研究人员开展实验,探究最适浓度下赤霉素(GA3)和细胞分裂素(6-BA)对狗牙根分蘖芽形成的影响。实验处理方式及结果如下图(CK为对照组)。回答下列问题:
(1)研究人员通过___筛选出赤霉素和细胞分裂素的有效喷施浓度大致范围,进而通过正式实验确定最适浓度。
(2)实验结果表明,实验浓度下喷施赤霉素和细胞分裂素均能解除___,促进侧芽形成,且___效果更显著,其依据是___。
(3)春季日照时间逐渐延长、温度日渐回升,狗牙根逐渐变绿返青。由此可见,植物生长发育的调控是由基因表达调控、___和___共同完成的。
【答案】(1)预实验 (2) ① 顶端优势 ②. 细胞分裂素##6-BA ③. 与CK和GA3组相比,6-BA组株高更低而分蘖数更多
(3) ①. 激素调节 ②. 环境因素调节
【解析】
【分析】据图可知:使用赤霉素和细胞分裂素后狗牙根的株高有所降低,但分蘖数均增多。据此推测实验浓度下喷施赤霉素和细胞分裂素均能解除顶端优势,促进侧芽形成。
【小问1详解】
研究人员可以通过先设计一组梯度比较大的预实验筛选出赤霉素和细胞分裂素的有效喷施浓度大致范围,进而通过正式实验确定最适浓度。
【小问2详解】
实验结果表明,实验浓度下喷施赤霉素和细胞分裂素后,狗牙根的分蘖数比对照组更多,且与CK和GA3组相比,6-BA组株高更低而分蘖数更多,说明这两种激素均能解除顶端优势,促进侧芽形成,且细胞分裂素(6-BA)效果更显著。
【小问3详解】
植物生长发育的调控是由基因表达调控、激素调节和环境因素调节共同完成的。
30. 糖尿病是人类健康杀手,使用胰岛素是维持血糖稳定的重要治疗手段。葡萄糖反应性胰岛素制剂(GRI)可以模拟人体胰岛B细胞感知血糖波动的功能,对胰岛素的释放进行动态调节,在高血糖时快速释放胰岛素,低血糖时缓慢释放胰岛素,从而维持血糖稳定,降低注射频率,同时提高调节血糖的能力,帮助糖尿病患者大大提高生活质量。回答下列问题:
(1)体内胰岛素水平的上升,一方面___,进入肝、肌肉并合成糖原,进入脂肪组织转变为甘油三酯;另一方面又能___。
(2)小鼠正常血糖范围为80-120mg/dL,利用腹腔注射链脲佐菌素(STZ)诱导可制备1型糖尿病小鼠(空腹血糖水平>300mg/dL)。为了评估GRI的血糖控制能力,研究小组利用STZ诱导制备1型糖尿病小鼠,并开展相关实验如下表所示。
①若A的处理为注射lmL溶有STZ的柠檬酸钠缓冲液,则设置该对照组的目的是___。
②B应为___。
(3)根据下图数据推测,控制疾病小鼠血糖浓度的最佳给药量为___(填组别)。
【答案】(1) ①. 促进血糖进入组织细胞进行氧化分解 ②. 抑制肝糖原的分解和非糖物质转化为葡萄糖
(2) ①. 排除生理盐水对实验结果的影响(排除生理盐水对血糖的影响) ②. 检测(各组)小鼠血糖浓度
(3)d(组)
【解析】
【分析】胰岛A细胞分泌胰高血糖素,能升高血糖,只有促进效果没有抑制作用,即促进肝糖原的分解和非糖类物质转化;胰岛B细胞分泌胰岛素是唯一能降低血糖的激素,其作用分为两个方面:促进血糖氧化分解、合成糖原、转化成非糖类物质;抑制肝糖原的分解和非糖类物质转化。
【小问1详解】
胰岛素是唯一能够降低血糖浓度的激素,体内胰岛素水平的上升,一方面促进血糖进入组织细胞进行氧化分解,进入肝、肌肉并合成糖原,进入脂肪组织转变为甘油三酯;另一方面又能抑制肝糖原的分解和非糖物质转化为葡萄糖,从而降低血糖浓度。
【小问2详解】
分析题意,本实验目的是评估GRI的血糖控制能力,利用STZ诱导制备1型糖尿病小鼠,并实验的自变量是GRI的有无,因变量是血糖浓度,可通过注射GRI前后的血糖浓度进行比较,实验设计应遵循对照与单一变量原则,故具体分析如下:
①若A的处理为注射lmL溶有STZ的柠檬酸钠缓冲液,则设置该对照组的目的是排除生理盐水对实验结果的影响(排除生理盐水对血糖的影响)。
②本实验遵循前后对照原则,故B应为检测(各组)小鼠血糖浓度。
【小问3详解】
分析题图,d组的血糖浓度随时间延长也能控制在较低水平,故是控制疾病小鼠血糖浓度的最佳给药量。下丘脑分泌TRH区域
垂体
甲状腺
A
损毁
摘除
保留
B
损毁
保留
保留
C
保留
保留
摘除
D
保留
摘除
保留
内分泌细胞
激素
激素运输
靶器官
靶器官的响应
小肠黏膜细胞
促胰液素
通过③___运输
④___
胰液分泌增加
①___细胞
醛固酮
肾小管和集合管
⑤___
胰岛A细胞
②___
肝脏
肝糖原分解和非糖物质转化增加
分组
步骤
对照组
实验组(GRI给药量)
a组
(2.5mg/kg)
b组
(5mg/kg)
c组
(10mg/kg)
d组
(20mg/kg)
一
_A_
每组各注射1mL溶有STZ的柠檬酸钠缓冲液
二
_B_
三
注射1mL生理盐水
各组注射1mL溶有相应浓度GRI的生理盐水
四
每隔一段时间检测小鼠血糖浓度
福建省泉州市2024届高三下学期毕业班质量监测(三)生物试题(Word版附解析): 这是一份福建省泉州市2024届高三下学期毕业班质量监测(三)生物试题(Word版附解析),文件包含2024届福建省泉州市高三下学期毕业班质量监测三生物试题原卷版docx、2024届福建省泉州市高三下学期毕业班质量监测三生物试题解析版docx等2份试卷配套教学资源,其中试卷共34页, 欢迎下载使用。
福建省泉州市2024届高三第三次质量监测生物试题(Word版附解析): 这是一份福建省泉州市2024届高三第三次质量监测生物试题(Word版附解析),共9页。试卷主要包含了03等内容,欢迎下载使用。
福建省泉州市2023-2024学年高一上学期期末生物试题(Word版附解析): 这是一份福建省泉州市2023-2024学年高一上学期期末生物试题(Word版附解析),文件包含福建省泉州市2023-2024学年高一上学期期末生物试题原卷版docx、福建省泉州市2023-2024学年高一上学期期末生物试题解析版docx等2份试卷配套教学资源,其中试卷共31页, 欢迎下载使用。

