初中第十二章 简单机械12.1 杠杆优秀学案设计
展开知识点一、比较做功的快慢:
1.方法一
(1)举例:运送同样多的砖到同样高的地方,起重机比滑轮组用时短,说明起重机用时短,说明起重机做功快。
(2)归纳:做同样多的功,比较做功所用时间的长短,所用时间越短,做功越快。
2.方法二
(1)举例:在相同的时间内,起重机比滑轮组搬运到相同高度处的砖要多,说明起重机做功快。
(2)归纳:在相同时间内,比较做功的多少,做的功越多,做功越快。
3.方法三
(1)举例:将砖搬到相同的高度处,起重机和滑轮组在搬运砖的多少和搬运时间不同时,可以用做的功与做功所用时间的比进行比较,比值大的做功快。
(2)归纳:当做功多少和时间长短都不相同时,取所做的功跟所用时间的比值进行比较,比值大的做功快,比值小的做功慢。
基础自测:
1.四个同学在水上公园进行跑步比赛。如果规定功率最大者获胜,那么最后胜出者一定是( )
A.体重最大的一个B.时间最短的一个
C.速度最大的一个D.做功最快的一个
2.建筑工地上,起重机几分钟内就能把所需的砖送到楼顶,如果通过人力搬运则需要几个小时,两种方式相比较,可知( )
A.人力做功多B.起重机做功多C.人力做功快D.起重机做功快
3.比较做功快慢有两种方法,一是在______相同的情况下比较______;二是在______相同的情况下比较______。以上运用的科学方法是______。
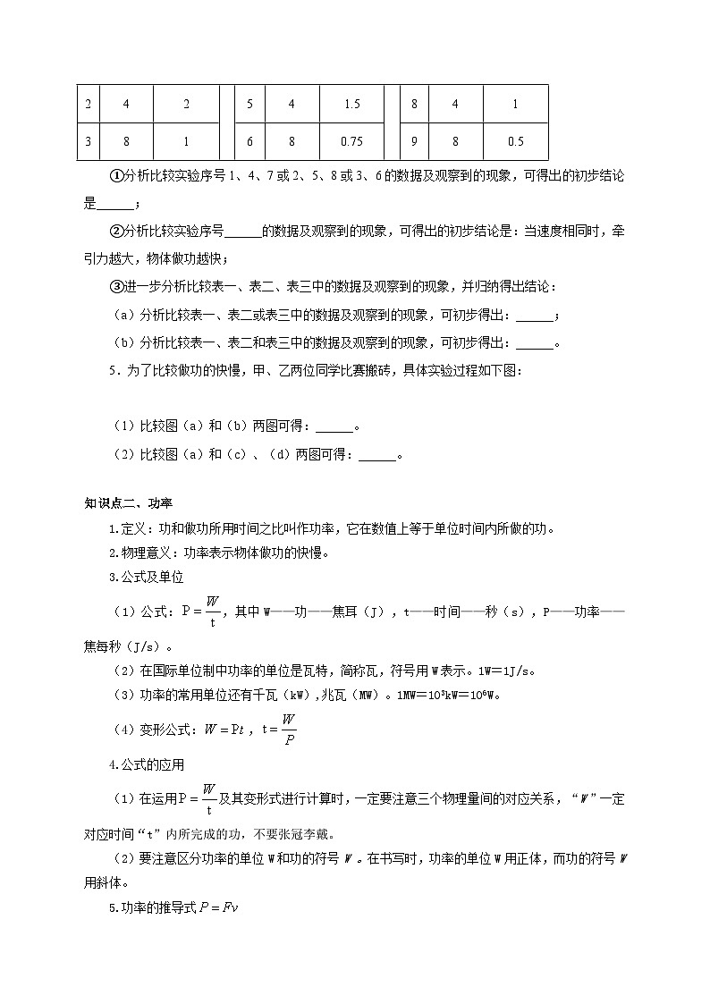
4.某同学研究物体做功的快慢与哪些因素有关,他选用三台电动机匀速提升重物,发现电动机甲做功最快,乙其次,丙最慢,分别将每次吊运重物的牵引力和速度记录在三个表格中。
表一 甲 表二 乙 表三 丙
①分析比较实验序号1、4、7或2、5、8或3、6的数据及观察到的现象,可得出的初步结论是______;
②分析比较实验序号______的数据及观察到的现象,可得出的初步结论是:当速度相同时,牵引力越大,物体做功越快;
③进一步分析比较表一、表二、表三中的数据及观察到的现象,并归纳得出结论:
(a)分析比较表一、表二或表三中的数据及观察到的现象,可初步得出:______;
(b)分析比较表一、表二和表三中的数据及观察到的现象,可初步得出:______。
5.为了比较做功的快慢,甲、乙两位同学比赛搬砖,具体实验过程如下图:
(1)比较图(a)和(b)两图可得:______。
(2)比较图(a)和(c)、(d)两图可得:______。
知识点二、功率
1.定义:功和做功所用时间之比叫作功率,它在数值上等于单位时间内所做的功。
2.物理意义:功率表示物体做功的快慢。
3.公式及单位
(1)公式:,其中W——功——焦耳(J),t——时间——秒(s),P——功率——焦每秒(J/s)。
(2)在国际单位制中功率的单位是瓦特,简称瓦,符号用W表示。1W=1J/s。
(3)功率的常用单位还有千瓦(kW),兆瓦(MW)。1MW=103kW=106W。
(4)变形公式:,
4.公式的应用
(1)在运用及其变形式进行计算时,一定要注意三个物理量间的对应关系,“W ”一定对应时间“t”内所完成的功,不要张冠李戴。
(2)要注意区分功率的单位W和功的符号W 。在书写时,功率的单位W用正体,而功的符号W 用斜体。
5.功率的推导式
(1)推导:因为,所以。
(2)应用时应注意:
①力F与运动速度v方向一致。
②计算时,F的单位是N,v的单位是m/s,这样算出的功率单位才是W。
③解题时,若已知作用力F和物体运动的速度v,则直接用来求功率更方便,若F和v未知,则需要先推导再应用。
6.对功率的理解
(1)功率只反映做功的快慢,不表示做功的多少。
(2)功率由做功的多少和做功的时间共同决定。功率大,做功不一定多;做功多或做功所用时间少,功率不一定大。
(3)公式实际上是求物体的平均功率。
(4)公式常用于机车运动情况。
(5)由知,当功率一定时,F与v成反比。
7.功和功率的辨析
(1)概念:功是力与物体在力的方向上移动距离的乘积;而功率是物体做的功与所用时间之比。
(2)定义式:功——;功率——。
(3)单位:功——J;功率——W。
(4)物理意义:功——力的作用成效;功率——力(物体)做功的快慢。
(5)联系:。
基础自测
6.下列说法中,不正确的是( )
A.9.8N/kg的意义是1kg的物体受到的重力为9.8N
B.1Pa的意义是在1m2的受力面积上受到的压力为1N
C.1W的意义是在1h内所做的功是1J
D.1J的意义是物体在1N力的作用下,沿这个力的方向移动了1m,该力做的功为1J
7.下面给出的单位,不是功率单位的是( )
A.B.C.D.kW
8.下列关于功率的说法中,正确的是( )
A.做的功越多,功率就越大B.做功时间越短,功率就越大
C.功率越大,做功越快D.功率越大,做功越多
9.甲、乙两位同学的体重相同,都从一楼上到三楼,甲是快步走上去的,乙是慢慢走上去的,二人上楼的功率分别为、,下列说法正确的是( )
A.B.
C.D.无法比较、大小
10.如图是跳水运动的情景。对于其中的物理知识说法正确的是( )
A.下方的水面倒映出运动员倒立的像
B.是运动员受到的重力把跳板压弯的
C.人离开跳板后继续向上运动,是由于具有惯性
D.人在下落过程中,受到的重力做功的功率不变
11.举重是我国的优势体育项目。一位身高180cm的运动员和一位身高160cm的运动员,在挺举项目中用相同时间把同样重的杠铃举起,如果他们对杠铃所做的功分别为W1和W2,功率分别为P1和P2,则下列关系式正确的是( )
A.W1=W2 P1=P2B.W1>W2 P1>P2
C.W1>W2 P1=P2D.W1<W2 P1<P2
12.功率是表示______的物理量。一台机器在5s内做了2×104J的功,它的功率是______,其物理意义表述为______。
13.如图所示,水平木板上有甲、乙两个木块,甲的质量大于乙的质量。两木块下表面的粗糙程度相同。甲、乙分别在水平拉力和的作用下,以相同速度匀速直线运动了相同时间,则力______;拉力的功率______;摩擦力做功______。(选填“大于”、“小于”或“等于”)
14.如图甲所示,用弹簧测力计拉同一木块在同一水平面上匀速运动,图乙中图线①、②是两次拉动木块的s﹣t图象。两次运动的时间相同,拉力做的功分别是W1、W2,功率分别为P1、P2。则W1______W2,P1______P2。(选填“<”、“=”或“>”)。
15.一辆汽车行驶在一段长15km的直桥上,已知汽车的总质量为1.5t,汽车用时12min匀速通过大桥,行驶过程中受到的阻力为900N(g取10N/kg)求:
(1)汽车通过大桥的速度;
(2)汽车牵引力所做的功;
(3)汽车牵引力做功的功率。
知识点三、功率的测算
实验:测算人登楼的功率
1.原理:、。
2.测量的物理量:人的质量、登楼的高度、登楼的时间。
3.测算过程
(1)人匀速登楼,竖直向上的动力F大小等于其重力G,而G=mg,故应先测人的质量m。
(2)测出人登楼的高度h(s=h),即竖直上升的高度。可以测出一级台阶的高度h0,再数出所登台阶的数目n,则h=h0。
(3)测出人登楼的时间。
(4)运用公式,人登楼的功率。
基础自测
16.某小组同学比较“谁做功快”,进行了登楼比赛,并将数据记录在表中。
(1)分析比较甲、乙两位同学第______列的实验数据,可得出初步结论:______。
(2)分析比较甲、丙两位同学的实验数据,可得出初步结论:______。
(3)若要进一步分析比较乙、丙、丁三位同学做功的快慢,表三最后一列的项目名称应填写:______。为此物理学中引入______概念。
17.下表是小明和小亮比较上楼的功率的数据,由表格中数据可知:
(1)本次实验使用的测量器材有体重计、刻度尺和______;
(2)根据记录计算功率的表达式是P=______;(用物理量的符号表示)
(3)把小明和小亮的功率填入表格。
18.小刚想粗略地测算自己在单杠上做引体向上运动时的功率,如图所示。
(1)需要的测量工具:电子秤、刻度尺、___________;
(2)请帮他设计实验步骤:
①用___________测出小刚的质量m;
②小刚吊在单杠上,用刻度尺测量人的下巴到单杠的高度h,也就是人体上升的高度;
③连续完成n次引体向上,记录需要的___________;
④计算做功的功率;
(3)小刚采用表格记录数据,请帮他把表中空格①②③④补充完整,不填写数据。( )( )( )( )
考点突破
考点1.对功率的理解
方法:正确理解功率的两个关键点
(1)物理意义:表征物体做功快慢程度的物理量。
(2)决定因素:
①做功多少
②时间长短
③两个因素缺一不可。如果只有一个因素是确定的,则不能比较功率大小。功率在数值上等于所做功与所用时间之比。
例1.(2022·湖北荆州·统考中考真题)如图所示,工人往车上装重物时,用长木板搭个斜面,工人用平行于斜面向上的力,把重物沿斜面从底端匀速推到顶端。下列说法正确的是( )
A.用斜面可以省力也可以省功
B.匀速推动重物的速度越大,推力越大
C.匀速推动重物的速度越大,推力做功越多
D.匀速推动重物的速度越大,推力的功率越大
例2.(2022秋·江苏盐城·九年级校联考阶段练习)关于力、时间、功与功率的关系,下列说法正确的是( )
A.功率越大,做功越多B.功率越大,时间越短
C.做功越快,功率越大D.力越大,功率越大
考点2.功、功率的比较
方法:比较功率大小的方法
(1)做功相同,比较时间,时间少的功率大;
(2)时间相同,比做功,做功多的功率大;
(3)力相同,比速度,速度大的功率大;
(4)速度相同,比力,力大的功率大;
(5)当功,时间或速度、力均不相同时,运用公式或先计算,再比较。
例3.(2022·黑龙江齐齐哈尔·统考中考真题)如图甲所示,放在水平地面上的物体在水平推力F的作用下做直线运动。当水平推力为F1时,物体运动的路程与时间关系如图乙所示:当水平推力为F2时,物体运动的速度与时间关系如图丙所示。则F1___________ F2,若两次推力的功率分别为P1、P2,则P1___________ P2(两空均选填 “大于”、“等于”或“小于”)
例4.(2023·全国·九年级专题练习)如图所示,用大小相同的力F,使质量不同的两物体沿力的方向移动相同的距离s,所用的时间相同,则两次所用的力对物体所做的功和功率( )
A.图甲做的功较多B.图乙做的功较多
C.甲、乙的功率一样大D.图甲的功率一定比图乙大
考点3.功率的计算
方法:(1)运用和计算功率时应注意的问题
①指的是在时间t内的平均功率。
②应用公式计算时
a.力F是施加在物体上使物体做功的力;
b.速度v是物体在恒力F的方向上移动的速度;
c.适用于物体在力的作用下做匀速直线运动时的情形。
(2)巧读图,判功率
与功率有关的图像一般有s-t图像和v-t图像两种。
①s-t图像:倾斜直线→匀速直线运动,倾斜程度大的速度大→拉力或牵引力不变→由,速度大的功率大。
②v-t图像
a.平行于时间轴→匀速直线运动→拉力或牵引力不变→由,速度大的功率大。
b.倾斜直线→速度均匀增大(或减小)→拉力或牵引力不变时→由,速度增大(或减小),功率增大(或减小)。
例5.(2022·江苏南通·统考中考真题)在内径约为1cm的玻璃管中注水近满,上端留一个气泡,用橡皮塞塞住管口,再将玻璃管翻转后竖直放置,气泡上升,如图所示。测得气泡上升40cm用时20s,则该过程中气泡所受浮力做功的功率最接近于( )
A.2×10﹣5WB.2×10﹣4WC.2×10﹣3WD.2×10﹣2W
例6.(2022·山东枣庄·统考中考真题)物体在同一水平面上做匀速直线运动,当物体运动路程与时间的关系图象如图甲时,受到的水平推力为;当物体运动的速度与时间的关系图象如图乙时,受到的水平推力为。两次推力的功率分别为、。则和分别为( )
A.,B.,C.,D.,
例7.(2022·内蒙古通辽·统考中考真题)如图甲,用竖直向上的拉力F,将静止在水平地面上的物体向上提升。乙图表示拉力F的大小随时间t的变化关系,丙图表示物体运动速度v的大小随时间t的变化关系。在0~10s内物体对地面的压力为___________N;20~30s内拉力F做功的功率为___________W。
考点4.功率的测量
方法:多次重复运动的功率的测量
实验器材可以根据测量功率的实验原理进行选取,如跳绳功率的测量原理为,由此看出,需要测出人体的质量、身体升高的高度、跳绳所用的时间。这需要体重计或者磅秤、刻度尺(估测高度就不需要了),以及停表。为了减小实验误差,使实验结果更准确,在测量时间时,通常记录跳多次所用的时间,求平均功率。
例8.(2022秋·九年级校联考课时练习)跳绳是同学们经常进行的体育活动项目之小华想利用所学的物理知识估测自己跳绳时克服重力的平均功率(不计绳重)。
(1)用体重计测量自己的质量。
(2)用刻度尺测出自己每次跳起的平均高度(人的重心上升的高度)。
(3)用________(填测量器材)记录跳次所用的________(填物理量与其对应字母)。
(4)计算出跳绳时克服重力的平均功率________(用字母表示)。
(5)两人想比较跳绳的平均功率(假设两人跳起的平均高度相同),则________。
A.频率相同,体重大的功率大 B.频率相同,跳的时间长的功率大
C.体重相同,频率高的功率小 D.体重相同,跳的时间长的功率大
(6)小华要想提高跳绳测试的成绩,请你从物理学角度为他提出一条合理的建议:________。
(7)若跳绳者的质量,跳绳者的重心高度随时间变化的情况如图所示。根据图中所给条件,可估算出此跳绳者在内克服重力做功的平均功率为________。(取)
序号
牵引力
(牛)
速度
(米/秒)
序号
牵引力
(牛)
速度
(米/秒)
序号
牵引力
(牛)
速度
(米/秒)
1
2
4
4
2
3
7
2
2
2
4
2
5
4
1.5
8
4
1
3
8
1
6
8
0.75
9
8
0.5
同学
同学的质量(千克)
登楼的高度(米)
登楼做的功(焦耳)
所用的时间(秒)
甲
50
3
1470
5
乙
50
3
1470
8
丙
52
3
1528.8
5
丁
55
6
3234
12
姓名
体重G/N
高度h/m
时间t/s
功率P/W
小明
600
6
30
______
小亮
500
6
20
______
①
②
拉一次克服重力所做的功W/J
拉上去的次数
③
④
/
/
/
/
/
/
人教版第十二章 简单机械12.2 滑轮精品学案: 这是一份人教版<a href="/wl/tb_c77674_t4/?tag_id=42" target="_blank">第十二章 简单机械12.2 滑轮精品学案</a>,文件包含讲义人教版初中物理八年级下册第2节滑轮双基过关+考点突破原卷版docx、讲义人教版初中物理八年级下册第2节滑轮双基过关+考点突破解析版docx等2份学案配套教学资源,其中学案共35页, 欢迎下载使用。
人教版12.1 杠杆优秀学案: 这是一份人教版<a href="/wl/tb_c77673_t4/?tag_id=42" target="_blank">12.1 杠杆优秀学案</a>,文件包含讲义人教版初中物理八年级下册第2节弹力双基过关+考点突破原卷版docx、讲义人教版初中物理八年级下册第2节弹力双基过关+考点突破解析版docx等2份学案配套教学资源,其中学案共24页, 欢迎下载使用。
人教版八年级下册12.1 杠杆精品学案设计: 这是一份人教版八年级下册<a href="/wl/tb_c77673_t4/?tag_id=42" target="_blank">12.1 杠杆精品学案设计</a>,文件包含讲义人教版初中物理八年级下册第1节浮力双基过关+考点突破原卷版docx、讲义人教版初中物理八年级下册第1节浮力双基过关+考点突破解析版docx等2份学案配套教学资源,其中学案共28页, 欢迎下载使用。

