河南省信阳市2023-2024学年高三上学期第二次教学质量检测(二模)化学试题(含答案)
展开本试卷分为第Ⅰ卷(选择题)和第Ⅱ卷(非选择题)两部分。满分100分,考试时间90分钟。
注意事项:
1.答第Ⅰ卷前,考生务必将本人姓名、考生号、考试科目用铅笔涂写在答题卡上。
2.每小题选出答案后,用铅笔在答题卡对应题目的答案标号上涂黑。如需改动,用橡皮擦干净后,再选涂其他答案标号。不要答在试题卷上。
3.可能用到的相对原子质量:H 1 C 12 N 14 O 16 S 32 Cl 35.5 Fe 56 Cu 64
Ag 108
第Ⅰ卷(选择题,共48分)
一、选择题(本题包括16小题,每小题3分,共48分。每小题只有一个选项符合题意)
1.化学与人类生产、生活密切相关,下列说法中错误的是( )
A.亚硝酸钠有毒,不能用作食品添加剂
B.储氢合金是一类能够大量吸收氢气,并与氢气结合成金属氢化物的材料
C.电阻率低、热导率高的石墨烯可用于制作超级导电材料
D.液晶既有液体的流动性,又有类似晶体的各向异性
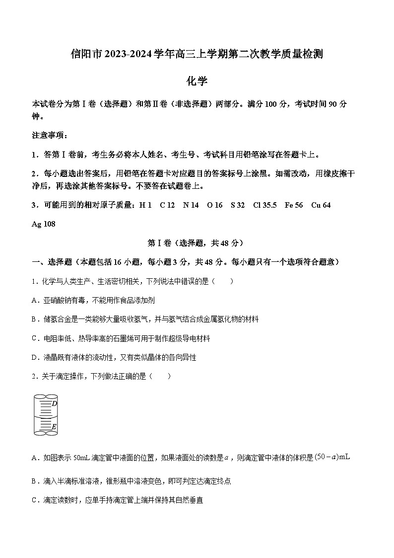
2.关于滴定操作,下列做法正确的是( )
A.如图表示50mL滴定管中液面的位置,如果液面处的读数是,则滴定管中液体的体积是
B.滴入半滴标准溶液,锥形瓶中溶液变色,即可判定达滴定终点
C.滴定读数时,应单手持滴定管上端并保持其自然垂直
D.滴定读数时,应双手一上一下持滴定管
3.为阿伏加德罗常数的值,下列说法正确的是( )
A.中含有键数目一定为
B.与的混合物含有的铜原子数大于
C.向溶液通氨气至中性,铵根离子数为
D.中的价层电子对数为
4.除去下列物质中的杂质(括号中的物质为杂质),所选除杂试剂和分离方法均正确的是( )
5.钠在液氨中溶剂化速度极快,生成蓝色的溶剂合电子,该过程表示为:,并慢慢产生气泡。下列说法错误的是( )
A.钠加入液氨中溶液的导电性增强B.的可能结构为:
C.具有强还原性D.该反应体系产生的气体为
6.我国科学家在氢气的制备和应用等方面都取得了重大成果。如水煤气法制氢反应中,与足量反应生成和吸收的热量。在金属冶炼、新能源开发、碳中和等方面具有重要应用,如在催化剂作用下与反应可得到。下列化学反应表示错误的是( )
A.水煤气法制氢:
B.催化加氢生成的反应:
C.电解水制氢的阳极反应:
D.与水反应:
7.下列实验操作和现象及所得到的结论均正确的是( )
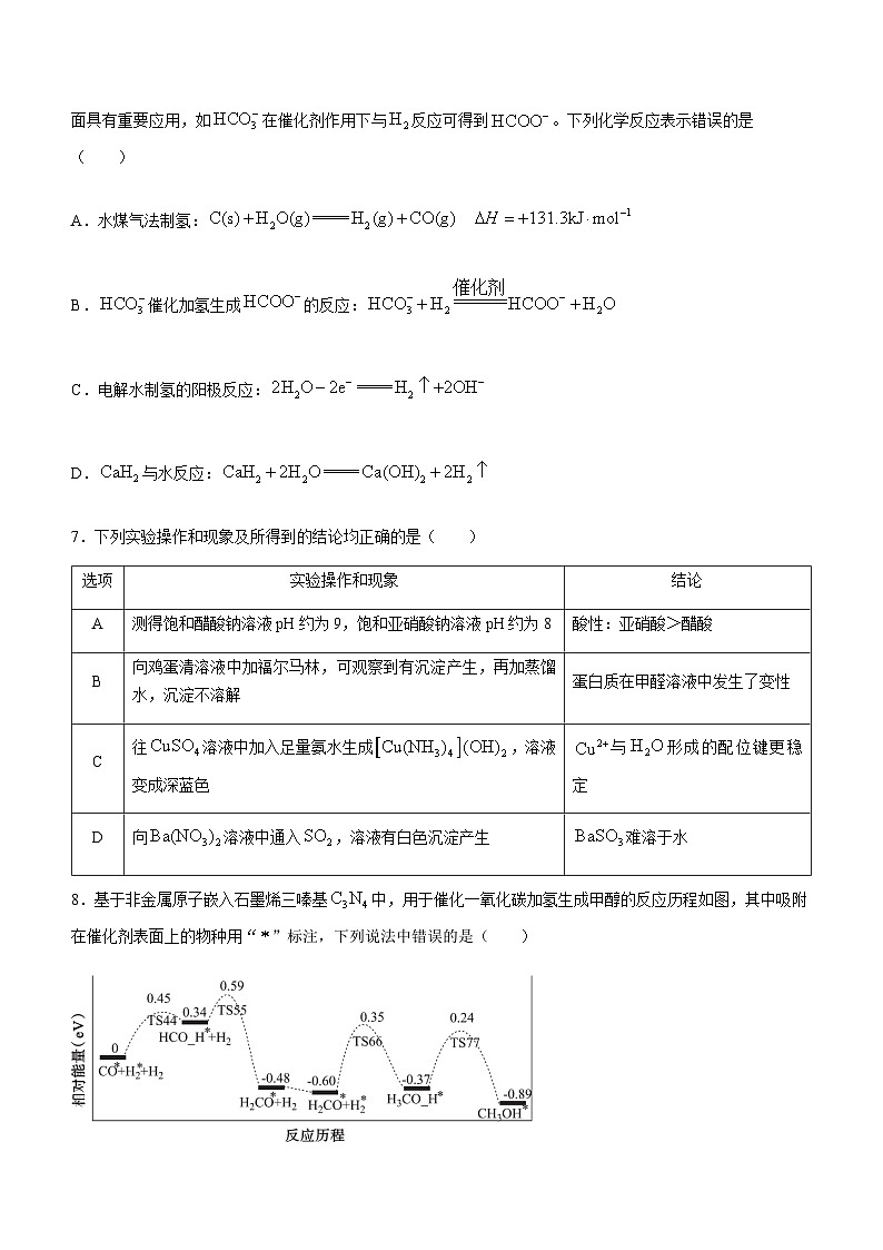
8.基于非金属原子嵌入石墨烯三嗪基中,用于催化一氧化碳加氢生成甲醇的反应历程如图,其中吸附在催化剂表面上的物种用“”标注,下列说法中错误的是( )
A.整个反应历程中有四个基元反应
B.过渡态相对能量:
C.物种吸附在催化剂表面的过程为吸热过程
D.反应决速步的活化能为0.95eV
9.用下列实验装置进行相应实验,装置(加热和夹持装置已省略)正确且能达到相应实验目的的是( )
甲 乙 丙 丁
A.装置丙是模拟侯氏制碱法的部分装置,则从a口通入的气体为
B.用18ml/L浓硫酸配制100mL1ml/L稀硫酸会涉及图乙所示操作
C.实验室可用浓盐酸和制备氯气,用装置甲作为发生装置,其优点是随关随停
D.检验装置丁的气密性:关闭止水夹a,打开活塞b,水能持续顺利流下,则表示装置气密性不好
10.元素周期表中某些过渡元素在生产生活中有着广泛的应用,下列说法正确的是( )
A.Mn可形成和两种简单离子,稳定性
B.基态Ti原子核外电子的空间运动状态有22种
C.基态Cu原子的电子排布式为
D.基态与中未成对的电子数之比为
11.前四周期主族元素X、Y、Z、W的原子序数依次增大,X与W同族,X、Y、Z的原子序数之和为24。Z是其所在周期主族元素基态原子中未成对电子数最多的原子。物质M是一种复合肥,其结构如图。下列说法错误的是( )
A.电负性:B.最多可消耗
C.元素Z的最高价氧化物的水化物为强酸D.化合物WX中X具有比较强的还原性
12.一种利用废旧镀锌铁皮制备磁性纳米粒子的工艺流程如图,已知:
。
下列有关说法错误的是( )
A.“氧化”时发生反应的离子方程式为:
B.“氧化”后的溶液中金属阳离子主要有:、、
C.用激光笔照射“加热沉铁”后所得分散系,产生丁达尔效应
D.“分离”时采用的方法是过滤
13.一定条件下,银催化剂表面上存在反应:,起始状态Ⅰ中有、和,经下列过程达到各平衡状态(已知状态Ⅰ和Ⅲ的固体质量相等),下列叙述正确的是( )
A.从Ⅰ到Ⅱ的过程
B.反应的平衡压强:
C.平衡常数:
D.若体积,则
14.配离子的稳定性可用衡量,如的。—定温度下,向0.1ml/L硝酸银溶液中滴入稀氨水,发生反应,溶液中与的关系如图所示,其中,(代表或。已知该温度下,下列说法正确的是( )
A.图中代表的是
B.该溶液中
C.向该溶液中滴入稀硝酸,增大
D.溶于氨水时平衡常数为
15.乙醛酸()用作调香剂、香料等,还用作医药、染料、塑料和农药的中间体。利用双极膜(由阴离子交换膜和阳离子交换膜组成,双极膜中间层中的水解离成和,并在直流电场的作用下,分别向两极迁移)技术电解制备乙醛酸的装置如图所示。下列说法错误的是( )
A.Pb电极上发生还原反应
B.通过b膜向石墨电极迁移
C.石墨电极反应式为:
D.电路中转移,理论上可得到
16.实验室模拟工业处理含铬废水,操作及现象如图1,反应过程中铬元素的化合价变化如图2,下列说法正确的是( )
图1 图2
已知:深蓝色溶液中生成了。
A.实验开始至5s,铬元素被氧化
B.实验开始至30s,溶液中生成的总反应离子方程式为:
C.30s至80s的过程,一定是氧气氧化了
D.80s时,溶液中又生成了,颜色相比于开始时浅,是水稀释所致
第Ⅱ卷(非选择题,共52分)
二、非选择题(本题共4小题,共52分。)
17.(12分)硫代尿素在工业上常用作还原剂,该物质易溶于水,温度较高时易发生异构化,实验室合成少量硫代尿素如图所示。回答下列问题:
(1)装置A中发生反应的化学方程式__________。
(2)装置B中盛放的是__________(填写试剂名称),其作用是__________。
(3)实验开始时,先让A中反应一段时间,以便排出装置中的空气。当D中__________(填写实验现象),则证明装置中的空气被排出。
(4)将蒸馏水滴入__________中(填写仪器C的名称),同时开启磁力搅拌器,与的水溶液反应生成硫代尿素。
(5)C中反应结束后,将混合物过滤,将滤液减压蒸发浓缩、冷却结晶、过滤、洗涤、低温烘干得到产品。蒸发浓缩时需要在减压条件下进行,其目的是__________。
(6)取2.0g制得的产品溶于水配成100mL溶液,量取25.00mL溶液,用0.50ml/L的酸性高锰酸钾溶液滴定,滴定至终点消耗酸性高锰酸钾溶液28.00mL,则产品的纯度为__________%。(已知滴定反应:)
18.(14分)一种银铟矿主要成分为、、、、、、、等物质,从该矿获得稀有金属的工艺流程如图所示:
该工艺条件下,金属离子开始沉淀和完全沉淀的pH如表:
(1)“浸出”过程中金、银、铜分别转化为、、进入溶液,同时生成硫,写出发生反应的离子方程式__________。
(2)高温水蒸气除铁利用了易水解的性质,写出该反应的化学方程式__________。
(3)“二次还原”得到的滤渣主要成分__________(填化学式)。
(4)“二次中和”得到的滤渣除少量外,主要成分还有__________(填化学式)。
(5)“分铅锌”步骤中,维持饱和水溶液的浓度为0.01ml/L,为使沉淀完全(沉淀完全是指离子浓度小于或等于),需控制溶液的pH不小于__________。
已知:;;;
(6)一种铜铟硒晶体(化学式为)的晶胞结构如图所示,晶胞中和未标明,用A或者B代替。
推断是__________(填“A”或“B”),晶体中一个周围与它最近且等距离的A粒子的个数为__________。
19.(12分)乙烯是一种重要的基本化工原料,乙烯的产量可以衡量一个国家的石油化工发展水平,研究工业制取乙烯有重要的意义。
Ⅰ.工业用和在一定条件下合成乙烯:
已知:①
②
(1)__________
(2)在刚性密闭容器中充入体积比为的和,在一定条件下模拟工业合成乙烯,不同温度对的平衡转化率和催化剂催化效率的影响如图所示,下列说法不正确的是__________(填字母)。
A.平衡常数:
B.消耗的速率:可能小于
C.为了提高的平衡转化率,选择温度越低越好
D.M点时的压强一定小于N点时的压强
Ⅱ.工业用甲烷催化法制取乙烯:,T℃时,向3L的恒容反应器中充入,仅发生上述反应,反应过程中的物质的量随时间变化如图所示:
(3)实验测得,,、为速率常数,只与温度有关,T℃时,平衡时容器内的物质的量为,则与的比值为__________(用含a的代数式表示);若将温度降低,速率常数减少的倍数:__________(填“>”、“=”或“<”)
Ⅲ.乙烷裂解制乙烯:
(4)T℃时,将乙烷与氦气体积比混合后,通入一密闭容器中发生反应。平衡时容器压强为,若乙烷的平衡转化率为80%,反应的平衡常数__________kPa(用分压表示,分压=总压×物质的量分数)。
Ⅳ.电解法还原二氧化碳制乙烯原理如图所示(AB表示直流电源)。
(5)阴极电极反应式为__________。
20.(14分)钒铬还原渣是钠化提钒过程的固体废弃物,其中钒是钒铬还原渣中最有价值的元素,其主要成分为、及少量的。一种初步分离钒铬还原渣中钒铬并获得的工艺流程如下图。
已知:①“酸浸”后转化为;
②常温下,的近似为;
③有关物质的溶解度()如下表所示。
回答下列问题:
(1)写出“滤渣”的一种用途__________,“氧化”生成,反应中氧化剂与还原剂的物质的量之比为__________。
(2)常温下,若“含净化液”中,则“水解沉钒”调pH的范围是2.5~_________。
(3)“溶液1”中含,加入后发生的化学反应方程式为__________。
(4)“溶液2调pH”所发生反应的离子方程式__________。
(5)“多步操作”包括蒸发浓缩、__________、冷却结晶、过滤、洗涤等步骤。
(6)研究温度对与的氧化-水解沉钒率的影响,得到如图所示结果。钒铬还原渣酸浸液初始温度在90℃左右,降低温度能耗增加。由图可知,分别采用、进行“氧化”时,应选择的适宜温度是__________、__________,在“氧化”工序中不采用氧化的原因是__________(写出一点即可)。
信阳市2023-2024学年高三上学期第二次教学质量检测
化学参考答案及评分标准
一、选择题(共48分)
1-5 ACBAB6-10 CBCAD11-16 CDDDC B
化学方程式评分标准:
(1)化学(离子)方程式,离子方程式写出化学方程式(反之亦角)2分的给1分,1分的写对不给分。
(2)反应物、生成物化学式均正确得1分,有一种物质的化学式错即不得分。
(3)物质的化学式全写对,未配平,扣一半分。
(4)不写“条件”或“↑”或“↓”不扣分。
二、非选择题(共52分)
17.(除标注外,每空2分,共12分)
(1)
(2)①饱和硫氢化钠溶液 ②除去硫化氢中的氯化氢
(3)有黑色沉淀生成(1分)
(4)三颈烧瓶(1分)
(5)降低溶液的沸点,防止温度过高导致硫代尿素异构化
(6)76
18.(每空2分,共14分)
(1)
(2)
(3)、、
(4)、
(5)1.24
(6)A 8
19.(每空2分,共12分)
(1) (2)C
(3) (4)
(5)
20.(除标注外,每空2分,共14分)
(1)制作光导纤维或制作玻璃或工业制硅(1分)(任写一条即可)
(2)4.0(或者4也可)
(3)
(4)
(5)趁热过滤(1分)
(6)90℃(1分) 60℃(1分)
沉钒率低,铬损率高或温度较高时易分解,需降温导致能耗增加或对储运要求较高(写出一点即可,叙述合理即可)
选项
被提纯的物质(杂质)
除杂试剂
分离方法
A
溶液()
四氯化碳
萃取、分液
B
(小苏打)
蒸馏水
重结晶
C
溶液()
过量铜粉
过滤
D
乙烷(乙烯)
酸性高锰酸钾溶液
洗气
选项
实验操作和现象
结论
A
测得饱和醋酸钠溶液pH约为9,饱和亚硝酸钠溶液pH约为8
酸性:亚硝酸>醋酸
B
向鸡蛋清溶液中加福尔马林,可观察到有沉淀产生,再加蒸馏水,沉淀不溶解
蛋白质在甲醛溶液中发生了变性
C
往溶液中加入足量氨水生成,溶液变成深蓝色
与形成的配位键更稳定
D
向溶液中通入,溶液有白色沉淀产生
难溶于水
金属离子
开始沉淀的pH
2.2
2.1
2.6
4.6
6.24
7.1
完全沉淀()的pH
3.2
3.4
4.3
6.6
8.24
9.1
温度/℃
20
40
60
80
100
183.6
215.1
269.2
376.4
415.0
19.5
48.8
45.3
43.7
42.5
河南省信阳市2024届高三上学期第二次教学质量检测(二模)化学: 这是一份河南省信阳市2024届高三上学期第二次教学质量检测(二模)化学,共8页。
河南省信阳市普通高中2023-2024学年高三第二次教学质量检测+化学试题+: 这是一份河南省信阳市普通高中2023-2024学年高三第二次教学质量检测+化学试题+,文件包含信阳市2023--2024学年普通高中高三第二次教学质量检测化学试题pdf、化学答案pdf等2份试卷配套教学资源,其中试卷共9页, 欢迎下载使用。
2024届河南省信阳市高三上学期2月第二次质量检测(二模)化学试题(PDF版含答案): 这是一份2024届河南省信阳市高三上学期2月第二次质量检测(二模)化学试题(PDF版含答案),文件包含信阳市2023--2024学年普通高中高三第二次教学质量检测化学试题pdf、化学答案pdf等2份试卷配套教学资源,其中试卷共9页, 欢迎下载使用。

