开学活动
搜索
    上传资料 赚现金

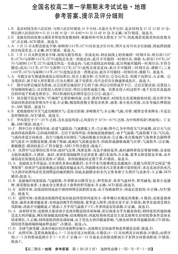
    湖南省涟源市2023-2024学年高二上学期期末考试地理试题(Word版附答案)

    资料中包含下列文件,点击文件名可预览资料内容
    • 试卷
      湖南省涟源市2023-2024学年高二上学期期末考试地理试题.docx
    • 答案
      湖南省涟源市2023-2024学年高二上学期期末考试地理答案.pdf
    湖南省涟源市2023-2024学年高二上学期期末考试地理试题第1页
    湖南省涟源市2023-2024学年高二上学期期末考试地理试题第2页
    湖南省涟源市2023-2024学年高二上学期期末考试地理试题第3页
    湖南省涟源市2023-2024学年高二上学期期末考试地理答案第1页
    还剩3页未读, 继续阅读
    下载需要10学贝 1学贝=0.1元
    使用下载券免费下载
    加入资料篮
    立即下载

    湖南省涟源市2023-2024学年高二上学期期末考试地理试题(Word版附答案)

    展开

    这是一份湖南省涟源市2023-2024学年高二上学期期末考试地理试题(Word版附答案),文件包含湖南省涟源市2023-2024学年高二上学期期末考试地理试题docx、湖南省涟源市2023-2024学年高二上学期期末考试地理答案pdf等2份试卷配套教学资源,其中试卷共8页, 欢迎下载使用。

    注意事项:
    1.本试卷分选择题和非选择题两部分。满分100分。
    2.答题前,考生务必用直径0.5 毫米黑色墨水签字笔将密封线内项目填写清楚。
    3.考生作答时,请将答案答在答题卡上。选择题每小题选出答案后,用2B铅笔把答题卡上对应题目的答案标号涂黑;非选择题请用直径0.5 毫米黑色墨水签字笔在答题卡上各题的答题区域内作答,超出答题区域书写的答案无效,在试题卷、草稿纸上作答无效。
    4.本卷命题范围:选择性必修1全部内容。
    一、选择题(本大题共25 小题,每小题2 分,共50分。在每小题给出的四个选项中,只有一个选项是符合题目要求的)
    北京时间2023 年6月 15日13 时30分,中国在山西太原 38°N110°E卫星发射中心使用长征二号丁运载火箭,成功将吉林一号高分06A星等41颗卫星发射升空,卫星顺利进入预定轨道,发射任务获得圆满成功,刷新了中国一箭多星最高纪录。据此完成1~2题。
    1.居住在洛杉矶(西八区)的华人李明观看了此次长征二号丁运载火箭升空的直播过程。火箭点升空时,李明所在时区的区时是
    A.14 日3 时30分 B.14 日 21时30分
    C.15 日 21时 30分 D.15 日 23时30分
    2.夜晚在太原观看北极星,其高度角是
    A.30° B.38° C.50° D.52°
    2023年5月 11日,深圳某高中研学小组在深圳湾114°E22°N日出剧场观看日出,并拍照记录。 图是该研学小组拍摄的日出照片。 完成3~4题。
    3.图片拍摄的方向是
    A.东北
    B.西南
    C.东南
    D.西北
    4.拍摄当日,与深圳大致在同一时刻日出的地点是
    A.哈尔滨 126°E45°N
    B.西安 109°E34°N
    C.武汉 114°E30°N
    D.三亚 109°E18°N
    【高二期末·地理 第1页(共6页) 选择性必修】 1−XJ−X−F−1−唐】
    读地层分布图,据此完成5~6题。
    5.岩层①、②、③、④中可能含有生物遗体或化石的是
    A.①、②
    B.③、④
    C.②、③
    D.①、④
    6.①②③④地层形成的先后顺序是
    A.①②③④ B.③④②① C.②①③④ D.②③④①
    2023年5月下旬,河南、山东、陕西等省出现大范围持续阴雨天气。 由于正值夏粮抢收时节,此次降水天气被称为“烂场雨”。为保障夏粮收获顺利进行,相关部门第一时间组织人员指导农民抢收。 据此完成7~8题。
    7.此次受烂场雨影响最大的粮食作物是
    A.棉花 B. 油菜
    C.春小麦 D.冬小麦
    8.受下列天气系统控制的天气中最适合夏粮抢收的是
    A.气旋 B.反气旋 C.冷锋 D.暖锋
    如图是小明同学在学习大气环流时制作的北半球某季节三圈环流示意图。读图完成9~11题。
    9.甲、乙示意风带,其盛行风向分别为
    A.东南风、西北风 B.东南风、西南风
    C.东北风、西南风 D.东北风、西北风
    10.图中气流运动方向表示错误的是
    A.① B.② C.③ D. ④
    11.图示季节
    A.北半球副极地低压带被亚洲高压切断 B.东亚因海陆热力性质差异盛行东南风
    C.北京昼短夜长 D.非洲南部的草原区高温多雨、草木葱绿
    北疆地区的山麓及河谷地带是我国重要的小麦产区。当地的日均气温稳定在0~1℃时,土壤水热条件可满足春小麦播种、萌芽的需求。如图示意某年北疆春小麦的适宜播种期。据此完成12~13题。
    12.北疆小麦分布区降水的水汽主要来源于
    A.大西洋、北冰洋 B.大西洋、印度洋
    C.北冰洋、太平洋 D.太平洋、印度洋
    【高二期末·地理·第2页(共6页) 选择性必修1-XJ-X-F-1-唐】
    13.北疆地区春小麦播种、萌芽期的土壤水分主要来自于
    A.大气降水 B.积雪融水 C.冰川融水 D.河流水
    北海道位于日本北部,是日本四大岛屿之一。 岛上河流众多,水网密布。 如图示意北海道主要河流分布。 据此完成14~15题。
    14.北海道河流的水系特点是
    A.河道蜿蜒曲折,河曲发育
    B.呈放射状分流,河流短促
    C.穿山越岭,水流湍急
    D.河道狭长,山高谷深
    15.北海道大部分河流
    A.春季出现凌汛
    B.夏季洪水泛滥
    C.秋季断流时间长
    D.冬季有结冰现象
    北极熊主要活动于北冰洋附近的浮冰海域,常以海冰为平台捕食海豹,海冰消融的夏季也会在陆地上寻找食物。位于加拿大哈得孙湾的丘吉尔港被誉为“北极熊之都”,每年都有千余只北极熊在此聚集,等待哈得孙湾结冰后向北迁徙。 随着全球气候变暖,北极熊生存现状成为人们关注的焦点。下图为丘吉尔港气候资料统计图及北极熊生存范围示意图。 据此完成16~17题。
    16.与同纬度其他海域相比,哈得孙湾适宜大量北极熊生存的优势条件是
    A.海水结冰期长 B.海域面积广 C.温度相对较高 D.降水相对较多
    17.全球气候变暖会导致北极熊生存范围
    ①南界线南移 ②南界线北移 ③北界线南移 ④北界线北移
    A.①③ B.①④ C. ②③ D. ②④
    茎柔鱼亦称“美洲大鱿鱼”,分布范围广,资源量丰富,对海水温度敏感而易发生迁徙,是东太平洋重要的经济物种。 图示意赤道附近东太平洋茎柔鱼渔场重心随时间的变化。 据此完成 18~19题。
    18.茎柔鱼渔场重心
    A.1~5月向西南方向移动
    B.8~12月向东北方向移动
    C.1~5月移动的经纬度距离均小于5~8月
    D.8~12月南北移动距离大于东西移动距离
    【高二期末·地理 第3页(共6页) 选择性必修1-XJ-X-F-1-唐】
    19.研究发现厄尔尼诺年茎柔鱼个体较小,主要是由于
    ①海水温度升高 ②海水温度降低 ③栖息范围增大 ④营养盐类减少
    A.①③ B.②④ C.①④ D.②③
    如图为某要素在森林中不同高度的分布图,据此完成20~21题。
    20.图中箭头代表的要素是
    A.大气 B. 光照
    C.热量 D. 水分
    21.图中不同高度的植被具有明显的
    A.稳定性
    B.重复性
    C.唯一性
    D.分层性
    如图为天山垂直自然带分布示意图。读图完成22~23题。
    22.北坡形成云杉林带的主要因素是
    A.热量
    B.降水
    C.光照
    D.土壤
    23.南坡温暖带荒漠带体现了
    A.垂直分异规律
    B.地方性分异规律
    C.干湿度地带性分异规律
    D.纬度地带性分异规律
    高黎贡山地处横断山区,孕育了极高的生物多样性,素有“世界物种基因库”的美称。丰富的鸟类是高黎贡山地区极高生物多样性的典型代表。如图为高黎贡山中段鸟类垂直分布示意图,据此完成24~25题。
    24.高黎贡山中鸟类最丰富的地区的植被类型是
    A.湿性常绿阔叶林
    B.河谷稀树灌木草丛
    C.寒温带针叶林
    D.高山草甸
    25.高黎贡山 1800 米以下鸟类的物种数相对较少的原因可能有
    ①降水丰富,湿度过大 ②人类活动干预多 ③气候干燥,植被稀疏 ④众多食鸟性动物
    A.①② B.②③ C.①④ D. ③④
    二、非选择题(本大题共4小题,共50分)
    26.(12分)阅读图文材料,完成下列问题。
    材料一 2022年11月29日23时08分,搭载神舟十五号载人飞船的长征二号 F 遥十五运载火箭在酒泉卫星发射中心点火发射,11月30日7时33分,神舟十五号3名航天员顺利进驻中国空间站,与神舟十四号航天员乘组首次实现“太空会师”。2023年6月 4日6 时 33分,神舟十五号载人返回舱在东风着陆场成功着陆,神舟十五号戴人飞行任务取得圆满成功。
    【高二期末·地理 第4页(共6页) 选择性必修1-XJ-X-F-1-唐】
    材料二 太阳直射点回归运动示意图。
    材料三 四子王旗航天着陆场位于内蒙古中部阿木古郎大草原,作为主着陆场承担了神舟一号至十一号飞船着陆任务。 东风着陆场位于内蒙古阿拉善盟额济纳旗境内,自2021年以来,相继完成了神舟十二号、十三号、十四号、十五号飞船返回舱着陆搜救任务。 图丙为东风着陆场和四王子旗着陆场分布图。
    (1)神舟十五号载人飞船发射时,太阳直射点位于 半球,地球运行于材料二图甲中 之间。 (4分)
    (2)3名宇航员在空间站执行任务期间,北半球昼长变化是 。 (2分)
    (3)神舟十五号载人返回舱在东风着陆场着陆时,最接近北半球的 (节气);太阳直射点位于材料二图乙中 点附近;该日,东风着陆场的昼夜长短是 。(3分)
    (4)东风着陆场和四王子旗着陆场位于五带中的 带(温度带)。依据图丙,分析载人返回舱选择东风着陆场着陆的原因。(3分)
    27.(14分)阅读图文材料,完成下列要求。
    美国“魔鬼塔”耸立在怀俄明州的平原上,高度有264米,塔身几乎直立,塔基部坡度较缓。塔身及顶部少有植被生长,而塔基及周边地区草木繁茂。研究表明,5000 万年前,怀俄明州还位于海平面下,岩浆活动形成火山颈,岩浆冷却结晶过程中收缩、断裂,产生大量垂直裂隙,形成多边形小柱体,后经过一系列内外力共同作用,形成如今的模样。 下面左图为美国“魔鬼塔”的形成示意图,右图为“魔鬼塔”实景图。
    【高二期末·地理 第5页(共6页) 选择性必修1-XJ-X-F-1-唐】
    (1)根据图文信息,说明“魔鬼塔”形成的地质作用过程。 (3分)
    (2)分析“魔鬼塔”身部陡峭,塔基坡度和缓的原因。 (3分)
    (3)“魔鬼塔”塔身及顶部少有植被生长,塔基及周边地区草木繁茂。推测出现这一现象的原因。 (4分)
    (4)有人认为“魔鬼塔”最终会消失,也有人认为“魔鬼塔”会慢慢长高。请对这两种观点做出合理解释。 (4分)
    28.(12分)阅读图文材料,完成下列要求。
    与厄尔尼诺和拉尼娜现象类似,热带印度洋中也存在气候异常的现象,被称为印度洋偶极子(简称 IOD)。 它是指赤道印度洋西部海温距平与东部海温距平的差值变化(海温距平即某区海温与多年平均海温的差值)。下图示意正常年份北半球夏季赤道印度洋上空的大气环流。
    (1)说出正常年份北半球夏季赤道印度洋海域东西部水温的差异,并从海一气相互作用的角度分析原因。 (6分)
    (2)当IOD指数为正数时,印度尼西亚可能出现森林大火。解释其合理性。(6分)
    29.(12分)阅读图文材料,誠下列要求。
    雅鲁藏布江大峡谷全长504.6 千米,最深处 6009 米,平均深度 2268 米,是地球上最大、最深的峡谷,同时也是印度洋的天然水气通道,它使来自印度洋的暖湿气流在青藏高原东南地区形成世界第一大降水带。考察证实,雅鲁藏布大峡谷地带是世界上生物多样性最丰富的山地,它的存在塑造了藏东南区城与青藏高原其他地区截然不同的自然景观。 图为雅鲁藏布江大峡谷。
    (1)从内、外力作用的角度,说明雅鲁藏布江大峡谷的形成条件。(4分)
    (2)分析雅鲁藏布大峡谷地带是世界上生物多样性最丰富的山地的原因。(4分)
    (3)从气候、水文、生物三个角度中,任选两个角度,描述雅鲁藏布大峡谷天然水气通道对藏东南区域自然地理环境的影响。(4分)

    相关试卷

    山东省济南市2023-2024学年高二上学期期末考试地理试题(Word版附答案):

    这是一份山东省济南市2023-2024学年高二上学期期末考试地理试题(Word版附答案),共9页。试卷主要包含了答题前,考生务必用 0,回答非选择题时,必须用0等内容,欢迎下载使用。

    湖南省怀化市2023-2024学年高一上学期期末考试地理试题(Word版附答案):

    这是一份湖南省怀化市2023-2024学年高一上学期期末考试地理试题(Word版附答案),文件包含湖南省怀化市2023-2024学年高一上学期期末考试地理试题docx、湖南省怀化市2023-2024学年高一上学期期末考试地理答案pdf等2份试卷配套教学资源,其中试卷共12页, 欢迎下载使用。

    湖北省荆州中学2023-2024学年高二上学期期末考试地理试题(Word版附答案):

    这是一份湖北省荆州中学2023-2024学年高二上学期期末考试地理试题(Word版附答案),文件包含湖北省荆州中学2023-2024学年高二上学期期末考试地理试题docx、湖北省荆州中学2023-2024学年高二上学期期末考试地理答案pdf等2份试卷配套教学资源,其中试卷共9页, 欢迎下载使用。

    英语朗读宝
    欢迎来到教习网
    • 900万优选资源,让备课更轻松
    • 600万优选试题,支持自由组卷
    • 高质量可编辑,日均更新2000+
    • 百万教师选择,专业更值得信赖
    微信扫码注册
    qrcode
    二维码已过期
    刷新

    微信扫码,快速注册

    手机号注册
    手机号码

    手机号格式错误

    手机验证码 获取验证码

    手机验证码已经成功发送,5分钟内有效

    设置密码

    6-20个字符,数字、字母或符号

    注册即视为同意教习网「注册协议」「隐私条款」
    QQ注册
    手机号注册
    微信注册

    注册成功

    返回
    顶部
    Baidu
    map