所属成套资源:2024北师大版七年级下册数学单元、期中、期末测试卷多份及答案
2024七年级数学下册第六章概率初步检测题1及答案(北师大版)
展开
这是一份2024七年级数学下册第六章概率初步检测题1及答案(北师大版),共6页。
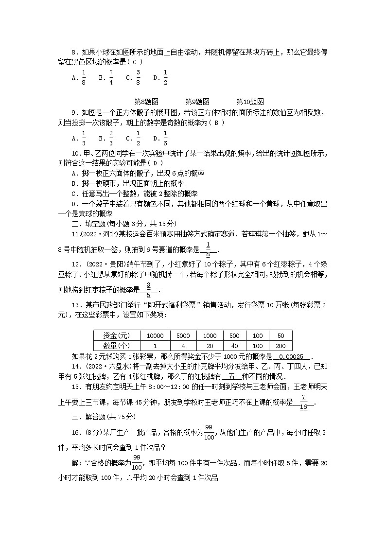
第六章检测题(时间:100分钟 满分:120分) 一、选择题(每小题3分,共30分)1.下列事件中,属于不可能事件的是( D )A.经过红绿灯路口,遇到绿灯B.射击运动员射击一次,命中靶心C.班里的两名同学,他们的生日是同一天D.任意抛掷一枚质地均匀的正六面体骰子朝上的点数为72.下列事件发生的概率为0的是( C )A.小明的爸爸买体彩中了大奖 B.小强的体重只有25公斤C.将来的某年会有370天 D.未来三天必有强降雨3.一副扑克去掉大小王后,从中任抽一张是红桃的概率是( B )A. eq \f(1,2) B. eq \f(1,4) C. eq \f(1,13) D. eq \f(1,52) 4.若从长度分别为3,5,6,9的四条线段中任取三条,则能组成三角形的概率为( A )A. eq \f(1,2) B. eq \f(3,4) C. eq \f(1,3) D. eq \f(1,4) 5.如图,若干位同学玩扔石子进筐游戏,图①、图②分别是两种站立方式,关于这两种方式的“公平性”有下列说法,其中正确的是( D )A.两种均公平B.两种均不公平C.仅图①公平D.仅图②公平6.已知一个布袋里装有2个红球,3个白球和a个黄球,这些球除颜色外其余都相同.若从该布袋里任意摸出1个球,是红球的概率为 eq \f(1,3) ,则a等于( A )A.1 B.2 C.3 D.47.在同样的条件下对某种小麦种子进行发芽试验,统计发芽种子数,获得如下频数分布表:根据试验结果,若需要保证发芽数为2500粒,则需试验的种子数最接近的粒数为( A )A.2700 B.2800 C.3000 D.40008.如果小球在如图所示的地面上自由滚动,并随机停留在某块方砖上,那么它最终停留在黑色区域的概率是( C )A. eq \f(1,8) B. eq \f(7,4) C. eq \f(3,8) D. eq \f(1,2) eq \o(\s\up7(),\s\do5(第8题图)) eq \o(\s\up7(),\s\do5(第9题图)) eq \o(\s\up7(),\s\do5(第10题图)) 9.如图是一个正方体骰子的展开图,若该正方体相对的面所标注的数值互为相反数,则当投掷一次该骰子,朝上的数字是奇数的概率为( B )A. eq \f(1,3) B. eq \f(2,3) C. eq \f(1,2) D. eq \f(1,6) 10.甲、乙两位同学在一次实验中统计了某一结果出现的频率,给出的统计图如图所示,则符合这一结果的实验可能是( D )A.掷一枚正六面体的骰子,出现6点的概率B.掷一枚硬币,出现正面朝上的概率C.任意写出一个整数,能被2整除的概率D.一个袋子中装着只有颜色不同,其他都相同的两个红球和一个黄球,从中任意取出一个是黄球的概率二、填空题(每小题3分,共15分)11.(2022·河北)某校运会百米预赛用抽签方式确定赛道.若琪琪第一个抽签,她从1~8号中随机抽取一签,则抽到6号赛道的概率是__ eq \f(1,8) __.12.(2022·贵阳)端午节到了,小红煮好了10个粽子,其中有6个红枣粽子,4个绿豆粽子.小红想从煮好的粽子中随机捞一个,若每个粽子形状完全相同,被捞到的机会相等,则她捞到红枣粽子的概率是__ eq \f(3,5) __.13.某市民政部门举行“即开式福利彩票”销售活动,发行彩票10万张(每张彩票2元),在这些彩票中,设置如下奖项:如果花2元钱购买1张彩票,那么所得奖金不少于1000元的概率是__0.00025__.14.(2022·六盘水)将一副去掉大小王的扑克牌平均分发给甲、乙、丙、丁四人,已知甲有5张红桃牌,乙有4张红桃牌,那么丁的红桃牌有__五__种不同的情况.15.有朋友约定明天上午8:00~12:00的任一时刻到学校与王老师会面,王老师明天上午要上三节课,每节课45分钟,朋友到学校时王老师正巧不在上课的概率是__ eq \f(7,16) __.三、解答题(共75分)16.(8分)某厂生产一批产品,合格的概率为 eq \f(99,100) ,从他们生产的产品中,每小时任取5件,平均多长时间会查到1件次品?解:∵合格的概率为 eq \f(99,100) ,即平均每100件中有一件次品,而每小时任取5件,需要20小时才能取到100件,∴平均20小时会查到1件次品17.(9分)一张写有密码的纸片被随意埋在如图所示的长方形区域内(每个方格大小一样).(1)埋在哪个区域的可能性较大?(2)分别计算埋在三个区域内的概率.解:(1)埋在2区的可能性较大(2)P(埋在1区)= eq \f(1,4) ,P(埋在2区)= eq \f(1,2) ,P(埋在3区)= eq \f(1,4) 18.(9分)下面第一行是一些可以自由转动的转盘,请你用第二行的语言描述转盘停止时,指针指向白色区域的可能性的大小,并用线连接起来.解:略19.(9分)将一副扑克牌中的13张红桃牌洗匀后正面向下放在桌子上,从中任意抽取1张,给出下列事件:(1)抽出的牌的点数是8;(2)抽出的牌的点数是0;(3)抽出的牌是“人像”;(4)抽出的牌的点数小于6;(5)抽出的牌是“红色的”.上述事件发生的可能性哪个最大?哪个最小?将这些事件的序号按发生的可能性从大到小的顺序排列.解:(1)抽出的牌的点数是8,发生的概率为 eq \f(1,13) ;(2)抽出的牌的点数是0,发生的概率为0;(3)抽出的牌是“人像”,发生的概率为 eq \f(3,13) ;(4)抽出的牌的点数小于6,发生的概率是 eq \f(5,13) ;(5)抽出的牌是“红色的”,发生的概率为100%.由此可知:事件(5)可能性最大,事件(2)可能性最小;发生的可能性从大到小的顺序为(5)(4)(3)(1)(2)20.(9分)如图,转盘被分成三个相同的扇形,指针位置固定,转动转盘后任其自由停止,其中的某个扇形会恰好停在指针所指的位置,并相应得到一个数(指针指向两个扇形的交线时,当作指向右边的扇形).(1)求事件“转动一次,得到的数恰好是0”发生的概率;(2)写出此情景下一个不可能发生的事件;(3)请你设计一种和(1)中概率相等的新游戏.解:(1)事件“转动一次,得到的数恰好是0”发生的概率为 eq \f(1,3) (2)答案不唯一,如事件“转动一次,得到的数恰好是2”是不可能发生的事件(3)设计游戏如下:在一个不透明的袋子中装有4个红球,8个白球,它们除颜色外完全相同,摇匀后从袋子中任意摸出1个球,摸出红球的概率是 eq \f(1,3) 21.(9分)王强与李刚两位同学在学习“概率”时,做抛骰子(均匀正方体)试验,他们共抛了54次,出现向上点数的次数如下表:(1)请计算出现向上点数为3的频率及出现向上点数为5的频率;(2)王强说:“根据试验,一次试验中出现向上点数为5的概率最大.”李刚分析说:“如果抛540次,那么出现向上点数为6的次数正好是100次.”请判断王强和李刚说法的对错.解:(1) eq \f(5,54) , eq \f(8,27) (2)王强和李刚的说法都不对,每个点数出现的概率相等,向上点数为5的概率为 eq \f(1,6) ,故王强的说法不对;如果抛540次,那么出现向上点数为6的次数大约是540× eq \f(1,6) =90(次),故李刚的说法也不对22.(10分)一个布袋中有8个红球和16个白球,它们除颜色外都相同.(1)求从袋中摸出一个球是红球的概率;(2)现从袋中取走若干个白球,并放入相同数量的红球,搅拌均匀后,要使从袋中摸出一个球是红球的概率是 eq \f(5,8) ,问取走了多少个白球?(要求通过列式或列方程解答)解:(1) eq \f(1,3) (2)设取走x个白球,则 eq \f(8+x,24) = eq \f(5,8) ,解得x=7,∴取走了7个白球23.(12分)某校积极响应教育部部署的“停课不停学”相关工作,认真组织各科教师进行在线教育,其中体育组以学科课程标准为蓝本,将体育课的教学内容统筹划分为:“A.国粹之武”、“B.球类竞技”、“C.魅力舞蹈”、“D.田径之美”、“E.健身健美”五个板块.小张为了了解同学们对体育网课课程板块的偏好,对班级部分同学最喜爱的体育板块进行了调查,并绘制了两幅不完整的统计图,请你根据图中提供的信息解答下列问题:(1)请补全条形统计图;(2)m=__14__,计算扇形统计图中“A”所占的圆心角度数;(3)在被调查的同学中随机选取一名,正好抽到选择“C.魅力舞蹈”的同学的概率是多少?(4)若初一年级共有2700名学生,请估算出初一年级最喜爱的体育网课板块是“B.球类竞技”的人数.解:(1)∵被调查的总人数为18÷36%=50(人),∴C板块人数为50-(6+18+5+7)=14(人),补全图形略(2)m%= eq \f(7,50) ×100%=14%,即m=14,扇形统计图中“A”所占的圆心角度数为360°× eq \f(6,50) =43.2°(3)∵在被调查的同学中随机选取一名,共有50种等可能结果,其中正好抽到选择“C.魅力舞蹈”的同学的有14种结果,∴正好抽到选择“C.魅力舞蹈”的同学的概率为 eq \f(14,50) = eq \f(7,25) (4)估算出初一年级最喜爱的体育网课板块是“B.球类竞技”的人数2700×36%=972(人)试验种子数n(粒)550100200500100020003000发芽频数m4459218847695119002850发芽频率 eq \f(m,n) 0.800.900.920.940.9520.9510.950.95资金(元)100005000100050010050数量(个)142040100200向上点数123456出现次数69581610

