科学八年级下册第1章 电与磁第4节 电动机优秀ppt课件
展开科学观念:了解直流电动机的构造和工作原理,理解换向器的作用。科学思维:正确理解电动机工作的全过程,初步认识科学与技术的 关系。探究实践:通过演示实验和模型的安装,知道矩形线圈在磁场中的 转动情况。态度责任:体验将科学知识运用于生产实践所产生的巨大作用。
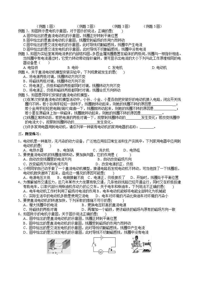
1、通电导体在磁场中受力的方向与哪些因素有关?2、通电线圈处于下列位置时,怎样运动?
通电导体在磁场中受力方向与磁场方向 、电流方向都有关。只改变一个因素,受力方向变会改变;同时改变两个因素则受力方向不变。
当线圈由甲位置转动到乙位置时,如何让线圈持续地按原方向转下去?
甲 乙
要使线圈持续地按原方向转下去,根据通电导体受力方向与电流方向有关,当线圈转过乙图位置时由于惯性线圈还会继续偏转一个小的角度,此时立刻改变线圈中的电流方向,则ab和cd边的方向与原来相反(如丙、丁图)。
安装一个由两个铜质半环组成的“换向器”就可以解决这个问题。
1、换向器:(1)换向器结构:由两个半环构成。 (2)换向器的作用: 自动改变线圈中电流的方向使线圈按原来方向转动。
2、直流电动机构造: 直流电动机是利用直流电提供电能的装置,主要由磁体(定子)、线圈(转子)、换向器和电刷等组成。
3、直流电动机的工作原理: 通电线圈在磁场中受力而转动。
4、直流电动机的工作过程:
5、电动机的优点: 电动机构造简单、控制方便、效率高、无污染。 常生活中由于电网供电是交流电,交流电动机也是依靠通电导体在磁场中所受的力来运转的。 电动机广泛地运用在日常生活和各种生产中,人类社会的发展离不开电动机。
直流电动机模型的安装:
1)按图所示,把直流电动机模型的各个部件安装成整机。 安装时要注意: ①轴与轴之间的摩擦要尽量减少; ②电刷和换向器的接触松紧要适当。
2)把直流电动机的模型接入电路,其电路图 如图 1-47 所示。在闭合开关前,先弄清电流从哪一个电刷流入电动机线圈。闭合开关,观察电动机线圈的转动方向,把结果记录在表 1-1 中。 3)把电源的两极对调,按步骤2重复一次, 观察电动机的转动方向是否改变,把结果记录在表1-1中。4)再把两个磁极位置对调一下,重复实验一次,观察电动机转动方向是否改变,把观察结果记录在表1-1 中。 5) 在步骤2的基础上,只把两个磁极对调一下,重复实验,把观察结果记录在表 1-1 中。
6)利用滑动变阻器改变通过线圈的电流,观察转子转动的快慢,把观察结果记录在表1-2中。
小结: 电动机的转动方向与电流方向和磁场方向有关: 只改变电流方向或只改变磁场方向,电动机的转动方向发生改变。 同时改变电流方向和改变磁场方向,电动机的转动方向不改变。
在装配直流电动机模型实验中,常见的故障是通电后电动机不转动,主要原因有以下几种:(1)电流不通 ①电刷与换向器接触不好; ②开关处接触不良或开关没闭合; ③电源处接触不良; ④滑动变阻器上的滑片没放在电阻丝上。(2)摩擦太大 ①电刷与换向器接触太紧; ②线圈轴与插孔之间的摩擦太大,或者线圈轴被卡住。(3)电流太小 ①电源电压太低; ②使用的滑动变阻器的阻值太大。(4)线圈的位置处于平衡位置。(只要将线圈轻轻转动一下就可以了)
生活、生产中,哪些地方用到电动机?
电风扇、洗衣机、电脑、油烟机、电动自行车、洗车、冰箱、微波炉、自动门、电梯等,动车以及工厂中的车床等很多机器都用到电动机。
1、下列家用电器中没有电动机的是( ) A、洗衣机 B、电风扇 C、电饭锅 D、电冰箱
2、通电线圈在磁场里处于平衡位置时,下列说法中正确的是( ) A.磁感线与线圈平面平行,线圈不受力 B.磁感线与线圈平面垂直,线圈不受力 C.磁感线与线圈平面平行,线圈受到平衡力 D.磁感线与线圈平面垂直,线圈受到平衡力
3、要改变电动机的转动快慢,下列说法正确的是( )A、只改变电流方向B、只改变磁场方向C、同时改变电流方向和磁场方向D、改变线圈中电流大小
4、小明安装好的直流电动机模型,可接通电源,线圈中有电流时,电动机不转动,不可能造成这一现象的原因是( )A. 线圈刚好在平衡位置 B. 轴受到的摩擦力太大了C. 电源的正、负极接反了 D. 电源电压太大了
5、某兴趣小组设计了如图所示的可调直流排气扇。直流电动机的工作原理是 。在讨论时,科学老师指出该方案的不足:每当线圈平面转过与磁感线相 (选填“平行”或“垂直”)的位置时,换向器自动改变线圈中电流的方向,电路处于“通路→断路→通路”快速切换状态,极易激发电火花,成为火灾隐患。
通电线圈在磁场中受力转动
6、如图甲是探究磁场对电流的作用的实验电路,开关闭合后,线圈______转动(选填“能”或“不能”),但______连续转动(选填“能”或“不能”),为了解决这一问题,小轩同学利用漆包线绕制的多匝线圈设计了图乙的实验装置,小轩在将线圈两端的绝缘漆刮去时注意到,轴的一端漆皮要______,另一端漆皮只刮去______。
7、图甲是直流电动机模型,图乙是自制简易电动机模型。下面是图乙中简易电动机的制作与操作问题:(1)绕制线圈的铜丝外表有漆皮,必须对线圈引出线的两端(搁置于铜质弯钩的部位)进行刮漆处理,刮漆方法见放大图(一端全部刮去,一端刮去半周)。按这种方法刮漆,目的是使线圈能够 。 (2)如图,当S1接a,S2接c时,电动机顺时针方向转动 ①当S1接b,S2接c时,电动机 。 ②当S1接b,S2接d时,电动机 。(以上两空均选填“不会转动”“顺时针方向转动”“逆时针方向转动”)
8、张华家买了一个家用电吹风,其简化电路图如图乙所示,主要技术参数如表所示: (1)电动机是利用 的原理工作的。(2)当吹冷风时,开关应调至 (AB、BC或CD)挡,此时电吹风正常工作5min消耗的电能是 焦。(3)吹热风时,正常工作的电热丝的电阻值为多大?(4)正常吹热风时,该电吹风转化为热能的效率是多少?
通电线圈(导体)在磁场中受到磁力运动
1、电动机原理:通电线圈在磁场里受力而转动。 主要结构:线圈(转子)、磁场(定子)2、能量转化:电能转化为机械能。3、换向器结构:由两个半环构成。 作用:自动改变线圈中电流的方向使线圈按原来方向转动。
主要结构: 线圈(转子)、磁场(定子)、换向器和电刷等原理: 通电线圈在磁场中受力而转动能量转化: 电能→机械能换向器作用: 自动改变线圈中的电流方向,使线圈按原方向持续转动。
浙教版八年级下册第4章 植物与土壤第1节 土壤的成分优秀ppt课件: 这是一份浙教版八年级下册<a href="/kx/tb_c94230_t3/?tag_id=26" target="_blank">第4章 植物与土壤第1节 土壤的成分优秀ppt课件</a>,文件包含1土壤的成分2pptx、41土壤的成分2教学设计表格式doc、41土壤的成分2学案含答案doc、岩石的化学风化mp4、岩石的生物风化mp4、温度对岩石的影响mp4、风力侵蚀mp4等7份课件配套教学资源,其中PPT共24页, 欢迎下载使用。
初中科学浙教版八年级下册第5节 磁生电优质ppt课件: 这是一份初中科学浙教版八年级下册<a href="/kx/tb_c5741_t3/?tag_id=26" target="_blank">第5节 磁生电优质ppt课件</a>,文件包含15磁生电2pptx、15磁生电2教学设计表格式doc、15磁生电2学案含答案doc、交流发电机原理动画wmv、发电机产生感应电流wmv等5份课件配套教学资源,其中PPT共24页, 欢迎下载使用。
科学八年级下册第1章 电与磁第4节 电动机一等奖课件ppt: 这是一份科学八年级下册<a href="/kx/tb_c5740_t3/?tag_id=26" target="_blank">第1章 电与磁第4节 电动机一等奖课件ppt</a>,文件包含14电动机1pptx、14电动机1教学设计表格式doc、14电动机1学案含答案doc、磁场对电流的作用视频mp4等4份课件配套教学资源,其中PPT共23页, 欢迎下载使用。

