所属成套资源:2024东北师大附中、长春十一高中、一中、四平一中、松原实验中学高三上学期1月联合模拟考试及答案(九科)
- 2024东北师大附中、长春十一高中、一中、四平一中、松原实验中学高三上学期1月联合模拟考试数学含答案 试卷 0 次下载
- 2024东北师大附中、长春十一高中、一中、四平一中、松原实验中学高三上学期1月联合模拟考试英语PDF版含答案 试卷 0 次下载
- 2024东北师大附中、长春十一高中、一中、四平一中、松原实验中学高三上学期1月联合模拟考试政治含解析 试卷 0 次下载
- 2024东北师大附中、长春十一高中、一中、四平一中、松原实验中学高三上学期1月联合模拟考试物理含答案 试卷 0 次下载
- 2024东北师大附中、长春十一高中、一中、四平一中、松原实验中学高三上学期1月联合模拟考试化学PDF版含答案 试卷 0 次下载
2024东北师大附中、长春十一高中、一中、四平一中、松原实验中学高三上学期1月联合模拟考试历史含解析
展开
这是一份2024东北师大附中、长春十一高中、一中、四平一中、松原实验中学高三上学期1月联合模拟考试历史含解析,文件包含吉林省东北师大附中长春市十一高中吉林一中四平一中松原实验中学2023-2024学年高三上学期1月联合模拟考试历史docx、吉林省东北师大附中长春市十一高中吉林一中四平一中松原实验中学2023-2024学年高三上学期1月联合模拟考试历史答案docx等2份试卷配套教学资源,其中试卷共10页, 欢迎下载使用。
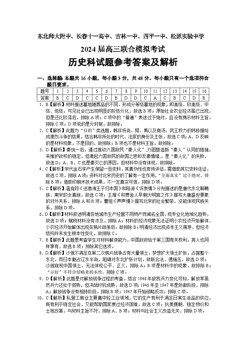
历史科试题参考答案及解析
一、选择题:本题共16小题,每小题3分,共48分。每小题只有一个选项符合题目要求。
1.B【解析】材料描述墓地随葬品的不同,形成分等级墓地的现象,即高级、较高级、中级、低级,可见社会已出现明显的阶级分化,故选B项;原始社会农业经济虽已出现,但是还比较落后,排除A项;C项中的“普遍”表述过于绝对,且没有揭示材料主旨,排除C项;D项说的是分封制,故排除。
2.C【解析】此题为“目的”类选题,韩非将尧、舜、禹以及商汤、武王权力的转移描绘成激烈斗争的结果,结合韩非所处的时代、法家的身份及主张,故选C项;A、D反映的是材料现象,不是目的,故排除;B项也不是材料主旨,故排除。
3.D【解析】秦统一后,通过推动六国故民“秦人化”,力图塑造新“秦人”认同的措施,来维护政权的稳定,但激起六国故民的故国之思和反秦情绪,,是“秦人化”的失败,故选D;A、B、C也是秦灭亡的原因,但材料中没有体现,故排除。
4.C【解析】宋代金石学产生保留一些史料,其真伪性也有待评估,需借助其它史料佐证,故选C项,排除A项;资料对北宋历史的了解有一定作用,“全面真实”过于绝对。排除B项;借助印刷术技术成果,不一定真实可信,排除D项。
5.C【解析】温庭筠《送渤海王子归本国》和陆游《诉衷情》分别描述的是唐代东北靺鞨族、南宋的女真族,故选C项;王维《和贾舍人早朝大明宫之作》描写大唐盛世景象的对外关系,排除A和B项;曹组《声声慢》描写北宋的社会繁荣,没能体现民族关系,排除D项。
6.D【解析】材料叙述明清各地城市生产经营不同物产而闻名全国,现专业化地域化趋势,故选D项;赋税材料没有涉及,排除A;材料的经济现象无法证明小农经济开始解体、小农经济开始解体出现在鸦片战争后。故排除B;明清经济出现资本主义萌芽,但经济结构并未发生根本性变化,故排除C。
7.B【解析】此题是考查学生对材料解读能力,中国政府给于第三国有关权利,英人也同样享有,故选B项;排除其它选项。
8.D【解析】沙俄不满足在第二次鸦片战争占有大量领土,梦想扩大领土扩张,占据整个东北,而日本割占辽东半岛,阻碍对东北扩张计划,故联合法、德施压,故选D项;沙俄窥视中国领土,无法体现公平、正义,排除A;B项是材料中的现象,故排除B;“示好”不符合侵略者的本性,排除C项。
9.D【解析】此题是对解放战争过程的考查,结合1948年敌我兵力变化可知,解放军虽然兵力还处于弱势,但决战时机成熟,故选D项;1946年至1947年是防御阶段,排除A;解放战争没有相持阶段,排除B项;1947年开始战略反攻,排除C项。
10.C【解析】私营工商业主要集中轻工业领域,它的生产有利于满足日常生活品的供应,既有利于稳定社会,又能帮助国家度过经济困难,故选C项;抗美援朝、稳定物价和土地改革,与材料主旨不符,排除A、B项;材料与社会主义改造无关,排除D项。
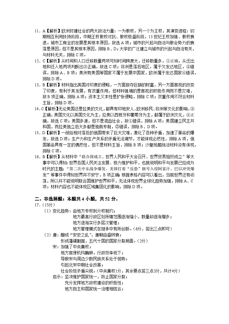
11.A【解析】欧洲封建社会的两大政治力量:一为教权,另一个为王权,其演变进程:初期相互利用扶持阶段,中期王权教权对抗、教权极盛阶段,13世纪王权加强、教权衰退。城市工商业的发展是其根本原因,故选A项;城市的兴起与自治与教会势力的衰落是原因,但不是其根本原因,排除B、D;大学的广泛建立与城市的兴起与自治有关,与材料无关,排除C项。
12.C【解析】从时间和人口迁移数量两项可知时间跨度大,迁移数量多,①正确,从迁出地和迁入地两项判断出③正确,故选C项;非洲是落后地区,属于欠发达地区,②错误,排除A、B项;美洲有美国等国家不属于发展中国家,欧洲属于发达国家④错误,排除D项。
13.B【解析】材料指出英国对印度的侵略,一方面掠夺巨额的财富,另一方面客观的改变了印度,有利于其发展,有双重作用,但材料强调的是客观的积极作用而不是灾难,故B项正确,排除A项;资本主义本性是扩张侵略,排除C项;双重作用不符合材料主旨,排除D项。
14.C【解析】无论美国还是拉美的文化,都具有印地安人、欧洲移民、非洲等文化的影响,③正确,美国文化以英国文化为主,拉美以西班牙和葡萄牙为主,都属于欧洲文化,④正确,故选C项;美国多源,但不是混血社会,故①错误,排除A项;美国建立民主共和国,而拉美独立后大多都是独裁专制,②错误,排除B、D项。
15.D【解析】一战给相对落后的俄国带来了巨大灾难,激化了各种矛盾,加速了革命的爆发,故选D项;生产力和生产关系的矛盾无法调节,才能体现必然性,排除A项,俄国革命具有一定的偶然性,但不是材料主旨,排除B项;沙皇残酷统治材料没有体现,排除C项。
16.B【解析】从材料中“联合国成立、世界人民和平大会召开、世界贸易组织成立”等大事中可以得知:世界各国人民关注发展、极力维护和平,也就说明和平与发展已经成为时代的主题;“第二次中东战争爆发、美国打着“反恐”旗号入侵阿富汗、巴以冲突爆发”等事件中得知世界并不安宁,B项正确;根据表格内容可以看出,当前世界还有动荡,所以并不能说明联合国维护世界和平,无法体现世界全球化趋势加强,排除A、C项;材料内容也不能体现区域集团化的影响,排除D项。
二、非选择题:本题共4小题,共52分。
17.(15分)
(1)变化趋势:由地方专权到分权制约;
地方最高行政区划所辖范围逐渐缩小,数量却逐渐增多;
地方逐渐实行多层次管理;
地方管理模式在继承中有所创新。(6分,答出三点即可)
(2)唐:酿成“安史之乱”,唐朝由盛转衰;
形成藩镇割据,五代十国的国家分裂局面。(2分)
宋:加强了中央集权;
地方官僚机构臃肿,行政效率低下;
导致宋与周边少数民族关系处于弱势;
引起北宋中期社会改革;
社会阶级矛盾尖锐。(中央集权1分,其余要点答三点3分,共计4分)
启示:坚决维护国家统一,防止国家分裂;
充分发挥地方政权建设的积极性;
地方自主和国家统一治理相结合;
加强执政党建设。(3分,答出一点2分,两点3分。言之有理即可给分)
【解析】
(1)此问难度系数较大,同时还应注意答题形式。唐“集军、政、财、监察权于节度使一身”,宋“分命文臣出守列郡”,增设“通判”一职,规定,凡州府文件,必须经通判连署之后方能有效。设“监当”一职,制衡知州或知府的财政权。得出唐到宋从地方专权到分权制约;唐初设“道”,后增至十五道,“宋全国有州、府、军、监一级政区二百二十二个”概括出地方最高行政区划所辖范围逐渐缩小,数量却逐渐增多;据材料“唐立国之初即改郡为州。贞观元年,便设“道”全国分十道,”“宋代地方行政组织分路、州、县三级,另有府、军、监等地方机构。”得出地方逐渐实行多层次管理;地方管理模式在继承中有所创新。
(2)说明唐宋两代地方行政区划设置产生的不同结果:唐:“特别是边境藩镇,拥兵自重,威专一方。可得出酿成“安史之乱”,唐由盛转衰。“黄巢起义之后,唐朝已经名存实亡。”联系所学得出形成唐末藩镇割据,五代十国的分裂局面。据材料“宋代的这些政治措施,虽然能防范地方造反或违抗中央,但其弊端很明显,便是造成内重外轻。”结合所学可得出加强中央集权,行政效率低下,机构臃肿;与周边少数民族关系处于弱势;以及社会改革、阶级矛盾尖锐等结论。启示可从中央和地方关系、官僚机构及队伍建设入手考虑。
18.(12分)
(1)不同:法国:摧毁封建土地制度,维护大革命成果;中国:迅速提高社会生产力,实现农业现代化;
法国:落后小农经济得到充分、长期发展;中国:向农业的规模化、集约化、现代化方向发展;
法国:由地主土地所有制转向个体农民土地所有制;中国:坚持农村土地集体所有制前提;
法国:农业经营形式单一;中国:农业经营形式多样化;
法国:农业经济发展缓慢;中国:农业经济迅速发展。(6分,答出3个方面即可)
(2)意义:极大促进农村生产力的发展,维护了广大农民的切身利益;
有利于缩小城乡差距,实现城乡共同富裕;
有利于农业生产的规模化、科技化和现代化;
促进社会主义市场经济的持续发展。(6分,答出3点即可)
【解析】
(1)比较不同,可以从两国土地政策调整的目的、方向、土地所有制形式、经营形式、发展速度等考虑不同点。此问难度较大,学生需要对材料进行概括,在此基础上进行比较,找到比较点。
(2)意义可根据“我们党根据生产力发展水平的客观实际和我国具体国情对农村土地政策的又一伟大探索。”的提示得出极大促进农村生产力的发展,维护了广大农民的切身利益。依据“随着改革的不断深入、市场经济的持续发展,”可得出促进社会主义市场经济的持续发展;据“鼓励承包经营权“向专业大户、家庭农场、农民合作社、农业企业流转”,鼓励发展多种形式的规模经营”可以得出有利于农业生产的规模化、科技化和现代化;联系知识也可得出有利于缩小城乡差距,实现城乡共同富裕。这一要点对学生难度较大。
19.(12分)
示例:
我反对美国学者关于新兴大国和守成大国两者冲突甚至战争不可避免的谬论。外国对于中国的崛起会影响和威胁到其本国的利益。这种自陷“修昔底德陷阱”的心态,是绝对荒谬的。(2分)
首先,强国崛起只能追求霸权主义的主张并不适用于中国,中国传统儒家思想中“和而不同”的理念深刻影响着现代中国外交。新中国成立后,中国始终奉行独立自主的和平外交政策;并积极倡导以和平共处五项原则作为国际关系的基本准则;万隆会议上,中国提出“求同存异”方针;始终反对以战争手段来解决国际争端,积极促成国际合作。
十一届三中全会后,中国外交政策朝着为改革开放和现代化建设服务的方向调整,走和平发展之路。进入21世纪,中国致力于与世界大国建立不同形式的伙伴关系;积极构建对话而不对抗,结伴而不结盟的外交新路。积极推动建设相互尊重、公平正义、合作共赢的新型国际关系,推动构建人类命运共同体。就和平发展的诸多议题贡献了中国智慧。同时西方大国更应反思历史、接纳中国,适当做出调整和让步,若针锋相对则难免重蹈历史的覆辙。(8分)
总之,中国坚持合作共赢的和平外交理念,积极维护世界和平与安全。世界大国也应放弃隔阂与对抗,与中国共同走和平与发展之路。(2分)
【解析】
本题为开放性的小论文类型。但又区别常规小论文题。要求考生必须对材料观点提出自己见解。并按照要求结合中国现代史相关内容进行论述。通过所学知识来论证自己的观点,主要结合新中国初期和改革开放以后外交活动进行论述。提出其他论题,言之有理即可,注意史论结合,最后要注意总结升华。
20.(13分)
(1)历史条件:古希腊的理性主义精神;
古罗马文明和日耳曼原始文化的许多民主因素;
文艺复兴时期个人自由意识的觉醒;
中世纪后期欧洲王权的强大和民族国家意识的增强;
对霍布斯政治理论的继承和发展;
对英国资产阶级革命期间民主政治实践的思考。(5分,答出5点即可)
(2)史实依据:人民主权、革命权利、民主代议、分权制衡。(4分)
简要评价:继承和弘扬了西方古典民主思想的精髓;
为法国启蒙思想的发展做出重要贡献;
奠定了现代民主代议制度的理论基石。(4分,答出2点即可)
【解析】
(1)历史因素设问难度不大,根据材料简单归纳即可得分。据材料“雅典民主制极容易在一种盲目激情引导下作出种种错误的决策”可推出古希腊的理性主义精神;据材料“但来自古罗马文明和日耳曼原始文化的许多民主因素仍保持着活力”概括出古罗马文明和日耳曼原始文化的许多民主因素;据材料“西欧正静悄悄的发生了一些意义深远的事变——个人和民族两个层面上的自由意识的觉醒,”得出文艺复兴时期个人自由意识的觉醒;中世纪后期欧洲王权的强大和民族国家意识的增强等结论;据材料“在光荣革命的酝酿时期,《政府论》下篇的法文译本而广为流传”可概括出对英国资产阶级革命期间民主政治实践的思考;据材料“他同意霍布斯关于人生而平等,国家起源于社会契约的观点,”概括出对霍布斯政治理论的继承和发展。
(2)史实依据,基本是对材料二第二段材料的概括,简单整理即可得出。评价要结合所学从古典民主政治思想,英法资本主义代议制以及启蒙运动等角度即可。
此资料来源于:( www.zx1s.cm/),未经允许,谢绝转载。题号
1
2
3
4
5
6
7
8
9
10
11
12
13
14
15
16
答案
B
C
D
C
C
D
B
D
D
C
A
C
B
C
D
B
相关试卷
这是一份2024届东北三省三校(哈师大附中、辽宁省实验中学、东北师大附中)高三下学期第一次联合模拟考试历史试题+,共7页。
这是一份2024年高三第一次联合(哈尔滨师大附中、东北师大附中、辽宁省实验中学)模拟考试历史试题答案,共3页。
这是一份2024届东北三省三校(哈师大附中、辽宁省实验中学、东北师大附中)高三下学期第一次联合模拟考试历史试题,共7页。

