


云南省昆明市4月份2023-2024学年九上物理期末经典模拟试题含答案
展开
这是一份云南省昆明市4月份2023-2024学年九上物理期末经典模拟试题含答案,共9页。试卷主要包含了答题时请按要求用笔等内容,欢迎下载使用。
学校_______ 年级_______ 姓名_______
注意事项:
1.答题前,考生先将自己的姓名、准考证号码填写清楚,将条形码准确粘贴在条形码区域内。
2.答题时请按要求用笔。
3.请按照题号顺序在答题卡各题目的答题区域内作答,超出答题区域书写的答案无效;在草稿纸、试卷上答题无效。
4.作图可先使用铅笔画出,确定后必须用黑色字迹的签字笔描黑。
5.保持卡面清洁,不要折暴、不要弄破、弄皱,不准使用涂改液、修正带、刮纸刀。
一、选择题(每题1分,共30题,30分)
1.如图所示,下列说法正确的是( )
A.只闭合开关S1和S2时,电灯L1被短接,电流表测通过L2的电流
B.只闭合开关S1和S2时,电灯L2断路,电流表测通过L1的电流
C.只闭合开关S1和S2时,电灯L1和L2并联,电流表测通过L2的电流
D.开关S1、S2和S3都闭合时,形成短路,电流表将烧坏
2.小明家有额定电压相同的微波炉和电视机各一台,按照每度电0.55元的计费标准,将这两个用电器正常工作1h所用的电费绘制成了如图所示的柱状图,对小明家的这两个用电器,下列判断正确的是( )
A.微波炉正常工作时的电压大于电视机正常工作时的电压
B.微波炉正常工作时的电流等于电视机正常工作时的电流
C.微波炉正常工作时的电功率大于电视机正常工作时的电功率
D.每月在微波炉上用的电费一定比在电视机上用的电费多
3.关于生活中的一些电路,下列判断正确的是( )
A.国庆节的夜晚,装饰高大建筑物的成千上万只灯泡都是串联的
B.街道的路灯同时亮,同时灭,它们是串联的
C.台灯用来调节灯泡亮度的开关和灯泡是并联的
D.教室内用一个开关同时控制的三盏灯是并联的
4. “焦”不是下列哪个物理量的单位
A.热量B.功C.电能D.功率.
5.以下各种用电器中,工作时能量转化的主要形式与其它三件不同的是
A.电风扇B.电饭锅C.电熨斗D.电水壶
6.如图所示,用跟丝绸摩擦过的玻璃棒接触验电器的金属球,发现验电器的金属箔张开。这个实验可以说明
A.用摩擦的方法可以创造电荷
B.自然界只存在两种电荷
C.同种电荷互相排斥
D.异种电荷互相吸引
7.灯泡L,标有“6V6W” 的字样,L标有“12V6W ;为保证用电器的安全,下列说法正确的是
A.两灯都正常发光时,L会比L1亮一些
B.两灯串联时,电源电压最高为14.5V
C.两灯串联时,电路消耗的电功率最高为7.5W
D.两灯并联时,干路电流最高为1.5A
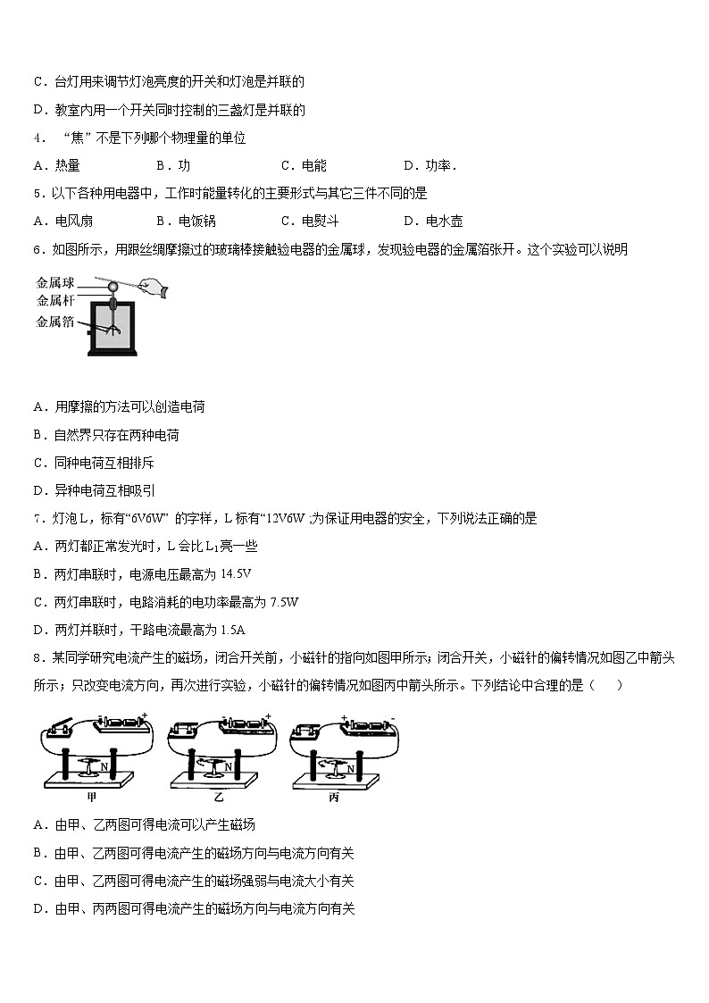
8.某同学研究电流产生的磁场,闭合开关前,小磁针的指向如图甲所示;闭合开关,小磁针的偏转情况如图乙中箭头所示;只改变电流方向,再次进行实验,小磁针的偏转情况如图丙中箭头所示。下列结论中合理的是( )
A.由甲、乙两图可得电流可以产生磁场
B.由甲、乙两图可得电流产生的磁场方向与电流方向有关
C.由甲、乙两图可得电流产生的磁场强弱与电流大小有关
D.由甲、丙两图可得电流产生的磁场方向与电流方向有关
9.如图所示,能说明电动机工作原理的是( )
A. B. C. D.
10.如图所示,在探究“并联电路的电流规律”时,闭合开关S后,电流表A1的示数是0.1A,电流表A2的示数是0.3A,则电流表A的示数是
A.0.1AB.0.2AC.0.3AD.0.4A
11.关于家庭电路和安全用电,下列说法正确的是
A.为了防止因漏电而造成触电事数,微波炉的外壳应与地线相连
B.为了防止触电,必须把用电器的开关装在零线上
C.有金属外壳的用电器都使用两脚插头
D.不接触高压设备就不会引起触电事故
12.如图所示,用滑轮组把重为200N的货物在10s内匀速提高到9m高的楼上,所用拉力为80N,则总功和滑轮组的机械效率分别是( )
A.1800J 83.3%B.2160J 80%
C.2160J 83.3%D.1800J 80%
二、填空题(每题5分,共4题,20分)
13.某测电笔中有一个阻值为1 100 kΩ的高值电阻,这个电阻与发光氖管是_____联连接的;用它测家庭电路的火线时,氖管发光,这时通过人体的电流约为____ mA.(提示:人体电阻可以忽略不计)
14.如今己是电气化时代,小芳同学回到家中会同时使用多种家用电器。当她每多接通一个家用电器,家庭电路的总电阻_____(选填“变大”或“变小”)。电热水器(铭牌如图甲)是利用电流的_____,工作的图乙的电能表允许接入的最大功率是_____W;若只有电热水器接入电路且正常工作12min,电能表的转盘转过_____转。
15.如图所示的电能表读数为_____kW·h,l度电可使一盏“220 V 10 W”的灯正常工作_____ h。
16.两定值电阻甲、乙中的电流与电压关系如图所示,现将甲和乙并联后接在电压为6V的电源两端,则通过甲、乙两电阻的电流之比为_____,甲、乙两电阻两端电压之比为_____,甲、乙两电阻消耗的功率之比为_____。
.
三、实验题(共12分)
17.(4分)小彤班的同学对“电流通过导体产生热量的多少和哪些因素有关”进行了实验探究。首先他们猜想:
①电流产生热量的多少可能与电阻大小有关;
②电流产生热量的多少可能与电流大小有关;
③电流产生热量的多少可能与通电时间有关;
此时小彤联想到生活中的两种现象:
现象1:电热器只有在通电时才发热,而且通电时间越长产生的热量越多;
现象2:电炉是通过铜导线接入电路中的,通电时,镍铬合金制成的电炉丝发热而铜导线几乎不发热。
(1)由现象2可知,猜想_____(填序号)是合理的;
(2)针对现象2的猜想,小彤设计了如图所示的实验电路。其中A、B两个相同的烧瓶内分别装有质量相等的煤油,将电阻丝RA和RB(RA<RB)分别浸没在两瓶煤油中,用两支相同的温度计分别测量两瓶中煤油的温度。
①实验时,选择煤油而不是水,除了因为煤油是绝缘体外,还因为煤油的_____小,吸热升温明显。
②小彤在实验中通过观察_____来比较电流产生热量的多少;
③接通电路后一段时间,小彤发现B烧瓶中煤油的温度比A烧瓶中煤油的温度升高得多,由此可以得到的初步结论是_____。
18.(4分)小明家里新购置了一只热水壶如图甲所示,可以烧开冷水并将其保温,其铭牌如下表所示。图乙是热水壶的电路图,S是用感温材料制造的温控开关,R2是供加热的电阻。分析电路图乙可知:
(1)当S接通时,饮水机处于______(选填“加热”或“保温”下同)状态,当S断开时处于______状态;
(2)正常工作时该饮水机将热水罐中0.5kg,35℃的温水加热到95℃,用时5min。用这些数据及题目中的信息,计算热水罐中的水吸收的热量和该饮水机加热状态时的效率_____;[c水=4.2×103J/(kg⋅℃)]
(3)如果要使饮水机在保温状态时的加热功率是加热状态时的一半,则电阻R1与R2的比值是______。
19.(4分)为了比较水和沙子吸热本领的大小,小文做了如图所示的实验:在两个相同的烧杯中,分别装有质量、初温都相同的水和沙子,用两个相同的酒精灯对其加热,实验数据记录如下表:
(1)在此实验中用_____表示水和沙子吸热的多少;
(2)分析表中的实验数据可知:当物体温度变化量和_____相同时,水吸收的热量_____(选填“大于”或“小于”)沙子吸收的热量;
(3)如果加热相同的时间,质量相同的水和沙子,_____升高的温度更高。
四、作图题(共16分)
20.(8分)要让图中的灯 L1 和 L2 都能发光,请在图中“ ○”内填入相应的电流表或电压表符号。
(________)
21.(8分)观察手电筒的电路连接,在方框内画出手电筒发光时的电路图。
(_______________________)
五、计算题(共22分)
22.(10分)两轮自行平衡电动车作为一种新兴的交通工具,倍受年轻人的喜爱。
(1)若电动车以额定功率工作,求锂电池充足一次电最多可骑行的时间为几秒(保留结果两位有效数字)?
(2)锂电池充足电后,电动车在平直的公路上匀速行驶,受到的平均阻力为96N,电动车工作的效率为80%,求:最多能连续行驶多少千米?
23.(12分)如图所示,电源两端的电压保持不变.电阻R1的阻值为20Ω,电阻R2的阻值为5Ω,当只闭合开关S时,电流表的示数为0.3A.求:
(1)电源两端的电压U;
(2)当开关S、S1都闭合时,电路消耗的总功率P.
参考答案
一、选择题(每题1分,共30题,30分)
1、D
2、C
3、D
4、D
5、A
6、C
7、C
8、A
9、C
10、D
11、A
12、C
二、填空题(每题5分,共4题,20分)
13、串 0.2
14、变小 热效应 4400 1200
15、293.6 100
16、2∶1 1∶1 2∶1
三、实验题(共12分)
17、① 比热容 温度计示数变化 电流和通电时间相同时,电流通过电阻较大的导体时产生的热量较多
18、加热 保温 84%
19、加热时间 质量 大于 沙子
四、作图题(共16分)
20、
21、
五、计算题(共22分)
22、 (1)5.9×103s;(2)17.28km
23、(1)6V;(2)9W
额定频率
50Hz
环境温度
10℃~38℃
加热功率
500W
环境湿度
≤90%
额定电压
220V
制热水能力
≥90℃5L/h
质量/g
升温10℃所需时间/s
升温20℃所需时间/s
升温30℃所需时间/s
沙子
30
64
92
124
水
30
92
163
220
整车质量
20kg
锂电池电压
48V
锂电池容量
12A·h
电动车额定电压
48V
电动机额定功率
350W
相关试卷
这是一份云南省昆明市呈贡区2023-2024学年物理九上期末经典模拟试题含答案,共9页。
这是一份云南省昆明盘龙区联考2023-2024学年九上物理期末经典模拟试题含答案,共10页。试卷主要包含了答题时请按要求用笔,下列数据不符合事实的是等内容,欢迎下载使用。
这是一份云南省红河市2023-2024学年九上物理期末经典模拟试题含答案,共8页。试卷主要包含了考生要认真填写考场号和座位序号等内容,欢迎下载使用。