


2023-2024学年浙江省绍兴市元培中学九年级物理第一学期期末检测试题含答案
展开
这是一份2023-2024学年浙江省绍兴市元培中学九年级物理第一学期期末检测试题含答案,共9页。
学校_______ 年级_______ 姓名_______
考生须知:
1.全卷分选择题和非选择题两部分,全部在答题纸上作答。选择题必须用2B铅笔填涂;非选择题的答案必须用黑色字迹的钢笔或答字笔写在“答题纸”相应位置上。
2.请用黑色字迹的钢笔或答字笔在“答题纸”上先填写姓名和准考证号。
3.保持卡面清洁,不要折叠,不要弄破、弄皱,在草稿纸、试题卷上答题无效。
一、选择题(每题1分,共30题,30分)
1.关于温度、热量和内能,下列说法正确的是( )
A.温度相同的物体,内能一定相等
B.物体的温度越高,所含的热量越多
C.相互接触的两个物体,热量总是从内能多的物体传向内能少的物体
D.一个物体吸收了热量,它的温度不一定会升高
2.下列数据最接近事实的是( )
A.柴油机的效率是65%
B.一节干电池的电压为2V
C.空调机的功率为1320W
D.通过家用电风扇的电流是10A
3.以下情景中对温度的描述,最符合实际的是( )
A.成年人的正常体温是42°CB.人洗澡时水的温度为40°C
C.冰箱冷冻室的温度为0°CD.加冰的橙汁温度大约-10°C
4.电动车为人们的出行提供了方便,但违规改造、非正常使用和内部故障都可能引起自燃,下列情况不可能引起自燃的是 ( )
A.换用高电压蓄电池B.电源开关断路
C.充电时电流过大D.线路连接处接触不良
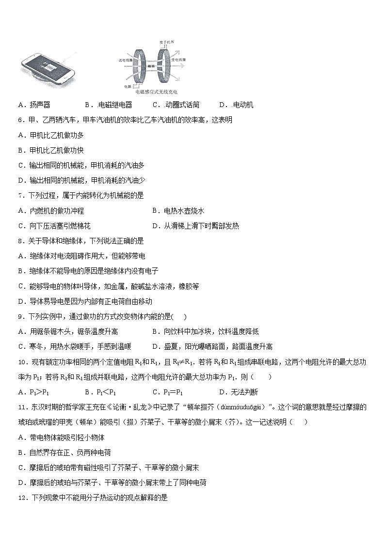
5.手机无线充电方便了人们的生活,其中电磁感应无线充电是应用最多的无线充电方案.如图所示,它的原理是送电线圈通过一定频率的交流电,线圈的周围形成交变的磁场,通过电磁感应在受电线圈中产生一定的感应电流,从而将能量从发射端转移到接收端.下列选项中和受电线圈工作原理相同的是( )
A.扬声器B..电磁继电器C..动圈式话筒D..电动机
6.甲、乙两辆汽车,甲车汽油机的效率比乙车汽油机的效率高,这表明
A.甲机比乙机做功多
B.甲机比乙机做功快
C.输出相同的机械能,甲机消耗的汽油多
D.输出相同的机械能,甲机消耗的汽油少
7.下列过程,属于内能转化为机械能的是
A.内燃机的做功冲程B.电热水壶烧水
C.向下压活塞引燃棉花D.从滑梯上滑下时臀部发热
8.关于导体和绝缘体,下列说法正确的是
A.绝缘体对电流阻碍作用大,但能够带电
B.绝缘体不能导电的原因是绝缘体内没有电子
C.能够导电的物体叫导体,如金属,酸碱盐水溶液,橡胶等
D.导体易导电是因为内部有正电荷自由移动
9.下列实例中,通过做功的方式改变物体内能的是( )
A.用锯条锯木头,锯条温度升高B.向饮料中加冰块,饮料温度降低
C.寒冬,用热水袋暖手,手感到温暖D.盛夏,阳光曝晒路面,路面温度升高
10.现有额定功率相同的两个定值电阻Rl和R1,且Rl≠R1.若将Rl和R1组成串联电路,这两个电阻允许的最大总功率为Pl;若将Rl和R1组成并联电路,这两个电阻允许的最大总功率为P1.则( )
A.P1>P1B.P1<P1C.P1=P1D.无法判断
11.东汉时期的哲学家王充在《论衡·乱龙》中记录了“顿牟掇芥(dùnmóuduōgài)”。这个词的意思就是经过摩擦的琥珀或玳瑁的甲壳(顿牟)能吸引(掇)芥菜子、干草等的微小屑末(芥)。这一记述说明( )
A.带电物体能吸引轻小物体
B.自然界存在正、负两种电荷
C.摩擦后的琥珀带有磁性吸引了芥菜子、干草等的微小屑末
D.摩擦后的琥珀与芥菜子、干草等的微小屑末带上了同种电荷
12.下列现象中不能用分子热运动的观点解释的是
A.沙尘暴起,尘土漫天B.酒香不怕巷子深
C.衣橱里的樟脑球会逐渐变小D.阳春三月,花香袭人
二、填空题(每题5分,共4题,20分)
13.汽车的发动机用水做冷却剂,这是利用了水的比热容较_____(选填“大”或“小”)的性质,一杯水倒出一半后,剩下的水的比热容_____(选填“变大”、“变小”或“不变”)。
14.如图是几组实验,观察实验完成填空
(1)如图甲所示,将两个铅柱的底面削平、削干净,然后紧紧地压在一起,在下面吊一个重物都不能把它们拉开,这个实验主要说明分子之间存在_____。
(2)如图乙所示为气体扩散的演示实验,两个瓶中分别装有空气和二氧化氮气体,此实验说明组成物质的分子在_____:在温度较低的环境中做此实验,抽取中间的玻璃板后需要更_____(选填“长”或“短”)的时间才能观察到上一实验现象。
(3)如图丙所示,将与羊毛衫摩擦过的气球靠近头发,会看到头发被气球吸起来,这是由于气球摩擦后带上了电荷,有_____轻小物体的性质.
(4)如图丁所示,在“探究串联电路电流特点”的实验中,电流表分别测出通过a、b、c三点的电流Ia、lb、Ic,选择两个小灯泡的规格应该是_____的(选填“相同”或“不相同”) ;下表是某同学实验中的一组数据,有一数值是明显错误的,造成错误的最大可能原因是_____。
15.一盏电灯接到220V的电源上使用时,功率为100W,如果将这个电源连上长导线,再接这盏灯使用,它的功率为81W,则导线上消耗的电功率______w。
16.如图是四冲程汽油机_____冲程示意图,此冲程把______能转化为_____能.下一冲程是_______冲程飞轮的转速为2400r/min,则在1s内,汽油机完成_______个冲程;对外做功的次数是_______
三、实验题(共12分)
17.(4分)小明同学在“探究通过导体的电流与电阻的关系”时,他用图甲所示的电路进行实验,实验中电阻R两端的电压始终保持2.4V不变.
(1)请用笔画线代替导线,将甲图中实物电路连接完整(导线不得交叉)____________.
(2)开关闭合前,滑动变阻器的滑片P应置于____________端(选填“A”或“B”).
(3)在实验过程中,当把电阻R由5Ω更换为10Ω时,滑动变阻器接入电路中的电阻应____________.(选填“变大”、“变小”或“不变”)
(4)某次实验时电流表的示数如图乙所示,则电流表示数为_______A,此时R的阻值为_________Ω.
18.(4分)下面是某同学拟出的一份实验报告:
回答下列问题:
(1)本实验报告不够完整,应添上的基本项目是:
(1)从实验步骤看,主要缺陷是_________.
(3)滑动变阻器在实验中所起的作用是:
(4)假如该同学在实验时,刚一“试触”就发现电流表的指针迅速摆到最大刻度值,其原因可能是:______(写出一种情况即可),
(5)就该同学的电路图而言,假若电压表的电阻不是很大,则电阻值的测量结果将____(选填“偏大”或“偏小”),其原因分析如下:_______
19.(4分)在探究“电流与电阻的关系”实验中,准备有以下器材:蓄电池(6V)、电流表(0-0.6A ,0-3A )、电压表(0-3V ,0-15V)、定值电阻(5Ω、10Ω、15Ω各1个)、开关、滑动变阻器(1.5A,20Ω)、导线若干。
(1)小明按图甲连接电路,还有一根导线未连接,如图乙。要求:滑动触头向左移动时,滑动变阻器连入电路中的电阻减小。请你在图中用铅笔代替导线帮小明连接上;
(_____)
(2)连接电路的过程中,开关应处于____________(选填“断开”或“闭合”)状态;
(3)正确连接电路后,小明先将5Ω电阻接入电路,闭合电键,调节滑动变阻器使电压表示数为2V,电流表示数如图丙为_________A;再将5Ω的电阻更换为10Ω电阻,为了使电压表示数仍为2V,应将滑动变阻器适当向______(选填“左”或“右”)移动;
(4)当小明再换接15Ω电阻时,无论怎样调节滑动变阻器,都不能使电压表示数为2V,分析其可能的原因______;(答出一种情况即可)
(5)同组的小娟同学思考了一会,在不增减器材的条件下解决了这一问题,完成了实验,数据如下表:
实验结论:_________________;
(6)本实验采用的方法是______,利用该电路还能完成的实验有:________(答出1个实验名称即可)。
四、作图题(共16分)
20.(8分)L1、L2两灯并联,S是总开关,S1只控制灯泡L1,请你根据要求连接实物电路,并在虚线框中画出相应的电路图。
(______)
21.(8分)如图所示,在圆圈处分别接入电流表或电压表,要求开关闭合后两灯均正常发光.
(_____)
五、计算题(共22分)
22.(10分)用如图甲所示的滑轮组提升物体M,已知被提升的物体M重为760 N,卷扬机加在绳子自由端的拉力为F,将物体M以0.5 m/s的速度匀速提升到10 m的高度。拉力做的功W随时间t的变化图像如图乙所示,不计绳重和滑轮与轴的摩擦。求:
(1)滑轮组提升重物所做的有用功;
(2)滑轮组提升重物的机械效率;
(3)绳子自由端的拉力的功率;
(4)动滑轮的重力。
23.(12分)如图所示,已知电阻R1阻值为10。闭合开关S后,电流表A的示数为1.2A,电流表A1的示数为0.9A,求:
(1)通过R2的电流;
(2)电源电压;
(3)电阻R2的阻值。
参考答案
一、选择题(每题1分,共30题,30分)
1、D
2、C
3、B
4、B
5、C
6、D
7、A
8、A
9、A
10、C
11、A
12、A
二、填空题(每题5分,共4题,20分)
13、大 不变
14、吸引力 不停地做无规则运动 长 吸引 不相同 选用小量程却按大量程读数了
15、9
16、压缩 机械 内 做功 80 20
三、实验题(共12分)
17、 A 变大 0.2 12
18、7Ω 实验器材 实验结论 没有多次测量取平均值 保护电路 改变Rx两端的电压以及电流,以便多次测量 电源电压偏高 偏小 实验结论由Rx=U/I求得:电压表读数就是这一电压U、由于电压表内阻不是很大,分流部分电流,电流表示数比Rx中电流略大,所以所求Rx偏小.
19、 断开 0.4 右 滑动变阻器最大阻值太小(或定值电阻两端电压太低或电源电压太高) 电压一定时,导体中的电流与导体的电阻成反比 控制变量法 探究电流与电压的关系
四、作图题(共16分)
20、
21、
五、计算题(共22分)
22、 (1)7600J;(2)95%;(3)400W;(4)40N
23、 (1) 0.3A;(2) 9V;(3) 30Ω
电流表的位置
a
b
c
电流I/A
0.3
0.3
1.5
实验报告
实验目的
测量电阻Rx的阻值
实验原理及电路图
欧姆定律
实验步骤
(1)按照电路图连接电路,调节滑动变阻器R,使电路中的电阻较大;
(1)接通开关S,读出电流表和电压表的示数;
(3)根据测量的电压、电流值算出Rx的阻值.
实验记录
电压(V)
电流(A)
电阻(Ω)
1.8
2.4
____
实验讨论
略
电阻R/Ω
5
10
15
电流I/A
0.6
0.3
0.2
相关试卷
这是一份浙江省绍兴市名校2023-2024学年九年级物理第一学期期末达标检测试题含答案,共8页。
这是一份浙江省绍兴市柯桥区实验中学2023-2024学年物理九年级第一学期期末复习检测试题含答案,共13页。
这是一份浙江省绍兴市名校2023-2024学年九年级物理第一学期期末检测模拟试题含答案,共9页。