


2023-2024学年浙江省杭州市杭六中学物理九年级第一学期期末经典试题含答案
展开
这是一份2023-2024学年浙江省杭州市杭六中学物理九年级第一学期期末经典试题含答案,共12页。试卷主要包含了下列设备中,原理相同的一组是等内容,欢迎下载使用。
学校_______ 年级_______ 姓名_______
注意事项:
1.答卷前,考生务必将自己的姓名、准考证号填写在答题卡上。
2.回答选择题时,选出每小题答案后,用铅笔把答题卡上对应题目的答案标号涂黑,如需改动,用橡皮擦干净后,再选涂其它答案标号。回答非选择题时,将答案写在答题卡上,写在本试卷上无效。
3.考试结束后,将本试卷和答题卡一并交回。
一、选择题(每题1.5分,共30题,45分)
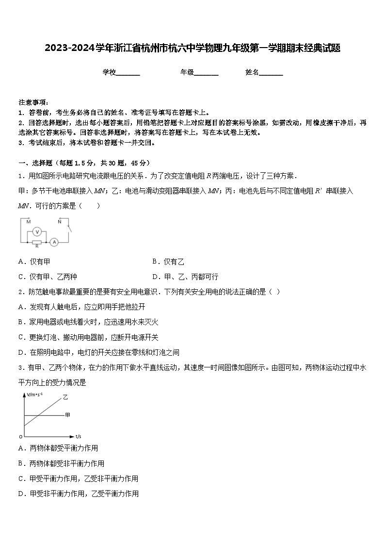
1.用如图所示电路研究电流跟电压的关系.为了改变定值电阻R两端电压,设计了三种方案.
甲:多节干电池串联接入MN;乙:电池与滑动变阻器串联接入MN;丙:电池先后与不同定值电阻R′串联接入MN.可行的方案是( )
A.仅有甲B.仅有乙
C.仅有甲、乙两种D.甲、乙、丙都可行
2.防范触电事故最重要的是要有安全用电意识.下列有关安全用电的说法正确的是( )
A.发现有人触电后,应立即用手把他拉开
B.家用电器或电线着火时,应迅速用水来灭火
C.更换灯泡、搬动用电器前,应断开电源开关
D.在照明电路中,电灯的开关应接在零线和灯泡之间
3.有甲、乙两个物体,在力的作用下做水平直线运动,其速度一时间图像如图所示。由图可知,两物体运动过程中水平方向上的受力情况是
A.两物体都受平衡力作用
B.两物体都受非平衡力作用
C.甲受平衡力作用,乙受非平衡力作用
D.甲受非平衡力作用,乙受平衡力作用
4.将两个导体接入同一电路中,现测得通过两个导体的电流相等,则这两个导体在电路中的连接方式( )
A.一定是并联B.一定是串联
C.有可能是并联,也有可能是串联D.以上都不正确
5.在正确做托里拆利实验时,测量结果与下列哪个因素有关( )
A.天气情况B.玻璃管的曲直C.玻璃管的倾斜度D.玻璃管的粗细
6.如图所示的电路中,闭合开关S后电路正常工作。一段时间后发现电流表的示数变成了0A而电压表的示数变大。假定电路中只有一处故障,则故障可能是
A.R1断路
B.R2断路
C.电流表断路
D.电压表断路
7.下列设备中,原理相同的一组是( )
A.电磁铁、发电机
B.电动机、动圈式话筒
C.发电机、动圈式扬声器
D.发电机、动圈式话筒
8.如图所示,电源电压为4.5V,电流表量程为“0~0.6A”,滑动变阻器规格为“”,小灯泡标有“”(不考虑温度对灯丝电阻的影响)。在保证所有元件安全的情况下,移动滑动变阻器的滑片,下列选项正确的是( )
A.向左移动滑片,两表示数都变大
B.电流表的示数变化范围是0.3~0.6A
C.电压表的示数变化范围是0~3V
D.滑动变阻器连入电路的阻值变化范围是4~10Ω
9.一个标有“220V 40W”的灯泡,接在230V电压的电路上时,它的实际功率(不考虑灯丝温度的变化)
A.大于40WB.等于40W
C.小于40WD.条件不足,无法判断
10.如图所示的电路中,电流表A1的示数为0.5A,A2的示数为0.3A,电阻R2的阻值为10Ω.下列说法正确的是( )
A.通过电阻R1的电流为0.5A
B.电源电压为5V
C.电阻R1的阻值为15Ω
D.若断开开关S2,电流表A1示数变大
11.如图所示的电路,电源电压不变.闭合开关,滑动变阻器的滑片向右移动的过程中,电流表与电压表示数变化的情况分别是
A.变小不变B.变大变小C.变大变大D.变大不变
12.建筑工地上,起重机几分钟内就能把所需的砖送到楼顶,如果通过人力搬运则需要几个小时,两种方式相比较,可知( )
A.人力做功多B.起重机做功多C.人力做功快D.起重机做功快
13.如图电路,闭合开关,小灯泡不发光,电流表和电压表均没有示数,则可能出现的故障是
A.小灯泡短路B.小灯泡断路
C.滑动变阻器短路D.滑动变阻器断路
14.如图所示的做法符合安全用电原则的是
A.多个大功率用电器使用一个插线板
B.高压线下钓鱼
C.金属外壳家用电器没有接地
D.使用测电笔时手要接触笔尾金属体
15.将定值电阻R0和滑动变阻器R串联在电路中,当滑片分别位于最大端和中点时,电路的总功率分别为24W和36W,则R0与R的最大阻值之比以及变阻器R的电功率变化量分别是( )
A.1:2 1WB.1:2 2WC.2:1 4WD.2:1 3W
16.小灯泡的结构如图,按图中连接能让完好的2.5V的灯泡点亮的是
A.B.C.D.
17.既能吹冷风又能吹热风的某品牌电吹风,小明设计的电吹风的简化电路图,其中最合理的是( )。
A.B.C.D.
18.下列现象中,属于扩散现象的是
A.太阳出来“雾”散了
B.炒菜时,满屋飘香
C.扫地时灰尘四起
D.擦黑板时,粉笔灰在空中飞舞
19.如图所示,用酒精灯加热试管内的水,水沸腾一段时间后,“嘭”的一声,塞子被冲出,试管口出现“白烟”则这个过程中
A.水蒸气对塞子做功,塞子机械能增加
B.酒精灯通过做功的方式,使水的内能增加
C.塞子冲出时,水蒸气内能增加
D.该过程模拟的是四冲程汽油机的压缩冲程
20.有两只灯泡L1和L2,分别标有“6V 6W”和“6V 3W”字样,若不考虑温度对灯丝电阻的影响,下面说法中正确的是( )
A.正常工作时,L1的电阻大于L2的电阻
B.正常工作时,L1消耗的电能一定大于L2消耗的电能
C.将两灯串联在6V的电源上发光时,通过L1的电流大于L2的电流
D.当两灯并联在6V的电源上发光时,L1做功比L2快
21.下列关于电学知识说法正确的是( )
A.验电器的原理是异种电荷相互排斥
B.金属靠自由电子导电
C.导体的电阻由其两端的电压和通过导体的电流共同决定
D.物理学中规定:电子的定向移动方向为电流的方向
22.如图是用打印技术打印的仿真汽车模型,在高能激光的作用下,固态金属吸收热量变成液态,再通过打印机打印成汽车固体模型。在此过程金属( )
A.先液化,后凝固B.先汽化,后液化C.先熔化,后凝固D.先升华,后凝华
23.下面是小明同学“物理学习笔记”中的摘录,其中正确的是
A.做功和热传递在改变物体内能上是等效的
B.某种燃料在燃烧时所放出的热量叫做这种燃料的热值
C.物体的内能增加了,一定是吸收了热量
D.温度越高的物体具有的热量越多
24.用丝绸摩擦过的玻璃棒去靠近甲、乙两个轻小物体,结果甲被排斥、乙被吸引.由此我们可以断定
A.甲带正电,乙带负电 B.甲带负电,乙带正电
C.甲带负电,乙不带电或带正电 D.甲带正电,乙不带电或带负电
25.甲和乙两灯的额定电压均为6V,图中是甲、乙两灯的电流随其两端电压变化的图象,以下说法正确的是
A.将两灯并联在4V的电源两端,电路总功率为4W
B.将两灯串联,使其中一个灯泡正常发光,电源电压最大为9V
C.将两灯串联起来,并保证都发光且不被烧坏时,甲灯比乙灯亮
D.将两灯并联在6V的电源两端,干路电流为1.5A
26.关于燃料的热值,下列说法正确的是( )
A.燃料燃烧越充分热值越大
B.2kg的煤完全燃烧比1kg的煤完全燃烧热值大
C.1kg煤燃烧放出J的热量,则煤的热值为J/kg
D.热值是燃料的一种属性与燃料的质量无关,不同燃料的热值一般不同。
27.甲、乙两物体同时同地向东做匀速直 线运动,它们的s-t图像如图所示.由图像可知:( )
A.甲的速度小于乙的速度
B.经过6s,甲在乙前面1.2m处
C.以甲为参照物,乙向东运动
D.以乙为参照物,甲向东运动
28.关于温度、内能和热量,下列说法中正确的是( )
A.的物体内能为零
B.物体吸收了热量温度一定升高
C.克服摩擦做功可使物体热量增加
D.温度不同的两物体接触会发生热传递
29.实心正方体木块(不吸水)漂浮在水上,如图所示,此时浸入水中的体积为6×10﹣4m3,然后在其上表面放置一个重4N的铝块,静止后木块上表面刚好与水面相平(g取10N/kg,ρ水=1.0×103kg/m3)则该木块( )
①未放置铝块前,木块受到的浮力是10N
②木块的体积是1×10﹣3m3
③木块的密度是0.5×103kg/m3
④放置铝块后,木块下表面受到水的压强增大了400Pa
A.只有①②B.只有②③C.只有③④D.只有②④
30.下列用电器中,利用电流热效应工作的是
A.微波炉B.电饭煲
C.手机D.计算器
二、填空题(每空1分,共10题,20分)
31.金属导体中的电流是由自由电子的定向移动形成的,自由电子带________电(选填“正”或“负”),其定向移动方向与电路中的电流方向________(选填“一致”或“相反”)。
32.起重机械在四川汶川的救援过程中,发挥了重要的作用;如图所示,吊臂上的滑轮组,可用的拉力将重为2.4×104 N的吊板提起,如果吊板被匀速提高10 m,则拉力F做功_________J,滑轮组的机械效率是__________。
33.小明家中有一台冷暖空调和一只电风扇,它们的铭牌分别如图甲、乙所示。在暑假期间,若小明家平均每天使用空调正常制冷5h,所消耗的电能可使他家的电风扇正常工作_____h。
34.给电动车充电过程中,车载蓄电池相当于______(选填“用电器”或“电源”)。某电动自行车的电池上面标明电压为36V、容量为10000mA·h,它充满电后,储存的电能约为______J。
35.在漫长的历史中,许多科学家为人类做出了卓越贡献,为了纪念这些科学家,我们把他们的名字作为物理量的单位,其中法国物理学家、化学家和数学家安培的名字作为_____单位:把_____的名字作为能量的基本单位.
36.冬季供暖的“暖气”用水作工作物质,这是利用了水的_____较大的特点.
37.如图所示是一种自动测定油箱内油量多少的装置.R1是滑动变阻器,它的金属滑片是杠杆的一端,油量表是由_____表改装而成的,通过油量表指针所指的刻度,就能知道油箱内油量的多少.油量増加时,油量表读数_____.
38.用长6m高3m的斜面将重50kg的物体沿斜面匀速从底端拉到顶端,所用时间为10s,沿斜面方向的拉力恒为300N,则有用功为_______ J,拉力的功率为_______ W.
39.如图甲所示,把电阻R与灯L接在3V的电源上,电阻R与灯L的U-I图象如图乙所示,当S闭合时电路总电阻为_______Ω,L消耗的功率为________W,通电3min电阻R产生的热量为_______J。
40.菲菲家的下水道堵了,爸爸用固体疏通剂进行疏通。具体操作是先将适量的疏通剂倒入下水道,再缓慢加入清水,疏通剂与水发生化学反应生成高温高压气体,通过高温高压气体的膨胀将管道疏通。高压气体疏通管道的过程相当于四冲程汽油机的___冲程,疏通管道的过程中,高压气体的________能转化为________能。
三、实验题(每空1分,共2题,15分)
41.某实验小组利用图甲所示电路进行如下的实验研究。
(1)断开S3,闭合S1、S2,调节滑动变阻器,由伏特表和安培表的测量数据绘制成如图乙的U-I关系图像。根据图像分析,可计算出电阻R=________Ω;还可归纳得出的规律是:_________________。
(2)断开S2,闭合S1、S3,调节滑动变阻器,测量灯泡L两端的电压和通过的电流,根据测量数据绘制成如图丙的U-I关系图像。由图像分析,当伏特表示数为2V时,灯泡L的电阻RL=___Ω;若灯泡L的额定电压为2.5V,小灯的额定电功率为_____W;测好灯泡L的额定功率后,将灯泡L换成另一个规格为“2.5V 1W”灯L1,为了测L1的额定功率,闭合开关后,应将变阻器滑片向______移动。
(3)闭合S1、S2和S3,调节滑动变阻器,当伏特表示数为2V时,电流表的示数是________A;
42.如图所示是探究通电直导线周围磁场的实验装置。
(1)小磁放置在桌面上静止时,将直导线沿___________(东西/南北/任意)方向放置在小磁针正上方,实验时效果更明显。
(2)当开关闭合时,导线下方的小磁针会发生偏转,说明___________。此时若移去小磁针,上述结论是否成立?________(是/否)。实验中小磁针的作用是______________。
(3)仅将电源正负极对调,小磁针偏转方向发生改变,这表明通电直导线周围磁场的方向与______有关。
四、计算题(每题10分,共2题,20分)
43.如图所示,流过阻值为38Ω小灯泡的电流是0.1A。
(1)此时小灯泡两端的电压是多少;
(2)灯泡两端再并联一只阻值为20Ω的小灯泡,并联电路的总电流为多大;
(3)两只灯泡同时工作10min,电路消耗的电能是多少J。
44.下图是某同学家的电子式电能表的表盘和微电脑热水壶的铭牌信息。
(1)此微电脑电热水壶电热丝的电阻是多大?
(2)若只让此微电脑电热水壶工作72s,观察到电能表的指示灯闪烁了32次,则该此微电脑电热水壶的实际功率是多大?
(3)为了泡绿茶要将水从25℃加热到85℃,则1.2kg的水需吸收热量是多少?
(4)若让此微电脑电热水壶正常工作加热题(3)中的水需用时300s,则加热效率是多少?
参考答案
一、选择题(每题1.5分,共30题,45分)
1、D
2、C
3、C
4、C
5、A
6、B
7、D
8、D
9、A
10、C
11、D
12、D
13、D
14、D
15、B
16、C
17、D
18、B
19、A
20、D
21、B
22、C
23、A
24、D
25、D
26、D
27、D
28、D
29、D
30、B
二、填空题(每空1分,共10题,20分)
31、负 相反
32、3×105 80%
33、122
34、用电器
35、电流 焦耳
36、比热容
37、电流 变大
38、1500 180
39、5 0.9 162
40、做功 内 机械
三、实验题(每空1分,共2题,15分)
41、10Ω 当电阻一定时,电流与电压成正比 10Ω 0.875 W(0.875 W到0.9 W之间均可) 左 0.4A
42、南北 通电导线周围存在磁场 是 显示电磁场的存在 电流方向
四、计算题(每题10分,共2题,20分)
43、 (1)3.8V;(2)0.29A;(3)661.2J。
44、 (1)40Ω;(2)1000W;(3)3.024×105J;(4)90%
电源电压
220V
频率
50Hz
额定制冷功率
1220W
额定制热功率
1320W
甲
格力电风扇KYTA-30A
额定电压:220V 功率:50W
工作频率:50Hz 净重4.1kg
输出风量:>50m3/min 毛重:5kg
乙
相关试卷
这是一份2023-2024学年浙江省杭州市萧山区北干初级中学物理九上期末经典试题含答案,共14页。
这是一份2023-2024学年浙江省杭州市建兰中学物理九年级第一学期期末预测试题含答案,共13页。
这是一份2023-2024学年浙江省杭州市江干区实验中学物理九年级第一学期期末联考模拟试题含答案,共8页。试卷主要包含了下列事例中,人对物体做功的是等内容,欢迎下载使用。
