


所属成套资源:2024滨州高一上学期1月期末考试及答案(九科)
2024滨州高一上学期1月期末考试化学含答案
展开
这是一份2024滨州高一上学期1月期末考试化学含答案,共11页。
本试卷分第Ⅰ卷(选择题)和第Ⅱ卷(非选择题)两部分,共10页,满分100分,考试时间90分钟。
注意事项:
1.答卷前,考生务必将自己的姓名、考生号、考场号和座位号填写在答题卡上。将条形码横贴在答题卡对应位置“条形码粘贴处”。
2.第Ⅰ卷每小题选出答案后,用2B铅笔在答题卡上将对应题目的答案标号涂黑,如需改动,用橡皮擦干净后,再选涂其他答案,不能答在试卷上。
3.第Ⅱ卷所有题目的答案,考生须用0.5毫米黑色签字笔答在答题卡规定的区域内,在试卷上答题不得分。
4.考试结束,监考人员将答题卡收回。
可能用到的相对原子质量:
H 1 C 12 N 14 O 16 Na 23 S 32 Cl 35.5 Ba 137 Ce 140
第Ⅰ卷 选择题(共40分)
一、选择题:本题包括10小题,每小题2分,共20分。每小题只有一个选项符合题意。
1.中华文化源远流长,化学与文化传承密不可分。下列说法错误的是( )
A.“石胆能化铁为铜”中石胆()被铁还原为铜单质
B.“凡石灰,经火焚炼为用”里的“石灰”指的是
C.“雨过天晴云破处”所描述的瓷器呈青色,来自三氧化二铁
D.“有硇水者,剪银块投之,则旋而为水”,“硇水”指的是硝酸
2.下列物质的分类合理的是( )
A.—酸性氧化物B.—酸C.—胶体D.氨水—电解质
3.下列变化中,不涉及氧化还原反应的是( )
A.金属的冶炼B.钢铁的锈蚀C.食物的腐败D.食品袋里放置的生石灰结块
4.代表阿伏加德罗常数的值。下列说法正确的是( )
A.和混合气体所含原子数目为
B.溶液中,所含数目为
C.常温常压下,中所含电子数目为
D.标准状况下,与混合后,生成数目为
5.下列实验装置不能达到实验目的的是( )
A.B.C.D.
A.实验室制取B.实验室收集
C.验证极易溶于水且溶液呈碱性D.除去中混有的少量
6.下列离子方程式书写正确的是( )
A.向碳酸氢钠溶液中滴入少量稀盐酸:
B.向溶液中滴入少量溶液:
C.漂白粉密封不当失效:
D.用84消毒液与双氧水同时进行消毒,导致消毒效果减弱:
7.下列“类比”合理的是( )
A.浓常温下能溶解,则浓常温下也能溶解
B.与反应生成和,则与反应生成和
C.与盐酸反应生成和,则与盐酸反应生成和
D.的溶解度比大,则的溶解度比大
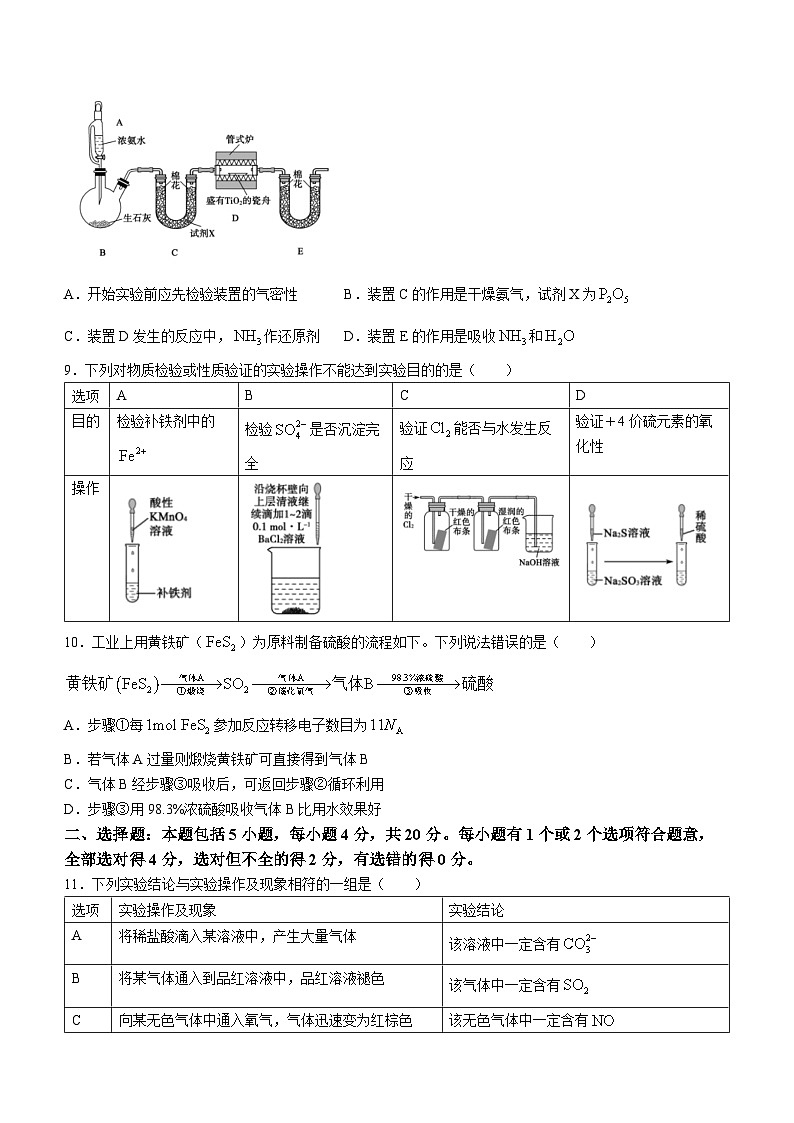
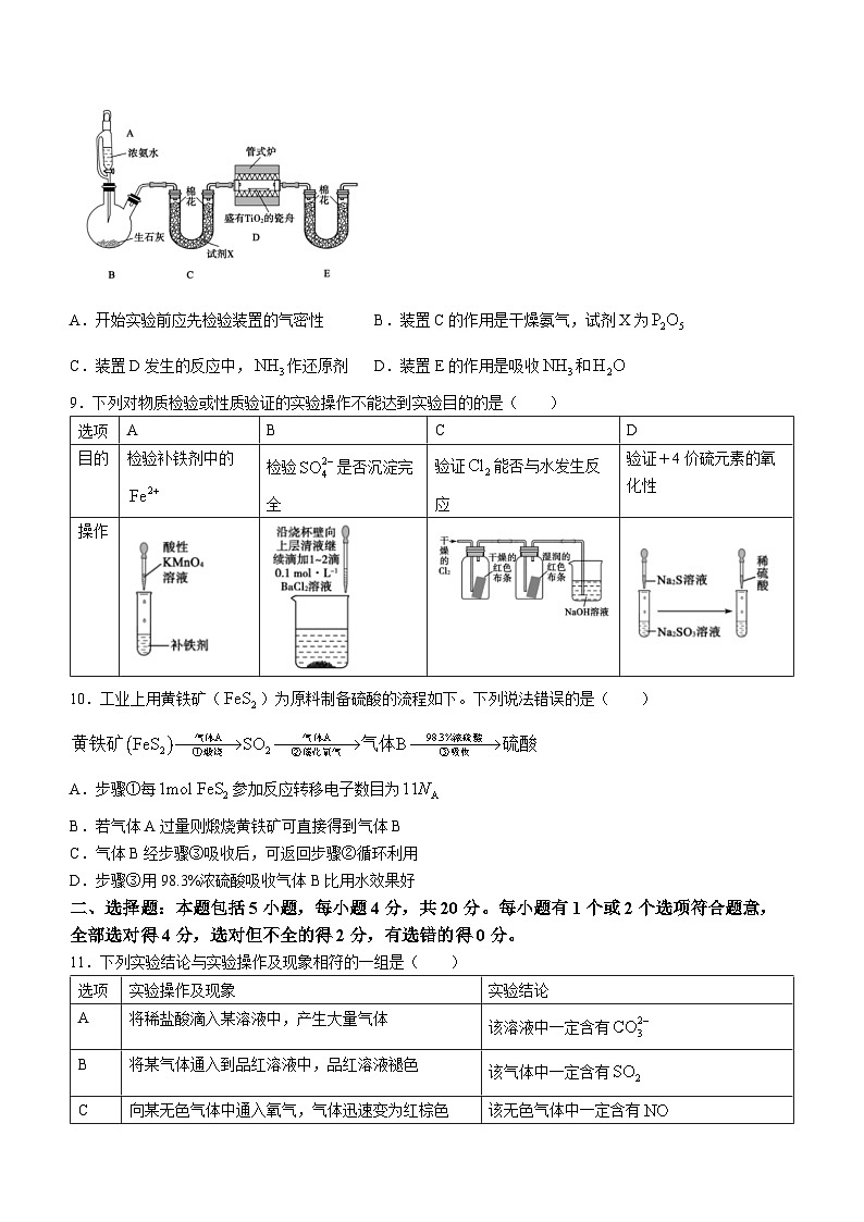
8.是一种新型耐火材料,可由和在高温条件下制备,实验装置如图(夹持装置省略)。下列说法错误的是( )
A.开始实验前应先检验装置的气密性B.装置C的作用是干燥氨气,试剂X为
C.装置D发生的反应中,作还原剂D.装置E的作用是吸收和
9.下列对物质检验或性质验证的实验操作不能达到实验目的的是( )
10.工业上用黄铁矿()为原料制备硫酸的流程如下。下列说法错误的是( )
A.步骤①每参加反应转移电子数目为
B.若气体A过量则煅烧黄铁矿可直接得到气体B
C.气体B经步骤③吸收后,可返回步骤②循环利用
D.步骤③用98.3%浓硫酸吸收气体B比用水效果好
二、选择题:本题包括5小题,每小题4分,共20分。每小题有1个或2个选项符合题意,全部选对得4分,选对但不全的得2分,有选错的得0分。
11.下列实验结论与实验操作及现象相符的一组是( )
12.发蓝工艺是将钢铁浸入热的碱性溶液中,在其表面最终形成一层四氧化三铁薄膜,其中铁经历了如下转化。下列说法错误的是( )
A.四氧化三铁是一种常用的磁性材料B.在上述两步转化中均只作氧化剂
C.①和②生成③的反应,不属于氧化还原反应D.上述转化中涉及到的物质,能导电的只有2种
13.天然气是一种应用广泛的燃料,含有少量气体。在酸性溶液中,通过甲、乙两个过程实现天然气的脱硫,原理如图所示。下列说法正确的是( )
A.过程甲发生的离子反应为
B.过程乙中每参加反应,需消耗(标准状况)
C.通过和的相互转化,天然气中的间接被氧化
D.天然气脱硫一段时间后,溶液酸性增强
14.磷化氢()可作为电子工业原料,在空气中能自燃,具有还原性。工业上用白磷为原料制备的流程如下。下列说法错误的是( )
A.制备时,需在无氧条件下进行
B.反应1中氧化产物和还原产物的物质的量之比为1:3
C.属于正盐
D.不考虑损失,参与反应,可产生
15.某无色透明溶液中可能含有、、、、、、中的几种。取100mL溶液,向其中加入足量溶液,产生白色沉淀,继续加入足量盐酸,沉淀不消失,同时产生气体。过滤,所得沉淀经洗涤、干燥后称量,质量为4.66g;所得滤液中加入足量溶液并加热,收集到672mL气体(标准状况)。以下推测正确的是( )
A.实验中两次产生的气体成分不相同
B.原溶液中一定不含、、
C.原溶液中一定含有、、,且
D.另取试液滴加足量稀盐酸和溶液,即可确定离子组成
第Ⅱ卷(非选择题 共60分)
三、非选择题:本题共5小题,共60分。
16.(12分)分门别类地研究物质的组成、性质、用途,可以找到有关规律,发现同类物质之间的内在联系。下图是按树状分类法对一组物质进行的分类,回答下列问题。
已知:纳米颗粒是指颗粒直径在1~100nm之间的微粒。
(1)类别1是_________,分类标准2为_________。
(2)按照上述分类图示,物质③应填入图中_________、_________处(填“A”“B”“C”或“D”),将③均匀分散在乙醇中(已知碳酸钙不溶于乙醇)得到的分散系为_________。
(3)上述物质间发生的化学反应,能用表示的是_________(填化学方程式)。
(4)电解质溶液中离子导电能力的强弱可用离子的摩尔电导率来衡量,摩尔电导率数值越大,离子在溶液中的导电能力越强。已知、、、、的摩尔电导率数值分别为34.98、19.8、7.98、6.36、5.01。据此判断,向②的溶液中滴加等物质的量浓度的①溶液,溶液导电能力变化趋势正确的是_________(填标号),滴加①的溶液体积为时,发生反应的离子方程式为_________。
A B C D
17.(12分)食盐和纯碱都是重要的化工原料,位于内蒙古中南部的达来诺尔湖中含有丰富的食盐和纯碱。夏天,将湖水引入湖滩上晒出食盐;冬天,湖面上会漂浮着大量的纯碱晶体(),可以直接从湖中捞碱。
Ⅰ.化学原理分析
(1)冬天“捞碱”的化学原理属于降温结晶,夏天“晒盐”的化学原理属于________。
(2)“捞碱”所得纯碱晶体中往往混有,检验是否存在时,使用的试剂是________(填化学式)。
Ⅱ.纯碱样品(含杂质)中质量分数的测定
第一步:称取质量为w g的样品,置于广口瓶中。
第二步:量取溶液于分液漏斗中,与样品完全反应生成二氧化碳溶液需用质量分数为98%、密度为的浓硫酸进行配制。
(3)通过计算,需量取浓硫酸的体积为________mL。下图中已列出实验过程需使用的部分仪器,还缺少的实验仪器有________(填名称)。
(4)某同学配制溶液的过程如下:
①在烧杯中稀释浓硫酸,待溶液冷却至室温后,转移至容量瓶中
②……
③将蒸馏水缓慢注入容量瓶,直到液面接近刻度线1~2cm处
④……
⑤将容量瓶盖好,颠倒摇匀,装入试剂瓶
步骤④的操作为_____________________
(5)若该同学所配的硫酸浓度偏低,可能的原因是______(填标号)。
a.移液前容量瓶中有少量水
b.洗涤量筒,并将洗涤液转移至容量瓶中
c.定容时俯视液面
d.摇匀后发现液面低于刻度线,补加少量水
第三步:按图示装置进行实验。
(6)经实验测得A装置质量变化量为a g,则样品中纯碱晶体()的质量分数为________×100%(用含w、a的代数式表示)。
18.(12分)图示分析是学习化学的一种重要方法,结合所给图示回答相关问题。
(1)右图是氮及其化合物的“价—类”二维图部分信息。
①X的化学式为________。
②图中关于和的相互转化,下列说法正确的是________(填标号)。
a.由转化为,实现了氮的固定
b.工业上利用与反应制取
c.不加入还原剂,也可实现转化为
d.由硝酸转化成等物质的量的时,消耗碳单质和铜单质的物质的量相同
(2)、是大气污染物的主要成分,催化还原氮氧化物是目前应用最广泛的烟气氮氧化物脱除技术,反应原理如图所示。若处理的污染物中与的物质的量之比为1:1,则相应的化学方程式为________。
(3)在微生物的作用下实现转化,称为硝化过程。在碱性条件下,被氧气氧化成的总反应的离子方程式为________。
(4)硝酸可用作金属溶解剂。在不同浓度的混合溶液中,金属溶解速率和生成,体积的变化如图。据图分析,混合溶液中的质量分数最佳为________%,理由是________。
19.(12分)六水合硫酸亚铁铵(俗称莫尔盐)是一种重要的化工原料,可作净水剂、木材工业的防腐剂,还可用于治疗缺铁性贫血。已知莫尔盐可溶于水,在100℃~110℃时开始分解,某小组同学设计实验探究莫尔盐的分解产物并测定其纯度。
Ⅰ.探究莫尔盐分解的气体产物
(1)甲同学设计如图装置进行实验。装置C中可观察到溶液变红,则分解的气体产物中有________(填化学式)。
(2)乙同学认为莫尔盐分解的气体产物中,还可能含有、及,为验证它们的存在,用下列装置进行实验。
①装置连接的合理顺序为:A→H→________→________→________→G。
②证明存在的离子方程式为________________。
Ⅱ.测定莫尔盐纯度
称取m g莫尔盐,配成500.00mL溶液;量取25.00mL溶液于分液漏斗中,用如图装置进行实验。
(3)盛放碱石灰的仪器名称是________;量气管中的试剂最好是________(填标号)。
a.b.c.饱和溶液d.饱和溶液
(4)实验测得体积为VL(常温常压),若用标况下气体摩尔体积进行计算,所得莫尔盐纯度的数值________(填“偏大”“偏小”或“不变”)。
20.(12分)稀土是一种重要的战略资源。铈()是一种常见的稀土元素,其在自然界中主要以氟碳铈矿(主要成分为)形式存在。工业上利用氟碳铈矿制取的一种工艺流程如下。
回答下列问题:
(1)上述流程涉及到的物质中属于氧化物的是________(填化学式)。
(2)酸浸过程中需要用到稀硫酸和,它们参与反应的离子方程式为________,其中的作用是________。
(3)直接加热会生成而无法得到,加入可将转化成,则该转化的化学方程式为________。
(4)准确称取样品置于锥形瓶中,加入适量(过硫酸铵)溶液将完全氧化为,再加入溶液与之恰好反应完全,测得消耗溶液体积为40.0mL。
该样品中的质量分数为_________(结果保留三位有效数字)。
(已知:)
(5)通过以上流程中的系列转化可推断出、、的氧化性由强到弱的顺序为________。
高一化学试题参考答案
2024.1
一、选择题:本题包括10小题,每小题2分,共20分。每小题只有一个选项符合题意。
1.C 2.B 3.D 4.C 5.D 6.D 7.C 8.B 9.A 10.B
二、选择题:本题包括5小题,每小题4分,共20分。每小题有1个或2个选项符合题意,全都选对得4分,选对但不全的得2分,有选错的得0分。
11.C 12.D 13.BC 14.BD 15.AC
三、非选择题:本题共5小题,共60分。
16.(12分)(1)混合物(1分) 在水溶液中或熔融状态下能否导电(或是否为电解质)(1分)
(2)A(1分) C(1分) 胶体(2分)
(3)(2分)
(4)B(2分) (2分)
17.(12分)(1)蒸发结晶(1分)(2)、(1分)
(3)10.9(2分) 玻璃棒、胶头滴管(2分)
(4)改用胶头滴管加水至凹液面与刻度线恰好相切(2分)
(5)d(2分) (6)
18.(12分)
(1)①(2分) ②bc(2分)
(2)(2分)
(3)(2分)
(4)10.5(2分) 溶解速率快,生成的体积少(2分)
19.(12分)
(1)(2分)(2)①F D E(2分)
②(2分)
(3)(球形)干燥管(2分) b(2分) (4)偏大(2分)
20.(12分)
(1)(2分)
(2)(2分) 作还原剂(或将+4价还原为)(2分)
(3)(2分)
(4)98.6%或0.986(2分)
(5)(2分)选项
A
B
C
D
目的
检验补铁剂中的
检验是否沉淀完全
验证能否与水发生反应
验证+4价硫元素的氧化性
操作
选项
实验操作及现象
实验结论
A
将稀盐酸滴入某溶液中,产生大量气体
该溶液中一定含有
B
将某气体通入到品红溶液中,品红溶液褪色
该气体中一定含有
C
向某无色气体中通入氧气,气体迅速变为红棕色
该无色气体中一定含有
D
向酸性高锰酸钾溶液中滴入某无色溶液,溶液褪色
该无色溶液中一定含有
D.品红溶液
E.溶液
F.溶液和足量盐酸
G.排水集气法
H.安全瓶
相关试卷
这是一份2024芜湖高一上学期期末考试化学含答案,共8页。试卷主要包含了下列选项中与所含原子数相等的是等内容,欢迎下载使用。
这是一份2024聊城高一上学期期末考试化学含答案,共9页。试卷主要包含了5 Ag—108 Ba—127,1mlCO2时,转移0,表示阿伏加德罗常数的值等内容,欢迎下载使用。
这是一份2024滨州高二上学期1月期末考试化学PDF版含答案,共6页。