所属成套资源:2024年中考语文一轮复习答题技巧+例题引领+巩固练习
16默写-2024年中考语文一轮复习答题技巧+例题引领+巩固练习(原卷+解析)
展开
这是一份16默写-2024年中考语文一轮复习答题技巧+例题引领+巩固练习(原卷+解析),文件包含16默写-2024年中考语文一轮复习答题技巧+例题引领+巩固练习原卷版docx、16默写-2024年中考语文一轮复习答题技巧+例题引领+巩固练习解析版docx等2份试卷配套教学资源,其中试卷共12页, 欢迎下载使用。
中考对古诗的考查重在理解基础上的背诵默写,背诵要求完整无误,默写要求无错字、词、句。中考语文试题中,关于默写的题型归根到底主要还是直接默写和理解性默写,无论哪种题型,最重要的还是背得熟,记得牢。背诵要求完整无误,默写要求是无错字漏字。下面综合分析各地中考语文试题,背诵默写题主要有以下四种类型:
(1)对接型默写题。要求直接按课文原句填写上句或下句,只要熟记原文即可。
如:但愿人长久, 。(苏轼《水调歌头》)
,化作春泥更护花。(龚自珍《自己亥杂诗》)。
解析:这两题就是近年来考查名句默写的常见题型,以填空的形式考查背诵默写的准确性,属一般性的识记默写,只要熟读熟记有关诗句,回答是较容易的。上句是千里共婵娟;下句是落红不是无情物。
(2)理解型默写题。这类题要求考生不仅会背诵原文,而且对原文的内容有所理解。回答这类题必须依据题干有关内容的提示(或要求)填写句子。如:《岳阳楼记》有一句流芳千古的名句: , 。
解析:解答这样的题,首先要理解这篇文章的内容,还要准确理解题意,象这题,你要弄清《岳阳楼记》在什么背景下写的,作者范仲淹想表达什么思想感情的?明白这些后,你就会知道最后结句的“先天下之忧而忧,后天下之乐而乐”是名句。
(3)运用型默写题。这类题取材于现实生活,设计一个情境,要求填写相关的句子。解这类题要特别注意所设计的情境,据此调动记忆仓库的积累,填写句子。如:从唐、宋诗人所吟咏的物候,可看出物候是因地而异的。“ , 。”岑参的诗说明北方地区八月份就草木凋冷,大雪纷飞了。
解析:要做好这题,首先要准确理解题意,抓住关键词“物候因地而异”,紧扣题干中所描绘的“草木凋零,大雪纷飞”之景作答。正确答案是北风卷地白草折,胡天八月即飞雪。
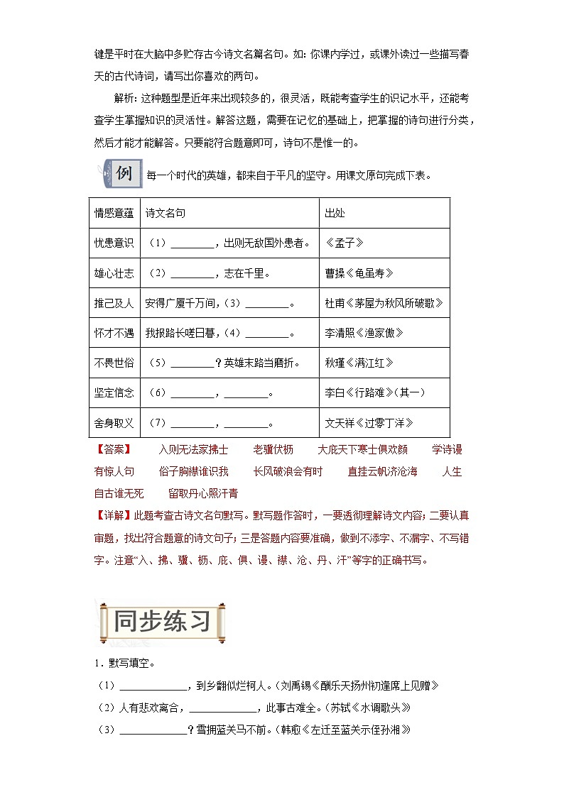
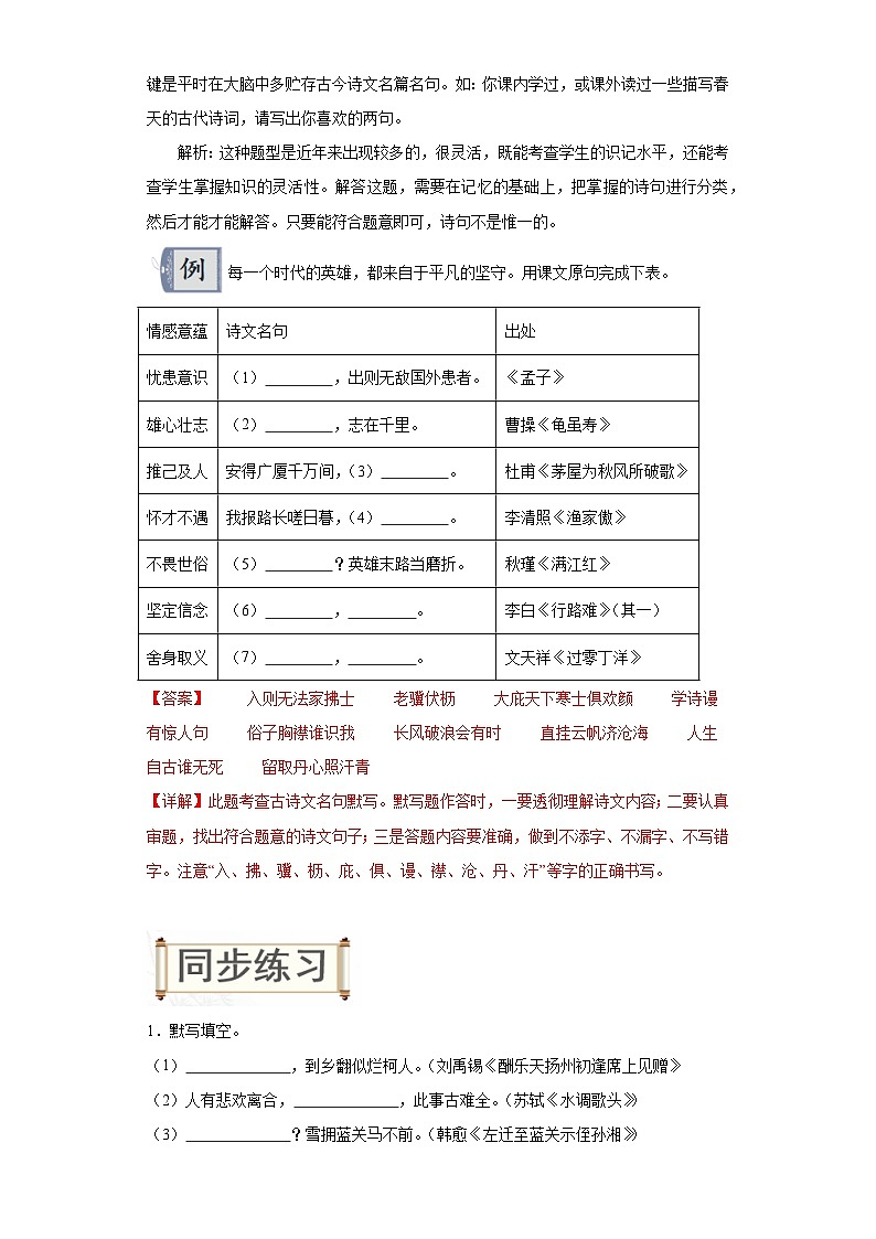
(4)开放型默写题。这类题答案不惟一,要求默写的句子也不限课内。解题的关键是平时在大脑中多贮存古今诗文名篇名句。如:你课内学过,或课外读过一些描写春天的古代诗词,请写出你喜欢的两句。
解析:这种题型是近年来出现较多的,很灵活,既能考查学生的识记水平,还能考查学生掌握知识的灵活性。解答这题,需要在记忆的基础上,把掌握的诗句进行分类,然后才能才能解答。只要能符合题意即可,诗句不是惟一的。
每一个时代的英雄,都来自于平凡的坚守。用课文原句完成下表。
【答案】 入则无法家拂士 老骥伏枥 大庇天下寒士俱欢颜 学诗谩有惊人句 俗子胸襟谁识我 长风破浪会有时 直挂云帆济沧海 人生自古谁无死 留取丹心照汗青
【详解】此题考查古诗文名句默写。默写题作答时,一要透彻理解诗文内容;二要认真审题,找出符合题意的诗文句子;三是答题内容要准确,做到不添字、不漏字、不写错字。注意“入、拂、骥、枥、庇、俱、谩、襟、沧、丹、汗”等字的正确书写。
1.默写填空。
(1) ,到乡翻似烂柯人。(刘禹锡《酬乐天扬州初逢席上见赠》
(2)人有悲欢离合, ,此事古难全。(苏轼《水调歌头》)
(3) ?雪拥蓝关马不前。(韩愈《左迁至蓝关示侄孙湘》)
(4)溪云初起日沉阁, 。(许浑《咸阳城东楼》)
(5) ,月是故乡明。(杜甫《月夜忆舍弟》)
(6)三年谪宦此栖迟, 。(刘长卿《长沙过贾谊宅》)
(7) ,青鸟殷勤为探看。(李商隐《无题》)
(8)爱上层楼, 。(辛弃疾《丑奴儿·书博山道中壁》)
(9)因思杜陵梦, 。(温庭筠《商山早行》)
(10)用典,是古典诗歌中常用的一种表现手法,用来增加诗句的含蓄和典雅。《行路难》中借用两个典故含蓄表达作者渴望得到朝廷重用的诗句是: , 。
2.默写
(1)树树皆秋色, 。(《野望》)
(2) ,烟波江上使人愁。(《黄鹤楼》)
(3) ,沉鳞竞跃。(《答谢中书书》)
(4)怀民亦未寝, 。(《记承天寺夜游》)
(5)《使至塞上》以传神之笔勾画出一幅塞外奇特雄浑壮美景象,诗中有画,画中有诗。被王国维赞为“千古壮观”的名句: , 。
3.依据课文填空。
①无丝竹之乱耳, 。(《陋室铭》刘禹锡)
② ,地利不如人和。(《得道多助,失道寡助》)
③苟全性命于乱世, 。(《出师表》诸葛亮)
④ ,乐不可极。(传统文化《礼记•曲礼上》)
4.古诗词名句默写。
(1) ,弹琴复长啸。(《竹里馆》)
(2)锦江春色来天地, 。(《登楼》)
(3)了却君王天下事, 。(《破阵子·为陈同甫赋壮词以寄之》)
(4) ,铁马冰河入梦来。(《十一月四日风雨大作》)
(5)角声满天秋色里, 。(《雁门太守行》)
5.古诗文名句默写。
(1) ,切问而近思,仁在其中矣。(《论语·子张》)
(2)晴川历历汉阳树, 。(崔颢《黄鹤楼》)
(3)商旅不行, ;薄暮冥冥,虎啸猿啼。(范仲淹《岳阳楼记》
(4)谁家今夜扁舟子? ?(张若虚《春江花月夜》)
(5)一花一世界,一草一天堂,古诗中的草木花树往往意蕴丰厚: , 。(写出连续两句)
6.默写古诗文。
(1)一上高城万古愁, 。(许浑《咸阳城东楼》)
(2) ,在乎山水之间也。山水之乐, 。(欧阳修《醉翁亭记》)
(3) , ,此事古难全。 , 。(苏轼《水调歌头》)
(4) ,君子好逑。(《诗经》)
(5)《过零丁洋》中用对偶和比喻形象的展现风雨飘摇的政治形势,说明国家局势和个人命运都已经难以挽回的诗句是“ , 。”
(6)《红楼梦》中有诗云:“质本洁来还洁去,强于污淖陷渠沟。”《爱莲说》一文表意与之相近的文句是:“ , 。”
7.请在相应的田字格上端正地书写正确答案或填写相应选项。
(1)黄鹤一去不复返,。(崔颢《黄鹤楼》)
(2)大漠孤烟直,。(王维《使至塞上》)
(3),长歌怀采薇。(王绩《野望》)
(4)《渡荆门送别》诗中“,。”两句用游动的视角来描写景物的变化。
(5)《钱塘湖春行》中从动物的变化写早春景象的句子是:,
。
8.古诗文填空。
(1)白居易用“可怜身上衣正单,心忧炭贱愿天寒”表现卖炭翁的矛盾心理,在《观刈麦》中诗人也通过类似的句子“ , ”来表达对劳动人民的同情。
(2)唐代诗人王维以写景见长,在他的笔下,不但有“明月松间照,清泉石上流”的清幽明净之美,在《使至塞上》中,亦有“ , ”的苍凉雄浑之美。
(3)据报道,宁波到杭州的火车将开行国产“和谐”号动车组,时速达到200公里,宁波到杭州只需一个小时,真是“ , ”。(用郦道元《三峡》中的句子回答)
9.古诗填空。
小语不知如何增添作文的文采,你告诉他可以引用诗句:写春光,用“ ,浅草才能没马蹄”(《钱塘湖春行》白居易);写夏荷,用“出淤泥而不染, ”(《爱莲说》周敦颐);写秋菊,用“采菊东篱下, ”(《饮酒》陶渊明);写冬雪,用“ ,千树万树梨花开”(《白雪歌送武判官归京》岑参)。
登高,可借杜甫的名句抒怀“ ,一览众山小”(《望岳》);思念,可用李白的明月表达“我寄愁心与明月, ”;(《闻王昌龄左迁龙标遥有此寄》)
感恩老师,可以用李商隐《无题》中的“ , ”赞美老师的无私奉献;临别赠言,可以写李白《行路难》中的“ , ”鼓励同学自信前行。情感意蕴
诗文名句
出处
忧患意识
(1) ,出则无敌国外患者。
《孟子》
雄心壮志
(2) ,志在千里。
曹操《龟虽寿》
推己及人
安得广厦千万间,(3) 。
杜甫《茅屋为秋风所破歌》
怀才不遇
我报路长嗟日暮,(4) 。
李清照《渔家傲》
不畏世俗
(5) ?英雄末路当磨折。
秋瑾《满江红》
坚定信念
(6) , 。
李白《行路难》(其一)
舍身取义
(7) , 。
文天祥《过零丁洋》
相关试卷
这是一份19作文-2024年中考语文一轮复习答题技巧+例题引领+巩固练习(原卷+解析),文件包含19作文-2024年中考语文一轮复习答题技巧+例题引领+巩固练习原卷版docx、19作文-2024年中考语文一轮复习答题技巧+例题引领+巩固练习解析版docx等2份试卷配套教学资源,其中试卷共23页, 欢迎下载使用。
这是一份17诗歌鉴赏-2024年中考语文一轮复习答题技巧+例题引领+巩固练习(原卷+解析),文件包含17诗歌鉴赏-2024年中考语文一轮复习答题技巧+例题引领+巩固练习原卷版docx、17诗歌鉴赏-2024年中考语文一轮复习答题技巧+例题引领+巩固练习解析版docx等2份试卷配套教学资源,其中试卷共18页, 欢迎下载使用。
这是一份08常识-2024年中考语文一轮复习答题技巧+例题引领+巩固练习(原卷+解析),文件包含08常识-2024年中考语文一轮复习答题技巧+例题引领+巩固练习原卷版docx、08常识-2024年中考语文一轮复习答题技巧+例题引领+巩固练习解析版docx等2份试卷配套教学资源,其中试卷共15页, 欢迎下载使用。

