所属成套资源:(人教版(2019)必修第三册)高二物理上学期(课前、中、后)同步试题精编练习(附参考答案)
- (人教版(2019)必修第三册)高二物理上学期(课前、中、后)同步试题精编 11.4.2 电压表和电流表(课前预习)(附参考答案) 试卷 0 次下载
- (人教版(2019)必修第三册)高二物理上学期(课前、中、后)同步试题精编 11.4.2 电压表和电流表(课后练习)(附参考答案) 试卷 0 次下载
- (人教版(2019)必修第三册)高二物理上学期(课前、中、后)同步试题精编 11.5 实验:练习使用多用电表(课前预习)(附参考答案) 试卷 0 次下载
- (人教版(2019)必修第三册)高二物理上学期(课前、中、后)同步试题精编 11.5 实验:练习使用多用电表(课后练习)(附参考答案) 试卷 0 次下载
- (人教版(2019)必修第三册)高二物理上学期(课前、中、后)同步试题精编 11.6 专题:电阻的测量(课中练习)(附参考答案) 试卷 0 次下载
必修 第三册5 实验:练习使用多用电表同步达标检测题
展开
这是一份必修 第三册5 实验:练习使用多用电表同步达标检测题,共11页。
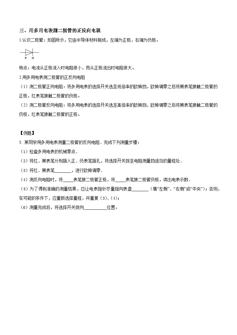
11.5 实验:练习使用多用电表 课中练一、认识多用电表【例题】1. 如图所示为多用电表的示意图,试回答下列问题:(1)当选择开关位置旋至“mA”挡中的“2.5”挡位时,则测量的是___________________。(2)当选择开关位置旋至“V”挡中的“50”挡位时,则测量的是_____________________。(3)当选择开关位置旋至“Ω”挡中的“×100”挡位时,则测量的是__________________。(4)无论用多用电表进行何种(直流)操作测量,电流都应该是从________表笔经“________”插孔流入电表。2. (1)某同学利用多用电表测量一个未知电阻的阻值,由于第一次选择的欧姆挡(),发现表针偏转角度极小。现将旋钮调至另外一挡,进行第二次测量使多用电表指针指在理想位置。下面列出第二次测量的过程中可能进行的操作( ):A.将两表笔短接,并调零B.将两表笔分别跟被测电阻的两端接触,观察指针的位置C.将多用电表面板上旋钮调到挡D.将多用电表面板上旋钮调到挡E.随即记下表盘的读数,乘以欧姆表的倍率挡,测得电阻值根据上述有关操作,请选择合理实验步骤并按操作顺序写出______。(2)使用多用电表进行了两次测量,指针所指的位置分别如图甲中、所示。若选择开关处在“”的电阻挡时指针位于,则被测电阻的阻值是______。(3)两位同学使用完多用电表后,分别把选择开关置于图乙和图丙位置,你认为图______的位置比较好。二、用多用电表测电流、电压和电阻【例题】3.(1)在练习使用多用表的实验中,某同学连接的电路如图所示①若旋转选择开关,使尖端对准直流电流挡,此时测得的是通过________的电流;②若断开电路中的电键,旋转选择开关使其尖端对准欧姆挡,此时测得的是________的电阻;③若旋转选择开关,使尖端对准直流电压挡,闭合电键,并将滑动变阻器的滑片移至最左端,此时测得的是________两端的电压.4. 如图所示为多用电表的刻度盘.若选用倍率为“×100”的电阻挡测电阻时,表针指示如图所示,则: (1).所测电阻的阻值为_______;如果要用此多用电表测量一个阻值约为的电阻,为了使测量结果比较精确,应选用的欧姆挡是_______ (填“×10”、“×100”或“×1K”).(2).用此多用电表进行测量,当选用量程为50的电流挡测量电流时,表针指于图示位置,则所测电流为_______ ;当选用量程为250的电流挡测量电流时,表针指于图示位置,则所测电流为______.(3).当选用量程为10V的电压挡测量电压时,表针也指于图示位置,则所测电压为_______V.三、用多用电表测二极管的正反向电阻1.认识二极管:如图所示,它由半导体材料制成,左端为正极,右端为负极。特点:电流从正极流入时电阻很小,而从正极流出时电阻很大。2.用多用电表测二极管的正反向电阻(1)测二极管正向电阻:将多用电表的选择开关选至低倍率的欧姆挡,欧姆调零之后将黑表笔接触二极管的正极,红表笔接触二极管的负极。(2)测二极管反向电阻:将多用电表的选择开关选至高倍率的欧姆挡,欧姆调零之后将黑表笔接触二极管的负极,红表笔接触二极管的正极。【例题】5. 某同学用多用电表测量二极管的反向电阻.完成下列测量步骤:(1)检查多用电表的机械零点.(2)将红、黑表笔分别插入正、负表笔插孔,将选择开关拨至电阻测量挡适当的量程处.(3)将红、黑表笔________,进行欧姆调零.(4)测反向电阻时,将_____表笔接二极管正极,将_____表笔接二极管负极,读出电表示数.(5)为了得到准确的测量结果,应让电表指针尽量指向表盘________(填“左侧”、“右侧”或“中央”);否则,在可能的条件下,应重新选择量程,并重复(3)、(4);(6)测量完成后,将选择开关拨向___________位置。6. 某多用电表的结构示意图如图所示;(1)关于此多用电表,下列说法正确的是_________(填字母代号)A.开关S接到位置1或2时是电流档,接位置1时的量程大B.开关S接到位置3或4时是欧姆档,欧姆表内阻不相等,接4时倍率大C.开关S接到位置5或6时是电压档,接位置6时的量程较大D.无论做何种电表使用,表盘的刻度都是均匀的E.无论做何种电表使用,必须使电流从红表笔流入电表,从黑表笔流出电表(2)当把开关S接到位置4时,先短接红黑表笔进行欧姆调零,而后将一阻值为的电阻R接到两表笔间,指针恰好偏转到满刻度的处,则该欧姆表的内阻为_____.(3)现有部分电路装在一个小盒子里,它与盒外的接线柱A、B、C、D相连.先将多用电表选择开关旋至直流电压档,测量小盒子的任意两个接线柱之间的电压,发现读数均为零,说明该部分电路内部_____(填“含有电源”或“不含电源”).再将多用电表选择开关旋至欧姆档,测得A、B间电阻为R,B、C间的电阻为2R;用导线将C、D连接后,测得A、B间的电阻为.若该部分电路仅由两个组织均为R的电阻连接而成,请在方框中画出这两个电阻的连接图._____四、多用电表检查电路故障1.故障种类及特点(1)短路的特点:电路中有电流,但短路部分电压为零;被短路的用电器不工作,与之串联的用电器工作电流增大。(2)断路的特点:在电源正常的情况下,断路部分电流为零,但断路处有电压,若干路断路则断路处电压等于电源电压。2.分析与检测方法(1)电压表检测法若电路断路,将电压表与电源并联,若有电压说明电源完好,然后将电压表逐段与电路并联,若某一段电压表指针偏转,说明该段电路中有断点。若电路短路,则用电压表逐段与电路并联,某一段电压表示数为零,则该段被短路。(2)欧姆表检测法断开电路,用多用电表的欧姆挡测量待测部分的电阻,若检测部分示数正常,说明两点间电路正常;若检测部分电阻很小(几乎为零),说明该部分短路;若检测部分指针几乎不动,说明该部分有断路。【例题】7. 图是某同学连接的实验实物图,合上开关S后,发现灯A、B都不亮。他采用下列两种方法检查故障:(1)用多用电表的直流电压挡进行检查;①那么选择开关应置于下列量程的________挡。(用字母序号表示)A.2.5 V B.10 V C.50 V D.250 V②在测试a、b间直流电压时,红表笔应接触________(填“a”或“b”)。③该同学测试结果如下表所示,根据测试结果,可以判定故障是________(只有下列中的某一项有故障)。A.灯A断路 B.灯B短路 C.c、d段断路 D.d、f段断路(2)用欧姆挡检查:①测试前,应将开关S________(填“断开”或“闭合”)。 ②测量结果如下表所示,由此可以断定故障是________。A.灯A断路 B.灯B断路C.灯A、B都断路 D.d、e间导线断路参考答案1. 【答案】 (1) 0~2.5 mA的直流电流 (2) 0~50 V的直流电压 (3) 电阻大小等于指针读数R×100的电阻 (4)红;. +【详解】解:(1)当多用电表的选择开关置于相应的物理量的测量区域时,则多用电表就可以测量该量,当选择开关位置旋至“mA”挡中的“2.5”挡位时,则测量的是0~2.5 mA的直流电流。(2)当选择开关位置旋至“V”挡中的“50”挡位时,则测量的是0~50 V的直流电压。(3)当选择开关位置旋至“Ω”挡中的“×100”挡位时,则测量的是电阻值大小等于指针读数R×100的电阻。(4)无论用多用电表进行何种(直流)操作测量,电流都应该是从红表笔经“+”插孔流入电表。电流都应该是从红表笔经“+”插孔流入电表。2. 【答案】 (1) CABE (2)500 (3) 乙【详解】(1)第一次选择的欧姆挡(),发现表针偏转角度极小,说明选择的倍率档位太小,应选择高倍率的档位,即×100,第二次测量的过程中可能进行的操作:A.选好倍率档位后,首先将两表笔短接,并调零,A正确;B.将两表笔分别跟被测电阻的两端接触,观察指针的位置是否在理想位置,B正确;C.将多用电表面板上旋钮调到挡,C正确;D.将多用电表面板上旋钮调到挡,选择的倍率档位更低,D错误;E.随即记下表盘的读数,乘以欧姆表的倍率挡,测得电阻值,E正确。根据上述有关操作,合理实验步骤并按操作顺序是CABE。(2)若选择开关处在“”的电阻挡时指针位于,则被测电阻的阻值是50×10Ω=500Ω(3)使用完多用电表后,应把选择开关置于OFF档或交流电压最高档位,由题图可知,选择开关置于图乙的位置比较好。3. 【答案】 . R1 ;. R1和R2的串联 ; R2(或电源)【详解】电流表与R1串联,因此电流表量的是R1的电流;断开开关时,电源不起作用了,这时欧姆测的是两个电阻串联之后的总电阻;滑动变阻器滑到最左端,滑动变阻器相当于直导线,因此电压表测得的是R2两端的电压.4.【答案】(1)1.5×103; ×1 k . (2)30.8(30.7~30.9都正确) ;. 154 (3)6.2【详解】(1)用倍率为“×100”的电阻挡测电阻,由图示可知,电阻阻值为:15×100=1500Ω;多用电表测量一个阻值约为2.0×104Ω的电阻,为了使测量结果比较精确,应选用的欧姆挡是×1k.(2)选用量程为5mA的电流挡测量电流,由图示表盘可知,其分度值为10mA,示数为31.0mA.选用量程为250mA的电流挡测量电流时,最小分度为5mA;故则所测电流为155mA;(3)选用量程为10V的电压挡测量电压,由图示表盘可知,其分度值为0.2V,示数为6.2V.5.【答案】(3)短接(4) 红 ;. 黑;(5)中央(6) OFF【详解】(3)将红、黑表笔短接,进行欧姆调零.(4)测反向电阻时,将红表笔接二极管正极,将黑表笔接二极管负极,读出电表示数.(5)为了得到准确的测量结果,应让电表指针尽量指向表盘中央.(6)测量完成后,将选择开关拔向Off挡或交流电压最高挡位置.6. 【答案】(1)ACE (2) (3)不含电源 ; 【解析】【详解】(1) 开关S接到位置1或2时, 表头与电阻并联,电阻起分流作用,是电流档,开关S接到位置1时,并联的电阻阻值小,所以接位置1时的量程大,故A正确;B、开关S接到位置3或4时,表头与电表中的电源相连接,是电阻档,欧姆表内阻不一定相等,接4时倍率大,故B错误;C、开关S接到位置5或6时, 表头与电阻串联,电阻起分压作用,是电压档,开关S接到位置6时,串联的电阻阻值大,所以接位置6时的量程大,故C正确;D、做欧姆表使用,表盘的刻度都是不均匀的,故D错误;E、对于多用电表无论是测电压U还是测电阻R,电流都是从红表笔流入多用电表,从黑表笔流出多用电流表,故E正确;故选ACE.(2) 当把开关S接到位置4时,先短接红黑表笔进行欧姆调零,则有,后将一阻值为的电阻R接到两表笔间,指针恰好偏转到满刻度的处,则有,解得;(3) 先将多用电表选择开关旋至直流电压档,测量小盒子的任意两个接线柱之间的电压,发现读数均为零,说明该部分电路内部不含电源;将多用电表选择开关旋至欧姆档,测得A、B间电阻为R,B、C间的电阻为2R;用导线将C、D连接后,测得A、B间的电阻为.若该部分电路仅由两个组织均为R的电阻连接而成,B、C间由两电阻串联;A、B间只有一个电阻,若用导线将C、D连接后,A、B间由两电阻并联;所以电路图为7. 【答案】 (1). B;. a ;. D (2). 断开;. D【详解】解:(1)用多用电表的直流电压挡进行测量时,实质上是用电压表测量,而电压表内阻很大,当并联在断路处(设有一处发生断路)时,电压表示数应为电源电压,因此,用多用电表的直流电压挡检查电路时,电压表的量程必须大于电源电压,为了使示数明显,选择量程不宜过大,而电源电压约为6 V,故选10 V量程即可,ACD错误,B正确。故选B。②测试时红表笔应接电势高的a点。③因合上开关S后,A、B灯都不亮,又只有某一项有故障,所以只可能发生断路的故障。根据测试结果,a、b间有示数,说明a→电源→b完好;c、b间有示数,说明c→a→电源→b完好;d、f有示数,说明d→c→a→电源→b→f完好;c、d无示数,结合以上分析可知d、f段断路。ABC错误,D正确。故选D。(2)①用欧姆挡检查时,测试前应首先将开关S断开。②根据测试结果,接c、d时有示数,说明不是灯A断路;接e、f时有示数,说明也不是灯B断路;接d、e时电阻无穷大,可以断定是d、e间导线断路。ABC错误,D正确。故选D。测试点电压表示数a、b有示数c、b有示数c、d无示数d、f有示数测试点表头指针示数c、d有示数e、f有示数d、e无穷大
相关试卷
这是一份人教版 (2019)必修 第三册3 实验:导体电阻率的测量随堂练习题,共5页。试卷主要包含了长度的测量及测量工具的选用,螺旋测微,电压表等内容,欢迎下载使用。
这是一份物理必修 第三册第十一章 电路及其应用5 实验:练习使用多用电表测试题,共10页。
这是一份人教版 (2019)必修 第三册5 实验:练习使用多用电表课后测评,共3页。

