


2023-2024学年江苏南京市秦外、钟英九上物理期末经典试题含答案
展开
这是一份2023-2024学年江苏南京市秦外、钟英九上物理期末经典试题含答案,共13页。试卷主要包含了在国际单位制中,电功的单位是,有关电学知识,下列说法错误的是,下列操作符合安全用电原则的是等内容,欢迎下载使用。
学校_______ 年级_______ 姓名_______
考生须知:
1.全卷分选择题和非选择题两部分,全部在答题纸上作答。选择题必须用2B铅笔填涂;非选择题的答案必须用黑色字迹的钢笔或答字笔写在“答题纸”相应位置上。
2.请用黑色字迹的钢笔或答字笔在“答题纸”上先填写姓名和准考证号。
3.保持卡面清洁,不要折叠,不要弄破、弄皱,在草稿纸、试题卷上答题无效。
一、选择题(每题1.5分,共30题,45分)
1.如图所示,AC>BC,在相同时间内把同一物体分别沿斜面AC、BC匀速推上顶端,推力分别为F1、F2,功率分别为P1、P2,在不考虑摩擦的情况下
A.F1<F2,P1=P2B.F1>F2,P1>P2
C.F1=F2,P1=P2D.F1<F2,P1<P2
2.如图所示为四种关于光的现象,下列说法正确的是
A.①阳光照射下高楼的玻璃幕墙很刺眼——漫反射
B.②雨后天空出现的彩虹——光沿直线传播
C.③月食现象的形成——光的反射
D.④钢勺好像在水面处“折断”——光的折射
3.如图所示,在水平地面上,小聪用力将箱子拉走了;小明用力推箱子,但箱子没有移动.下面关于做功的分析,正确的是( )
A.小明对箱子做了功
B.小聪对箱子做了功
C.小明、小聪都对箱子做了功
D.小明、小聪都没有对箱子做功
4.在国际单位制中,电功的单位是
A.安培
B.欧姆
C.瓦特
D.焦耳
5.在如图所示的实物电路中,电源电压恒为3V,滑动变阻器的规格为“1001A”,灯泡上标有2.5V1W”的字样,闭合开关后调节滑动变阻器的滑片,在保证各元件安全的情况下,下列说法正确的是( )
A.小灯泡正常发光时的电阻为2.50
B.向右移动滑片时,电压表V1的示数变小,小灯泡亮度变暗
C.向右移动滑片时,电压表V2与电流表A的示数之比不变
D.让小灯泡正常发光1min,滑动变阻器产生的电热为12J
6.如图是一款太阳能座椅,椅子顶部安装的硅光电池板,可储备能量供晚间使用,下列说法正确的是
A.硅光电池板是由超导材料制成的
B.硅光电池板可以将太阳能转化为电能
C.太阳能来源于太阳内部氢核的裂变
D.太阳能属于不可再生能源
7.有关电学知识,下列说法错误的是( )
A.对人体的安全电压不高于36V
B.一个电子所带电荷量为1.6×10﹣19C
C.手机功率约为200W
D.家用空调电流约为5A
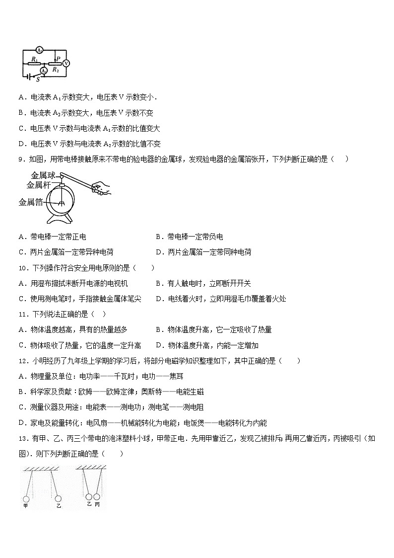
8.如图所示的电路中,电源电压恒定团合开关S后,滑动变阻器的滑片P向左移动的过程中,下列说法正确的是
A.电流表A1示数变大,电压表V示数变小.
B.电流表A2示数变大,电压表V示数不变
C.电压表V示数与电流表A1示数的比值变大
D.电压表V示数与电流表A2示数的比值不变
9.如图,用带电棒接触原来不带电的验电器的金属球,发现验电器的金属箔张开,下列判断正确的是( )
A.带电棒一定带正电B.带电棒一定带负电
C.两片金属箔一定带异种电荷D.两片金属箔一定带同种电荷
10.下列操作符合安全用电原则的是( )
A.用湿布擦拭未断开电源的电视机B.有人触电时,立即断开开关
C.使用测电笔时,手指接触金属体笔尖D.电线着火时,立即用湿毛巾覆盖着火处
11.下列说法正确的是( )
A.物体温度越高,具有的热量越多B.物体温度升高,它一定吸收了热量
C.物体吸收了热量,它的温度一定升高D.物体温度升高,内能一定增加
12.小明经历了九年级上学期的学习后,将部分电磁学知识整理如下,其中正确的是( )
A.物理量及单位:电功率——千瓦时;电功——焦耳
B.科学家及贡献:欧姆——欧姆定律;奥斯特——电能生磁
C.测量仪器及用途:电能表——测电功;测电笔——测电阻
D.家电及能量转化:电风扇——机械能转化为电能;电饭煲——电能转化为内能
13.有甲、乙、丙三个带电的泡沫塑料小球,甲带正电.先用甲靠近乙,发现乙被排斥;再用乙靠近丙,丙被吸引(如图).则下列判断正确的是( )
A.乙带正电,丙带正电B.乙带负电,丙带负电
C.乙带负电,丙带正电D.乙带正电,丙带负电
14.春天时节,百花飘香,这是扩散现象关于扩散现象,下列说法错误的是
A.温度越高,扩散进行得越快
B.扩散现象说明了分子在不停地做无规则运动
C.扩散现象在气体、液体和固体中都能发生
D.在太空中,扩散现象将消失
15.如图所示,能正确地测出小灯泡两端电压的电路是
A.B.C.D.
16.如图所示的电路中,其中安装错误的是( )
A.开关S1B.开关S2
C.插座D.白炽灯A
17.关于家庭电路,下列做法中正确的是
A.家用电器以串联方式接入电路
B.控制灯泡的开关串联在火线与灯之间
C.将家用洗衣机的三脚插头改成两脚使用
D.保险丝烧断了,直接用铜丝代替
18.首先发现电流磁效应的物理学家是( )
A.牛顿B.欧姆C.安培D.奥斯特
19.关于热机,下列说法错误的是( )
A.长征五号火箭液氢液氧发动机也属于热机
B.在四冲程内燃机中减少废气带走的大量热量可以提高热机效率
C.热机一个工作循环经历4个冲程,可以实现对外做功4次
D.在压缩冲程中内燃机将机械能转化为内能,做功冲程将高温高压燃气的内能转化为机械能
20.下列体育用品中通常情况下属于导体的是
A.足球B.篮球
C.铅球D.乒乓球
21.下列物品中,通常情况下属于导体的是( )
A.不锈钢汤匙
B.运动鞋的橡胶底
C.玻璃杯
D.塑料直尺
22.如图是最早的蒸汽汽车模型,工作原理是通过燃料燃烧产生水蒸气,高温水蒸气推动汽车前进。其工作原理中有关能量转化的叙述正确的是( )
A.内能→化学能→机械能
B.机械能→内能→化学能
C.化学能→内能→机械能
D.内能→机械能→化学能
23.如图所示电阻箱的读数是
A.4102ΩB.2014ΩC.2104ΩD.2140Ω
24.音乐会上小提琴演奏乐曲时,下列说法正确的是( )
A.演奏前,调节小提琴的琴弦松紧可改变声音的响度
B.演奏时,用力拉紧小提琴的同一琴弦可提高声音的音调
C.小提琴演奏的乐曲通过空气传入听众的耳朵
D.小提琴的音色和二胡的音色相同
25.灯泡L1、L2分别标有“10 V 10 W”和“9 V 6 W”的字样,若将它们串联使用时,发光较亮的是( )
A.一样亮B.L1C.L2D.条件不足,无法判断
26.下列关于热值的说法正确的是( )
A.2kg煤的热值大于1kg煤的热值
B.燃料热值越大,燃烧放出的热量越多
C.热量燃烧不完全时热值变小
D.燃料的热值是燃料本身的特性,与其他因素无关
27.如图所示,若要使灯泡L1、L2是并联的,下面做法正确的是( )
A.接通S1、S2B.接通S2、S3C.只接通S2D.接通S1和S3
28.下列说法中错误的是( )
A.金属导体中的自由电子定向移动的方向跟电流方向相反
B.丝绸跟玻璃棒摩擦后,玻璃棒带正电,是因为玻璃棒得到了电子
C.电源是把其他形式的能转化为电能的装置
D.电功率是表示电流做功快慢的物理量
29.图中所画出的磁极间的磁感线分布情况,不正确的是( )
A.B.C.D.
30.几个同学在实验室中看到甲、乙两只外形相同的灯泡,铭牌标注如图所示.下面列出了他们在讨论中的几种说法,其中不正确的是
A.甲、乙两灯正常发光时,通过它们的电流相等
B.甲、乙两灯正常发光时,甲灯的电阻大于乙灯的电阻
C.两灯串联在9V的电源上时,甲灯消耗的功率比较小
D.两灯并联在6V的电源上时,乙灯消耗的功率比较大
二、填空题(每空1分,共10题,20分)
31.如图所示,救援队员用撬棒把滚落在公路上的石块撬起。若救援队员在撬棒D点沿DM 方向用力撬起石块1,撬棒的支点是______点;若救援队员在撬棒D点沿DN方向用力撬起石块1,撬棒的支点是_____点。作用力沿______(选填“DM”或“DN”)方向时更省力。
32.如图为旋转式变阻器的结构图,、、为变阻器的三个接线柱,为旋钮触片.将该变阻器接入电路中调节灯泡的亮度,当顺时针旋转旋钮触片时,灯泡变亮,则应连接接线柱__________(选填“、”、“、”或“、”).
33.如图所示,电源电压不变,R1=10 Ω,R2=15 Ω.当S1、S2都闭合时,甲、乙都是电压表,则U甲∶U乙=____;当S1闭合,S2断开时,甲、乙都是电流表,则I甲∶I乙=____.
34.华为手机的超级快充充电器最大充电电流可达5A。现有华为某一型号的电池,容量为4200mAh(其中“mA”为电流的单位“毫安”,“h”为时间的单位“小时”),假设充电器始终以最大充中电流充电,且把电池充满,只需要50.4min,请问,手机充电时,是电能转化为____________。如果将此电池电量全部用完,然后停下家里其它用电器,只给手机充电,充满后发现标有“3000revs/(kW·h)”字样的电能表转了63转,则充电消耗的电能为___________kW·h。
35.如图所示,小明沿水平方向拉动一个重2000N的物体A匀速前进了1m,所用的时间为10s,物体受到地面的摩擦力为600N,绳子自由端的拉力为250N;小明的拉力做的功为_____J,小明做功的功率为_____W,该装置的机械效率是_______。
36.小明家的电能表如图所示,此时的示数为_____kW•h:当小明家只有一盏白炽灯工作15min时,转盘正好转过25圈,则该灯泡消耗的电能是_____kW•h,它的电功率为_____W.
37.中国的茶文化在宋朝时已借助“海上丝绸之路”名扬世界。用热水泡茶时,茶杯温度会升高,其内能是通过_______的方式改变的;茶水散发出清香,这是______现象,这是由于_________在永不停息地做无规则运动引起的。
38.为了方便彼此间的交流,国际上建立了一套统一的计量单位体系,叫国际单位制。在国际单位制中,热量的单位是______(填写中文名称),瓦特是______(填写物理量名称)的单位。
39.一种电工工具由一个小灯泡L和一个定值电阻R并联而成,通过L、R的电流跟其两端电压的关系如图所示.由图可得定值电阻R的阻值为_____Ω;当把这个工具接在电压为2 V的电路两端,L、R并联的总电流是____A.
40.如图所示是在探究电流通过导体产生的热量与_____的关系,如果要探究导体产生的热量与电阻的关系可以拆去R3,同时R2的电阻应与R1的阻值_____(选填“相等”或“不相等”)。
三、实验题(每空1分,共2题,15分)
41.某同学用图甲所示的实验装置探究水和煤油的吸热能力。
(1)除了图甲中给出的实验器材外,还需要的测量工具有天平和_____。加热过程中,水和煤油吸收热量的多少是通过_____判断的。
(2)实验中第1、2两个小组记录的实验数据如上表。通过分析实验数据能够得出的结论是_____。
(3)图乙是第1组同学绘制的“吸收热量—时间”和“温度—时间”图像,能正确描述该实验真实情况的图像是_____。
(4)使质量相同的水升高相同的温度,加热时间应该相同,但1、2两组的同学在交流实验数据时发现:第1组的加热时间明显偏长,其原因可能是_____。
(5)这两组同学对图甲的装置进行了改进,将分别装有质量相同的水和煤油的试管放在同一个烧杯中用水浴法加热,而不是用两个酒精灯分别加热,如图丙所示,这样做的好处是_____。
42.小李和小乐按照课本要求探究并联电路中电流的规律,他们设计的电路图如图甲所示。
(1)在使用电流表测电流的实验中,小李试触时电流表的指针向着没有刻度的一侧偏转,如图乙所示,根据你的分析,你认为原因可能是________;
(2 )在实验过程中他们连接了如图丙所示的电路,闭合开关后,观察到灯L2______(选填“发光”或“不发光”);该电路存在的问题是:_________;
(3)请在图丙上只改动一根导线,使之符合L1、L2并联,电流表A1测干路电流,A2测灯L2的电流,开关控制所有用电器______;(要求:在需要改动的导线上画“×”,用笔将改动后的导线画出,导线不能交叉)
(4)他们改正错误后把电流表分别接入到电路中的A、B、C处,测出它们的电流,见下表
通过对上面数据的分析,可以得出的结论是________。实验中可以采用_____的方法改变A、B、C处的电流大小从而进行多次实验。
四、计算题(每题10分,共2题,20分)
43.为了减少环境污染,部分农村地区改用液化气烧菜做饭.某钢瓶装有液化气10kg,已知液化气的热值为4.2×107J/kg,水的比热容为4.2×103J/(kg•℃)求:
(1)这瓶液化气全部完全燃烧放出的热量是多少?
(2)若(1)中放出的热量有40%被初温为20℃的水吸收,在标准大气压下可将多少质量的水烧开?
44.如图 所示电路中,小灯泡 L 上标有“8V 3.2W”字样,滑动变阻器的最大阻值为 40Ω,R1的阻值为 18Ω.
求:
(1)小灯泡L的电阻
(2)S、S1、S2均闭合时,电压表的示数为 9V,电阻 R1上消耗的电功率
(3)断开 S1、S2,闭合 S,若接入电路中的电压表改接量程 0~3V,电流表的量程为 0~0.6A,为了保证两表均不超过量程,且小灯泡两端的电压不超过其额定电压,滑动变阻器的阻值变化范围为多少?
参考答案
一、选择题(每题1.5分,共30题,45分)
1、A
2、D
3、B
4、D
5、D
6、B
7、C
8、B
9、D
10、B
11、D
12、B
13、D
14、D
15、D
16、B
17、B
18、D
19、C
20、C
21、A
22、C
23、B
24、C
25、C
26、D
27、D
28、B
29、B
30、C
二、填空题(每空1分,共10题,20分)
31、A C DM
32、b、c
33、3∶5 5∶1
34、化学能 0.021
35、750 75 80%
36、2120.5 0.01 40
37、热传递 扩散 分子
38、焦耳 功率
39、10 0.8
40、电流 不相等
三、实验题(每空1分,共2题,15分)
41、秒表 加热时间长短 质量相同的不同物质升高相同温度,吸收的热量不同(或质量相同的水和煤油升高相同温度,水吸热的热量多) C 酒精灯的火焰比第2组小 在相同时间内水和煤油吸收的热量相同
42、电流表正负接线柱上的导线接反 不发光 L2被短路 在并联电路中,干路电流等于各支路的电流之和 更换不同规格的灯泡(或改变电源电压)
四、计算题(每题10分,共2题,20分)
43、(1)4.2×108J;(2)500kg
44、(1)20Ω;(2)4.5W;(3)2.5Ω~10Ω.
实验组别
液体
质量/g
初温/℃
末温/℃
加热时间/min
1
水
200
25
40
13.5
煤油
200
25
40
6.5
2
水
200
25
40
12
煤油
200
25
40
5.5
实验
A处的电流IA/A
B处的电流IB/A
C处的电流IC/A
1
0.1
0.12
0.22
2
0.22
0.24
0.46
3
0.26
0.30
0.56
相关试卷
这是一份江苏省南京市溧水县2023-2024学年九上物理期末经典试题含答案,共11页。试卷主要包含了关于家庭安全用电说法正确的是等内容,欢迎下载使用。
这是一份江苏省南京市六校联考2023-2024学年九上物理期末经典模拟试题含答案,共13页。
这是一份江苏南京市秦外、钟英2023-2024学年九年级物理第一学期期末综合测试模拟试题含答案,共9页。试卷主要包含了考生必须保证答题卡的整洁,王安石曾赋诗咏梅,下列有关导体的说法中正确的是,下列现象不能用惯性知识解释的是等内容,欢迎下载使用。
