2023-2024学年广东省潮州潮安区五校联考九上物理期末达标检测试题含答案
展开
这是一份2023-2024学年广东省潮州潮安区五校联考九上物理期末达标检测试题含答案,共9页。试卷主要包含了首先发现电流磁效应的物理学家是,下列四种现象中属于扩散现象的是等内容,欢迎下载使用。
学校_______ 年级_______ 姓名_______
考生须知:
1.全卷分选择题和非选择题两部分,全部在答题纸上作答。选择题必须用2B铅笔填涂;非选择题的答案必须用黑色字迹的钢笔或答字笔写在“答题纸”相应位置上。
2.请用黑色字迹的钢笔或答字笔在“答题纸”上先填写姓名和准考证号。
3.保持卡面清洁,不要折叠,不要弄破、弄皱,在草稿纸、试题卷上答题无效。
一、选择题(每题1分,共30题,30分)
1.下列现象中,不能说明分子处在永不停息的无规则运动中的是( )
A.花开时香气扑鼻
B.扫地时尘土飞扬
C.红墨水在水中散开
D.衣柜里的樟脑丸过一段时间变小了
2.下列家用电器中,将电能转化为机械能的是
A.电视机B.电灯C.电风扇D.电熨斗
3.下列有关于电表的使用方法说法错误的是( )
A.电压表应与被测电路串联
B.电流表不可以直接与电源两极相连
C.电流应当从电表的正接线柱流入,从负接线柱流出
D.所测量的电流和电压不能超过电表的量程
4.下列关于内能、热值和比热容的说法中,正确的是( )
A.质量不变的物体内能也一定不变
B.燃料在燃烧过程中,热值会减小
C.﹣20℃的冰也有内能
D.比热容与物体吸收热量的多少有关
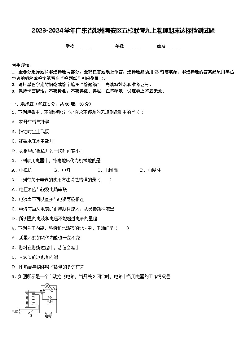
5.如图所示是一个自动控制电路,当开关S闭合时,电路中各用电器的工作情况是
A.灯亮,电动机转动,电铃不响
B.灯亮,电动机不转,电铃不响
C.灯不亮,电动机转动,电铃响
D.灯不亮,电动机不转,电铃响
6.关于热量、温度、内能的概念,下面说法中错误的是
物体的温度越高,含有的热量越多;
物体的温度升高,一定吸收了热量;
物体放出热量,温度不一定降低;
做功和热传递都能改变物体内能;
冷水一定比热水的内能小,是因为冷水温度较低;
的冰块也有内能.
A.只有B.只有C.可能有D.只有
7.首先发现电流磁效应的物理学家是( )
A.牛顿B.欧姆C.安培D.奥斯特
8.下列四种现象中属于扩散现象的是
A.秋季北方频发“沙尘暴”
B.春天柳絮漫天飞舞
C.隆冬时分,大雪纷飞
D.金秋时节,桂花香气袭人
9.正在通电使用的灯泡反复出现时暗时亮的现象,可能是电路存在故障( )?
A.短路B.断路C.接触不良D.过负荷
10.如图所示电路,电源电压保持不变,闭合开关S,将滑动变阻器的滑片P向b端移动,则在移动过程中( )
A.电压表V的示数变小,电流表A1的示数变大B.电压表V的示数不变,电流表A2的示数变小
C.电压表V的示数与电流表A1和A2的示数差的比值不变D.电压表V的示数与电流表A1的示数的乘积变小
11.标有“6V 1.5W”的小灯泡,通过它的电流随两端电压变化的关系如图所示,若把这样的三只灯泡串联起来,接在12V的电源两端,则下列说法中正确的是
A.串联后,三只小灯泡都可以正常发光
B.串联后,每只小灯泡的电阻为24Ω
C.串联后,每只小灯泡的实际功率为0.8W
D.串联后,每只小灯泡的实际功率为0.96W
12.如图所示,用铅笔芯做成一个滑动变阻器,当铜环从铅笔芯的a端向b端滑动时,电压表示数和小灯泡亮度的变化情况是( )
A.电压表示数变大,灯变亮
B.电压表示数变小,灯变亮
C.电压表示数变小,灯变暗
D.电压表示数变大,灯变暗
二、填空题(每题5分,共4题,20分)
13.小明学过电学后买来二十几米长的电阻丝和相应配件利用自家毛毯做成了一个电热毯,若此电热毯的电阻是605Ω,并在家庭电路中使用,这个电热毯的电功率是______W,电热毯在工作时把电能转化成了______能。
14.核能是_____(可再生能源/不可再生能源),获取核能目前主要有_____和_____两种途径。
15.在如图甲所示的电路中,电源电压保持不变,闭合开关S后,滑片P从b端移动到a端的过程中,电压表示数U与电流表示数I的关系图像如图乙所示,R1的阻值为______ Ω,电源电压为_____V,电路消耗的最小功率为_________W。
16.电能表是测量__________的仪表。小明家的电能表的铭牌上标有 “3000r/kW·h”字样,如果电能表的转盘转了1转,表示他家用去了__________J的电能;
三、实验题(共12分)
17.(4分)小张同学在做“测量小灯泡电阻”的实验中,所用器材如下:两节新干电池,标有2.5 V相同规格的小灯泡若干,两个滑动变阻器“10Ω 1A”、“20Ω 2A”,开关、导线若干。
(1)请你根据图甲,用笔画线代替导线,将图乙中的电路连接完整(要求:滑动变阻器滑片P右移灯泡变亮,且导线不交叉)。
(_________)
(2)正确连接电路后,闭合开关S,移动滑片P,小张发现小灯泡始终不亮,电流表指针几乎未偏转,电压表有示数,则故障原因可能是_________
A.小灯泡短路 B.滑动变阻器短路 C.小灯泡断路 D.滑动变阻器断路
(3)排除故障后,移动滑片P,依次测得6组数据,如表一所示.其中第2次实验时电流表盘如图丙,此时电路中的电流为_______A;第4次实验时灯泡电阻值为______Ω.由表一中的数据可知,小张选用的滑动变阻器应是________ (选填“”或“”)。
(4)小张将这6组数据算得的电阻值取平均值作为小灯泡的电阻,这种数据处理方式是________ (选填“合理”或“不合理”)的。
(5)小张继续用图乙所示装置来探究“电流与电阻的关系”,他分别把阻值准确的5Ω、10Ω、20Ω的定值电阻接入原小灯泡的位置,通过实验,记录电流表示数如表二所示.他发现通过导体的电流跟电阻不成反比,其原因可能是:____________________。
18.(4分)如图所示是“探究不同物质吸热升温现象”的实验。将质量相等的沙子和水分别装在烧杯中,并测出沙子和水的初温。然后用酒精灯加热并不断搅拌,每隔l min记录一次温度。
实验记录如下表
(1)实验中,加热时间实质上反应了__________。
(2)根据实验数据,在如图中画出沙子和水的温度随时间变化的图象。
(______)
(3)分析图象可知,对于质量相等的沙子和水:吸收相等的热量,升温较快的是______; 若使两者升高相同的温度,则______ 吸收的热量较多。通过大量类似实验,人们发现了物质的又一种物理属性,物理学将这种属性叫做__________。
(4)该实验用到的研究方法是__________。
19.(4分)如图所示,甲、乙、丙三图中装置完全相同。燃料的质量都是10g,烧杯内的液体初温相同。
(1)比较不同燃料的热值,应选择_____两图进行实验;在实验中,三烧杯中a、b液体的质量必须_____(相等/不相等)。
(2)若在研究不同燃料热值实验时,记录数据如下表:
根据表中数据计算:完全燃烧10g燃料1放出的热量为_____J;燃料2的热值是_____J/kg。
(3)通过实验得到的燃料热值与实际相比是偏_____(大/小),你认为出现这样情况的主要原因是:_____。
四、作图题(共16分)
20.(8分)用笔画线代替导线,将图中元件连接成电路,要求:向右移动滑片,灯泡变亮.
(________)
21.(8分)根据图中通电螺线管的S极,标出磁感线方向、小磁针的N极,并在括号内标出电源的正负极.
(____)
五、计算题(共22分)
22.(10分)(2016·江西卷)如图所示,是一则公益广告,浓浓的孝心渗透着社会主义核心价值观.小妮给爷爷网购了一台电热足浴器,其铭牌的部分参数如图甲所示,足浴器某次正常工作时控制面板显示如图乙所示.求:
(1)此时足浴器的工作电流.(计算结果保留一位小数)
(2)足浴器装入最大容量初温为22℃的水,当水温达到控制器面板上显示的温度时水所吸收的热量.
(3)上述加热过程耗时16min,该足浴器的热电效率
23.(12分)可燃冰是一种新型能源,它是水和天然气在高压低温情况下形成的类冰状结晶物质,主要成分是甲烷,其开采是世界难题,据中央电视台2017年5月18日报道,我国可燃冰已试采成功,技术处于世界领先,用燃气锅炉烧水时,把质量为500kg,初温为20℃的水加热到100℃,共燃烧了12m3天然气,已知水的比热容c水=4.2×103J/(kg•℃),天然气的热值q=4.2×107J/m3,可燃冰的热值为同体积天然气的160倍,求:
(1)水吸收的热量;
(2)燃气锅炉烧水时的效率;
(3)若换用可燃冰,应使用多少m3可燃冰.
参考答案
一、选择题(每题1分,共30题,30分)
1、B
2、C
3、A
4、C
5、D
6、D
7、D
8、D
9、C
10、D
11、C
12、A
二、填空题(每题5分,共4题,20分)
13、80 内
14、不可再生能源 核裂变 核聚变
15、10 6 1.2
16、电功 1.2×103
三、实验题(共12分)
17、 C 0.2A 8 不合理 没有控制电阻两端的电压不变
18、物质吸收热量的多少 见解析所示 沙子 水 比热容 转换法
19、甲、乙 相等 2.4×105 1.2×107 偏小 有热散失,燃料燃烧放出的热量没有全部被水吸收
四、作图题(共16分)
20、
21、
五、计算题(共22分)
22、(2)2.3A;(2)3.2×205J;(3)4.5%
23、 (1)1.68×108J;(2)33.3%;(3)0.075m3
实验次数
1
2
3
4
5
6
电压U/V
0.5
1.0
1.5
2.0
2.5
2.8
电流I/A
0.16
0.22
0.25
0.28
0.29
电阻R/Ω
3.1
6.8
8.9
9.7
实验次数
1
2
3
电阻R/Ω
5
10
20
电流I/A
0.30
0.20
0.12
加热时间/min
0
1
2
3
4
温度/℃
沙 子
20
25
29
34
38
水
20
21
22
23
24
燃料
加热前液体温度/℃
燃料燃尽时液体温度/℃
燃料的热值/(J/kg)
1
15
35
2.4×107
2
15
25
?
相关试卷
这是一份广东省潮州市潮安区雅博学校2023-2024学年九上物理期末监测模拟试题含答案,共10页。试卷主要包含了答题时请按要求用笔等内容,欢迎下载使用。
这是一份2023-2024学年广东省潮州潮安区五校联考物理九年级第一学期期末学业质量监测试题含答案,共13页。试卷主要包含了考生要认真填写考场号和座位序号,下列关于能量的说法,正确的是,下列物体中属于绝缘体是等内容,欢迎下载使用。
这是一份广东省潮州潮安区五校联考2023-2024学年八上物理期末质量检测试题含答案,共12页。试卷主要包含了关于声现象,下列说法正确的是等内容,欢迎下载使用。

