


2023-2024学年广东省汕头潮南区四校联考九年级物理第一学期期末经典模拟试题含答案
展开学校_______ 年级_______ 姓名_______
注意事项:
1. 答题前,考生先将自己的姓名、准考证号填写清楚,将条形码准确粘贴在考生信息条形码粘贴区。
2.选择题必须使用2B铅笔填涂;非选择题必须使用0.5毫米黑色字迹的签字笔书写,字体工整、笔迹清楚。
3.请按照题号顺序在各题目的答题区域内作答,超出答题区域书写的答案无效;在草稿纸、试题卷上答题无效。
4.保持卡面清洁,不要折叠,不要弄破、弄皱,不准使用涂改液、修正带、刮纸刀。
一、选择题(每题1分,共30题,30分)
1.对下列物理量数值的估计,最接近实际的是( )
A.昆明呈贡区冬天平均气温在25℃左右
B.家用微波炉的额定功率约为1000W
C.对人体的安全电压不小于36V
D.教室内一盏日光灯正常工作时的电流约为1A
2.智能手机在现代生活中的作用越来越重要,频繁地使用会导致它的电能消耗很快,当手机“电量”所剩无几时,通常可以将其设置成“省电模式”来延长使用时间,这是通过以下哪种方式实现的( )
A.增大电池电压B.增加总功率
C.减小总功率D.降低散热能力
3.某同学家电能表上标有“3000r/kW•h”的字样,他将家中的其它用电器都断开,仅让电水壶在额定电压下工作,1min内电能表的转盘转了30r,下列说法错误的是( )
A.电水壶是利用电流的热效应来工作的
B.烧水过程中消耗的电能为0.1kW•h
C.烧水过程中消耗的电能为3.6×104J
D.电水壶的额定功率为600W
4.在国际单位制中,电功率的单位是
A.伏特(V)B.安培(A)C.焦耳(J)D.瓦特(W)
5.用毛皮摩擦过的塑料尺能吸引纸屑,此现象说明( )
A.物质是由分子组成的B.带电体能吸引轻小物体
C.分子是带电的粒子D.分子间存在着吸引力
6.下列估测值最接近实际的是( )
A.电冰箱的额定电流约5AB.一支粉笔的长度约为40cm
C.正常人的体温38℃D.一个鸡蛋的质量约为50g
7.所示的电路图中与实物图所示的电路相符的是
A.B.C.D.
8.小华设计了一种输液提示器,能在护士站观察到药液量的变化.当袋中药液量减少时,为使电压表示数随之减小,符合要求的电路图是
A.B.
C.D.
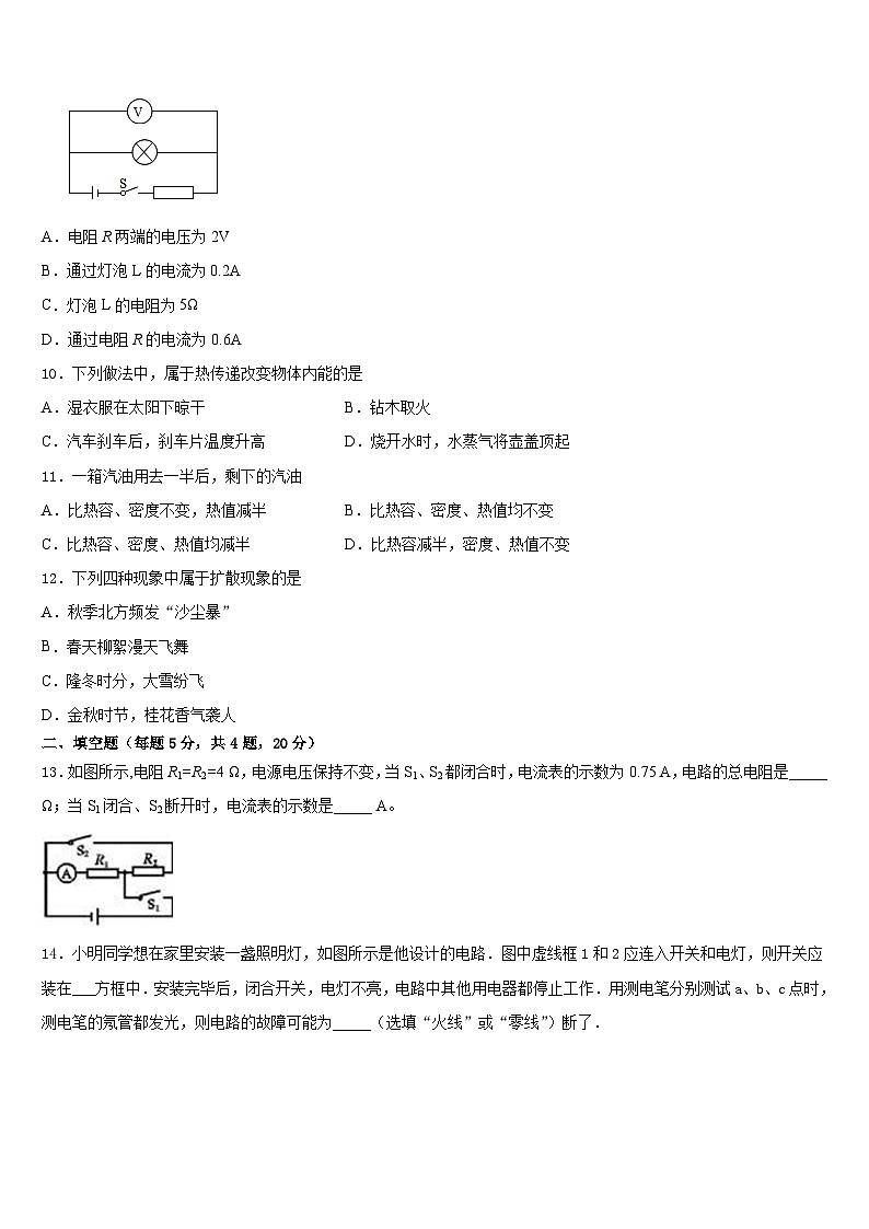
9.如图所示,电源电压为6V且保持不变,电阻R=10Ω,当开关S闭合时,电压表的示数为2V,下列判断正确的是( )
A.电阻R两端的电压为2V
B.通过灯泡L的电流为0.2A
C.灯泡L的电阻为5Ω
D.通过电阻R的电流为0.6A
10.下列做法中,属于热传递改变物体内能的是
A.湿衣服在太阳下晾干B.钻木取火
C.汽车刹车后,刹车片温度升高D.烧开水时,水蒸气将壶盖顶起
11.一箱汽油用去一半后,剩下的汽油
A.比热容、密度不变,热值减半B.比热容、密度、热值均不变
C.比热容、密度、热值均减半D.比热容减半,密度、热值不变
12.下列四种现象中属于扩散现象的是
A.秋季北方频发“沙尘暴”
B.春天柳絮漫天飞舞
C.隆冬时分,大雪纷飞
D.金秋时节,桂花香气袭人
二、填空题(每题5分,共4题,20分)
13.如图所示,电阻R1=R2=4 Ω,电源电压保持不变,当S1、S2都闭合时,电流表的示数为0.75 A,电路的总电阻是_____ Ω;当S1闭合、S2断开时,电流表的示数是_____ A。
14.小明同学想在家里安装一盏照明灯,如图所示是他设计的电路.图中虚线框1和2应连入开关和电灯,则开关应装在___方框中.安装完毕后,闭合开关,电灯不亮,电路中其他用电器都停止工作.用测电笔分别测试a、b、c点时,测电笔的氖管都发光,则电路的故障可能为_____(选填“火线”或“零线”)断了.
15.今年9月,华为推出的全球首款旗舰麒麟990 5G芯片采用顶级7_____(选填:mm、µm、nm)工艺制造,其中“芯片”所用的材料是_____(选填:导体、绝缘体、半导体、超导体)。
16.如图所示,电源电压不变,灯泡标有“4 V 2 W”字样,当开关S闭合时,灯泡正常发光,电流表的示数为0.6 A,则电阻R的电功率为________W,通电1 min,R产生的热量为_________J.
三、实验题(共12分)
17.(4分)阳阳和小明同学做“测电阻”实验:
(1)阳阳同学用如图所示的实验电路,测定额定电压为2. 5V小灯泡正常工作时的电阻。
①连接好实验电路,用开关试触时,阳阳发现小灯泡不发光,电流表有示数,电压表无示数,其故障原因可能是____________________;
②排除电路故障后,阳阳闭合开关,移动滑动变阻器的滑片,发现电压表示数是2V,为了测出小灯泡正常工作时的电阻,他应该再把滑片向_________(填“左”或“右”)移动;
③移动后,当电压表的读数为2. 5V时,电流表的读数为0. 4A,他测出小灯泡正常工作时的电阻是________Ω。
(2)小明测未知电阻Rx的阻值,由于实验器材受限制,他设计了如图所示电路图(R0为已知阻值的定值电阻),并设计了如下实验步骤,请帮他把缺少的步骤补全,并用已知物理量的符号和测量物理量的符号写出未知电阻Rx的表达式。
实验步骤:①按照如图设计的电路图连接电路
②断开S2、闭合S1记录电流表示数为I1
③____________________________
④表达式:Rx=_______________。
18.(4分)探究小组在组长小雨的带领下“探究导体中的电流与导体两端的电压关系”。实验中电源电压是4V,利用三个阻值不同的的定值电阻获得实验数据记录表格如表。
实验中小组有两个变阻器可供选择,甲的最大阻值是50Ω的,乙的最大阻值是100Ω的。实验中采用的滑动变阻器是______(填“甲”或“乙”),请说明你这样选择的原因______。
19.(4分)某同学要测出一个电压约为40V的电源电压(电压保持不变),可供选用的器材如下:待测电源;一块电压表(量程0-15V);四个阻值已知的电阻,分别为R1(100Ω)、R2(150Ω)、R3(200Ω)、和R4(4kΩ);一个开关及若干导线,请合理选择器材,设计一个实验精确测出电源电压.要求:
(1)画出实验电路图
(2)写出实验步骤及所需测量的物理量
(3)写出电源电压的表达式(用已知量和测量量表示)
四、作图题(共16分)
20.(8分)请根据如图的实物画出对应的电路图。
(____)
21.(8分)请标出图中小磁针的S极及地球周围的磁感线方向。
(________)
五、计算题(共22分)
22.(10分)如表格所示为某电烤箱的铭牌,高温挡额定功率模糊不清。如图虚线内所示是电烤箱内部的简化电路图。和均为电热丝,=72.6Ω.电烤箱开关接1时是低温挡,接2时是高温挡。求:
(1)电烤箱在低温挡正常工作15min电流做的功;
(2)的阻值;
(3)某用电高峰期,若家庭电路中只有电烤箱在高温挡工作,发现标有“3000imp/(kW•h)”的电能表的指示灯闪烁162次共用时4min,求此时家庭电路两端的实际电压。
23.(12分)一个成年人参加一次长跑,身体消耗的能量约为8.4×106 J,这些能量相当于完全燃烧0.7kg的干木柴才能得到.将这些干木材放在煤炉中用来烧水,可以使8kg的水温度升高50℃,已知水的比热容为4.2×l 03 J/(kg.℃).求:
(1)干木材的热值.
(2)8kg的水温度升高50℃所吸收的热量.
(3)此煤炉烧水时的效率.
参考答案
一、选择题(每题1分,共30题,30分)
1、B
2、C
3、B
4、D
5、B
6、D
7、C
8、C
9、C
10、A
11、B
12、D
二、填空题(每题5分,共4题,20分)
13、2 0.75
14、2 零线
15、nm 半导体
16、0.4 24
三、实验题(共12分)
17、灯泡短路 左 6.25 断开S1、闭合S2记录电流表的示数为I2
18、乙 见解析
19、(1)
(2)实验步骤:
1按照电路图连接电路;
2闭合开关S,读出电压表的示数U1.
(3)电源电压U=或(U=3U1)
四、作图题(共16分)
20、
21、
五、计算题(共22分)
22、 (1)3.6×105J;(2)48.4Ω;(3)198V
23、(1)1.2×107J/kg;(2)1.68×106J;(3)20%
序号
电阻
电压U/V
电流I/A
1
甲
1
0.05
2
2
0.10
3
3
0.15
4
乙
1
0.10
5
2
0.20
6
3
0.30
7
丙
1
0.20
8
2
0.40
9
3
0.60
XX排电烤箱
额定电压
220V
额定功率
高温挡
W
低温挡
400W
广东省汕头市潮南区阳光实验学校2023-2024学年物理九年级第一学期期末质量检测模拟试题含答案: 这是一份广东省汕头市潮南区阳光实验学校2023-2024学年物理九年级第一学期期末质量检测模拟试题含答案,共9页。试卷主要包含了考生必须保证答题卡的整洁等内容,欢迎下载使用。
2023-2024学年广东省汕头市潮南区阳光实验学校九年级物理第一学期期末调研模拟试题含答案: 这是一份2023-2024学年广东省汕头市潮南区阳光实验学校九年级物理第一学期期末调研模拟试题含答案,共9页。试卷主要包含了考生要认真填写考场号和座位序号等内容,欢迎下载使用。
广东省汕头市潮南区2023-2024学年八上物理期末达标检测模拟试题含答案: 这是一份广东省汕头市潮南区2023-2024学年八上物理期末达标检测模拟试题含答案,共8页。试卷主要包含了有关热现象中说法正确的是,下列说法正确的是等内容,欢迎下载使用。