广东省清远市2023-2024学年高二上学期高中期末教学质量检测政治试卷
展开清远市2022-2023学年高三上学期期末教学质量检测政治试题及答案: 这是一份清远市2022-2023学年高三上学期期末教学质量检测政治试题及答案,共6页。
江西省部分学校2023-2024学年高二上学期期末教学质量检测政治试卷(含答案): 这是一份江西省部分学校2023-2024学年高二上学期期末教学质量检测政治试卷(含答案),共19页。试卷主要包含了单选题,材料分析题等内容,欢迎下载使用。
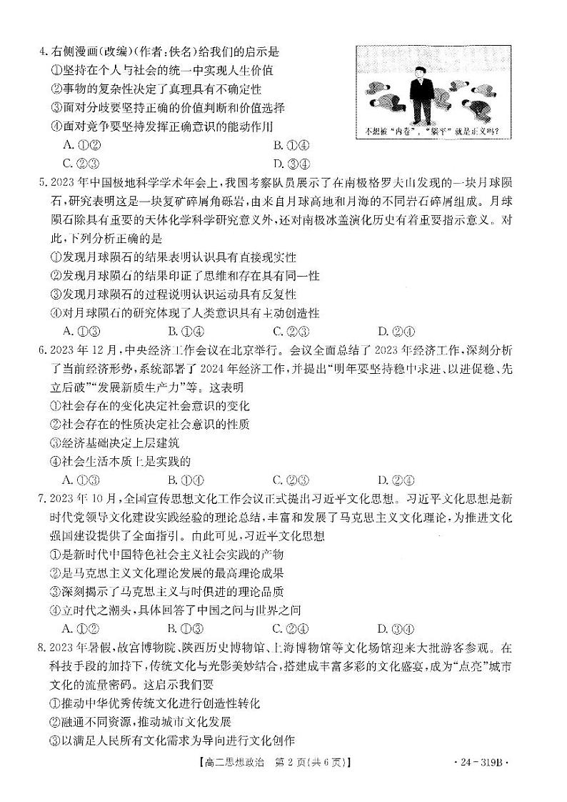
广东省肇庆市2023-2024学年高二上学期期末教学质量检测政治试卷(Word版附解析): 这是一份广东省肇庆市2023-2024学年高二上学期期末教学质量检测政治试卷(Word版附解析),文件包含广东省肇庆市2023-2024学年高二上学期期末教学质量检测政治试卷docx、广东省肇庆市2023-2024学年高二上学期期末教学质量检测政治答案pdf等2份试卷配套教学资源,其中试卷共9页, 欢迎下载使用。

