

还剩2页未读,
继续阅读
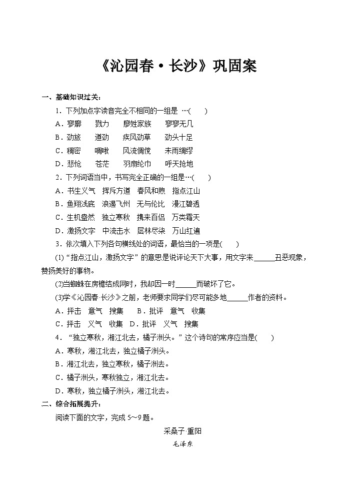
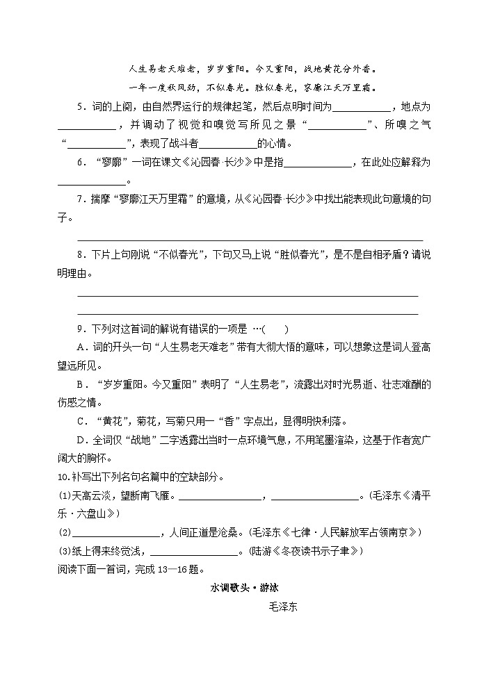
人教统编版必修 上册1 沁园春 长沙当堂达标检测题
展开相关试卷
人教统编版必修 上册1 沁园春 长沙达标测试:
这是一份人教统编版必修 上册1 沁园春 长沙达标测试,共10页。试卷主要包含了基础知识,阅读理解等内容,欢迎下载使用。
高中语文人教统编版必修 上册第一单元1 沁园春 长沙练习题:
这是一份高中语文人教统编版必修 上册第一单元1 沁园春 长沙练习题,共7页。试卷主要包含了下列句子中,没有语病的一项是等内容,欢迎下载使用。
人教统编版必修 上册1 沁园春 长沙练习:
这是一份人教统编版必修 上册1 沁园春 长沙练习,共18页。试卷主要包含了选择题,小阅读-课内,论述类文本阅读,实用类文本阅读,文学类阅读-单文本,现代诗歌阅读,非连续性文本阅读,句子默写等内容,欢迎下载使用。