广西重点中学2024年高三上期末物理联考模试卷
展开
这是一份广西重点中学2024年高三上期末物理联考模试卷,共15页。试卷主要包含了考生必须保证答题卡的整洁等内容,欢迎下载使用。
1.答题前请将考场、试室号、座位号、考生号、姓名写在试卷密封线内,不得在试卷上作任何标记。
2.第一部分选择题每小题选出答案后,需将答案写在试卷指定的括号内,第二部分非选择题答案写在试卷题目指定的位置上。
3.考生必须保证答题卡的整洁。考试结束后,请将本试卷和答题卡一并交回。
一、单项选择题:本题共6小题,每小题4分,共24分。在每小题给出的四个选项中,只有一项是符合题目要求的。
1、2019年春晚在舞《春海)》中拉开帷幕.如图所示,五名领舞者在钢丝绳的拉动下以相同速度缓缓升起,若五名领舞者的质量(包括衣服和道具)相等,下面说法中正确的是
A.观众欣赏表演时可把领舞者看作质点
B.2号和4号领舞者的重力势能相等
C.3号领舞者处于超重状态
D.她们在上升过程中机械能守恒
2、自然界的电、磁现象和热现象都是相互联系的,很多物理学家为寻找它们之间的联系做出了贡献。下列说法正确的是( )
A.安培发现了电流的磁效应,揭示了电现象和磁现象之间的联系
B.欧姆发现了欧姆定律,揭示了热现象和电现象之间的联系
C.法拉第发现了电流与其产生磁场的方向关系,并提出了电流产生磁场的“分子电流假说”
D.库仑设计了电荷扭秤实验,并总结出了电荷间相互作用规律的“库仑定律”
3、下列关于原子物理知识的叙述正确的是( )
A.衰变的实质是核内的中子转化为一个质子和一个电子
B.结合能越大,原子核内核子结合得越牢固,原子核越稳定
C.两个轻核结合成一个中等质量的核,核子数不变质量不亏损
D.对于一个特定的氡原子,知道了半衰期,就能准确的预言它在何时衰变
4、2019年北京时间4月10日21时,人类历史上首张黑洞照片被正式披露,引起世界轰动。黑洞是一类特殊的天体,质量极大,引力极强,在它附近(黑洞视界)范围内,连光也不能逃逸,并伴随着很多新奇的物理现象。传统上认为,黑洞“有进无出”,任何东西都不能从黑洞视界里逃逸出来,但霍金、贝肯斯坦等人经过理论分析,认为黑洞也在向外发出热辐射,此即著名的“霍金辐射”,因此可以定义一个“ 黑洞温度"T”。T=其中T为“黑洞”的温度,h为普朗克常量,c为真空中的光速,G为万有引力常量,M为黑洞的质量。K是一个有重要物理意义的常量,叫做“玻尔兹曼常量”。以下几个选项中能用来表示“玻尔兹曼常量”单位的是( )
A.B.C.D.
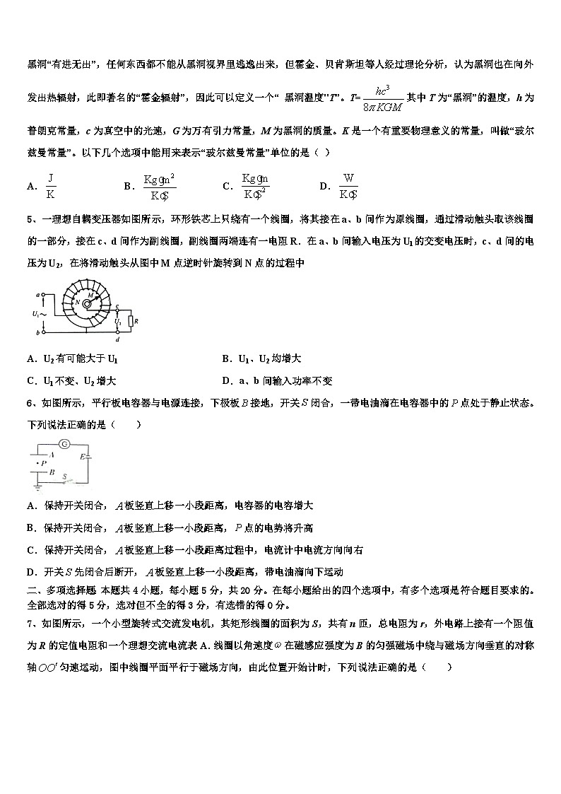
5、一理想自耦变压器如图所示,环形铁芯上只绕有一个线圈,将其接在a、b间作为原线圈,通过滑动触头取该线圈的一部分,接在c、d间作为副线圈,副线圈两端连有一电阻R.在a、b间输入电压为Ul的交变电压时,c、d间的电压为U2,在将滑动触头从图中M点逆时针旋转到N点的过程中
A.U2有可能大于UlB.U1、U2均增大
C.Ul不变、U2增大D.a、b间输入功率不变
6、如图所示,平行板电容器与电源连接,下极板接地,开关闭合,一带电油滴在电容器中的点处于静止状态。下列说法正确的是( )
A.保持开关闭合,板竖直上移一小段距离,电容器的电容增大
B.保持开关闭合,板竖直上移一小段距离,点的电势将升高
C.保持开关闭合,板竖直上移一小段距离过程中,电流计中电流方向向右
D.开关先闭合后断开,板竖直上移一小段距离,带电油滴向下运动
二、多项选择题:本题共4小题,每小题5分,共20分。在每小题给出的四个选项中,有多个选项是符合题目要求的。全部选对的得5分,选对但不全的得3分,有选错的得0分。
7、如图所示,一个小型旋转式交流发电机,其矩形线圈的面积为S,共有n匝,总电阻为r,外电路上接有一个阻值为R的定值电阻和一个理想交流电流表A.线圈以角速度在磁感应强度为B的匀强磁场中绕与磁场方向垂直的对称轴匀速运动,图中线圈平面平行于磁场方向,由此位置开始计时,下列说法正确的是( )
A.发电机所产生电动势的最大值为
B.从初始位置开始,在四分之一个周期内通过的电荷量为
C.R两端电压的有效值
D.交流电流表的示数一直在变化
8、在一些电磁现象中会产生一种特殊的电场,其电场线为一个个同心圆,没有起点和终点如图所示,实线为电场线,方向为顺时针,虚线为经过圆心的一条直线.已知该电场线图像中某一点的电场强度大小与方向和静电场的电场线具有相同规律,则
A.A点的电场强度比B点的电场强度大
B.将一点电荷沿直线AB移动,电场力不做功
C.将一点电荷从A点静止释放,点电荷会沿电场线做圆周运动
D.在A点放上一正点电荷,点电荷将受到向左的电场力
9、真空中,在x轴上的坐标原点O和x=50cm处分别固定点电荷A、B,在x=10cm处由静止释放一正点电荷p,点电荷p只受电场力作用沿x轴方向运动,其速度与在x轴上的位置关系如图所示。下列说法正确的是( )
A.x=10cm处的电势比x=20cm处的电势高
B.从x=10cm到x=40cm的过程中,点电荷p的电势能一定先增大后减小
C.点电荷A、B所带电荷量的绝对值之比为9:4
D.从x=10cm到x=40cm的过程中,点电荷p所受的电场力先增大后减小
10、如图,质量分别为mA=2kg、mB=4kg的A、B小球由轻绳贯穿并挂于定滑轮两侧等高H=25m处,两球同时由静止开始向下运动,已知两球与轻绳间的最大静摩擦力均等于其重力的0.5倍,且最大静摩擦力等于滑动摩擦力。两侧轻绳下端恰好触地,取g=10m/s2,不计细绳与滑轮间的摩擦,则下列说法正确的是( )
A.A与细绳间为滑动摩擦力,B与细绳间为静摩擦力
B.A比B先落地
C.A,B落地时的动能分别为400J、850J
D.两球损失的机械能总量250J
三、实验题:本题共2小题,共18分。把答案写在答题卡中指定的答题处,不要求写出演算过程。
11.(6分)某同学在《探究弹力和弹簧伸长关系》的实验中,用完全相同的弹簧A和B并联后上端固定,下端与长木板相连,长木板带挂钩和指针总重2N,右边有一米尺,零刻度与弹簧上端对齐,现在在挂钩上挂不同个数的够吗,测得数据如下表:
(1)每根弹簧的原长为_________cm,每根弹簧的劲度系数为______N/m;
(2)若将A、B弹簧串联起来使用,它们整体的劲度系数为______。
A.25N/m B.100N/m C.50N/m D.200N/m
12.(12分)某兴趣小组在实验室用圆锥摆演示仪来测定当地的重力加速度。图甲是演示仪的简化示意图,细线下面悬挂一个小钢球(直径忽略不计),细线上端固定在电动机转盘上,利用电动机带动钢球做圆锥摆运动。用转速测定仪测定电动机的转速,调节刻度板的位置,使刻度板水平且恰好与小钢球接触,但无相互作用力,用竖直放置的刻度尺测定细线悬点到刻度板的竖直距离,不计悬点到转轴间的距离。
(1)开动转轴上的电动机,让摆球转动起来形成圆锥摆。调节转速,当越大时,越__________(选填“大”或“小”)。
(2)图乙为某次实验中的测量结果,其示数为__________cm。
(3)用直接测量的物理量的符号表示重力加速度,其表达式为__________。
四、计算题:本题共2小题,共26分。把答案写在答题卡中指定的答题处,要求写出必要的文字说明、方程式和演算步骤。
13.(10分)如图所示,半径为的光滑圆弧轨道,与半径为的半圆光滑空心管轨道平滑连接并固定在竖直面内,粗糙水平地面上紧靠管口有一长度为L=2.5m、质量为M=0.1 kg的静止木板,木板上表面正好与管口底部相切,处在同一水平线上。质量为m2= 0.05 kg的物块静止于B处,质量为m1=0.15kg的物块从光滑圆弧轨道项部的A处由静止释放,物块m1下滑至B处和m2碰撞后合为一个整体。两物块一起从空心管底部C处滑上木板,两物块恰好没从木板左端滑下。物块与木板之间的动摩擦因素μ=0.3,两物块均可视为质点,空心管粗细不计,重力加速度取g=10m/s2。求:
(1)物块m1滑到圆弧轨道底端B处未与物块m2碰撞前瞬间受到的支持力大小;
(2)物块m1和m2碰撞过程中损失的机械能;
(3)木板在地面上滑行的距离。
14.(16分)如图所示,水平向右的匀强电场中,某倾角为θ=37°的绝缘斜面固定于水平面上,顶端静置一质量为m =2kg的物块,带正电,电量为q=10-6 C。若物块与斜面间的动摩擦因数为μ=0.2,电场强度为E=5×106V/m ,且物块能自由下滑到斜面底端。斜面高度为h=1m,已知:g=10m/s2 ,sin 37°=0.6 ,cs37°=0.8试问,物块下滑到斜面底端过程中:
(1)物块与斜面摩擦产生的内能为多少;
(2)物块动能的改变量;
(3)物块机械能的改变量。
15.(12分)导热性能良好的两个相同容器A、B由细软管C连通,灌注一定量的某液体后将A的。上端封闭,如图甲所示,A中气柱长度为h,温度为T0.保持A固定不动,缓慢竖直向下移动B,停止移动时位置如图乙所示,此时A、B容器中液面高度差为,甲、乙两图中软管底部相距为。保持两容器位置不变,缓慢加热气体A,使得两容器中液面再次持平,如图丙所示。已知液体密度为ρ,重力加速度为g,求:
①大气压强p0;
②丙图A容器中气体温度T。
参考答案
一、单项选择题:本题共6小题,每小题4分,共24分。在每小题给出的四个选项中,只有一项是符合题目要求的。
1、B
【解析】
A项:观众欣赏表演时看演员的动作,所以不能将领舞者看作质点,故A错误;
B项:2号和4号领舞者始终处于同一高度,质量相等,所以重力势能相等,故B正确;
C项:五名领舞者在钢丝绳的拉动下以相同速度缓缓升起,所以处于平衡状态,故C错误;
D项:上升过程中,钢丝绳对他们做正功,所以机械能增大,故D错误.
故选B.
2、D
【解析】
A.奥斯特发现了电流的磁效应,揭示了电现象和磁现象之间的联系。不是安培,所以A错误;
B.欧姆发现了欧姆定律,说明了电路中的电流与电压及电阻的关系。所以B错误;
C.安培发现了电流与其产生磁场的方向关系,并提出了电流产生磁场的“分子电流假说”。不是法拉第,所以C错误;
D.库仑设计了电荷扭秤实验,并总结出了电荷间相互作用规律的“库仑定律”,符合物理学史。所以D正确。
故选D。
3、A
【解析】
A.β衰变所释放的电子,是原子核内的中子转化成质子和电子所产生的,故A正确;
B.比结合能越大,原子核中核子结合得越牢固,原子核越稳定,结合能大,原子核不一定越稳定,故B错误;
C.两个轻核结合成一个中等质量的核,会释放一定的能量,根据爱因斯坦质能方程可知存在质量亏损,故C错误;
D.半衰期是统计规律,对于一个特定的衰变原子,我们只知道它发生衰变的概率,并不知道它将何时发生衰变,发生多少衰变,故D错误。
故选A。
4、A
【解析】
根据
得,h的单位为
c的单位是m/s, G的单位是
M的单位是kg, T的单位是K,代入上式可得k的单位是
故A正确,BCD错误。
故选A。
5、C
【解析】
A、根据变压器的电压关系有,由于n2<n1,所以U2<U1,故A错误.B、C、当滑动触头M顺时针转动时,即n2减小时,输入电压U1由发电机决定不变,电压应该减小即降低,B错误、C正确.D、因负载不变,故输出功率减小,则变压器的输入功率变小,D错误.故选A.
【点睛】自耦变压器的原理和普通的理想变压器的原理是相同的,电压与匝数成正比,电流与匝数成反比,根据基本的规律分析即可.
6、B
【解析】
A.保持开关闭合,则电压恒定不变,A板竖直上移一小段距离,根据电容的决定式,可知电容C减小,故A错误。
B.根据,可知电场强度减小,根据U=Ed可知,P点与下极板的距离不变,但E减小,故P点与下极板的电势差减小,下极板带正电,故P点的电势升高,故B正确。
C.根据Q=CU可知,电容减小,电荷量减小,电容器放电,电流计中电流方向向左,故C错误。
D.开关S先闭合后断开,则电荷量Q不变,A板竖直上移一小段距离,电场强度
恒定不变,故带电油滴静止不动,故D错误。
故选B。
二、多项选择题:本题共4小题,每小题5分,共20分。在每小题给出的四个选项中,有多个选项是符合题目要求的。全部选对的得5分,选对但不全的得3分,有选错的得0分。
7、AC
【解析】
A.在初始位置线圈产生的电动势最大,且
故A正确;
B.从初始位置开始,在四分之一个周期内通过R的电荷量为
故B错误;
C.电动势的有效值为
电阻R两端电压的有效值为
故C正确;
D.交流电流表测的是有效值,其示数不会变化,故D错误。
故选:AC。
8、BD
【解析】
A.电场线的疏密表示电场强度的强弱,电场线越密,场强越大,则知A点的场强比B点的场强小,故A错误.
B.直线AB与电场线垂直,是一条等势线,将一点电荷沿直线AB移动,电场力不做功,故B正确.
C.点电荷在A点所受的电场力沿电场线的切线方向,将点电荷从A点静止释放后,电场力将使该点电荷离开原电场线,所以点电荷不可能沿电场线做圆周运动,故C错误.
D.A点场强方向沿电场线的切线方向,即向左,则在A点放上一正点电荷,该点电荷所受的电场力也向左,故D正确.
故选BD。
9、AC
【解析】
A.点电荷p从x=10cm处运动到x=30cm处,动能增大,电场力对点电荷做正功,则点电荷所受的电场力方向沿+x轴方向,因此,从x=10cm到x=30cm范围内,电场方向沿+x轴方向,所以,x=10cm处的电势比x=20cm处的电势高,故A正确;
B.点电荷p在运动过程中,只有电场力做功,电势能和动能之和保持不变,点电荷的动能先增大后减小,则其电势能先减小后增大,故B错误;
C.从x=10cm到x=30cm范围内,点电荷p所受的电场力沿+x轴方向,从x=30cm到x=50cm范围内,点电荷p所受的电场力沿-x轴方向,所以,点电荷p在x=30cm处所受的电场力为零,则点电荷A、B对点电荷p的静电力大小相等,方向相反,故有
其中rA=30cm,rB=20cm,所以,QA:QB=9:4,故C正确;
D.点电荷x=30cm处所受的电场力为零,由电场力公式F=qE可知:x=30cm处的电场强度为零,所以从x=10cm到x=40cm的过程中,点电荷p所受的电场力一定先减小后增大,故D错误。
故选AC。
10、ACD
【解析】
A项:由于A、B两球对细绳的摩擦力必须等大,且A、B的质量不相等,A球由静止释放后与细绳间为滑动摩擦力,B与细绳间为静摩擦力,故A正确;
B项:对A:mAg-fA=mAaA,对B:mBg-fB=mBaB,fA=fB,fA=0.5mAg,联立解得:,
设A球经ts与细绳分离,此时,A、B下降的高度分别为hA、hB,速度分别为VA、VB,
则有:,,H=hA+hB,VA=aAt,VB=aBt 联立解得:t=2s,hA=10m,hB=15m,VA=10m/s,VB=15m/s,
分离后,对A经t1落地,则有:,
对B经t2落地,m则有:
解得:, ,所以b先落地,故B错误;
C项:A、B落地时的动能分别为EkA、EkB,由机械能守恒,有:
代入数据得:EkA=400J、EkB=850J,故C正确;
D项:两球损失的机械能总量为△E,△E=(mA+mB)gH-EkA-EkB,代入数据得:△E=250J,故D正确。
故应选:ACD。
【点睛】
解决本题的关键理清A、B两球在整个过程中的运动规律,结合牛顿第二定律和运动学公式综合求解,知道加速度是联系力学和运动学的桥梁。要注意明确B和绳之间的滑动摩擦力,而A和绳之间的为静摩擦力,其大小等于B受绳的摩擦力。
三、实验题:本题共2小题,共18分。把答案写在答题卡中指定的答题处,不要求写出演算过程。
11、9cm 50 N/m A
【解析】
(1)[1][2]根据力的平衡,有
把G=2N时,L=11cm与G=3N时,L=12cm代入解得
L0=9cm
k=50 N/m
(2)[3]将A、B弹簧串联起来使用,当拉力为F时,每个弹簧的形变量为x,整体形变量为2x,由F=kx,可得整体的劲度系数
故填A。
12、小 18.50
【解析】
(1)[1]越大,细线与竖直方向夹角越大,则h越小。
(2)[2]悬点处的刻度为,水平标尺的刻度为,则示数为
所以示数为。
(3)[3]假设细线与竖直方向夹角为,由牛顿第二定律得
又
解得
四、计算题:本题共2小题,共26分。把答案写在答题卡中指定的答题处,要求写出必要的文字说明、方程式和演算步骤。
13、 (1)N=4.5N;(2)△E=0.3J;(3)x=2.5m
【解析】
(1)物块m1从A到B由动能定理:
①
所以:
v1=4m/s②
对m1在B点受力分析得:
③
解得:
N=4.5N④
(2)两物块碰撞前后动量守恒:
m1v1=(m1+m2)v2⑤
解得:
v2=3m/s⑥
由能量守恒:
⑦
损失机械能:
△E=0.3J⑧
(3)设两物块碰撞后的整体质量为m,m大小为0.2kg木板与地面之间的动摩擦因素为μ1。从B到C由动能定理:
⑨
得:
v3=5m/s⑩
物块滑上木板后,物块先做匀减速,木板匀加速,直到共速,物块的加速度为:
⑪
木板的加速度为:
⑫
当物块与木板共速时:
v3-a1t=a2t⑬
共速时的速度为
v=a2t⑭
物块恰好没滑下木板,相对位移为:
⑮
共速时木板的位移为:
⑯
物块与木板共速后一起匀减速,加速度为:
⑰
共速后继续滑行的距离为:
⑱
木板的位移:
x=x1+x2⑲
综上可解得木板的位移为:
x=2.5m⑳
14、 (1)6.33J;(2)7J;(3)-13J
【解析】
(1)对物块受力分析可知其受到的摩擦力为
代入数据解得
所以物块与斜面摩擦产生的内能为
(2)物块下滑过程中重力做功为
电场力做的功
根据功能关系可知摩擦力做的功为
所以根据动能定理有
(3)根据功能关系可知物块机械能的改变量等于除重力外其它力做的功,即等于摩擦力和电场力做的功
15、①;②。
【解析】
①由状态甲到状态乙,A容器中气体等温变化由玻意耳定律得
解得
②由状态甲到状态丙,可看作等压变化
由盖一吕萨克定律
由几何知识
解得
钩码重力
0N
1N
2N
3N
指针对齐刻度
11cm
12cm
13cm
14cm
相关试卷
这是一份2024届广西重点中学高三上学期物理模拟试题,共19页。试卷主要包含了答题时请按要求用笔等内容,欢迎下载使用。
这是一份广西2024年高三上期末物理试题试卷,共16页。
这是一份广西2023-2024学年高三上期末物理试题试卷,共16页。

