

还剩2页未读,
继续阅读
所属成套资源:部编版语文九年级下册教案整册
成套系列资料,整套一键下载
- 5《孔乙己》第二课时教学设计 教案 6 次下载
- 6《变色龙》第一课时教学设计 教案 5 次下载
- 7《溜索》第二课时教学设计 教案 6 次下载
- 8 《蒲柳人家》第一课时教学设计 教案 6 次下载
- 8《蒲柳人家》(全文阅读)教案 教案 5 次下载
初中语文人教部编版九年级下册变色龙第二课时教学设计
展开相关教案
人教部编版九年级下册变色龙第一课时教案设计:
这是一份人教部编版九年级下册变色龙第一课时教案设计,共4页。教案主要包含了导入新课,走近作者,了解背景,初读课文,梳理情节,再读课文,分析形象,认识社会,课堂小结等内容,欢迎下载使用。
初中语文人教部编版九年级下册变色龙教案设计:
这是一份初中语文人教部编版九年级下册变色龙教案设计,共3页。教案主要包含了教学目标,教学设想,教学流程,拓展延伸,布置作业等内容,欢迎下载使用。
初中语文人教部编版九年级下册变色龙教案设计:
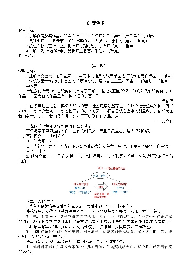
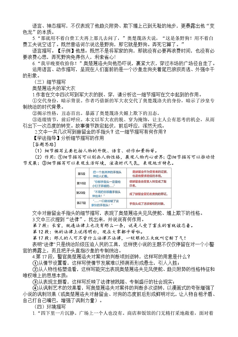
这是一份初中语文人教部编版九年级下册变色龙教案设计,共6页。教案主要包含了导入新课,学习目标,作者简介,背景链接,字音字形,整体把握,合作探究,语言赏析等内容,欢迎下载使用。