备考2024届高考物理一轮复习讲义第九章静电场第1讲静电场中力的性质考点1电荷守恒定律库仑定律的理解及应用
展开考点1 电荷守恒定律 库仑定律的理解及应用
1.电荷
(1)两种电荷:自然界中只存在两种电荷——正电荷和负电荷.同种电荷相互[1] 排斥 ,异种电荷相互[2] 吸引 .
密立根最早用油滴实验测出
(2)元电荷:e=[3] 1.60×10-19 C,所有带电体的电荷量都是元电荷的[4] 整数 倍.
(3)点电荷:代表带电体的有一定电荷量的点,忽略带电体的[5] 大小、形状及电荷分
类似于质点
布状况 对它们之间的作用力的影响的理想化模型.
2.电荷守恒定律
(1)内容:电荷既不会创生,也不会消灭,它只能从一个物体转移到另一个物体,或者从物体的一部分转移到另一部分;在转移过程中,电荷的总量[6] 保持不变 .
(2)三种起电方式:[7] 摩擦 起电、[8] 感应 起电、接触起电.
(3)带电实质:物体[9] 得失电子 .
(4)电荷的分配原则:两个形状、大小相同且带同种电荷的同种导体,接触后再分开,二者带[10] 等量同种 电荷,若两导体原来带异种电荷,则电荷先中和,余下的电荷再平分.
3.库仑定律
(1)内容:[11] 真空 中两个静止[12] 点电荷 之间的相互作用力,与它们的电荷量的乘积成[13] 正比 ,与它们的距离的二次方成[14] 反比 ,作用力的方向在它们的连线上.
(2)表达式:F=[15] kq1q2r2 ,式中k=[16] 9.0×109 N·m2/C2,叫作静电力常量.
库仑用扭秤测出
(3)适用条件:[17] 真空 中的静止[18] 点电荷 .
①F=kq1q2r2,r指两点电荷间的距离.对可视为点电荷的两个均匀带电球,r为两球的球心间距.
②当两个电荷间的距离r→0时,电荷不能视为点电荷,它们之间的静电力不能认为趋于无限大.
③对于两个距离较近的带电金属球,要考虑金属球表面电荷的重新分布,如图甲、图乙所示.
图甲:同种电荷,F<kq1q2r2 图乙:异种电荷,F>kq1q2r2
静电现象在自然界中普遍存在,我国早在西汉末年就已有对静电现象的记载,《春秋纬·考异邮》中有“玳瑁吸衤若”之说.判断下列说法的正误.
(1)梳过头发的塑料梳子吸起纸屑是静电现象.( √ )
(2)带电小球移至不带电金属球附近,两者相互吸引不是静电现象.( ✕ )
(3)小磁针吸引小铁屑不是静电现象.( √ )
(4)从干燥的地毯上走过,手碰到金属把手时有被电击的感觉属于静电现象.( √ )
取一对用绝缘柱支持的导体A和B,使它们彼此接触.起初它们不带电,贴在下部的两片金属箔是闭合的,手握绝缘棒,把C移近导体A.
(1)A、B上的金属箔 都分开 ;
(2)先把A、B分开,后移去C,A、B上的金属箔 都分开 ;
(3)先移走C,再分开A、B,A、B上的金属箔 都闭合 .
将两个质量均为m、壳层的厚度和质量分布均匀的完全相同的金属球壳a和b,分别固定于两个绝缘支架上,两球壳球心间的距离l是球壳半径r的3倍.若使它们带上等量异种电荷,且其电荷量的绝对值均为Q,那么
(1)a、b之间的万有引力F引 = Gm2l2;
(2)静电力F电 > kQ2l2.(均填“>”“<”或“=”)
研透高考 明确方向
命题点1 电荷守恒定律的应用
1.[2023云南玉溪质检]摩擦可以产生静电,原来甲、乙、丙三物体都不带电,今使甲、乙两物体相互摩擦后,乙物体再与丙物体接触,最后知甲物体带正电,所带电荷量大小为2.8×10-15C,丙物体所带电荷量大小为6.0×10-16C.则关于最后乙、丙两物体的带电情况,下列说法正确的是( D )
A.乙物体一定带负电,带电荷量大小为3.4×10-15C
B.乙物体可能带负电,带电荷量大小为2.4×10-15C
C.丙物体一定带正电
D.丙物体一定带负电
解析 根据电荷守恒定律知,甲、乙两物体相互摩擦后,甲物体带正电,所带电荷量大小为2.8×10-15C,则乙物体一定带2.8×10-15C的负电荷,乙物体再与丙物体接触后,丙物体带6.0×10-16C的负电荷,则此时乙物体一定带2.2×10-15C的负电荷,D正确.
命题点2 库仑定律与电荷守恒定律的综合
2.[2024广东茂名开学考/多选]在光滑绝缘水平面上,两带有同种电荷、可视为质点的相同金属块甲、乙放在A、B两点,C点为A、B连线的中点(图中未画出),两金属块所带的电荷量不同.某时刻给两金属块大小相等的瞬时冲量,使两金属块相向运动,经过一段时间发生碰撞,碰后两金属块再返回到A、B两点,忽略碰撞损失的能量.则下列说法正确的是( BCD )
A.电荷量多的金属块所受的库仑力较大
B.两金属块在C点发生碰撞
C.两金属块在同一时刻回到A、B点
D.两金属块返回初始位置的动能均大于初动能
解析 由于两金属块之间的库仑力遵循牛顿第三定律,则两金属块之间的库仑力大小相等,A错误;由于两金属块在任意时刻所受的库仑力相等,则任意时刻,它们的加速度相等,速度大小相等,可知碰撞位置在中点C,且它们同时返回A、B点,B、C正确;两金属块碰撞后,电荷量重新分布,在同样的位置时它们之间的库仑力由F=kq1q2r2变为F'=k(q1+q22)2r2,由于两金属块所带的电荷量不相等,结合不等式知识可知q1+q2>2q1q2,则碰后在同样的位置时两金属块之间的库仑力比碰撞前的大,又两金属块返回到A、B两点的过程中电场力做正功,则两金属块返回到出发点时的速度都更大,两金属块返回初始位置的动能均大于初动能,D正确.
命题点3 库仑力的叠加
3.如图,三个固定的带电小球a、b和c,相互间的距离分别为ab=5cm,bc=3cm,ca=4cm.小球c所受库仑力的合力的方向平行于a、b的连线.设小球a、b所带电荷量的比值的绝对值为k,则( D )
A.a、b的电荷同号,k=169
B.a、b的电荷异号,k=169
C.a、b的电荷同号,k=6427
D.a、b的电荷异号,k=6427
解析 如果a、b带同种电荷,则a、b两小球对c的作用力均为斥力或引力,此时c在垂直于a、b连线的方向上的合力一定不为零,因此a、b不可能带同种电荷,A、C错误;若a、b带异种电荷,假设a对c的作用力为斥力,则b对c的作用力一定为引力,受力分析如图所示,由题意知c所受库仑力的合力方向平行于a、b的连线,则Fa、Fb在垂直于a、b连线的方向上的合力为零,由几何关系可知∠a=37°、∠b=53°,则Fasin37°=Fbcs37°,解得FaFb=43,又由库仑定律及上式代入数据可解得|qaqb|=6427,B错误,D正确.
命题点4 库仑力作用下的平衡
4.[2023海南]如图所示,一光滑绝缘轨道水平放置,直径上有A、B两点,AO=2cm,OB=4cm,在A、B两点固定两个带电荷量分别为Q1、Q2的正电荷,现有一个带正电的小球静置于轨道内侧P点(小球可视为点电荷),已知AP∶BP=n∶1,则Q1∶Q2是( C )
A.2n2∶1B.4n2∶1C.2n3∶1D.4n3∶1
解析 如图所示,小球受到A、B的库仑斥力FA、FB和指向圆心的轨道弹力作用而平衡,由正弦定理有FAsin∠CPH=FBsin∠CHP,又∠CPH=∠OPB,
∠CHP=∠HPD=∠APO,在△APO中,有APsin(π-∠POB)=AOsin∠APO,同理在△BPO中,有BPsin∠POB=BOsin∠BPO,设小球的带电荷量为q,则FA=kQ1qAP2,FB=kQ2qBP2,联立解得Q1:Q2=2n3:1,C正确.
方法点拨
四步解决库仑力作用下的平衡问题
命题点5 库仑力作用下的动力学问题
5.如图所示,真空中三个质量相等的小球A、B、C,带电荷量分别为QA=6q,QB=3q,QC=8q.现用恰当大小的恒力F拉C,可使A、B、C沿光滑水平面做匀加速直线运动,运动过程中A、B、C保持相对静止,且A、B间距离与B、C间距离相等.不计电荷运动产生磁场的影响,小球可视为点电荷,则此过程中B、C之间的作用力大小为( A )
A.43FB.FC.23FD.13F
解析 对三个球的整体有F=3ma,对A、B的整体有F1=2ma,解得F1=23F,即
A、B对C的库仑力的合力为23F,又FBCFAC=k3q·8qL2:k6q·8q4L2=21,分析库仑力的方向后
可知FBC-FAC=23F,解得FBC=43F,选项A正确.
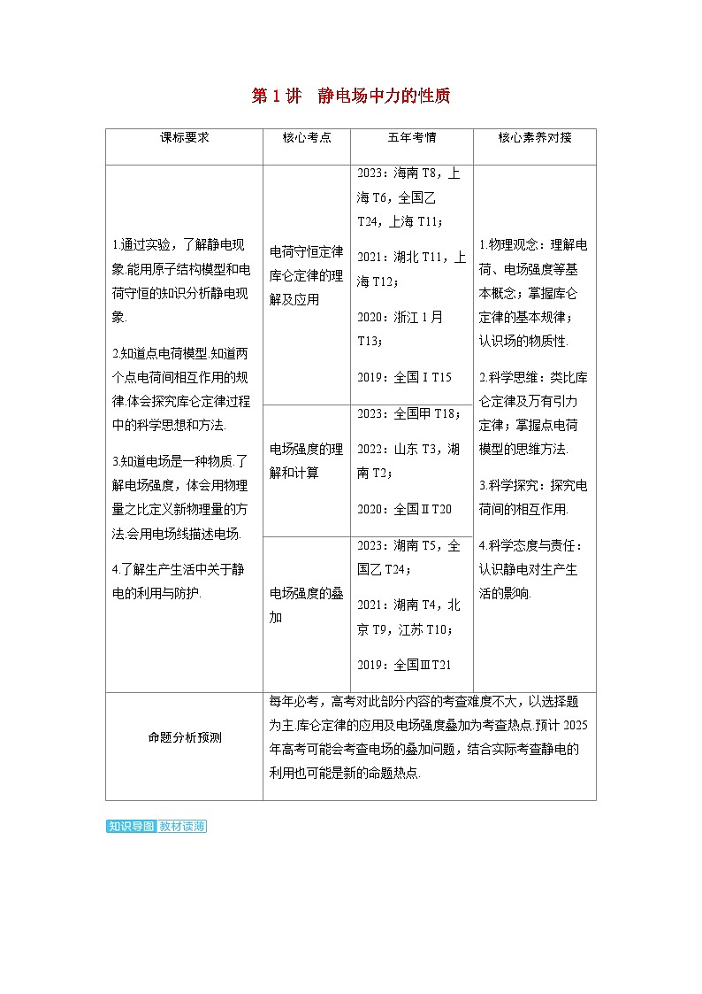
课标要求
核心考点
五年考情
核心素养对接
1.通过实验,了解静电现象.能用原子结构模型和电荷守恒的知识分析静电现象.
2.知道点电荷模型.知道两个点电荷间相互作用的规律.体会探究库仑定律过程中的科学思想和方法.
3.知道电场是一种物质.了解电场强度,体会用物理量之比定义新物理量的方法.会用电场线描述电场.
4.了解生产生活中关于静电的利用与防护.
电荷守恒定律 库仑定律的理解及应用
2023:海南T8,上海T6,全国乙T24,上海T11;
2021:湖北T11,上海T12;
2020:浙江1月T13;
2019:全国ⅠT15
1.物理观念:理解电荷、电场强度等基本概念;掌握库仑定律的基本规律;认识场的物质性.
2.科学思维:类比库仑定律及万有引力定律;掌握点电荷模型的思维方法.
3.科学探究:探究电荷间的相互作用.
4.科学态度与责任:认识静电对生产生活的影响.
电场强度的理解和计算
2023:全国甲T18;
2022:山东T3,湖南T2;
2020:全国ⅡT20
电场强度的叠加
2023:湖南T5,全国乙T24;
2021:湖南T4,北京T9,江苏T10;
2019:全国ⅢT21
命题分析预测
每年必考,高考对此部分内容的考查难度不大,以选择题为主.库仑定律的应用及电场强度叠加为考查热点.预计2025年高考可能会考查电场的叠加问题,结合实际考查静电的利用也可能是新的命题热点.
备考2024届高考物理一轮复习讲义第九章静电场第1讲静电场中力的性质考点3电场强度的叠加: 这是一份备考2024届高考物理一轮复习讲义第九章静电场第1讲静电场中力的性质考点3电场强度的叠加,共4页。
备考2024届高考物理一轮复习讲义第九章静电场第1讲静电场中力的性质考点2电场强度的理解和计算: 这是一份备考2024届高考物理一轮复习讲义第九章静电场第1讲静电场中力的性质考点2电场强度的理解和计算,共5页。
备考2024届高考物理一轮复习讲义第九章静电场第2讲静电场中能的性质考点3电势差与电场强度的关系: 这是一份备考2024届高考物理一轮复习讲义第九章静电场第2讲静电场中能的性质考点3电势差与电场强度的关系,共5页。

