2023-2024学年北京市房山区九级物理九上期末联考试题含答案
展开
这是一份2023-2024学年北京市房山区九级物理九上期末联考试题含答案,共14页。
学校_______ 年级_______ 姓名_______
注意事项
1.考试结束后,请将本试卷和答题卡一并交回.
2.答题前,请务必将自己的姓名、准考证号用0.5毫米黑色墨水的签字笔填写在试卷及答题卡的规定位置.
3.请认真核对监考员在答题卡上所粘贴的条形码上的姓名、准考证号与本人是否相符.
4.作答选择题,必须用2B铅笔将答题卡上对应选项的方框涂满、涂黑;如需改动,请用橡皮擦干净后,再选涂其他答案.作答非选择题,必须用05毫米黑色墨水的签字笔在答题卡上的指定位置作答,在其他位置作答一律无效.
5.如需作图,须用2B铅笔绘、写清楚,线条、符号等须加黑、加粗.
一、选择题(每题1.5分,共30题,45分)
1.如图所示装置可以用来演示物理现象,则下列表述错误的是( )
A.用来演示磁场能产生电流B.用来演示电磁继电器的应用
C.用来演示磁场对电流的作用D.用来演示电磁感应现象
2.关于电磁现象,下列说法正确的是( )
A.可以自由转动的小磁针静止时N极指向地理的南方
B.导体在磁场中做切割磁感线运动,导体中一定产生电流
C.导体中的自由电子在做定向移动时,周围会产生磁场,磁场方向与电流方向无关
D.发电机是根据电磁感应现象制成的,是将机械能转化为电能的装置
3.关于下图所示的四个情景,下列说法中正确的是
A.两个底面削平的铅块紧压在一起后能吊住重物,这是大气压的作用
B.抽去玻璃板后,两瓶中的气体逐渐混合,说明瓶中气体分子间存在斥力
C.金属管装有少量乙醚,迅速拉动缠在金属管外的皮绳,可使管内的乙醚温度升高
D.是内燃机的做功冲程,此冲程中活塞的机械能转换化为燃气的内能
4.下列四组物品中,通常情况下都属于导体的是
A.陶瓷碗、空气 B.玻璃杯、大地
C.铅芯笔、人体 D.电炉丝、橡皮
5.如图所示,下列说法正确的是
A.图甲实验现象表明通电导体周围存在着磁场
B.图乙中,闭合开关,当导体以在磁场中沿竖直方向上下运动时,电流表指针会偏转
C.图丙中,是发电机的工作原理图
D.图丁中,动圈式扬声器(喇叭)的工作原理和乙图的实验原理相同
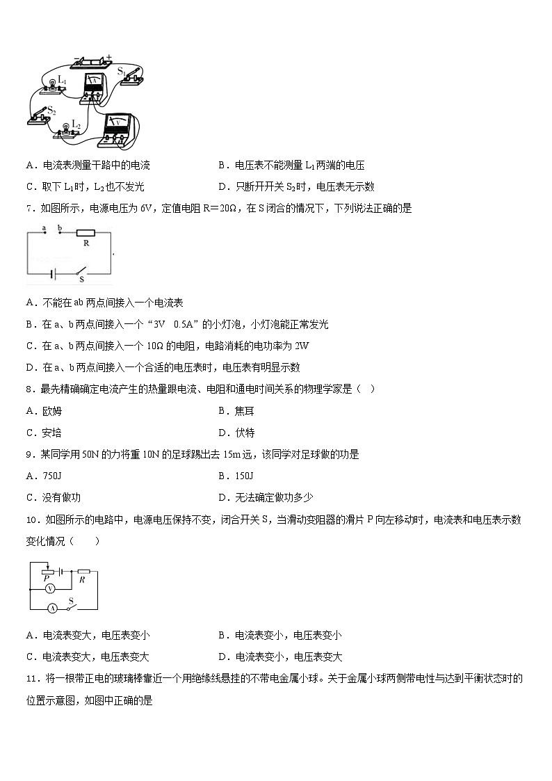
6.如图所示的电路中,闭合开关S1、S2,小灯泡L1和L2正常发光,电流表和电压表均有示数,下列关于该电路的说法正确的是( )
A.电流表测量干路中的电流B.电压表不能测量L1两端的电压
C.取下L1时,L2也不发光D.只断开开关S2时,电压表无示数
7.如图所示,电源电压为6V,定值电阻R=20Ω,在S闭合的情况下,下列说法正确的是
A.不能在ab两点间接入一个电流表
B.在a、b两点间接入一个“3V 0.5A”的小灯泡,小灯泡能正常发光
C.在a、b两点间接入一个10Ω的电阻,电路消耗的电功率为2W
D.在a、b两点间接入一个合适的电压表时,电压表有明显示数
8.最先精确确定电流产生的热量跟电流、电阻和通电时间关系的物理学家是( )
A.欧姆B.焦耳
C.安培D.伏特
9.某同学用50N的力将重10N的足球踢出去15m远,该同学对足球做的功是
A.750JB.150J
C.没有做功D.无法确定做功多少
10.如图所示的电路中,电源电压保持不变,闭合开关S,当滑动变阻器的滑片P向左移动时,电流表和电压表示数变化情况( )
A.电流表变大,电压表变小B.电流表变小,电压表变小
C.电流表变大,电压表变大D.电流表变小,电压表变大
11.将一根带正电的玻璃棒靠近一个用绝缘线悬挂的不带电金属小球。关于金属小球两侧带电性与达到平衡状态时的位置示意图,如图中正确的是
A.B.C.D.
12.在探究“电荷间的相互作用”的实验中,用绝缘细线悬挂两个小球,静止时的状态如图所示.下列判断正确的是()
A.两球一定带同种电荷
B.两球可能带异种电荷
C.两球可能一个带电,一个不带电
D.两球均只受两个力
13.如图所示,电源电压不变,闭合开关S,当滑片置于变阻器的B端时,电压表的示数为6V,R1的功率为3.6W;当滑片P置于变阻器的中点时,电压表的示数变化了2V.下列判断正确的是
A.电源电压为10V
B.R1的阻值为20Ω
C.滑动变阻器R2的最大阻值为20Ω
D.滑片P在中点时,R1的电功率为6.4W
14.我们的学习和生活都离不开电,下列各种做法中,正确的是( )
A.在高压输电线附近放风筝B.使用电冰箱时金属外壳须接地
C.将湿衣服晾在输电线上D.使用测电笔时手不接触笔尾金属体
15.(福建省福州市2015年中考物理试题)如图所示,电源电压不变,闭合开关S,当滑动变阻器滑片P向右移动时
A.电流表A1示数变小,电压表V示数变小
B.电流表A2示数变大,电压表V示数变大
C.电压表V示数与电流表A1示数比值不变
D.电压表V示数与电流表A2示数比值不变
16.如图所示,电源电压为6V不变,电压表的量程为0~3V,电流表的量程为0~0.6A,定值电阻R1的规格为“10Ω,0.5A”,滑动变阻器的规格为“20Ω,1A”。闭合开关,为了保证电路安全,在变阻器滑片P移动过程中,下列说法正确的是( )
①电流表示数允许的变化范围为0.2A~0.5A
②变阻器R2接入电路的阻值允许变化范围为2Ω~20Ω
③电阻R1消耗功率允许的变化范围为0.4W~0.9W
④电路消耗总功率允许的变化范围为1.2W~1.8W
A.只有①③正确B.只有②④正确
C.只有③④正确D.只有①②正确
17.甲、乙为两段材料、长度均相同,但横截面积不同的电阻丝.将它们按如图所示方式串联在电路中,则通电一段时间后( )
A.甲电阻丝温度升高得多B.乙电阻丝放出的热量多
C.甲电阻丝通过的电流大D.乙电阻丝消耗的电能多
18.下列有关家庭电路的说法正确的是( )
A.电能表用来测量用户消耗的电能
B.家庭电路的电压对于人体是安全的
C.测电笔可以辨别零线与地线
D.家庭电路中的插座应与照明灯串联
19.家庭厨房抽油烟机主要是由排气扇和照明灯泡组成,它们既能同时工作,又能分别独立工作.小明设计了抽油烟机的简化电路图,其中合理的是
A.
B.
C.
D.
20.下面物理单位中不是表示电功率单位的是( )
A.WB.kW·hC.V·AD.J/s
21.如图为一种测量酒精气体浓度的工作原理图,电源电压恒为12V,定值电阻R=40Ω,R0是酒精气敏电阻,阻值随酒精气体的浓度增大而减小,其阻值变化范围为10-20Ω,电压表接入电路的量程为0-15V,电流表接入电路的量程为0-0.6A。闭合开关S,当环境的酒精气体的浓度增大时,下列说法正确的是
①电流表的示数变小
②电压表示数与电流表示数的比值不变
③电压表示数的范围为8-9.6V
④电阻R0消耗的电功率范围为0.4-0.8W
A.只有①②正确
B.只有①④正确
C.只有②③正确
D.只有②③④正确
22.下列用电器中利用电流热效应工作的是
A.电冰箱 B.电视机
C.电风扇 D.电饭锅
23.甲、乙两个滑轮组如图所示,其中的每一个滑轮重力都相同,用它们分别将重物G1, G2提高相同的高度,不计滑轮组的摩擦与绳重,下列说法中正确的是( )
A.若G1=G2,拉力做的额外功相同
B.若G1> G2,拉力做的总功相同
C.若G1=G2,甲的机械效率大于乙的机械效率
D.用甲、乙其中的任何一个滑轮组提起不同的重物,机械效率不变
24.如图所示用右手螺旋定则判断通电螺线管极性正确的是
A.B.C.D.
25.如图所示,电源电压为6V,闭合开关,电压表的示数为2V。则
A.灯泡L1和L2的电阻之比是2∶1
B.灯泡L1两端的电压是2V
C.通过灯泡L1的电流比L2的电流大
D.若灯泡L2灯丝烧断,电压表示数为零
26.如图所示“悬空的磁环”活动中,假设甲、乙、丙三个磁环相同,中间塑料管是光滑的.当磁环都处于静止状态时,甲对乙的作用力F1和丙对乙的作用力F2的大小关系是
A.F1小于F2B.F1等于F2C.F1大于F2D.无法比较
27.以下说法正确的是
A.炎热的夏天在室内洒水降温是利用水的比热容比较大这一特性
B.双手互相揉搓取暖是通过热传递的方法改变物体内能
C.运动的物体定比静止的物体内能大
D.任何一种热机工作时都要遵守能量守恒定律
28.如图所示,R1为光敏电阻,其阻值随光照强度的增大而减小,R2是定值电阻.闭合开关,逐渐增大光敏电阻上的光照强度,电表示数情况是
A.电流表示数变小,电压表示数变大
B.电流表示数变大,电压表示数变小
C.电压表和电流表示数的比值将变小
D.电流表和电压表示数均变大
29.把一个1.5欧的电阻与一个用电器串联后接到电压是7伏的电源上,要想使用电器消耗的功率是8瓦,则这个电源供给用电器的电流可能是( )
A.2安B.3.5安C.3.67安D.2.31安
30.将一台“220V 100W”的电脑、一个“220V 100W”的电饭锅、一台“220V 100W”电视机的分别接到220V的电源上,在相同的时间内,电流通过它们产生的热量最多的是
A.电视机B.电脑
C.电饭锅D.一样多
二、填空题(每空1分,共10题,20分)
31.2019年5月17日,我国用火箭将第45颗北斗导航卫星成功发射.火箭在穿越大气层时剧烈升温,通过_______的方式增大了它的内能;卫星升入太空后利用 _____(选填“超声波”或“电磁波”)传递信息.
32.被甲材料摩擦过的乙棒与被毛皮摩擦过的橡胶棒相互排斥,则乙棒带________电荷(选填“正”或“负”),是因为乙棒在摩擦过程中________电子(选填“得到”或“失去”).
33.汽油机是热机的一种,如图甲所示是一台单缸四冲程汽油机工作状态示意图,由图可以看出,此时它正处在________冲程,其能量转化情况与________(选填“乙”或“丙”)图相同,如果此汽油机每秒内对外做功20次,则汽油机每秒内完成________个冲程,飞轮的转速为________r/min.
34.甲、乙两只电炉标有“220V 500W”和“220V 1000W”字样,把它们串联在 220V 的电路中,在相同时间内产生热量较多的是_____(选填“甲”或“乙”)电炉:它们串联时甲电炉消耗的电功率与它们并联在 220V 的电路中时甲电炉消耗的电功率之比为_____.
35.如图是四个热学实验。请写出下面各实验说明的物理知识。
(1)A实验说明分子之间存在___________;
(2)B实验说明利用内能可以转化为_____;
(3)C实验说明分子在不停地做_________;
(4)D实验说明做功可以改变物体的_____。
36.如图是有活塞的厚玻璃筒,里面放有蘸了乙醚的棉花,把活塞迅速压下,棉花会燃起来。这是用___________的方法使空气内能___________,温度升高,达到乙醚的着火点。
37.甲、乙两定值电阻的电压与电流关系的图像如图所示,则甲、乙两电阻的阻值之比R甲:R乙=____________;将甲、乙两电阻并联后接在电压为3V的电源两端,都在10s内,甲、乙两电阻产生的热量之比Q甲:Q乙=____________。
38.一台四冲程汽油机,曲轴转速为1800r/min,则此汽油机每秒钟内完成_______个冲程,对外做功_________次.
39.如图甲是小灯泡L和电阻R的电流随电压变化图象,将它们按图乙所示接入电路中,只闭合开关S,小灯泡的实际功率为1W;再闭合开关S1,电流表示数为_____A,此时电路消耗的总功率为_____W.
40.如图所示,电阻R与小灯泡连接在电路中,当闭合开关S1、S2时,电阻R被_______,此时灯泡的电功率为9W.S1闭合S2断开时,灯泡的电功率为1W(不考虑灯泡的电阻随温度而发生变化),则此时电阻R消耗的电功率为________W.
三、实验题(每空1分,共2题,15分)
41.在探究物质的吸热本领实验中,小罗将质量相同的甲、乙两种液体分别装入两个完全相同的烧杯中,分别用两个完全相同的酒精灯同时加热,用两支相同的温度计分别测量烧杯内液体的温度,液体温度随时间变化关系如图所示。
(1)实验中,记录加热时间的意义是_____________________。
(2)加热到相同的温度,_________(选填“甲”或“乙”)吸收的热量多;
(3)分析图象,若甲、乙两种液体中,一种液体是水,另一种液体的比热容是________________J/(kg·℃) [c水= 4.2×103 J/ (kg·℃)]。
42.小宣用伏安法测量电阻R的阻值时,并联在电阻R两端的电压表的示数如图甲所示,与电阻R串联的电流表的示数如图乙所示,则电压表的示数为___V,电流表的示数为___A,电阻R的阻值为___Ω.
四、计算题(每题10分,共2题,20分)
43.在如图所示的电路中,电源电压U保持不变,R1为定值电阻,R2为滑动变阻器,其最大阻值为R2。闭合开关S,要求:
(1)当滑动变阻器的滑片P移动时,用题中字母推导出电路的总电功率最大值的表达式:
(2)请你分析论证当滑动变阻器的滑片P从变阻器当中某位置R0滑到最右端的过程中,R2的电功率是如何变化的?
温馨据示:推导过程中需要的物理量可以提前设定。
44.如图所示,灯L标有“6 V 3 W”字样,R1=12Ω,R2=8 Ω,当开关S1闭合,S2、S3断开,滑动变阻器滑片P从a端滑到b端时,电流表的示数变化了0.2 A,试求:
(1)灯L正常发光时的电流和电阻各是多少?
(2)电源电压是多少?
(3)当S1、S2、S3都闭合且滑动变阻器滑片P滑到b端时,电流表的示数和此时电路消耗的功率各是多少?
参考答案
一、选择题(每题1.5分,共30题,45分)
1、A
2、D
3、C
4、C
5、A
6、D
7、D
8、B
9、D
10、B
11、B
12、A
13、D
14、B
15、C
16、C
17、A
18、A
19、D
20、B
21、C
22、D
23、C
24、A
25、A
26、A
27、D
28、D
29、A
30、C
二、填空题(每空1分,共10题,20分)
31、做功 电磁波
32、负 得到
33、做功 乙 80 2400
34、甲 4:1
35、引力 机械能 无规则运动 内能
36、做功 增加
37、2:1 1:2
38、60 1
39、0.7 1.4
40、短路;2W
三、实验题(每空1分,共2题,15分)
41、比较吸收热量的多少 乙 2.1×103
42、2.5 0.5 5
四、计算题(每题10分,共2题,20分)
43、 (1) (2)一直变大或者先变大后变小或者一直变小
44、(1)0.5A、12Ω
(2)6V
(3)7.5W
相关试卷
这是一份北京市房山区2023-2024学年物理九上期末教学质量检测模拟试题含答案,共13页。试卷主要包含了关于燃料的热值以下说法正确的是等内容,欢迎下载使用。
这是一份北京市朝阳区2023-2024学年九上物理期末联考模拟试题含答案,共8页。试卷主要包含了家用电能表的单位是,关于电磁铁,下列说法中正确的是,下列能源属于不可再生能源的是等内容,欢迎下载使用。
这是一份2023-2024学年北京市教院附中九上物理期末联考试题含答案,共15页。

