所属成套资源:2024银川育才中学高一上学期期末考试及答案(九科)
2024银川育才中学高一上学期期末考试物理含解析
展开
这是一份2024银川育才中学高一上学期期末考试物理含解析,共24页。试卷主要包含了单选题,多项选择题,实验题,计算题等内容,欢迎下载使用。
时间:100分钟 满分:100分
一、单选题(10道小题,每小题3分,共计30分)
1. 第19届亚洲运动会将于2023年9月23日~10月8日在中国杭州举行,本次亚运会我国获得201枚金牌,位列榜首。图中的“莲花碗”是田径的主赛场,赛场内为400m跑道。下列关于亚运会的田径项目叙述中正确的是( )
A. 研究短跑运动员终点撞线时可将运动员看成质点
B. 在100m比赛中,赛跑运动员的比赛成绩9.97秒是一个时刻
C. 在100m比赛中,赛跑运动员以10m/s的速度冲过终点,10m/s是瞬时速度
D. 在和都是指位移
2. 已知a、b、c三个物体在内的运动规律如图所示,则下列说法正确的是( )
A. 在时间内,a物体的速度先增大再减小
B. 在时间内,a的平均速率最大,的平均速率小于的平均速率
C. 在时间内,a、b、c三个物体的平均速度相等
D. 10s末,a、b、c三个物体的瞬时速度相等
3. 物体从某一高度自由下落,第1s内就通过了全程的一半,物体还要下落多长时间才会落地( )
A. 1sB. 1.5sC. D.
4. 质点做直线运动的速度—时间图像如图所示,该质点( )
A. 在第1秒末速度方向未发生改变
B. 在第2秒末加速度方向发生了改变
C. 在前2秒内发生的位移为零
D. 第3秒末和第5秒末的位置相同
5. 下列说法正确的是( )
A. 质量均匀分布、形状规则的物体的重心可能在物体上,也可能在物体外
B. 木块放在水平桌面上受到一个向上的弹力,这是由于木块发生微小形变而产生的
C. 弹簧的弹力大小与弹簧长度成正比
D. 由磁铁间有相互作用可知:力可以离开物体而单独存在
6. 下列说法中正确是( )
A. 物体越重,使它滑动时的摩擦力越大,所以摩擦力与物重成正比
B 由可知,动摩擦因数和滑动摩擦力成正比,与正压力正反比
C. 摩擦力的方向总是与物体的相对运动方向相反
D. 摩擦力总是对物体的运动起阻碍作用
7. 下列关于力的合成与分解的说法中正确的有( )
A. 若两分力的大小不变,两分力之间的夹角越大,合力F就越大
B. 合力F总比两分力F1和F2中的任何一个力都大
C. 已知合力和两个分力的方向,分解结果是唯一的
D. 两个分力夹角一定,只让其中的某个分力增大,则合力一定增大
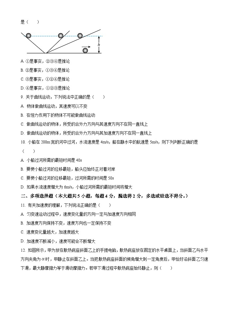
8. 理想实验有时更能深刻地反映自然规律。伽利略设想了一个理想实验,其中有一个是经验事实,其余是推论。
①减小第二个斜面的倾角,小球在这斜面上仍然要达到原来的高度
②两个对接的斜面,让静止的小球沿一个斜面滚下,小球将滚上另一个斜面
③如果没有摩擦,小球将上升到原来释放时的高度
④继续减小第二个斜面的倾角,最后使它成水平面,小球要沿水平面作持续的匀速运动
在上述的设想步骤中,有的属于可靠的事实,有的则是理想化的推论。下列关于事实和推论的分类正确的是( )
A. ①是事实,②③④是推论
B. ②是事实,①③④是推论
C. ③是事实,①②④是推论
D. ④是事实,①②③是推论
9. 关于曲线运动,下列说法中正确的是( )
A. 物体做曲线运动,其速度可以不变
B. 在恒力作用下的物体不可能做曲线运动
C. 做曲线运动物体,所受的合外力方向与其速度方向不在同一直线上
D. 做曲线运动的物体,所受的合外力方向与其加速度方向不在同一直线上
10. 小船在200m宽的河中过河,水流速度是4m/s,船在静水中的航速是5m/s,则下列判断正确的是 ( )
A. 小船过河所需的最短时间是40s
B. 要使小船过河的位移最短,船头应始终正对着对岸
C. 要使小船过河的位移最短,过河所需的时间是50s
D. 如果水流速度增大为6m/s,小船过河所需的最短时间将增大
二、多项选择题(本大题共5小题,每题4分,漏选得2分,多选或错选不得分。)
11. 有关加速度的理解,下列说法正确的是( )
A. 匀变速运动过程中,速度变化量的方向一定与加速度方向相同
B. 加速度方向保持不变,速度方向也一定保持不变
C. 速度变化量越大,加速度越大
D. 加速度不断减小,速度可能会不断增大
12. 如图所示,甲为放在散热底座斜面乙上的手提电脑,散热底座放在固定的水平桌面上,当斜面乙与水平方向夹角为时,甲静止在斜面乙上。当把散热底座斜面的倾角增大到一定角度后,甲恰好沿斜面乙匀速下滑,最大静摩擦力等于滑动摩擦力。若甲下滑过程中散热底座始终静止,则( )
A. 甲相对斜面乙静止时,甲对斜面乙的压力随角增大而减小
B. 甲相对斜面乙静止时,甲受到的摩擦力随角增大而减小
C. 甲匀速下滑时,桌面对散热底座有向左的摩擦力
D. 甲匀速下滑时,散热底座受到桌面的支持力等于甲与散热底座的总重力
13. “蹦极”是一项非常刺激的体育运动,如图所示,某人身系弹性绳自高空P点自由下落, 图中的a点是弹性绳的原长位置,c点是人所能到达的最低位置,b点是人静止悬吊着时的平衡位置.人在从P点下落到最低位置c点的过程中,下列说法正确的是( )
A. 经过a点时,人的速度最大
B. 经过b点时,人的速度最大
C. 从a点到b点,人的加速度在增大
D. 从b点到c点,人的加速度在增大
14. 如图所示,水平传送带A、B两端点相距x=4m,以的速度(始终保持不变)顺时针运转,今将一小煤块(可视为质点)无初速度地轻放至A点处,已知小煤块与传送带间的动摩擦因数为0.1,g取10m/s2,由于小煤块与传送带之间有相对滑动,会在传送带上留下划痕,则小煤块从A运动到B的过程中( )
A. 小煤块先做加速运动后做匀速运动
B. 小煤块一直做加速运动
C. 小煤块从A运动到B的时间是
D. 小煤块从A运动到B的时间是3s
15. 如图所示,在不计滑轮摩擦和绳子质量的条件下,当小车匀速向左运动时,物体M的运动和受力情况是( )
A. 物体M向上做加速运动
B. 物体M向上做匀速运动
C. 绳的拉力大于M的重力
D. 绳的拉力等于M的重力
三、实验题(每空2分,共16分)
16. 某同学做“探究弹力和弹簧伸长量的关系”的实验.
①图甲是不挂钩码时弹簧下端指针所指的标尺刻度,其示数为7.73cm,图乙是在弹簧下端悬挂钩码后指针所指的标尺刻度,此时弹簧的伸长量△l为_______cm;
②本实验通过在弹簧下端悬挂钩码的方法来改变弹簧的弹力,关于此操作,下列选项中规范的做法是______;(填选项前的字母)
A.逐一增挂钩码,记下每增加一只钩码后指针所指的标尺刻度和对应的钩码总重
B.随意增减钩码,记下增减钩码后指针所指的标尺刻度和对应的钩码总重
③图丙是该同学描绘的弹簧的伸长量△l与弹力F的关系图线,图线的AB段明显偏离直线OA,造成这种现象的主要原因是_____________.
17. 在“探究加速度与力、质量的关系”的实验中,采用如图所示的装置:
(1)下列做法正确的是________
A.调节滑轮的高度,使牵引小车的细线与长木板保持平行
B.将砝码桶用细线通过定滑轮拴在小车上,通过调节木板的倾斜度平衡小车受到的滑动摩擦力
C.实验时,先放开小车再接通打点计时器的电源
D.通过增减小车上的砝码改变质量时,不需要重新调节木板的倾斜度
(2)要使细线的拉力约等于钩码的总重力,应满足的条件是钩码的质量要___________(填“等于”“远小于”或“远大于”)小车的质量;
(3)打点计时器所用的电源频率为50Hz,实验得到的一条纸带如下图乙所示,纸带上每相邻的两个计数点之间都有四个点未画出。按时间顺序取0、1、2、3、4、5六个计数点,实验中用直尺量出各计数点到0点的距离如图乙所示(单位:cm)。在计数点1所代表的时刻,纸带运动的瞬时速度为v1=______m/s,小车的加速度a=___________m/s2(保留两位有效数字);
(4)有一位同学通过实验测量作出了如图丙中的A图线。试分析:A图线不通过坐标原点的原因是_________。
四、计算题(共4道小题,要求书写规范,有必要的文字说明、公式或重要的演算步骤,只写出最后答案不得分。有单位的数值,答案必须写出单位,共34分)
18. 一辆汽车在十字路口遇红灯,当绿灯亮时汽车以4m/s2的加速度开始行驶,恰在此时,一辆摩托车以12m/s的速度匀速驶来与汽车同向行驶,汽车在后追摩托车,求:
(1)汽车从路口开始加速起,在追上摩托车之前两车相距的最大距离是多少;
(2)汽车经过多少时间能追上摩托车?
19. 如图所示,3段轻绳的结点为O,轻绳OB水平且B端与站在水平面上的质量为m2=60kg的人相连,轻绳OA与竖直方向的夹角θ=37°,物块及人都处于静止状态.已知人与水平面之间的动摩擦因数为μ=0.3,sin37°=0.6,cs37°=0.8,取g=10m/s2.设最大静摩擦力等于滑动摩擦力.要求人在水平面上不滑动.求:
(1)轻绳OB所受的拉力最大不能超过多少?
(2)物块的质量m1最大不能超过多少?
20. 如图所示,斜面倾角为37°.在斜面底端正上方的O点将一小球以速度3m/s水平抛出,经过一段时间后,小球恰好能够垂直撞击斜面(小球视为质点,不计空气阻力,重力加速度 g=10m/s2,sin37°=0.6,cs37°=0.8).求:
(1)小球从抛出到撞击斜面所用的时间?
(2)抛出点O离斜面底端的高度h;
21. 如图所示,质量m=10kg物体静止在水平地面上,在斜向上的恒力F拉动下,开始向右运动。已知力F=100N,物体与地面间动摩擦因数,力与水平方向的夹角,,,取。
(1)求物体受到的摩擦力的大小;
(2)求力F作用5s时物体的速度大小;
(3)如果力F作用5s后撤去,则物体在从静止开始运动12s内通过的位移是多大?
宁夏育才中学2023~2024学年第一学期高一期末考试
物理试卷
时间:100分钟 满分:100分
一、单选题(10道小题,每小题3分,共计30分)
1. 第19届亚洲运动会将于2023年9月23日~10月8日在中国杭州举行,本次亚运会我国获得201枚金牌,位列榜首。图中的“莲花碗”是田径的主赛场,赛场内为400m跑道。下列关于亚运会的田径项目叙述中正确的是( )
A. 研究短跑运动员终点撞线时可将运动员看成质点
B. 在100m比赛中,赛跑运动员的比赛成绩9.97秒是一个时刻
C. 在100m比赛中,赛跑运动员以10m/s的速度冲过终点,10m/s是瞬时速度
D. 在和都是指位移
【答案】C
【解析】
【详解】A.研究短跑运动员终点撞线时,运动员的体形不能忽略不计,不可以将运动员看成质点,故A错误;
B.在100m比赛中,赛跑运动员的比赛成绩9.97秒是一个时间段,所指为时间间隔,故B错误;
C.在100m比赛中,赛跑运动员以10m/s的速度冲过终点,10m/s是通过终点这一位置时的速度,所指为瞬时速度,故C正确;
D.根据标准田径赛道的设计,可知所指为位移,所指为路程,故D错误。
故选C。
2. 已知a、b、c三个物体在内的运动规律如图所示,则下列说法正确的是( )
A. 在时间内,a物体的速度先增大再减小
B. 在时间内,a的平均速率最大,的平均速率小于的平均速率
C. 在时间内,a、b、c三个物体的平均速度相等
D. 10s末,a、b、c三个物体的瞬时速度相等
【答案】C
【解析】
【详解】A.图像中图线的斜率表示物体的速度,从图中可看出,斜率先减小后反向增加,所以速度先减小后增大,A错误;
B.平均速率等于路程除以时间,在时间内a的路程最大,和的路程相等,所以a的平均速率最大,的平均速率等于的平均速率,B错误;
C.在时间内,a、b、c三个物体的位移相等,都是10m,所以平均速度相等均为1m/s,C正确;
D.图像中图线的斜率表示物体的速度,10s末,a、b、c三个物体的斜率不同,所以瞬时速度不相等,D错误。
故选C。
3. 物体从某一高度自由下落,第1s内就通过了全程的一半,物体还要下落多长时间才会落地( )
A. 1sB. 1.5sC. D.
【答案】D
【解析】
详解】根据自由落体运动规律得
由题意得
其中
联立解得
因此
故D正确,ABC错误。
4. 质点做直线运动的速度—时间图像如图所示,该质点( )
A. 在第1秒末速度方向未发生改变
B. 在第2秒末加速度方向发生了改变
C. 在前2秒内发生的位移为零
D. 第3秒末和第5秒末的位置相同
【答案】AD
【解析】
【详解】A.0~2s内,质点的速度始终为正值,即质点一直朝正方向运动,故A正确;
B.根据图像可知,斜率表示加速度,内斜率没有发生改变,则在第2s末加速度方向没有发生改变,B错误;
C.在前2s内发生的位移为
故C错误。
D.从第3秒末到第5秒末,物体的位移等于图像与坐标轴围成的面积
故第3秒末和第5秒末的位置相同。故D正确。
故选AD
5. 下列说法正确的是( )
A. 质量均匀分布、形状规则的物体的重心可能在物体上,也可能在物体外
B. 木块放在水平桌面上受到一个向上的弹力,这是由于木块发生微小形变而产生的
C. 弹簧的弹力大小与弹簧长度成正比
D. 由磁铁间有相互作用可知:力可以离开物体而单独存在
【答案】A
【解析】
【详解】A.质量均匀分布、形状规则的物体的重心可能在物体上,也可能在物体外(如质量分布均匀的圆环,重心在圆心上,不在圆环上),故A正确;
B.木块放在桌面上受到一个向上的弹力,这是由于桌面发生微小形变而产生的,故B错误;
C.在弹簧限度范围内,弹簧的弹力大小与弹簧形变量成正比,故C错误;
D.磁铁间存在相互作用,是通过磁场这种物质发生的作用力,力仍没有离开物体单独存在,故D错误。
故选A。
6. 下列说法中正确的是( )
A. 物体越重,使它滑动时的摩擦力越大,所以摩擦力与物重成正比
B. 由可知,动摩擦因数和滑动摩擦力成正比,与正压力正反比
C. 摩擦力的方向总是与物体的相对运动方向相反
D. 摩擦力总是对物体的运动起阻碍作用
【答案】C
【解析】
【分析】
【详解】A.由滑动摩擦力公式
与成正比,而大小不一定等于重力的大小,故A错误;
B.动摩擦因数由接触面的性质决定,与和无关,故B错误;
C.滑动摩擦力的方向总是与物体的相对运动方向相反,故C正确;
D.当滑动摩擦力是动力时(即与运动方向相同时),摩擦力对物体起推动作用而不是阻碍作用,故D错误。
故选C。
7. 下列关于力的合成与分解的说法中正确的有( )
A. 若两分力的大小不变,两分力之间的夹角越大,合力F就越大
B. 合力F总比两分力F1和F2中的任何一个力都大
C. 已知合力和两个分力的方向,分解结果是唯一的
D. 两个分力的夹角一定,只让其中的某个分力增大,则合力一定增大
【答案】C
【解析】
【详解】A.令两分力间的夹角为θ,如图所示
则有
其中
可知,若两分力的大小不变,两分力之间的夹角越大,合力F就越小,A错误;
B.根据合力与分力的关系,将平行四边形转化为三角形,根据边角关系,可知合力F可能比两分力F1和F2中的任何一个力都大,可能比两分力F1和F2中的任何一个力都小,也可能与两分力F1和F2大小相等,B错误;
C.力的分解遵循平行四边形定则,已知合力和两个分力的方向,即已知平行四边形的两邻边与对角线方向,就能够确定该平行四边形,可知已知合力和两个分力的方向,分解结果是唯一的,C正确;
D.令两分力间的夹角为θ,如图所示
若θ、F1一定,则有
若图中初始位置的夹角α为锐角,当增大F2时,夹角α逐渐增大至,可知合力F先减小后增大,D错误。
故选C。
8. 理想实验有时更能深刻地反映自然规律。伽利略设想了一个理想实验,其中有一个是经验事实,其余是推论。
①减小第二个斜面的倾角,小球在这斜面上仍然要达到原来的高度
②两个对接的斜面,让静止的小球沿一个斜面滚下,小球将滚上另一个斜面
③如果没有摩擦,小球将上升到原来释放时的高度
④继续减小第二个斜面的倾角,最后使它成水平面,小球要沿水平面作持续的匀速运动
在上述的设想步骤中,有的属于可靠的事实,有的则是理想化的推论。下列关于事实和推论的分类正确的是( )
A. ①是事实,②③④是推论
B. ②是事实,①③④是推论
C. ③是事实,①②④是推论
D. ④是事实,①②③是推论
【答案】B
【解析】
【详解】伽利略的观点是在实验事实的基础上,经过推理概括得出结论,第一步是实验事实,即②;小球滚到右侧斜面的高度与小球自由放手的位置接近,摩擦越小越接近,得出推理,如果无摩擦,小球上升的高度与自由放手位置相同,即第二步是③;继续推理,在无摩擦的情况下如果改变右侧斜面的倾斜程度,减小倾角,仍能使小球上升的高度与自由放手的位置相同,即第三步是①;继续大胆推理,在无摩擦的情况下,右侧斜面继续减小倾角为0,即水平,则小球永远运动,即第四步是④。按照这样的思维程序排列顺序。直接观察到的现象是可靠的实验事实,按照实验条件变化的趋势进行的极端化猜想是理想化推论。
故选B。
9. 关于曲线运动,下列说法中正确的是( )
A. 物体做曲线运动,其速度可以不变
B. 在恒力作用下的物体不可能做曲线运动
C. 做曲线运动的物体,所受的合外力方向与其速度方向不在同一直线上
D. 做曲线运动的物体,所受的合外力方向与其加速度方向不在同一直线上
【答案】C
【解析】
【详解】A.物体做曲线运动,其速度方向一定变化,则速度一定变化,选项A错误;
B.在恒力作用下的物体也可能做曲线运动,例如平抛运动,选项B错误;
C.做曲线运动的物体,所受的合外力方向与其速度方向不在同一直线上,选项C正确;
D.根据牛顿第二定律可知,合外力与加速度同向,则做曲线运动的物体,所受的合外力方向与其加速度方向一定在同一直线上,选项D错误。
故选C。
10. 小船在200m宽的河中过河,水流速度是4m/s,船在静水中的航速是5m/s,则下列判断正确的是 ( )
A. 小船过河所需的最短时间是40s
B. 要使小船过河的位移最短,船头应始终正对着对岸
C. 要使小船过河的位移最短,过河所需的时间是50s
D. 如果水流速度增大为6m/s,小船过河所需的最短时间将增大
【答案】A
【解析】
【详解】A.当静水速的方向垂直于河岸时,渡河的时间最短,根据分运动和合运动具有等时性,最短时间为
故A正确;
B.要使小船过河的位移最短,合速度的方向垂直于河岸方向,因为小船将沿合速度方向运动.根据平行四边形定则,水流速平行于河岸,合速度垂直于河岸,所以静水速(即船头的方向)应指向上游,故B错误;
C.根据平行四边形定则,合速度的大小
所以渡河位移最小时的时间
故C错误;
D.将小船的运动分解为垂直于河岸方向和沿河岸方向,水流速的增大,不影响垂直于河岸方向上的运动,所以渡河时间不变,故D错误。
故选A。
二、多项选择题(本大题共5小题,每题4分,漏选得2分,多选或错选不得分。)
11. 有关加速度的理解,下列说法正确的是( )
A. 匀变速运动过程中,速度变化量的方向一定与加速度方向相同
B. 加速度方向保持不变,速度方向也一定保持不变
C. 速度变化量越大,加速度越大
D. 加速度不断减小,速度可能会不断增大
【答案】AD
【解析】
【详解】A.匀变速运动过程中,由,可知速度变化量的方向一定与加速度方向相同,故A正确;
B.物体加速度方向保持不变,速度方向可能发生变化,故B错误;
C.由可知,速度变化量大,加速度不一定大,还与时间有关,故C错误;
D.当加速度与速度方向相同时,加速度不断减小,速度会不断增大,故D正确。
故选AD。
12. 如图所示,甲为放在散热底座斜面乙上的手提电脑,散热底座放在固定的水平桌面上,当斜面乙与水平方向夹角为时,甲静止在斜面乙上。当把散热底座斜面的倾角增大到一定角度后,甲恰好沿斜面乙匀速下滑,最大静摩擦力等于滑动摩擦力。若甲下滑过程中散热底座始终静止,则( )
A. 甲相对斜面乙静止时,甲对斜面乙压力随角增大而减小
B. 甲相对斜面乙静止时,甲受到的摩擦力随角增大而减小
C. 甲匀速下滑时,桌面对散热底座有向左的摩擦力
D. 甲匀速下滑时,散热底座受到桌面支持力等于甲与散热底座的总重力
【答案】AD
【解析】
【详解】AB.甲相对乙静止时处于平衡状态,对甲则有
,
当增大时,增大,减小,可知甲对斜面乙的压力随角增大而减小,故A正确,B错误;
CD.甲匀速下滑过程中,以整体为研究对象,水平方向和竖直方向均受力平衡,因此桌面对散热底座没有摩擦力,桌面对散热底座的支持力大小等于甲与散热底座的总重力,故C错误,D正确。
故选AD。
13. “蹦极”是一项非常刺激的体育运动,如图所示,某人身系弹性绳自高空P点自由下落, 图中的a点是弹性绳的原长位置,c点是人所能到达的最低位置,b点是人静止悬吊着时的平衡位置.人在从P点下落到最低位置c点的过程中,下列说法正确的是( )
A. 经过a点时,人的速度最大
B. 经过b点时,人的速度最大
C. 从a点到b点,人的加速度在增大
D. 从b点到c点,人的加速度在增大
【答案】BD
【解析】
【详解】从a点向下,人的重力大于弹力,加速度向下,则做加速运动,根据牛顿第二定律知,加速度减小,当到达b位置,重力和弹力相等,加速度为零,速度最大,由b到c,重力小于弹力,加速度方向向上,做减速运动,且加速度逐渐变大,速度逐渐变为零。
故选BD。
14. 如图所示,水平传送带A、B两端点相距x=4m,以的速度(始终保持不变)顺时针运转,今将一小煤块(可视为质点)无初速度地轻放至A点处,已知小煤块与传送带间的动摩擦因数为0.1,g取10m/s2,由于小煤块与传送带之间有相对滑动,会在传送带上留下划痕,则小煤块从A运动到B的过程中( )
A. 小煤块先做加速运动后做匀速运动
B. 小煤块一直做加速运动
C. 小煤块从A运动到B的时间是
D. 小煤块从A运动到B的时间是3s
【答案】AD
【解析】
【详解】AB.小煤块传送带上滑动时,根据牛顿第二定律有
可知
当小煤块速度达到时,滑行的距离为
由于
可知小煤块先做加速运动后做匀速运动,故A正确,B错误;
CD.小煤块速度达到时,时间为
匀速运动时间为
故小煤块从A运动到B的时间是
故C错误,D正确
故选AD。
15. 如图所示,在不计滑轮摩擦和绳子质量的条件下,当小车匀速向左运动时,物体M的运动和受力情况是( )
A. 物体M向上做加速运动
B. 物体M向上做匀速运动
C. 绳的拉力大于M的重力
D. 绳的拉力等于M的重力
【答案】AC
【解析】
【详解】将小车的速度分解为沿绳子方向和垂直于绳子方向,沿绳子方向的速度等于M的速度,如图:
根据平行四边形定则得
车子在匀速向左的运动过程中,绳子与水平方向的夹角θ减小,则M的速度增大,M做加速运动,绳的拉力大于M的重力。
故选AC。
三、实验题(每空2分,共16分)
16. 某同学做“探究弹力和弹簧伸长量的关系”的实验.
①图甲是不挂钩码时弹簧下端指针所指的标尺刻度,其示数为7.73cm,图乙是在弹簧下端悬挂钩码后指针所指的标尺刻度,此时弹簧的伸长量△l为_______cm;
②本实验通过在弹簧下端悬挂钩码的方法来改变弹簧的弹力,关于此操作,下列选项中规范的做法是______;(填选项前的字母)
A.逐一增挂钩码,记下每增加一只钩码后指针所指的标尺刻度和对应的钩码总重
B.随意增减钩码,记下增减钩码后指针所指的标尺刻度和对应的钩码总重
③图丙是该同学描绘的弹簧的伸长量△l与弹力F的关系图线,图线的AB段明显偏离直线OA,造成这种现象的主要原因是_____________.
【答案】 ①. 6.93cm ②. A ③. 钩码重力超过弹簧弹力范围
【解析】
【详解】①乙的读数为14.66cm,则弹簧的伸长量△l =14.66cm–7.73cm =6.93cm
②为了更好的找出弹力与形变量之间的规律,应逐一增挂钩码,记下每增加一只钩码后指针所指的标尺刻度和对应的钩码总重,A正确;
③弹簧超出了弹性限度,弹簧被损坏,弹簧的伸长量△l与弹力F不成正比。
17. 在“探究加速度与力、质量的关系”的实验中,采用如图所示的装置:
(1)下列做法正确的是________
A.调节滑轮的高度,使牵引小车的细线与长木板保持平行
B.将砝码桶用细线通过定滑轮拴在小车上,通过调节木板的倾斜度平衡小车受到的滑动摩擦力
C.实验时,先放开小车再接通打点计时器的电源
D.通过增减小车上的砝码改变质量时,不需要重新调节木板的倾斜度
(2)要使细线的拉力约等于钩码的总重力,应满足的条件是钩码的质量要___________(填“等于”“远小于”或“远大于”)小车的质量;
(3)打点计时器所用的电源频率为50Hz,实验得到的一条纸带如下图乙所示,纸带上每相邻的两个计数点之间都有四个点未画出。按时间顺序取0、1、2、3、4、5六个计数点,实验中用直尺量出各计数点到0点的距离如图乙所示(单位:cm)。在计数点1所代表的时刻,纸带运动的瞬时速度为v1=______m/s,小车的加速度a=___________m/s2(保留两位有效数字);
(4)有一位同学通过实验测量作出了如图丙中的A图线。试分析:A图线不通过坐标原点的原因是_________。
【答案】 ①. AD##DA ②. 远小于 ③. 0.18 ④. 0.75 ⑤. 未平衡摩擦力或平衡摩擦力不足
【解析】
【详解】(1)[1]A.在实验过程中调节滑轮的高度,使牵引小车的细线与长木板保持平行,A正确;
B.平衡摩擦力时不需要栓细线和砝码桶,B错误;
C.实验时,先接通打点计时器的电源再放开小车,C错误;
D.通过增减小车上的砝码改变质量时,不需要重新调节木板的倾斜度平衡摩擦,D正确;
故选AD;
(2)[2]根据牛顿第二定律,对小车有
对砝码桶内砝码有
联立可得
可知要使细线的拉力约等于钩码的总重力,应满足的条件是钩码的质量要远小于小车的质量;
(3)[3]在计数点1所代表的时刻,纸带运动的瞬时速度为
[4] 小车的加速度为
(4)[5]丙图中有一定的作用力才产生加速度A图线不通过坐标原点的原因是未平衡摩擦力或平衡摩擦力不足。
四、计算题(共4道小题,要求书写规范,有必要的文字说明、公式或重要的演算步骤,只写出最后答案不得分。有单位的数值,答案必须写出单位,共34分)
18. 一辆汽车在十字路口遇红灯,当绿灯亮时汽车以4m/s2的加速度开始行驶,恰在此时,一辆摩托车以12m/s的速度匀速驶来与汽车同向行驶,汽车在后追摩托车,求:
(1)汽车从路口开始加速起,在追上摩托车之前两车相距的最大距离是多少;
(2)汽车经过多少时间能追上摩托车?
【答案】(1)18m;(2)6s
【解析】
【详解】(1)当摩托车速度与汽车速度相等时,两者距离最大,有
v=at
解得
t=3s
此时间内汽车行驶距离
此时间内摩托车行驶距离
x2=vt=36m
两者最大距离为
x2-x1=18m
(2)两车位移相等时汽车追上摩托车,由位移关系有
解得
t=6s
19. 如图所示,3段轻绳的结点为O,轻绳OB水平且B端与站在水平面上的质量为m2=60kg的人相连,轻绳OA与竖直方向的夹角θ=37°,物块及人都处于静止状态.已知人与水平面之间的动摩擦因数为μ=0.3,sin37°=0.6,cs37°=0.8,取g=10m/s2.设最大静摩擦力等于滑动摩擦力.要求人在水平面上不滑动.求:
(1)轻绳OB所受的拉力最大不能超过多少?
(2)物块的质量m1最大不能超过多少?
【答案】(1)180N(2)24kg
【解析】
【分析】(1)人受拉力、重力、支持力和静摩擦力,当静摩擦力达到最大时,拉力最大,根据平衡条件列式求解即可;
(2)当物块m的质量最大时,OB绳子的拉力变大,对O点受力分析,根据共点力平衡条件列式求解物块的质量最大值.
【详解】
(1)设轻绳OB所受的拉力最大为FBm,人与地面之间的最大静摩擦力为fmax,人在水平面上不滑动,则根据平衡条件,有:
fmax=μm2g,
FBm=fmax,
解得:FBm=180N.
(2)物块的质量最大为m1m,人在水平面上不滑动,以结点O为研究对象,设轻绳OA对O点的作用力为FA,轻绳OB对O点的作用力为FB,则
FB=FBm,
FB=m1mgtanθ,
解得:m1m=24kg.
答:(1)轻绳OB所受的拉力最大不能超过180N;
(2)物块的质量最大不能超过24kg.
20. 如图所示,斜面倾角为37°.在斜面底端正上方的O点将一小球以速度3m/s水平抛出,经过一段时间后,小球恰好能够垂直撞击斜面(小球视为质点,不计空气阻力,重力加速度 g=10m/s2,sin37°=0.6,cs37°=0.8).求:
(1)小球从抛出到撞击斜面所用的时间?
(2)抛出点O离斜面底端的高度h;
【答案】(1) 0.4s (2) 1.7m
【解析】
【详解】试题分析:抓住小球垂直击中斜面,根据平行四边形定则求出竖直分速度,从而求出运动的时间;根据平抛运动的位移公式求出水平位移和竖直位移,结合几何关系求出抛出点离斜面底端的高度.
(1)根据小球垂直撞击斜面可得:
代入数据解得:t=0.4s
(2)小球平抛运动的水平位移为:x=v0t=3×0.4m=1.2m
小球运动的竖直位移
根据数学关系可得:h=y+xtan37°=1.7m
点睛:本题主要考查了平抛运动在水平方向和竖直方向上的运动规律,结合运动学公式灵活求解.
21. 如图所示,质量m=10kg物体静止在水平地面上,在斜向上的恒力F拉动下,开始向右运动。已知力F=100N,物体与地面间动摩擦因数,力与水平方向的夹角,,,取。
(1)求物体受到的摩擦力的大小;
(2)求力F作用5s时物体的速度大小;
(3)如果力F作用5s后撤去,则物体在从静止开始运动的12s内通过的位移是多大?
【答案】(1)20N;(2);(3)165m
【解析】
【详解】(1)物体受力如图所示
物体所受的支持力的大小为
则物体受到的摩擦力为
(2)根据牛顿第二定律得,物体的加速度为
力F作用5s时物体的速度大小为
(3)力F作用5s时物体的位移为
撤去F后,物体的加速度大小为
滑行至停止运动的时间为
滑行的位移为
故物体在从静止开始运动的12s内通过的位移为
相关试卷
这是一份2023-2024学年宁夏银川三沙源上游高级中学高一(上)期末考试物理试卷(含解析),共14页。试卷主要包含了单选题,多选题,实验题,计算题等内容,欢迎下载使用。
这是一份2024海南省海南中学高一上学期期末考试物理含解析,共27页。试卷主要包含了5g等内容,欢迎下载使用。
这是一份2024周口恒大中学高一上学期期末考试物理含解析,共15页。

