还剩4页未读,
继续阅读
陕西省宝鸡市高新区2023-2024学年九年级上学期期末道德与法治试题
展开
这是一份陕西省宝鸡市高新区2023-2024学年九年级上学期期末道德与法治试题,共7页。
相关试卷
陕西省宝鸡市渭滨区2023-2024学年七年级上学期期末道德与法治试题:
这是一份陕西省宝鸡市渭滨区2023-2024学年七年级上学期期末道德与法治试题,共20页。试卷主要包含了单项选择题,非选择题等内容,欢迎下载使用。
陕西省宝鸡市凤翔区2023-2024学年上学期九年级道德与法治期末试题(图片版,含答案):
这是一份陕西省宝鸡市凤翔区2023-2024学年上学期九年级道德与法治期末试题(图片版,含答案),文件包含九年级道德与法治期末pdf、九年级道法答案docx等2份试卷配套教学资源,其中试卷共11页, 欢迎下载使用。
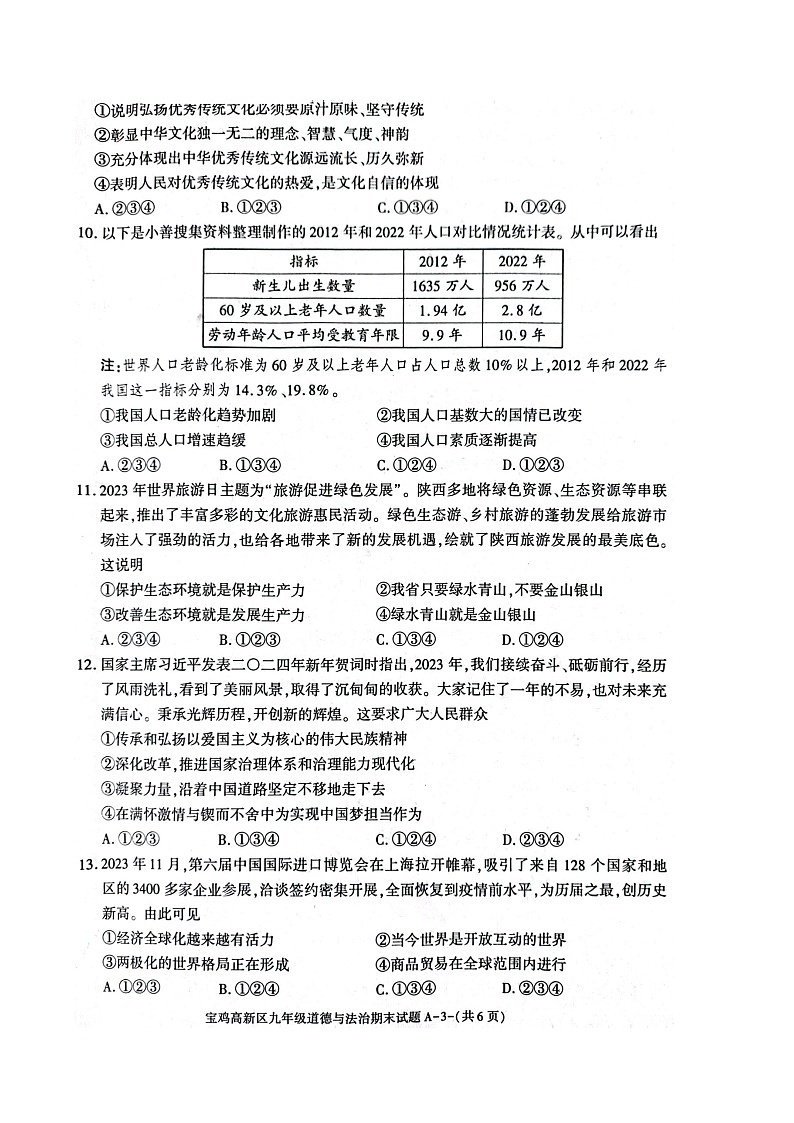
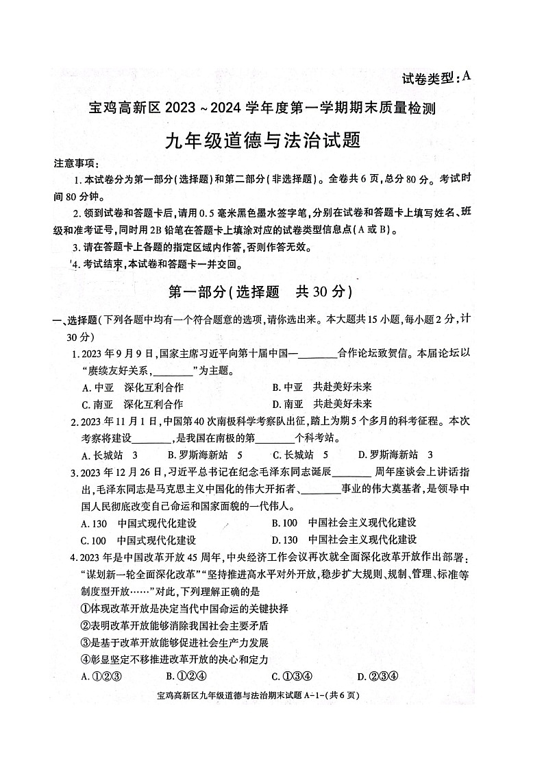
陕西省宝鸡市高新区2023-2024学年九年级上学期期末道德与法治试题:
这是一份陕西省宝鸡市高新区2023-2024学年九年级上学期期末道德与法治试题,共8页。试卷主要包含了本试卷分为第一部分和第二部分,领到试卷和答题卡后,请用0,“只要诗在、书在,长安就会在等内容,欢迎下载使用。

