江苏省盐城市五校联盟2023-2024学年高一上学期1月期末考试化学试题(含答案)
展开
这是一份江苏省盐城市五校联盟2023-2024学年高一上学期1月期末考试化学试题(含答案),文件包含高一化学试卷docx、高一化学答案docx等2份试卷配套教学资源,其中试卷共8页, 欢迎下载使用。
一、单项选择题:共18小题,每题3分,共54分。
二、非选择题:共3大题46分。
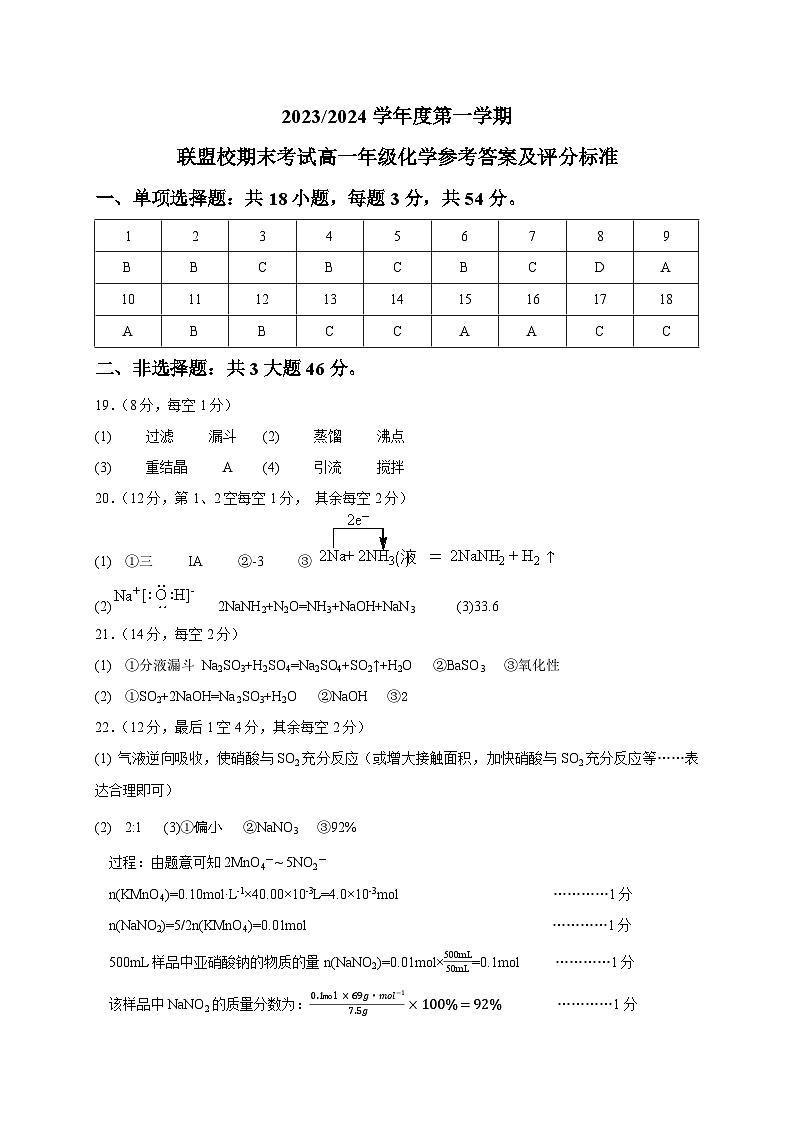
19.(8分,每空1分)
(1) 过滤 漏斗(2) 蒸馏 沸点
(3) 重结晶 A(4) 引流 搅拌
20.(12分,第1、2空每空1分, 其余每空2分)
(1) ①三 IA ②-3 ③
(2) 2NaNH2+N2O=NH3+NaOH+NaN3 (3)33.6
21.(14分,每空2分)
(1) ①分液漏斗 Na2SO3+H2SO4=Na2SO4+SO2↑+H2O ②BaSO3 ③氧化性
(2) ①SO2+2NaOH=Na2SO3+H2O ②NaOH ③2
22.(12分,最后1空4分,其余每空2分)
(1) 气液逆向吸收,使硝酸与SO2充分反应(或增大接触面积,加快硝酸与SO2充分反应等……表达合理即可)
(2) 2:1 (3)①偏小 ②NaNO3 ③92%
过程:由题意可知2MnO4-~ 5NO2-
n(KMnO4)=0.10ml·L-1×40.00×10-3L=4.0×10-3ml …………1分
n(NaNO2)=5/2n(KMnO4)=0.01ml …………1分
500mL样品中亚硝酸钠的物质的量n(NaNO2)=0.01ml×500mL50mL=0.1ml …………1分
该样品中NaNO2的质量分数为:0.1ml×69g·ml−17.5g×100%=92% …………1分1
2
3
4
5
6
7
8
9
B
B
C
B
C
B
C
D
A
10
11
12
13
14
15
16
17
18
A
B
B
C
C
A
A
C
C
相关试卷
这是一份江苏省盐城市大丰区新丰中学等五校2023-2024学年高二上学期期末考试化学试题,共12页。试卷主要包含了载人飞船中通过如下过程实现再生,我国科学家发现某“小分子胶水”等内容,欢迎下载使用。
这是一份江苏省盐城市五校联盟2023-2024学年高二上学期1月期末联考化学试题(含答案),文件包含高二五校联考化学试卷docx、高二五校联考化学答案docx等2份试卷配套教学资源,其中试卷共8页, 欢迎下载使用。
这是一份江苏省盐城市五校联盟2023-2024学年高二上学期1月期末联考化学试题(PDF版含答案),文件包含高二化学pdf、高二五校联考化学答案pdf等2份试卷配套教学资源,其中试卷共8页, 欢迎下载使用。

