- 2024届湖南省邵阳市高三一模历史试题及答案 试卷 3 次下载
- 2024届湖南省邵阳市高三一模地理试题及答案 试卷 1 次下载
- 2024届湖南省邵阳市高三一模物理试题及答案 试卷 1 次下载
- 2024届湖南省邵阳市高三一模化学试题及答案 试卷 1 次下载
- 2024届湖南省邵阳市高三一模生物试题及答案 试卷 2 次下载
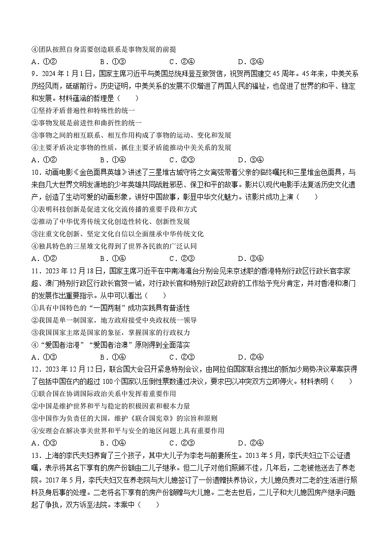
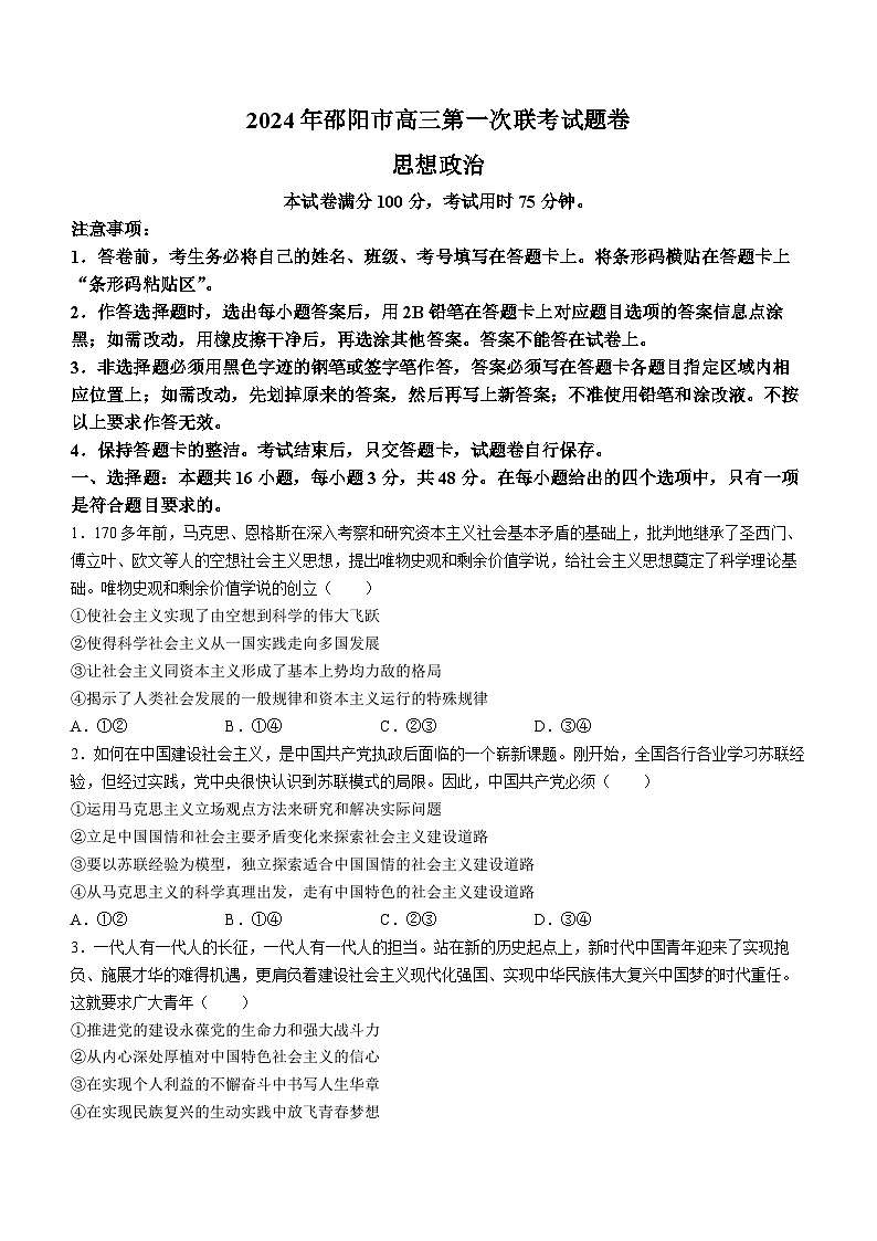
2024届湖南省邵阳市高三一模政治试题及答案
展开2024届湖南省长沙市雅礼中学高三一模政治试题: 这是一份2024届湖南省长沙市雅礼中学高三一模政治试题,文件包含政治YLpdf、政治YL答案pdf等2份试卷配套教学资源,其中试卷共10页, 欢迎下载使用。
2024届湖南省邵阳市高三一模政治试题: 这是一份2024届湖南省邵阳市高三一模政治试题,文件包含2024届湖南省邵阳市高三一模政治试题docx、湖南邵阳2024一模政治答案docx等2份试卷配套教学资源,其中试卷共7页, 欢迎下载使用。
2023届湖南省邵阳市高三三模政治试题PDF版含答案: 这是一份2023届湖南省邵阳市高三三模政治试题PDF版含答案,共8页。

