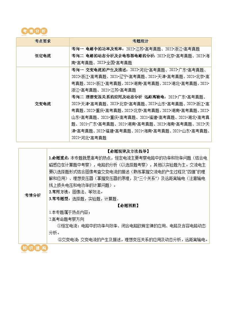
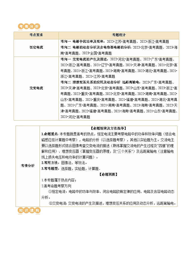
所属成套资源:2024年高考物理二轮复习讲练测(新教材新高考)
专题12+恒定电流与交变电流(讲义)-2024年高考物理二轮复习讲练测(新教材新高考)
展开
这是一份专题12+恒定电流与交变电流(讲义)-2024年高考物理二轮复习讲练测(新教材新高考),文件包含专题12恒定电流与交变电流讲义原卷版docx、专题12恒定电流与交变电流讲义解析版docx等2份试卷配套教学资源,其中试卷共38页, 欢迎下载使用。
TOC \ "1-4" \h \z \u \l "_Tc16301" 考点一 恒定电流 PAGEREF _Tc16301 4
\l "_Tc32305" PAGEREF _Tc32305 4
\l "_Tc2844" PAGEREF _Tc2844 7
\l "_Tc15334" 1. 闭合电路中的功率与效率 PAGEREF _Tc15334 7
\l "_Tc20506" 2. 电路的简化与分析 PAGEREF _Tc20506 8
\l "_Tc22580" 3. 电路的动态分析 PAGEREF _Tc22580 9
\l "_Tc2164" 4. 闭合电路的图像问题 PAGEREF _Tc2164 10
\l "_Tc6649" PAGEREF _Tc6649 11
\l "_Tc19148" 考向一 电路中的功率及效率 PAGEREF _Tc19148 11
\l "_Tc25506" 考向二 电路的动态分析及含电容器电路的分析 PAGEREF _Tc25506 11
\l "_Tc17634" 考点二 交变电流 PAGEREF _Tc17634 14
\l "_Tc21711" PAGEREF _Tc21711 14
\l "_Tc9521" PAGEREF _Tc9521 16
\l "_Tc8703" 1. 交变电流的产生及描述 PAGEREF _Tc8703 16
\l "_Tc22115" 2. 变压器电路的动态分析 PAGEREF _Tc22115 17
\l "_Tc6840" 3. 远距离输电的三个易错点 PAGEREF _Tc6840 17
\l "_Tc17255" PAGEREF _Tc17255 18
\l "_Tc22978" 考向一 交变电流的产生及描述 PAGEREF _Tc22978 18
\l "_Tc20779" 考向二 理想变压关系的应用及动态分析 远距离输电 PAGEREF _Tc20779 18
考点一 恒定电流
1.(2023·全国·高考真题)(多选)黑箱外有编号为1、2、3、4的四个接线柱,接线柱1和2、2和3、3和4之间各接有一个电阻,在接线柱间还接有另外一个电阻R和一个直流电源。测得接线柱之间的电压U12= 3.0V,U23= 2.5V,U34= -1.5V。符合上述测量结果的可能接法是( )
A.电源接在1、4之间,R接在1、3之间
B.电源接在1、4之间,R接在2、4之间
C.电源接在1、3之间,R接在1、4之间
D.电源接在1、3之间,R接在2、4之间
【考向】电路的简化与分析
【答案】CD
【详解】A.根据题意画出电路图,如下
可见U34> 0,A错误;
B.根据题意画出电路图,如下
可见U34> 0,B错误;
C.根据题意画出电路图,如下
可见上述接法可符合上述测量结果,C正确;
D.根据题意画出电路图,如下
可见上述接法可符合上述测量结果,D正确。
故选CD。
2.(2023·海南·高考真题)如图所示电路,已知电源电动势为E,内阻不计,电容器电容为C,闭合开关K,待电路稳定后,电容器上电荷量为( )
A.CEB.C.D.
【考向】含容电路的分析
【答案】C
【详解】电路稳定后,由于电源内阻不计,则整个回路可看成3R、2R的串联部分与R、4R的串联部分并联,若取电源负极为零电势点,则电容器上极板的电势为,电容器下极板的电势为,则电容两端的电压,则电容器上的电荷量为。
故选C。
3.(2022·北京·高考真题)某同学利用压力传感器设计水库水位预警系统。如图所示,电路中的和,其中一个是定值电阻,另一个是压力传感器(可等效为可变电阻)。水位越高,对压力传感器的压力越大,压力传感器的电阻值越小。当a、b两端的电压大于时,控制开关自动开启低水位预警;当a、b两端的电压小于(、为定值)时,控制开关自动开启高水位预警。下列说法正确的是( )
A.
B.为压力传感器
C.若定值电阻的阻值越大,开启高水位预警时的水位越低
D.若定值电阻的阻值越大,开启低水位预警时的水位越高
【考向】电路动态分析
【答案】C
【详解】AB.题意可知水位越高,对压力传感器的压力越大,压力传感器的电阻值越小。控制开关自动开启低水位预警,此时水位较低,压力传感器的电阻值较大,由于a、b两端此时的电压大于,根据串联电路电压分部特点可知,为压力传感器,故高水位时压力传感器的电阻值越小,压力传感器两端电压变小, ,AB错误;CD.根据闭合电路欧姆定律可知,a、b两端的电压为,若定值电阻的阻值越大,当开启低水位预警时a、b两端的电压大于时,压力传感器阻值需要越大,则水位越低;当a、b两端的电压小于时开启高水位预警时,压压力传感器阻值需要越大,则水位越低。C正确,D错误。
故选C。
4.(2022·浙江·高考真题)某节水喷灌系统如图所示,水以的速度水平喷出,每秒喷出水的质量为2.0kg。喷出的水是从井下抽取的,喷口离水面的高度保持H=3.75m不变。水泵由电动机带动,电动机正常工作时,输入电压为220V,输入电流为2.0A。不计电动机的摩擦损耗,电动机的输出功率等于水泵所需要的输入功率。已知水泵的抽水效率(水泵的输出功率与输入功率之比)为75%,忽略水在管道中运动的机械能损失,则( )
A.每秒水泵对水做功为75JB.每秒水泵对水做功为225J
C.水泵输入功率为440WD.电动机线圈的电阻为10
【考向】电路的功率与效率
【答案】D
【详解】AB.每秒喷出水的质量为,抽水增加了水的重力势能和动能,则每秒水泵对水做功为,故AB错误;C.水泵的输出能量转化为水的机械能,则,而水泵的抽水效率(水泵的输出功率与输入功率之比)为75%,则,故C错误;D.电动机的输出功率等于水泵所需要的输入功率,则电动机的机械功率为,而电动机的电功率为,由能量守恒可知,联立解得,故D正确;
故选D。
1. 闭合电路中的功率与效率
1)电源的总功率:就是电源提供的总功率,即电源将其他形式的能转化为电能的功率,也叫电源消耗的功率.
①任意电路:.
②纯电阻电路:.
2)电源输出功率:整个外电路上消耗的电功率.
①任意电路:.
②纯电阻电路:
由P出与外电阻R的关系图像可以看出:
Ⅰ、当R=r时,电源的输出功率最大,为P出m=E24r ,但效率不是最大,而是只有50%.
Ⅱ、当R>r时,随着R的增大,输出功率越来越小.
Ⅲ、当R
相关试卷
这是一份专题12+恒定电流与交变电流(练习)-2024年高考物理二轮复习讲练测(新教材新高考),文件包含专题12恒定电流与交变电流练习原卷版docx、专题12恒定电流与交变电流练习解析版docx等2份试卷配套教学资源,其中试卷共53页, 欢迎下载使用。
这是一份专题12+恒定电流与交变电流(测试)-2024年高考物理二轮复习讲练测(新教材新高考),文件包含专题12恒定电流与交变电流测试原卷版docx、专题12恒定电流与交变电流测试解析版docx等2份试卷配套教学资源,其中试卷共24页, 欢迎下载使用。
这是一份专题05+功与功率+功能关系(讲义)-2024年高考物理二轮复习讲练测(新教材新高考),文件包含专题05功与功率功能关系讲义原卷版docx、专题05功与功率功能关系讲义解析版docx等2份试卷配套教学资源,其中试卷共46页, 欢迎下载使用。

