- 第18课《狼》(分层作业)-2024-2025学年七年级语文上册同步备课精品课件+导学案+教学设计+同步练习(部编版) 课件 0 次下载
- 第18课《狼》(导学案)-2024-2025学年七年级语文上册同步备课精品课件+导学案+教学设计+同步练习(部编版) 课件 1 次下载
- 第十九课《皇帝的新装》第一课时(教学课件)-2024-2025学年七年级语文上册同步备课精品课件+导学案+教学设计+同步练习(部编版) 课件 0 次下载
- 第十九课《皇帝的新装》第二课时(教学课件)-2024-2025学年七年级语文上册同步备课精品课件+导学案+教学设计+同步练习(部编版) 课件 0 次下载
- 第19课《皇帝的新装》(分层作业)-2024-2025学年七年级语文上册同步备课精品课件+导学案+教学设计+同步练习(部编版) 课件 0 次下载
初中语文人教部编版七年级上册狼优秀备课教学ppt课件
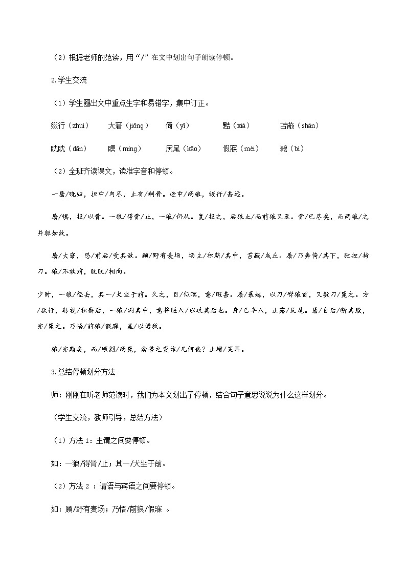
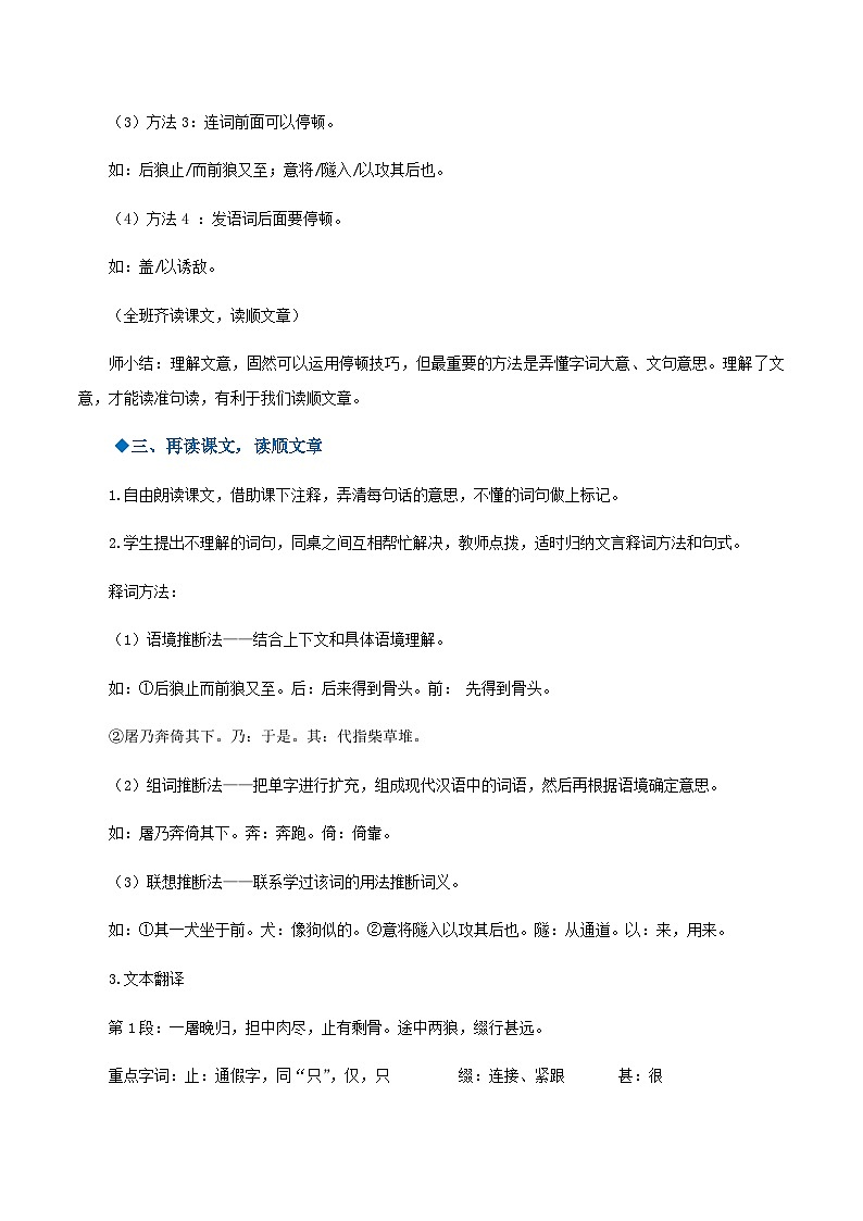
展开第18课 《狼》教学设计1.熟读古文,积累文言词汇,正确理解、背诵、翻译课文。2.揣摩动作描写和心理描写,领悟作者语言运用的精妙,体会狼与屠户的形象,把握文章主旨。3.复述故事,理解故事的寓意及其现实意义,培养学生阅读文言文的能力。1.揣摩动作描写和心理描写,领悟作者语言运用的精妙,体会狼与屠户的形象,把握文章主旨。2.复述故事,理解故事的寓意及其现实意义,培养学生阅读文言文的能力。2课时。第一课时◆一、导入新课,了解作者引导语:狼,它在我们生活中扮演的角色总不够光彩——反面的形象。所以其成语也多是贬义的,请你说出与“狼”有关的成语。(如狼似虎、引狼入室、狼狈为奸、豺狼当道、狼心狗肺、狼子野心、鬼哭狼嚎、狼吞虎咽、狼奔豕突、狼藉满地……)今天,让我们一起来学习一篇发生在屠户和狼之间的故事《狼》。◆二、初读课文,读准文章1.听范读,完成以下任务。任务:(1)圈出文中重点生字词和易错字,并根据老师的范读标注拼音。(2)根据老师的范读,用“/”在文中划出句子朗读停顿。2.学生交流(1)学生圈出文中重点生字和易错字,集中订正。缀行(zhuì) 大窘(jiǒnɡ) 倚(yǐ) 黠(xiá) 苫蔽(shàn)眈眈(dān) 瞑(mínɡ) 尻尾(kāo) 假寐(mèi) 毙(bì)(2)全班齐读课文,读准字音和停顿。一屠/晚归,担中/肉尽,止有/剩骨。途中/两狼,缀行/甚远。 屠/惧,投/以骨。一狼/得骨/止,一狼/仍从。复/投之,后狼止/而前狼又至。骨/已尽矣,而两狼/之并驱如故。屠/大窘,恐/前后/受其敌。顾/野有麦场,场主/积薪/其中,苫蔽/成丘。屠/乃奔倚/其下,弛担/持刀。狼/不敢前,眈眈/相向。少时,一狼/径去,其一/犬坐于前。久之,目/似瞑,意/暇甚。屠/暴起,以刀/劈狼首,又数刀/毙之。方/欲行,转视/积薪后,一狼/洞其中,意将隧入/以攻其后也。身/已半入,止露/尻尾。屠/自后/断其股,亦/毙之。乃悟/前狼/假寐,盖/以诱敌。狼/亦黠矣,而/顷刻/两毙,禽兽之变诈/几何哉?止增/笑耳。3.总结停顿划分方法师:刚刚在听老师范读时,我们为本文划出了停顿,结合句子意思说说为什么这样划分。(学生交流,教师引导,总结方法)(1)方法1:主谓之间要停顿。如:一狼/得骨/止;其一/犬坐于前。(2)方法2 :谓语与宾语之间要停顿。如:顾/野有麦场;乃悟/前狼/假寐 。(3)方法3:连词前面可以停顿。如:后狼止/而前狼又至;意将/隧入/以攻其后也。(4)方法4 :发语词后面要停顿。如:盖/以诱敌。(全班齐读课文,读顺文章)师小结:理解文意,固然可以运用停顿技巧,但最重要的方法是弄懂字词大意、文句意思。理解了文意,才能读准句读,有利于我们读顺文章。◆三、再读课文,读顺文章1.自由朗读课文,借助课下注释,弄清每句话的意思,不懂的词句做上标记。2.学生提出不理解的词句,同桌之间互相帮忙解决,教师点拨,适时归纳文言释词方法和句式。释词方法:(1)语境推断法——结合上下文和具体语境理解。如:①后狼止而前狼又至。后:后来得到骨头。前: 先得到骨头。②屠乃奔倚其下。乃:于是。其:代指柴草堆。(2)组词推断法——把单字进行扩充,组成现代汉语中的词语,然后再根据语境确定意思。如:屠乃奔倚其下。奔:奔跑。倚:倚靠。(3)联想推断法——联系学过该词的用法推断词义。如:①其一犬坐于前。犬:像狗似的。②意将隧入以攻其后也。隧:从通道。以:来,用来。3.文本翻译第1段:一屠晚归,担中肉尽,止有剩骨。途中两狼,缀行甚远。重点字词:止:通假字,同“只”,仅,只 缀:连接、紧跟 甚:很译文:有个屠户天晚回家,担子里的肉已经卖完了,只剩下一些骨头。路上遇到两只狼,紧跟着走了很远。第2段:屠惧,投以骨。一狼得骨止,一狼仍从。复投之,后狼止而前狼又至。骨已尽矣,而两狼之并驱如故。重点字词:从:跟从 复:又,再 并:一起 如故:跟原来一样译文:屠户害怕了,拿起一块骨头扔过去。一只狼得到骨头停下了,另一只狼仍然跟着。屠户又拿起一块骨头扔过去,后得到骨头的那只狼停下了,可是先得到骨头的那只狼又跟上来。骨头已经扔完了,两只狼像原来一样一起追赶。第3段:屠大窘,恐前后受其敌。顾野有麦场,场主积薪其中,苫蔽成丘。屠乃奔倚其下,弛担持刀。狼不敢前,眈眈相向。重点字词:窘:处境困迫,为难 恐:担心 敌:攻击 顾:看,视积薪:堆积柴草 苫蔽:覆盖,遮盖 乃:于是 弛:解除,卸下眈眈:凶狠注视的样子译文:屠户很窘迫,担心前后一起受到狼的攻击。看见野地里有一个打麦场,场主人把柴草堆在打麦场里,覆盖成小山似的。屠户于是奔过去倚靠在柴草堆下面,放下担子拿起屠刀。两只狼都不敢向前,瞪眼朝着屠户。第4段:少时,一狼径去,其一犬坐于前。久之,目似暝,意暇甚。屠暴起,以刀劈狼首,又数刀毙之。方欲行,转视积薪后,一狼洞其中,意将隧入以攻其后也。身已半入,止露尻尾。屠自后断其股,亦毙之。乃悟前狼假寐,盖以诱敌。重点字词:少时:一会儿 径:径直 犬坐于前:像狗似的蹲坐在前面久之:时间长了 暝:闭上眼睛 意暇甚:神情很悠闲 暴:突然以:用 毙:杀死 方:正 欲:想要 洞:挖洞隧入:从通道进入 尻:屁股 假寐:假装睡觉盖:表示推测,大概,原来是译文:过了一会儿,一只狼径直走开,另一只狼像狗似的蹲坐在前面。时间长了,那只狼的眼睛似乎闭上了,神情悠闲得很。屠户突然跳起来,用刀劈狼的脑袋,又连砍几刀把狼杀死。屠户正要上路,转到柴草堆后面一看,只见另一只狼正在柴草堆里打洞,想要钻过去从背后对屠户进行攻击。狼的身子已经钻进一半,只有屁股和尾巴露在外面。屠户从后面砍断了狼的后腿,也把这只狼杀死了。这才明白前面的那只狼假装睡觉,原来是用来诱惑敌方的。第5段:狼亦黠矣,而顷刻两毙,禽兽之变诈几何哉?止增笑耳。重点字词:黠:狡猾 顷刻:一会儿译文:狼也太狡猾了,可是一会儿两只狼都被杀死,禽兽的欺骗手段能有多少呢?只是增加笑料罢了。◆四、细读课文,读懂内容1.概括文章情节文章讲述了屠户杀狼的故事。按照事件的发展,情节一般可以分为开端(发生)、发展、高潮和结局。请同学们细读课文后,用词语概括这个故事的发展经过。(生交流后,师明确)屠户遇狼(开端)——惧狼(发展)——御狼(发展)——杀狼(高潮、结局)2.梳理文章内容文章围绕屠户和狼展开,对他们之间的斗争进行了精彩的描述。分组合作,请用原文在表格中填写关于“屠户”与“狼”的内容,然后按开端、发展、高潮、结局复述故事情节。(完成表格后,小组代表复述故事)3.理解作者态度作者对这个故事进行了评价,请用波浪线勾画出评价语,并理解作者的情感态度以及文章的主旨。师引导:抓住并理解句中表现作者鲜明态度的关键字—— “笑”。评价语:狼亦黠矣,而顷刻两毙,禽兽之变诈几何哉?止增笑耳。关键字:笑。情感态度:嘲讽了玩弄阴谋诡计、自取灭亡的恶狼,赞扬了富有智慧与力量的人类。主旨:表现了人的智慧与力量,说明了恶势力终将自取灭亡。结束语:在现实中,人遇到狼,已是凶险。在故事中,屠户仅一人一刀,而恶狼两只,有利爪两副,最终却被屠户所杀。故事情节一波三折,扣人心弦。无怪乎鲁迅评价《聊斋志异》是“用传奇之法,而以志怪”。作业设计1.背诵课文。2.根据收集的资料,以《我眼中的狼》为题,写一篇关于“狼”的简短的文字,多方位、多角度地介绍狼。第二课时◆一、品读课文,读活形象引导语:鲁迅曾评价《聊斋志异》是“用传奇之法,而以志怪”。在蒲松龄的笔下,鬼怪动物不仅有各自的特点,还有人的心理、人的情感,甚是奇异。本文中,作者是怎样写狼的呢?1.读活“狼”形象(1)自由朗读课文,用横线勾画描写“两狼”的词句,理解其特点,然后填写表格。方法提示:①找出描写两狼的词句,用横线勾画,读一读。②品析词句,揣摩狼的心理,把握狼的特点。(生自由交流)(2)两只狼“缀行甚远—并驱如故—眈眈相向—默契配合”,它们懂得谋划,不断变换伎俩。在文中,作者用哪个字评价了狼?明确:黠。2.读活“屠户”形象(1)既然两只狼如此狡诈,为什么最终还是失败了呢?齐读课文,用波浪线勾画描写屠户的词句,运用分析“狼”的方法,理解屠户的形象,填写表格。方法提示:①找出描写屠户的词句,用波浪线勾画,读一读。②品析词句,揣摩屠户的心理,理解屠户的特点。(2)小组交流。师:请同学们用“文中___________(句)运用了__________描写,写出了屠户________________(在具体情况下的具体心理),表现了屠户的_________________(特点)”的句式说说自己对屠户形象的理解。示例:文中“屠暴起,以刀劈狼首,又数刀毙之”运用了动作描写,写出了屠户在发现狼似乎在打盹时不为迷惑,抓住时机,直击要害,表现了屠户的沉着冷静、勇猛果断。(3)生齐读,读出抑扬顿挫,表现人物的心理变化。师小结:面对危险,害怕是人的本能反应,但屠户在经历了从“害怕退让—认清形势—放下幻想,决心斗争”的一番心理挣扎后,及时地举刀反抗,使两狼毙命,实属智勇之人。◆二、精读课文,读透哲理1.思考屠户胜利原因我们在赞叹屠户的勇气与智慧时,不免深思:屠户是如何取得胜利的呢?(生讨论交流)(1)丢掉幻想,树立了与狼搏斗的思想。(2)观察环境,占据有利地势。(3)抓住有利时机,果断出击。(4)保持清醒头脑和高度警惕,除恶务尽。2.探究作者写作意图作者简介:蒲松龄(1640—1715),字留仙,号柳泉居士,清代文学家,世称聊斋先生,淄川(今属山东淄博)人。著有文言小说集《聊斋志异》等。他童年随父读书,青年时热衷于科举。19岁时,初应童子试,以县、府、道三试皆列第一,考中秀才。但从此以后,科场不利,始终未得一第。43岁时补廪膳生。51岁时到济南参加乡试,不料第二场抱病退场,结果落第而归。从此,他绝迹科场,直到71岁才援例成为贡生。76岁逝世。坎坷的遭遇和长期艰辛的生活,加深了他对当时政治的黑暗、科举制度的腐朽以及社会弊端的认识和了解。写作背景:明末清初时,汉人有两种人生态度:一方面是抗清反满的遗民态度,另一方面则是高压之下对清朝异族统治者的臣服。蒲松龄受到这两种态度的影响,所以有了《聊斋志异》一书。蒲松龄醉心科举,一心想求取功名;他才华横溢,然而屡试不第。强烈的反差使他愤愤不平,这种情绪贯穿他一生,同时也深刻地影响了他对于社会和人生的态度、取向以及评判。从某种意义上说,《聊斋志异》就是这一思想的产物。全书491篇,多以鬼狐故事反映现实生活,表露作者情感。《聊斋志异》是蒲松龄创作的文言短篇小说集,是中国志怪小说的代表作之一。其题材广泛,内容丰富,通过谈狐说鬼,对当时社会的腐败、黑暗进行批判。郭沫若曾评价《聊斋志异》:“写鬼写妖高人一等,刺贪刺虐入骨三分。”思考:蒲松龄身处官场黑暗、民不聊生的时代,把这件事写进《聊斋志异》,他的写作意图是什么?明确:告诉人们对待像狼一样的恶势力,不能屈服妥协,不能抱有幻想,只有敢于斗争、善于斗争,才能取得最终的胜利。师小结:在现实生活中,我们可能会遇到一些意想不到的危险。我们不能坐以待毙,而应该积极动脑,充分利用有利的条件,变被动为主动,从而摆脱困境。◆三、梳理字词,日积月累1.重点实词①缀行甚远(连接、紧跟)②两狼之并驱如故(一起;跟原来一样)③屠大窘(处境困迫,为难)④弛担持刀(解除,卸下)⑤苫蔽成丘(覆盖、遮盖)⑥眈眈相向(凶狠注视的样子)⑦意暇甚(这里指神情、态度)⑧屠暴起(突然)⑨狼亦黠矣(狡猾)2.一词多义止:止有剩骨(通“只”,仅,只) 一狼得骨止(停止)意:意暇甚(这里指神情、态度) 意将隧入以攻其后也(想)敌:恐前后受其敌(攻击) 盖以诱敌(敌方)前:恐前后受其敌(前面) 狼不敢前(向前)3.词类活用洞:名词用作动词,指挖洞。 “一狼洞其中”隧:名词用作状语,“从通道”的意思 。“意将隧入以攻其后也”犬:名词用作状语,像狗似的。 “其一犬坐于前”4.文言句式(1)省略句①省略宾语:A.“投以骨”中省略了“投”的宾语“之”,代狼,可补充为“投之以骨”。B.“一狼仍从”中省略宾语“之”,可补充为“一狼仍从之”。②省略介词:A.“场主积薪其中”省略了介词“于”,可补充为“场主积薪于其中”。B.“一狼洞其中”中也省略了介词“于”,可补充为“一狼洞于其中”。C.“屠乃奔倚其下”中省略介词“于”,可补充为“屠乃奔倚于其下”。 ③省略主语:A.“顾野有麦场”中省略主语“屠”,可补充为“屠顾野有麦场”。B.“乃悟前狼假寐,盖以诱敌”中省略主语“屠”,可补充为“屠乃悟前狼假寐,盖以诱敌”。(2)倒装句①“投以骨”,现代汉语语序应为“以骨投”。②“意暇甚”,现代汉语语序应为“意甚暇”。③“身已半入”,现代汉语语序应为“身已入半”。④“而两狼之并驱如故”,现代汉语语序应为“而两狼如故之并驱”。◆作业设计1.完成《分层作业》2.阅读《狼》第一则和第三则,说说三个故事里杀死狼的主角为何都是屠户?作者写这三个故事有何深意?《狼》第一则有屠人货肉归,日已暮。欻一狼来,瞰担上肉,似甚垂涎;步亦步,尾行数里。屠惧,示之以刃,则稍却;既走,又从之。屠无机,默念狼所欲者肉,不如姑悬诸树,而蚤取之。遂钩肉,翘足挂树间,示以空担。狼乃止。屠即竟归。昧爽往取肉,遥望树上悬巨物,似人缢死状。大骇。逡巡近之,则死狼也。仰首审视,见口中含肉,肉钩刺狼腭,如鱼吞饵。时狼革价昂,直十余金,屠小裕焉。缘木求鱼,狼则罹之,可笑矣译文:一个屠夫卖完了肉回家,天色已经晚了。在这时,突然出现了一匹狼。狼不断地窥视着屠户带着的肉,嘴里的口水似乎都快要流出来了,就这样尾随着屠夫跑了好几里路。屠夫感到很害怕,于是就拿着屠刀来比划着给狼看,狼稍稍退了几步,可是等到屠夫转过身来继续朝前走的时候,狼又跟了上来。屠夫没办法了,于是他想,狼想要的是肉,不如把肉挂在树上(这样狼够不着),等明天早上(狼走了)再来取肉。于是屠夫就把肉挂在钩子上,踮起脚(把带肉的钩子)挂在树上,然后把空担子拿给狼看了看。就这样狼就停下来不再跟着屠夫了。屠夫就(安全地)回家了。第二天拂晓,屠夫前去(昨天挂肉的地方)取肉,远远的就看见树上挂着一个巨大的东西,就好像一个吊死在树上的人,感到非常害怕。(屠夫因为害怕)小心地(在树的四周)徘徊着向树靠近,等走到近前一看,原来(树上悬挂着的)是一条死狼。(屠夫)抬起头来仔细观察发现,狼的嘴里含着肉,挂肉的钩子已经刺穿了狼的上颚,那个情形就好像鱼儿咬住了鱼饵。当时市场上狼皮非常昂贵,(这张狼皮)能值十几两金子,屠夫的生活略微宽裕了。就像爬上树去捉鱼一样,狼本来想吃肉,结果遭遇了祸患,真是可笑啊!《狼》第三则一屠暮行,为狼所逼。道旁有夜耕者所遗行室,奔入伏焉。狼自苫中探爪入。屠急捉之,令不可去,顾无计可以死之。惟有小刀不盈寸,遂割破狼爪下皮,以吹豕之法吹之。极力吹移时,觉狼不甚动,方缚以带。出视,则狼胀如牛,股直不能屈,口张不得合。遂负之以归。非屠,乌能作此谋也!译文:有一个屠户,傍晚走在路上,被狼紧紧地追赶着。路旁有个农民留下的草棚,他就跑进去趴在里面。凶恶的狼从苫房的草帘中伸进一只爪子,于是屠户急忙捉住狼爪,不让它离开。但是没有想到办法可以杀死它,只有一把不满一寸长的小刀,就用它割破爪子下面的狼皮,用吹猪的方法往里吹气。(屠户)用力吹了一阵儿,觉得狼不怎么动了,才用绳子把狼腿绑起来。出去一看,只见狼浑身膨胀,就像一头牛。四条腿直挺挺地不能弯曲,张着嘴也无法闭上。屠户就把它背回去了。(如果)不是屠户,谁有这个办法呢?◆板书设计情节屠户狼遇狼晚归缀行甚远惧狼投以骨一狼得骨止,一狼仍从复投之后狼止而前狼又至骨已尽矣并驱如故御狼恐前后受其敌顾野有麦场奔倚其下,弛担持刀狼不敢前杀狼持刀一狼径去,其一犬坐于前暴起,以刀劈狼首,又数刀毙之目似瞑,意暇甚自后断其股,亦毙之一狼洞其中,意将隧入以攻其后也。身已半入,止露尻尾词句描写角度心理特点途中两狼,缀行甚远动作紧跟其后,伺机吃人凶残一狼得骨止,一狼仍从。复投之,后狼止而前狼又至。骨已尽矣,而两狼之并驱如故动作穷追不舍,不甘罢休贪婪、凶残狼不敢前,眈眈相向动作、神态有所顾忌,审时度势;威慑屠户,放弃抵抗凶残、狡诈少时,一狼径去,其一犬坐于前。久之,目似瞑,意暇甚动作、神态分工合作,配合默契;麻痹屠户,放松警惕狡诈、阴险一狼洞其中,意将隧入以攻其后也。身已半入,止露尻尾动作诱敌包抄,前后夹击凶残、狡诈、阴险词句描写角度心理特点屠惧,投以骨复投之心理、动作紧张害怕,迁就、侥幸怯懦屠大窘,恐前后受其敌心理恐惧至极,认清狼性,面临生死抉择怯懦顾野有麦场奔倚其下,弛担持刀动作情急之下,认清地势,放下幻想,绝地反击勇敢机智沉着冷静屠暴起,以刀劈狼首,又数刀毙之动作不为迷惑,抓准时机,出其不意,直击要害沉着冷静勇猛果断方欲行,转视积薪后动作保持警惕,小心谨慎细心谨慎机智冷静屠自后断其股,亦毙之。乃悟前狼假寐,盖以诱敌动作、心理恍然大悟机智勇敢果断能干
初中语文人教部编版七年级上册第五单元18 狼精品课件ppt: 这是一份初中语文人教部编版七年级上册第五单元18 狼精品课件ppt,共58页。PPT课件主要包含了《东郭先生》,导入新课,学习目标,作者简介,《聊斋志异》,文体知识,写作背景,蒲松龄纪念馆,写鬼写妖高人一等,刺贪刺虐入骨三分等内容,欢迎下载使用。
初中语文人教部编版七年级上册18 狼教课内容ppt课件: 这是一份初中语文人教部编版七年级上册18 狼教课内容ppt课件,共35页。PPT课件主要包含了学习目标,小组合作自主学习,拓展延伸,狼的十大处世哲学等内容,欢迎下载使用。
初中语文人教部编版七年级上册狼课堂教学课件ppt: 这是一份初中语文人教部编版七年级上册狼课堂教学课件ppt,共26页。PPT课件主要包含了学习目标,学贵有疑,辨析积累,联系语境,古今勾连,回看疑问等内容,欢迎下载使用。

