2022-2023学年江苏省盐城市亭湖区九年级上学期化学期中考试题及答案
展开
这是一份2022-2023学年江苏省盐城市亭湖区九年级上学期化学期中考试题及答案,共17页。试卷主要包含了5 Mn-55,96g等内容,欢迎下载使用。
一、选择题:(本大题共15小题。每小题只有一个正确答案每小题2分,共30分)
1. 2022年4月16日,神舟十三号载人飞船返回舱在东风着陆场预定区域成功着陆,从发射到返回,神舟十三号的飞行时间长达6个月,下列过程涉及化学变化的是
A. 将火箭从总装车间转移至发射架B. 飞船与火箭分离进入轨道
C. 飞船在太空中绕地球飞行D. 返回时进入大气层舱体表面灼烧
【答案】D
【解析】
【详解】A、将火箭从总装车间转移至发射架,没有新物质生成,属于物理变化,故A错误;
B、飞船与火箭分离进入轨道,没有新物质生成,属于物理变化,故B错误;
C、飞船在太空中绕地球 飞行,没有新物质生成,属于物理变化,故C错误;
D、返回时进入大气层舱体表面灼烧,有新物质生成,属于化学变化,故D正确。
故选D。
2. 下列物质的用途主要与其物理性质相关的是
A. 氧气用于航天、潜水B. 稀有气体可制成多种用途的电光源
C. 酒精可用作燃料D. 食品包装袋填充氮气可延长食品的保质期
【答案】B
【解析】
【分析】A、根据氧气的性质和用途分析;B、根据稀有气体通电能发光分析;C、根据酒精具有可燃性分析;D、空气中分离出的氮气化学性质不活泼,可用于食品保护气分析。
【详解】A、氧气用于航天,体现其助燃性,属于化学性质;氧气用于潜水,体现其支持呼吸的性质属于化学性质,故A选项不符合题意;
B、稀有气体可制成多种用途的电光源,体现其通电发光的性质,属于物理性质,故B选项符合题意;
C、酒精用作燃料,体现其可燃性,属于化学性质,故C选项不符合题意;
D、空气中分离出的氮气化学性质不活泼,可用于食品保护气,用来延长食品保质期,故D选项不符合题意。
故选B。
【点睛】本题所考查的知识属于课本中的基础知识,难度不大,加强基础知识的学习有利于解答本类题。
3. 掌握化学用语是学好化学的关键,下列化学用语表述正确的是
A. 钙元素:CuB. 2个氧原子:2OC. 镁离子:Mg+2D. 氯化铁的化学式:FeCl2
【答案】B
【解析】
【详解】A、钙元素表示为:Ca,不符合题意;
B、原子用元素符号表示,多个原子就是在元素符号前面加上相应的数字,故2个氧原子表示为:2O,符合题意;
C、离子的表示方法:在该离子元素符号的右上角标上该离子所带的正负电荷数,数字在前,正负号在后,带一个电荷时,1通常省略,多个离子,就是在元素符号前面加上相应的数字;镁离子表示为:Mg2+,不符合题意;
D、氯化铁中铁元素显+3价,氯元素显-1价,化学式为:FeCl3,不符合题意。
故选B。
4. 我国“辽宁号”航母甲板上涂有耐高温、耐磨的碳化硅(SiC)涂层,碳化硅的结构类似于金刚石的结构,则构成碳化硅的粒子是
A. 分子B. 原子C. 离子D. 中子
【答案】B
【解析】
【详解】金刚石是由原子直接构成的,碳化硅的结构类似于金刚石的结构,故构成碳化硅的粒子是原子.故选B.
【点评】本题考查的是物质的微观构成粒子的知识,要善于从题干中发现有用的解题信息并且做出解答.
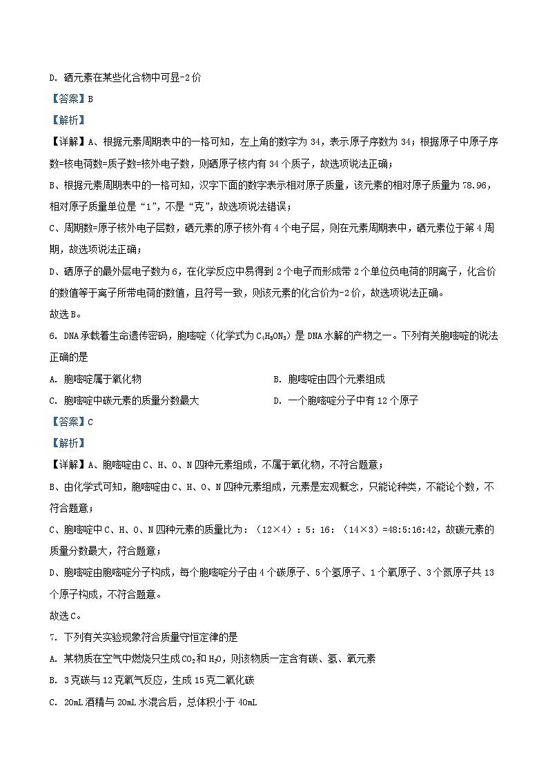
5. 硒元素具有抗衰老、抑制癌细胞生长的功能,其原子结构示意图及在元素周期表中的信息如图,下列说法错误的是
A. 硒原子核内有34个质子
B. 硒元素的相对原子质量是78.96g
C. 硒元素位于元素周期表中第四周期
D. 硒元素在某些化合物中可显-2价
【答案】B
【解析】
【详解】A、根据元素周期表中的一格可知,左上角的数字为34,表示原子序数为34;根据原子中原子序数=核电荷数=质子数=核外电子数,则硒原子核内有34个质子,故选项说法正确;
B、根据元素周期表中的一格可知,汉字下面的数字表示相对原子质量,该元素的相对原子质量为78.96,相对原子质量单位是“1”,不是“克”,故选项说法错误;
C、周期数=原子核外电子层数,硒元素的原子核外有4个电子层,则在元素周期表中,硒元素位于第4周期,故选项说法正确;
D、硒原子的最外层电子数为6,在化学反应中易得到2个电子而形成带2个单位负电荷的阴离子,化合价的数值等于离子所带电荷的数值,且符号一致,则该元素的化合价为-2价,故选项说法正确。
故选B。
6. DNA承载着生命遗传密码,胞嘧啶(化学式为C4H5ON3)是DNA水解的产物之一。下列有关胞嘧啶的说法正确的是
A. 胞嘧啶属于氧化物B. 胞嘧啶由四个元素组成
C. 胞嘧啶中碳元素的质量分数最大D. 一个胞嘧啶分子中有12个原子
【答案】C
【解析】
【详解】A、胞嘧啶由C、H、O、N四种元素组成,不属于氧化物,不符合题意;
B、由化学式可知,胞嘧啶由C、H、O、N四种元素组成,元素是宏观概念,只能论种类,不能论个数,不符合题意;
C、胞嘧啶中C、H、O、N四种元素的质量比为:(12×4):5:16:(14×3)=48:5:16:42,故碳元素的质量分数最大,符合题意;
D、胞嘧啶由胞嘧啶分子构成,每个胞嘧啶分子由4个碳原子、5个氢原子、1个氧原子、3个氮原子共13个原子构成,不符合题意。
故选C。
7. 下列有关实验现象符合质量守恒定律的是
A. 某物质在空气中燃烧只生成CO2和H2O,则该物质一定含有碳、氢、氧元素
B. 3克碳与12克氧气反应,生成15克二氧化碳
C. 20mL酒精与20mL水混合后,总体积小于40mL
D. 镁带燃烧后,生成物的质量比镁带质量增加了
【答案】D
【解析】
【详解】A、某物质在空气中燃烧生成二氧化碳和水,根据质量守恒定律,化学反应前后,元素的种类不变,生成物中含C、H、O,故该物质中一定含C、H元素,可能含氧元素,氧元素可能来自氧气,不符合题意;
B、碳在氧气中燃烧:,参加反应的碳与氧气的质量比为:12:(16×2)=3:8,故3克碳与12克氧气反应,氧气剩余,不可能生成15g二氧化碳,不符合题意;
C、20mL酒精与20mL水混合后,总体积小于40mL,无新物质生成,属于物理变化,不符合质量守恒定律,不符合题意;
D、镁带燃烧后,生成物的质量比镁带质量增加了,是因为镁燃烧生成氧化镁,生成氧化镁的质量等于参加反应的氧气的质量与参加反应的镁的质量之和,符合题意。
故选D。
8. 下列关于CO2、SO2、O2等三种物质的组成叙述中正确的是( )
A. 都含有氧气B. 都含有2个氧原子
C. 都含有氧分子D. 都含有氧元素
【答案】D
【解析】
【详解】A、CO2、SO2两种物质中没有氧气。叙述错误;故不符合题意;
B、CO2、SO2、O2三种物质的每个分子中都含有2个氧原子。叙述错误;故不符合题意;
C、CO2、SO2两种物质中没有氧气,所以也都不含有氧分子。叙述错误;故不符合题意;
D、CO2、SO2、O2三种物质的组成中都含有氧元素。叙述正确;故符合题意;
故选D
【点睛】分析、判断物质通常可以从两方面进行,一是从物质的宏观组成方面考虑,二是从物质的微观构成方面考虑。
9. 催化转化器可将汽车尾气中的有毒气体转化为 无毒气体,发生反应的微观示意图如下。下列从图示所获得的信息中,正确的是
A. 图中有三种不同的氧化物
B. 化学反应前后分子、原子的种类都不变
C. 反应过程中没有单质生成
D. 反应前后各元素化合价不变
【答案】A
【解析】
【分析】由图可知,该反应为一氧化碳和一氧化氮在催化剂的作用下转化为二氧化碳和氮气,该反应的化学方程式为:。
【详解】A、由图可知,图中涉及物质为一氧化碳、一氧化氮、二氧化碳和氮气,一氧化碳是由C、O元素组成的化合物,属于氧化物,一氧化氮是由N、O元素组成的化合物,属于氧化物,二氧化碳是由C、O元素组成的化合物,属于氧化物,氮气是由氮元素组成的纯净物,属于单质,故有三种不同的氧化物,符合题意;
B、由图可知,反应后,有新物质生成,分子种类发生了改变,根据质量守恒定律,化学反应前后,原子的种类和数目不变,不符合题意;
C、由图可知,该反应的生成物为氮气和二氧化碳,氮气属于单质,不符合题意;
D、一氧化碳中碳元素显+2价,氧元素显-2价,一氧化氮中氮元素显+2价,氧元素显-2价,二氧化碳中碳元素显+4价,氧元素显-2价,氮气中氮元素化合价为0,故碳元素和氮元素的化合价发生了变化,不符合题意。
故选A。
10. 高温超导物质(Y2Ba4Cu6O13)是以YmOn、BaO和CuO为原料,经研磨烧结而成,此过程中所有元素的化合价均不变,则Y元素的化合价是
A. +3B. +2C. +4D. +5
【答案】A
【解析】
【详解】Y2Ba4Cu6O13钡、铜元素化合价为正二价、氧元素化合价为负二价,设Y元素化合价为x,化合物中正负化合价代数和为零;则x ×2+ (+2) ×4+ (+2) ×6+ (-2)×13=0,x=+3;
故选A。
11. 逻辑推理是化学学习中常用的思维方法。下列推理正确的是( )
A. 分解反应生成两种或两种以上物质,所以生成两种或两种以上物质的反应一定是分解反应
B. 化合物是由不同种元素组成的纯净物,所以由不同种元素组成的纯净物一定是化合物
C. 单质中只含有一种元素,所以只含有一种元素的物质一定是单质
D. 在同一化合物中,金属元素显正价,所以非金属元素一定显负
【答案】B
【解析】
【详解】A、分解反应生成两种或两种以上物质,甲烷燃烧生成水和二氧化碳,生成物有两种,但不属于分解反应。分解反应必须符合“一变多”;故选项错误。
B、化合物是由不同种元素组成的纯净物,所以由不同种元素组成的纯净物一定是化合物;故选项正确。
C、单质中只含有一种元素,所以只含有一种元素的纯净物一定是单质;故选项错误。
D、在同一化合物中,金属元素显正价,氢氧化钠中: ,非金属氢元素为+1价;故选项错误。
故选B。
12. 一定条件下,甲、乙、丙、丁四种物质在密闭容器中发生反应,测得反应前后各物质的质量如下表所示。下列说法正确的是( )
A. 上表中X的值是0
B. 该反应的基本反应类型是化合反应
C. 乙一定是该反应的催化剂
D. 丙和丁变化的质量比为14:11
【答案】D
【解析】
【详解】A、根据化学反应遵循质量守恒定律,即参加反应的物质的质量之和,等于反应后生成的物质的质量之和,X=26+8+2+4﹣1﹣16﹣15=8,选项A错误;
B、甲物质减少25g,丙物质增加14g,丁物质增加11g,所以该反应反应物一种,生成物是两种,属于分解反应,选项B错误;
C、乙可能是该反应的催化剂,也可能是没有参与反应的其他物质,选项C错误;
D、丙和丁变化的质量比为14g∶11g=14∶11,选项D正确。故选D。
【点睛】化学反应遵循质量守恒定律,即化学反应前后,元素的种类不变,原子的种类、总个数不变,这是书写化学方程式、判断物质的化学式、判断化学计量数、进行相关方面计算的基础。
13. 小王利用如图所示的实验装置进行“空气中氧气含量测定”的实验,集气瓶的容积为200mL,在集气瓶内预先放入40mL水。开始实验后小王视线与量筒内液体凹液面的最低处保持水平,读出量筒内原有水的体积为60mL。引燃红磷,待红磷熄灭并冷却后打开弹簧夹,仰视量筒内液体凹液面的最低处,读出量筒内剩余水的体积为30mL。小王测得的空气中氧气体积分数和规范操作相比
A 偏大B. 偏小C. 无影响D. 无法确定
【答案】A
【解析】
【详解】第一次读数准确,第二次仰视量筒内液体凹液面的最低处,读数比实际体积偏小,第一次读数减第二次读数即为氧气体积,因此读得的体积比规范操作相比偏大,最终测得的体积分数比规范操作相比偏大,选A。
14. 为验证“加热碳酸氢铵”所发生的变化,两同学分别用甲、乙装置进行实验,发现两个实验中碳酸氢铵固体均消失,乙实验中还观察到无水硫酸铜变蓝、浸有酚酞试液的棉球变红、澄清石灰水变浑浊。资料:无水硫酸铜呈白色,遇水后呈蓝色。下列说法错误的( )
A. 甲实验不如乙实验环保
B. 乙实验有利于分析“固体消失”的原因
C. 甲实验只根据“固体消失”这一现象,能说明碳酸氢铵受热分解
D. 根据乙实验的现象可知,碳酸氢铵受热分解为氨气、二氧化碳和水
【答案】C
【解析】
【详解】加热碳酸氢铵会生成氨气、二氧化碳和水,
A、甲实验直接把生成的气体排放到空气中,不如乙实验环保,正确;
B、乙实验在出口依次放置了无水硫酸铜、酚酞液棉球、澄清石灰水可以分别说明有什么生成物,有利于分析“固体消失”的原因,正确;
C、甲实验只根据“固体消失”这一现象,不能说明碳酸氢铵受热分解,有可能只是挥发了,并没有发生化学反应,错误;
D、反应后,无水硫酸铜变蓝,说明生成物中有水,酚酞试液的棉球变红,说明有氨气产生,澄清石灰水变浑浊说明有二氧化碳产生,正确。
故选C。
15. 现有MgCO3、CaCO3 组成的混合物,经测定其中碳元素的质量分数为9%,则该混合物中金属元素的质量分数为
A. 40%B. 55%C. 57%D. 91%
【答案】B
【解析】
【详解】由化学式可知,碳元素与氧元素的质量比为12:(16×3)=1:4,经测定其中碳元素的质量分数为9%,故氧元素的质量分数为36%,故该混合物中金属元素的质量分数为:1-9%-36%=55%。
故选B。
二、非选择题:(本大题共五小题,共40分)
16. (一)用化学用语填空。
(1)地壳中含量第一位和含量第二位元素组成化合物的化学式: _________ ;
(2)氮的 + 1价氧化物: _________ ;
(3)高原缺氧的“氧”: _________ ;
(4)若“”表示一个氟原子,则“”表示(填化学符号)___。
(二)写出下列数字“2”的含义
(5)3Fe2+ _______________________________ ;
(6)3P2O5 _______________________________ 。
【答案】(1)SiO2
(2)N2O (3)O2
(4)F2 (5)1个亚铁离子带2个单位的正电荷
(6)1个五氧化二磷分子中含2个磷原子
【解析】
【小问1详解】
地壳中含量第一位的元素是氧元素,含量第二位的元素是硅元素,它们形成的化合物为二氧化硅,二氧化硅中硅元素显+4价,氧元素显-2价,化学式为:SiO2;
【小问2详解】
氧化物是由两种元素组成,其中一种元素是氧元素的化合物,该氧化物中氮元素显+1价,氧元素显-2价,故化学式为:N2O;
【小问3详解】
高原缺氧的“氧”是指氧气,氧气的化学式为:O2;
【小问4详解】
若“”表示一个氟原子,则“”表示1个氟分子,分子用化学式表示,故填:F2;
【小问5详解】
位于离子符号中元素或原子团的右上角,表示一个离子所带的电荷数。故3Fe2+中“2”表示1个亚铁离子带2个单位的正电荷;
【小问6详解】
位于化学式中元素符号(或原子团)的右下角,表示一个分子中所含的原子或原子团的个数。故3P2O5中的“2”表示1个五氧化二磷分子中含2个磷原子。
17. 填空。
(1)下列分别盛有不同物质的容器中,所盛物 质属于单质的是________,属于混合物的是_______,属于纯净物的是_____________。 (均填容器下的代号)。
(2)在宏观、微观和符号之间建立联系是化学学科的特点.工业上生产尿素[CO(NH2)2]的反应微观示意图如图:
①从微观角度看,图中四种物质都是由_____构成;从宏观的角度看,图中四种物质中属于氧化物的有_____(填字母序号)。
②参加反应的A、B质量比为__________。
【答案】(1) ①. A ②. BCE ③. AD
(2) ①. 分子 ②. BD ③. 17:22
【解析】
【小问1详解】
A、液氧是液态氧气,液氧和氧气由同种物质组成,属于纯净物,是由氧元素组成的纯净物,属于单质;
B、氧气和臭氧由两种物质组成,属于混合物;
C、二氧化碳和一氧化碳由两种物质组成,属于混合物;
D、冰是固态水,冰和水由一种物质组成,属于纯净物;
E、过氧化氢和水由两种物质组成,属于混合物。
故属于单质的是A;属于混合物的是BCE;属于纯净物的是AD;
小问2详解】
由图可知,该反应为氨气和二氧化碳在一定条件下反应生成尿素和水,该反应的化学方程式为:。
①由图可知,图中四种物质为氨气、二氧化碳、尿素和水,氨气由氨分子构成,二氧化碳由二氧化碳分子构成,尿素由尿素分子构成,水由水分子构成,故都是由分子构成;
氨气是由N、H元素组成的纯净物,属于化合物,不属于氧化物;二氧化碳是由C、O元素组成的化合物,属于氧化物;尿素由C、O、N、H元素组成的纯净物,属于化合物,不属于氧化物,水是由H、O元素组成的化合物,属于氧化物,故属于氧化物的是BD;
②参加反应的A、B质量比为:(17×2):44=17:22。
18. 2022年“世界水日”我国的宣传主题是:“落实绿色发展理念,全面推行河长制”。水是生命之源,我们每个人都要关心水、爱护水、节约水。
(1)我国生活饮用水的水质必须达到下列四项指标:
a.不得呈现异色 b.不得有异味 c.应澄清透明 d.不得含有细菌和病毒
a指标和b指标可通过加入_________(填物质名称),c指标可通过_________操作达到,d指标可通过加入消毒剂实现。二氧化氯(ClO2)是一种高效的消毒剂,可通过下列反应来制取,X +2NaClO2=2ClO2+2NaCl, X的化学式为_________。
(2)生活中可以采用_________区分硬水和软水,可以通过_________的方法降低水的硬度。
(3)下图是电解水的实验装置,电解水的化学方程式是_________________________。甲试管与电源的_______(填“正”或“负”)极相连。
(4)下列关于电解水的说法中正确的是 _________ (填字母)。
A. 水分子发生了改变
B. 氢原子和氧原子没有发生变化
C. 水分子是化学变化中最小的微粒
D. 该反应为分解反应
E. 氢、氧两种元素的化合价均发生了改变
【答案】(1) ①. 活性炭 ②. 过滤 ③. Cl2
(2) ①. 肥皂水 ②. 煮沸
(3) ①.
②. 负 (4)ABDE
【解析】
【小问1详解】
活性炭结构疏松多孔,具有吸附性,可以吸附水中的色素和异味,故a指标和b指标可通过加入活性炭达到;
过滤可实现固液分离,可除去难溶性杂质,故c指标可通过过滤操作达到;
根据质量守恒定律,化学反应前后,原子的种类和数目不变,反应物中含Na、Cl、O的个数分别是2、2、4,生成物中含Na、Cl、O的个数分别是2、4、4,故反应物中还应含2个Cl,故X的化学式为:Cl2;
【小问2详解】
生活中可用肥皂水来区分硬水和软水,肥皂水在硬水中易起浮渣,在软水中泡沫较多;
可溶性钙、镁化合物在加热时,能形成沉淀,故生活中常用煮沸的方法降低水的硬度;
【小问3详解】
水在通电的条件下反应生成氢气和氧气,该反应的化学方程式为:;
在电解水实验中,“正氧负氢”,生成氢气和氧气的体积比约为2:1,甲试管中产生的气体较多,是氢气,与电源的负极相连;
【小问4详解】
A、电解水生成氢气和氧气,有新物质生成,水分子发生了改变,符合题意;
B、根据质量守恒定律,化学反应前后,原子的种类和数目不变,故氢原子和氧原子没有发生变化,符合题意;
C、氢原子和氧原子是化学变化中的最小微粒,不符合题意;
D、该反应符合“一变多”的特点,为分解反应,符合题意;
E、水中氢元素显+1价,氧元素显-2价,氢气中氢元素化合价为0,氧气中氧元素化合价为0,故氢、氧两种元素的化合价均发生了改变,符合题意。
故选ABDE。
19. 某研究小组经过探究发现,淀粉能作过氧化氢分解的催化剂。
(1)写出淀粉催化过氧化氢分解的化学方程式_______________。
该小组设计了下图所示装置对比淀粉与二氧化锰的催化效果,实验均以生成25mL气体为准,其他可能的影响因素忽略不计,相关数据见下表:
(2)上述实验中的“待测数据”是指_________________;最后结果表明二氧化锰的催化效果较好,则a_____b(填“”或“=”)。
(3)小明用坩埚钳夹取少量光亮的铜丝,放在酒精灯火焰上灼烧至表面变黑后,迅速插入一只装有20mL3%过氧化氢溶液的试管中,观察到试管内迅速产生大量气泡。且变黑的铜丝质量和化学性质不发生改变,于是得出结论:氧化铜可以加快过氧化氢分解。有同学认为这个结论不可靠,原因是过氧化氢分解速率加快还可能与______有关。
(4)用上述方法制备的氧气与不同物质进行反应,某同学将细铁丝在氧气中点燃,该反应的化学方程式为:__________________________。
【实验拓展】铁丝燃烧产生火星四射的原因
【查阅资料】日常生活中的钢铁制品都含有少量碳杂质。
【实验内容】取长短相同、直径均为0.20mm、含碳量不同的铁丝分别在足量的氧气中燃烧。
(5)观察现象:下表是将几种铁丝放入氧气中燃烧时的实验现象的记录,请你分析完成下表:
(6)通过以上实验,说明铁丝燃烧产生火星四射现象和铁丝的_______________有关。这种细铁丝燃烧时,同时生成_______________(填化学符号)气体在熔融液态物质中形成气泡,熔融液态物质因气泡炸裂引起“火星四射”的现象。
【答案】(1)
(2) ①. 收集25mL氧气所需时间 ②. >
(3)温度(或温度升高等)
(4)
(5)剧烈燃烧,火星四射
(6) ①. 含碳量 ②. CO2
【解析】
【小问1详解】
过氧化氢在淀粉的催化下分解生成水和氧气,该反应的化学方程式为:;
【小问2详解】
实验均以生成25mL气体为准,故上述实验中的“待测数据”是指收集25mL氧气所需时间;
最后结果表明二氧化锰的催化效果较好,即在一定条件下,使用二氧化锰作催化剂时,收集25mL氧气所需时间较短,故a>b;
【小问3详解】
铜丝放在酒精灯火焰上灼烧至表面变黑后,铜丝温度升高,迅速插入一只装有20mL3%过氧化氢溶液的试管中,观察到试管内迅速产生大量气泡,还可能是温度升高使其快速分解,故填:温度;
【小问4详解】
铁丝在氧气中燃烧生成四氧化三铁,该反应的化学方程式为:;
【小问5详解】
由表可知,纯铁丝在氧气中燃烧,无火星四射现象,含碳量0.05%的铁丝在氧气中燃烧:剧烈燃烧,极少火星;含碳量0.2%的铁丝在氧气中燃烧:剧烈燃烧,少量火星;说明在一定条件下,含碳量越高,火星四射现象越明显,故含碳量0.6%的铁丝在氧气中燃烧:剧烈燃烧、火星四射;
【小问6详解】
由(5)的分析可知,铁丝燃烧产生火星四射现象和铁丝的含碳量有关;
细铁丝中含碳,碳在氧气中燃烧,生成CO2气体在熔融液态物质中形成气泡,熔融液态物质因气泡炸裂引起“火星四射”的现象。
20. 下图是实验室制取气体常用的发生装置和收集装置。
请你回答下列问题:
(1)写出标号仪器的名称:a__________,b_________。
(2)实验室用过氧化氢溶液制取氧气,若从控制反应速率和节约药品的角度考虑,应选择的发生装置是_________(填字母编号)。实验室用高锰酸钾制取氧气,反应的化学方程式是________________________,反应后的固体剩余物属于_________(填“混合物”或“纯净物”)。D、E、F、G都是气体的收集装置,其中不能用来收集氧气的是_________(填字母编号)。
(3)6.32克高锰酸钾加热一段时间后,剩余固体中K、O原子个数比为2:7,则生成氧气的质量为________。
(4)某气体X可用D装置收集,若改用G装置收集,则气体X应从_________(填“左”或“右”)端导管通入。
(5)某校兴趣小组在实验室做制取氧气的实验,他们取氯酸钾和二氧化锰的混合物6.0g放入大试管中进行加热,并在不同时刻测定试管内剩余固体的质量如下表。
分析表中数据,完成下列问题:
①氯酸钾中钾、氯、氧三种元素的质量比为______(最简整数比)
②生成氧气的质量为______g.
③原混合物中二氧化锰的质量分数是多少?(写出计算过程,计算结果精确到0.1%)_____
【答案】(1) ①. 长颈漏斗 ②. 酒精灯
(2) ①. B ②. ③. 混合物 ④. D
(3)0.32g
(4)右
(5) ①. 78:71:96 ②. 1.92 ③. 解:设原混合物中氯酸钾质量为x
x=4.9g
故原混合物中二氧化锰的质量分数是:
答:原混合物中二氧化锰的质量分数是18.3%
【解析】
【小问1详解】
由图可知,仪器a为长颈漏斗,仪器b为酒精灯;
【小问2详解】
实验室用过氧化氢溶液和二氧化锰制取氧气,属于固液不加热反应,若从控制反应速率和节约药品的角度考虑,应选择的发生装置是B,B装置可通过分液漏斗控制液体的滴加速率,从而控制反应速率;
高锰酸钾受热分解生成锰酸钾、二氧化锰和氧气,该反应的化学方程式为:;
反应后的固体剩余物为锰酸钾和二氧化锰,属于混合物;
氧气不易溶于水,密度比空气大,可用排水法或向上排空气法收集,收集装置可选E或F或G(长进短出),故不能用来收集氧气的是D;
【小问3详解】
高锰酸钾受热分解生成锰酸钾、二氧化锰和氧气,根据质量守恒定律,化学反应前后,固体中钾元素的质量不变,6.32g高锰酸钾中钾元素的质量为:,故反应后,剩余固体中钾元素的质量为1.56g,剩余固体中K、O原子个数比为2:7,设剩余固体中氧元素的质量为x,则,x=2.24g,故生成氧气的质量为:;
【小问4详解】
某气体X可用D装置收集,说明该气体的密度比空气小,若改用G装置收集,应从右端通入;
【小问5详解】
①氯酸钾中钾、氯、氧三种元素的质量比为:39:35.5:(16×3)=78:71:96;
②根据质量守恒定律,化学反应前后,物质的总质量不变,则生成氧气的质量为:6.0g-4.08g=1.92g;
③见答案。
物质
甲
乙
丙
丁
反应前质量/g
26
8
2
4
反应后质量/g
1
X
16
15
实验编号
3%过氧化氢溶
液的体积
其他物质
质量
待测
数据
Ⅰ
20mL
淀粉0.5g
a
Ⅱ
20mL
二氧化锰0.5g
b
物质
纯铁丝
含碳量0.05%的铁丝
含碳量0.2%的铁丝
含碳量0.6%的铁丝
燃烧时的现象
无火星四射现象,熔断
剧烈燃烧,极少火星
剧烈燃烧,少量火星
____
反应时间/min
1.0
1.5
2.0
2.5
3.0
3.5
剩余固体质量/g
5.1
4.5
4.2
4.08
4.08
4.08
相关试卷
这是一份2023-2024学年江苏省盐城市亭湖区化学九上期末调研试题含答案,共11页。试卷主要包含了考生要认真填写考场号和座位序号,如图是电解水的简易装置等内容,欢迎下载使用。
这是一份江苏省盐城市亭湖区毓龙路实验学校2023-2024学年九年级上学期期中化学试卷,共2页。试卷主要包含了下列事例中,属于物理变化的是,图中表示“国家节水标志”的是,下列物质由离子构成的是,下列实验现象描述正确的是,硒元素有抑制癌细胞生长的功能,下列选项不符合图示关系的是等内容,欢迎下载使用。
这是一份2022-2023学年江苏省盐城市亭湖区九年级上学期化学期中考试题及答案,共3页。试卷主要包含了5 Mn-55,96g等内容,欢迎下载使用。

