


还剩4页未读,
继续阅读
所属成套资源:2023-2024学年部编版九年级上学期期末考试历史试题(含答案)(39份)
成套系列资料,整套一键下载
云南省楚雄州2023-2024学年上学期期末教育学业质量监测九年级历史试卷(含答案)
展开相关试卷
云南省楚雄州2023-2024学年七年级上学期期末教育学业质量监测历史试卷(含答案):
这是一份云南省楚雄州2023-2024学年七年级上学期期末教育学业质量监测历史试卷(含答案),共7页。试卷主要包含了请将各题答案填写在答题卡上,《灌县乡土志》记载,历史学家费正清说等内容,欢迎下载使用。
云南省楚雄州2023-2024学年八年级上学期期末教育学业质量监测历史试卷(含答案):
这是一份云南省楚雄州2023-2024学年八年级上学期期末教育学业质量监测历史试卷(含答案),共7页。试卷主要包含了请将各题答案填写在答题卡上,清朝时期,戏曲得到了较大发展,如图所示的遗址见证了等内容,欢迎下载使用。
云南省昭通市镇雄县2023-2024学年上学期期末学业水平质量监测七年级历史试卷:
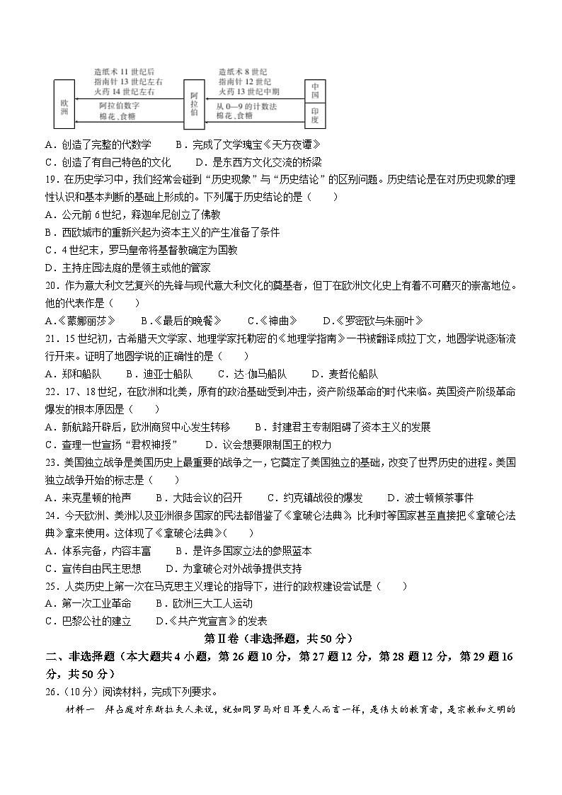
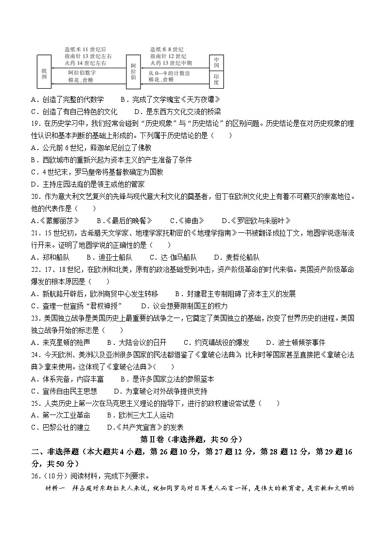
这是一份云南省昭通市镇雄县2023-2024学年上学期期末学业水平质量监测七年级历史试卷,共1页。
