高中物理3 利用传感器制作简单的自动控制装置精品巩固练习
展开
这是一份高中物理3 利用传感器制作简单的自动控制装置精品巩固练习,文件包含53利用传感器制作简单的自动控制装置原卷版docx、53利用传感器制作简单的自动控制装置解析版docx等2份试卷配套教学资源,其中试卷共22页, 欢迎下载使用。
基础导学
要点一、传感器应用的一般模式
要点二、力传感器的应用——电子秤
1.组成:电子秤使用的测力装置是 力传感器,常用的一种力传感器是由 金属粱和 应变片组成的.
敏感元件: 应变片
2.原理:如图所示,弹簧钢制成的梁形元件右端固定,在梁的上下表面各贴一个应变片,在梁的自由端施力F,则梁发生 弯曲,上表面 拉伸 ,下表面 压缩,上表面应变片的 电阻 变大,下表面应变片的电阻变小,F越大,弯曲形变 越大 ,如果让应变片中通过的电流保持恒定,那么上表面应变片两端的电压变大,下表面应变片两端的电压变小,传感器把这两个电压的差值输出,外力越大,输出的电压差值也就 越大.
3.作用:应变片将物体形变这个力学量转换为电压这个电学量.
要点三、温度传感器的应用——电熨斗、电饭锅
1.电熨斗
(1)构造(如下图所示)
它主要由调温旋钮、升降螺丝、绝缘支架、触点、双金属片、弹性铜片、电热丝、金属底板等几部分组成.
(2)敏感元件:双金属片
(3)工作原理:温度变化时,由于双金属片上层金属与下层金属的 膨胀系数不同,双金属片发生弯曲从而控制电路的通断.
2.电饭锅
(1)构造(如图所示)
(2)敏感元件:感温铁氧体
(3)工作原理:①居里温度:感温铁氧体常温下具有铁磁性,温度上升到 约103℃ 时,失去铁磁性,这一温度称为“居里温度”.
②自动断电原理:用手按下开关通电加热,开始煮饭,当锅内加热温度达到 103℃ 时,铁氧体失去磁性,与永久磁铁失去吸引力,被弹簧片弹开,从而推动杠杆使触点开关断开.
3.测温仪
(1)敏感元件
热敏电阻,金属热电阻,热电偶,红外线敏感元件等.
(2)工作原理
敏感元件将 温度 转换成 电信号,由指针式仪表或数字式仪表显示出来.
要点四、光传感器的应用——火灾报警器
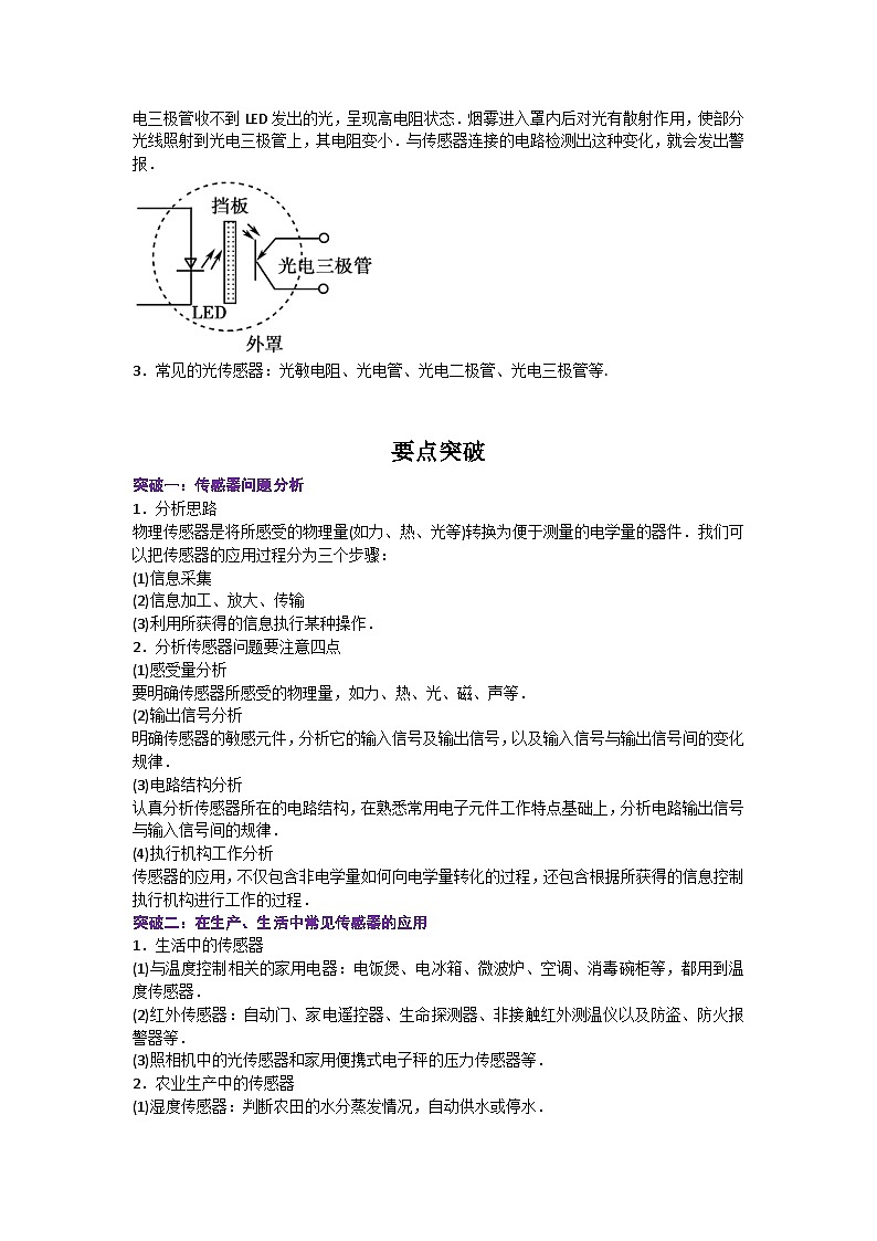
1.构造:带孔的罩子内装有发光 二极管、光电三极管和不透明的 挡板 .
2.工作原理:带孔的罩子内装有发光二极管LED、光电三极管和不透明的挡板.平时,光电三极管收不到LED发出的光,呈现高电阻状态.烟雾进入罩内后对光有散射作用,使部分光线照射到光电三极管上,其电阻变小.与传感器连接的电路检测出这种变化,就会发出警报.
3.常见的光传感器:光敏电阻、光电管、光电二极管、光电三极管等.
要点突破
突破一:传感器问题分析
1.分析思路
物理传感器是将所感受的物理量(如力、热、光等)转换为便于测量的电学量的器件.我们可以把传感器的应用过程分为三个步骤:
(1)信息采集
(2)信息加工、放大、传输
(3)利用所获得的信息执行某种操作.
2.分析传感器问题要注意四点
(1)感受量分析
要明确传感器所感受的物理量,如力、热、光、磁、声等.
(2)输出信号分析
明确传感器的敏感元件,分析它的输入信号及输出信号,以及输入信号与输出信号间的变化规律.
(3)电路结构分析
认真分析传感器所在的电路结构,在熟悉常用电子元件工作特点基础上,分析电路输出信号与输入信号间的规律.
(4)执行机构工作分析
传感器的应用,不仅包含非电学量如何向电学量转化的过程,还包含根据所获得的信息控制执行机构进行工作的过程.
突破二:在生产、生活中常见传感器的应用
1.生活中的传感器
(1)与温度控制相关的家用电器:电饭煲、电冰箱、微波炉、空调、消毒碗柜等,都用到温度传感器.
(2)红外传感器:自动门、家电遥控器、生命探测器、非接触红外测温仪以及防盗、防火报警器等.
(3)照相机中的光传感器和家用便携式电子秤的压力传感器等.
2.农业生产中的传感器
(1)湿度传感器:判断农田的水分蒸发情况,自动供水或停水.
(2)温度传感器和湿度传感器,可对上百个点进行温度和湿度监测.由于有了十分先进可靠的测试技术,有效地减少了霉变现象.
3.工业生产中的传感器
(1)生产的自动化和半自动化.用机器人、自动化小车、自动机床、各种自动生产线或者系统,代替人完成加工、装配、包装、运输、存储等工作.各种传感器使生产的自动运行保持在最佳状态,以确保产品质量,提高效率和产量,节约原材料等.
(2)在数控机床中的位移测量装置,就是利用高精度位移传感器进行位移测量,从而实现对零部件的精密加工.
典例精析
题型一:力传感器的应用
例一.用如图所示的装置可以测量汽车在水平路面上做匀加速直线运动时的加速度.该装置是在矩形箱子的前、后壁上各安装一个压力传感器A和B.用两根相同的轻弹簧夹着一个质量m=2.0 kg的滑块,滑块可无摩擦滑动,两弹簧的另一端分别压在传感器A、B上,其压力的大小可直接从传感器的液晶显示屏上读出.当弹簧作用在传感器上的力为压力时,示数为正;当弹簧作用在传感器上的力为拉力时,示数为负.现将装置沿运动方向固定在汽车上.汽车静止时,A、B的示数均为10 N.(g取10 m/s2)
(1)若传感器A的示数为14.0 N,B的示数为6.0 N,求此时汽车的加速度大小和方向;
(2)当汽车以什么样的加速度运动时,传感器A的示数为零?
变式迁移1:某种加速度计的构造示意图如图所示,沿汽车运动方向安装的固定光滑杆上套一质量为m的滑块,滑块两侧分别与劲度系数均为k的弹簧相连,两弹簧的另一端与固定壁相连.滑块原来静止,弹簧处于自然长度,滑块上有指针,可通过标尺测出滑块的位移,然后通过控制系统进行测定加速度.设某段时间内汽车沿水平方向运动,指针向左偏离O点的距离为x,则这段时间内汽车的加速度( )
A.方向向左,大小为eq \f(kx,m) B.方向向右,大小为eq \f(kx,m)
C.方向向左,大小为eq \f(2kx,m) D.方向向右,大小为eq \f(2kx,m)
题型二:温度传感器的应用
例二.图是电饭煲的电路图,S1是一个温控开关,手动闭合后,当温度达到居里点(103 ℃)时,此开关会自动断开.S2是一个自动温控开关,当温度低于70 ℃时,会自动闭合;温度高于80 ℃时,会自动断开.红灯是加热时的指示灯,黄灯是保温时的指示灯.电阻R1=R2=500 Ω,加热电阻丝R3=50 Ω,两灯电阻不计.
(1)分析电饭煲的工作原理.
(2)计算加热和保温两种状态下,电饭煲消耗的电功率之比.
(3)简要回答,如果不闭合开关S1能将饭煮熟吗?
变式迁移2:如图所示是家用电冰箱的压缩启动装置的电路.其中的运行绕组是电冰箱在工作时电动机定子,由于家用交流电是单相的,启动时必须依靠启动绕组的帮助才能产生旋转磁场.在启动绕组的支路中串联有一个PTC元件.这是一种以钛酸钡为主要材料的热敏电阻器,电流流过PTC元件,元件发热,它的电阻率随温度升高而发生显著变化,当电动机转起来正常以后,PTC元件温度较高,电阻很大,启动绕组电流很小,以下判断正确的是( )
A.电冰箱的电动机启动时比正常工作时耗电少
B.电冰箱的电动机正常工作时比启动时耗电少
C.电冰箱启动后,启动绕组功率不变,运行绕组功率是变化的
D.电冰箱启动后,启动绕组功率是变化的,运行绕组功率不变
题型三:光传感器的应用
例三.如右图所示,电源两端的电压恒定,L为小灯泡,R为光敏电阻,D为发光二极管(电流越大,发光越强),且R与D距离不变,下列说法中正确的是( )
A.当滑动触头向左移动时,L消耗的功率增大
B.当滑动触头向左移动时,L消耗的功率减小
C.当滑动触头向右移动时,L消耗的功率可能不变
D.无论怎样移动滑动触头,L消耗的功率都不变
变式迁移3:用遥控器调换电视机频道的过程,实际上就是传感器把光信号转换成电信号的过程.下列属于这类传感器的是( )
A.红外报警装置
B.走廊照明灯的声控开关
C.自动洗衣机中的压力传感装置
D.电饭煲中控制加热和保温的温控器
强化训练
选择题
1、如图所示是一位同学设计的防盗门报警器的简化电路示意图。门打开时,红外光敏电阻R3受到红外线照射,电阻减小;门关闭时会遮蔽红外线源(红外线源没有画出)。经实际试验,灯的亮、灭情况的确能反映门的开、关状态。门打开时两灯的发光情况及R2两端电压UR2与门关闭时相比( )
A.红灯亮,UR2变大B.绿灯亮,UR2变大
C.绿灯亮,UR2变小D.红灯亮,UR2变小
2、如图是利用太阳能给LED路灯供电的自动控制电路的示意图。是光敏电阻,是保护定值电阻,日光充足时,电磁继电器把衔铁吸下,接入电路,太阳能电池板给蓄电池充电,光线不足时,衔铁被弹簧拉起,与接入电路,蓄电池给LED路灯供电,路灯亮起,下列关于该电路分析正确的是( )
A.该光敏电阻阻值随光照强度增大而增大
B.增加电源电动势可以增加路灯照明时间
C.增大保护电阻阻值可延长每天路灯照明时间
D.并联更多的LED路灯可延长每天路灯照明时间
3、如图甲所示,条形码扫描笔的原理是扫描笔头在条形码上匀速移动时,遇到黑色线条,发光二极管发出的光线将被吸收,光敏三极管接收不到反射光,呈高阻抗;遇到白色间隔,光线被反射到光敏三极管,三极管呈低阻抗。光敏三极管将条形码变成一个个电脉冲信号,信号经信号处理系统处理,即完成对条形码信息的识别,等效电路图如图乙所示,其中R为光敏三极管的等效电阻,为定值电阻,下列判断正确的是( )
A.当扫描笔头在黑色线条上移动时,信号处理系统获得高电压
B.当扫描笔头在白色间隔上移动时,信号处理系统获得低电压
C.扫描速度对信号处理系统接收到的电压信号无影响
D.扫描笔头外壳出现破损时可能无法正常工作
4、如图所示为某电容式话筒的原理示意图。Q为绝缘支架,薄金属膜M和固定电极N形成一个电容器,被直流电源充电。对着话筒说话时,M振动而N可视为不动。下列说法正确的是( )
A.该话筒的传感器是薄金属膜M
B.传感器的敏感元件是M、N组成的电容器
C.M、N间的电压始终等于电源电压
D.传感器将声波信号转换为电容器的电容
5、利用某半导体的电阻随温度升高而减小的特征可以制作电子温度计。图甲表示该半导体的电阻R随摄氏温度t变化的情况。把该半导体与电动势为E、内阻为r的电源,理想电压表和保护电阻连成如图乙所示的电路。用该半导体作测温探头,把电压表的电压刻度改为相应的温度刻度,就得到了一个简易的电子温度计。下列说法正确的是( )
A.应标在电压较大的刻度上
B.应标在电压较大的刻度上
C.该电子温度计表盘上温度的刻度是均匀的
D.若电池用久后内阻r变大,用该温度计测量的温度要比真实值偏低
相关试卷
这是一份高中物理人教版 (2019)选择性必修 第二册2 交变电流的描述精品课时训练,文件包含32交变电流的描述原卷版docx、32交变电流的描述解析版docx等2份试卷配套教学资源,其中试卷共29页, 欢迎下载使用。
这是一份物理选择性必修 第二册4 电能的输送精品课后练习题,文件包含34电能的输送原卷版docx、34电能的输送解析版docx等2份试卷配套教学资源,其中试卷共25页, 欢迎下载使用。
这是一份人教版 (2019)选择性必修 第二册第三章 交变电流3 变压器优秀课时作业,文件包含33变压器原卷版docx、33变压器解析版docx等2份试卷配套教学资源,其中试卷共25页, 欢迎下载使用。

