





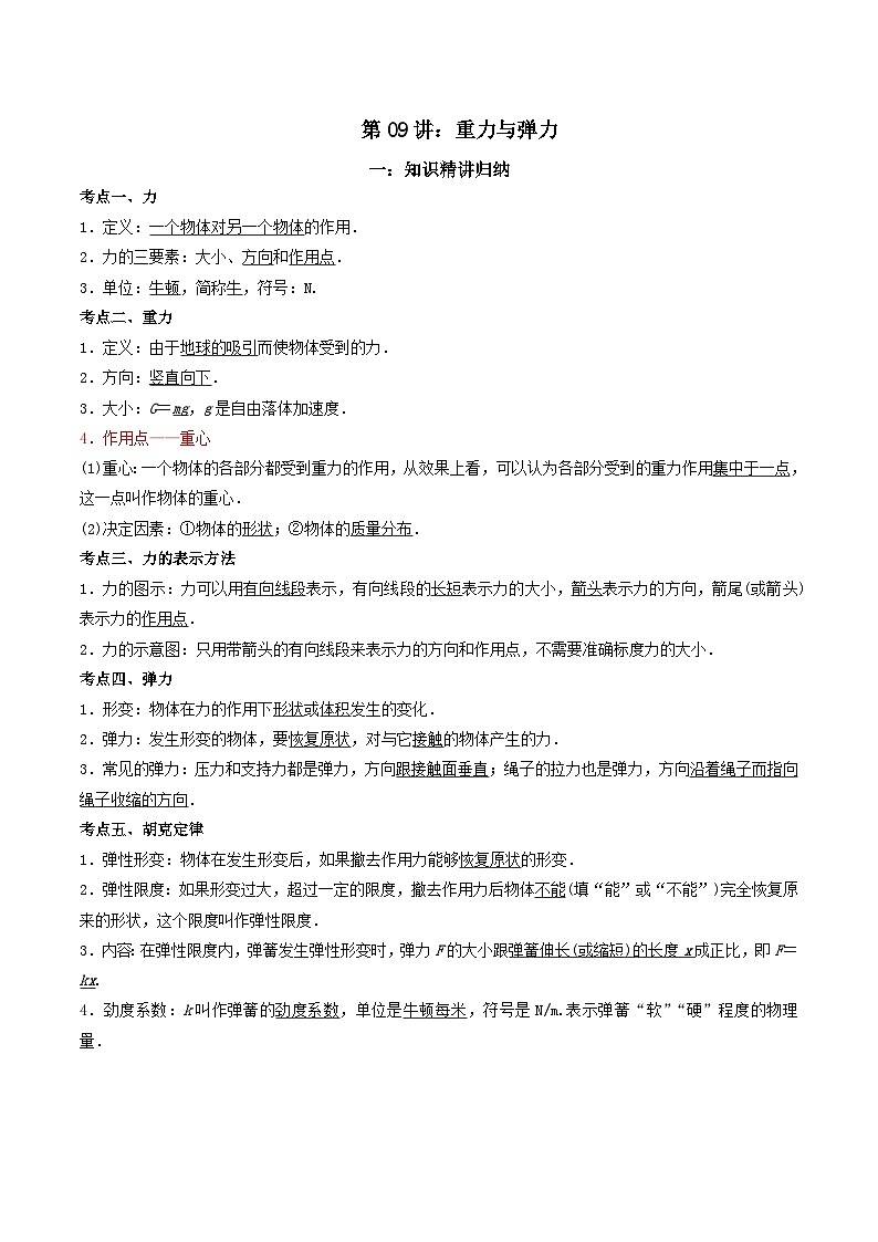
第09讲 重力与弹力-2024年暑假预习高一物理同步精品导与练系列(人教版必修第一册)
展开考点一、力
1.定义:一个物体对另一个物体的作用.
2.力的三要素:大小、方向和作用点.
3.单位:牛顿,简称牛,符号:N.
考点二、重力
1.定义:由于地球的吸引而使物体受到的力.
2.方向:竖直向下.
3.大小:G=mg,g是自由落体加速度.
4.作用点——重心
(1)重心:一个物体的各部分都受到重力的作用,从效果上看,可以认为各部分受到的重力作用集中于一点,这一点叫作物体的重心.
(2)决定因素:①物体的形状;②物体的质量分布.
考点三、力的表示方法
1.力的图示:力可以用有向线段表示,有向线段的长短表示力的大小,箭头表示力的方向,箭尾(或箭头)表示力的作用点.
2.力的示意图:只用带箭头的有向线段来表示力的方向和作用点,不需要准确标度力的大小.
考点四、弹力
1.形变:物体在力的作用下形状或体积发生的变化.
2.弹力:发生形变的物体,要恢复原状,对与它接触的物体产生的力.
3.常见的弹力:压力和支持力都是弹力,方向跟接触面垂直;绳子的拉力也是弹力,方向沿着绳子而指向绳子收缩的方向.
考点五、胡克定律
1.弹性形变:物体在发生形变后,如果撤去作用力能够恢复原状的形变.
2.弹性限度:如果形变过大,超过一定的限度,撤去作用力后物体不能(填“能”或“不能”)完全恢复原来的形状,这个限度叫作弹性限度.
3.内容:在弹性限度内,弹簧发生弹性形变时,弹力F的大小跟弹簧伸长(或缩短)的长度x成正比,即F=kx.
4.劲度系数:k叫作弹簧的劲度系数,单位是牛顿每米,符号是N/m.表示弹簧“软”“硬”程度的物理量.
重难点讲解
一、弹力有无的判断
可利用假设法进行判断.
(1)假设无弹力:假设撤去接触面,看物体还能否在原位置保持原来的状态,若能保持原来的状态,则说明物体间无弹力作用;否则,有弹力作用.
(2)假设有弹力:假设接触物体间有弹力,画出假设状态下的受力示意图,判断受力情况与所处状态是否矛盾,若矛盾,
则不存在弹力;若不矛盾,则存在弹力.
如图,接触面光滑,若A处有弹力,则无法使球处于静止状态,故A处无弹力.
(3)状态法:根据物体的运动状态,利用牛顿第二定律(第四章学习)或共点力平衡条件(第5节学习)判断弹力是否存在.
二:对胡克定律F=kx的理解
(1)x是弹簧的形变量,而不是弹簧形变后的长度.
(2)k为弹簧的劲度系数,反映弹簧本身的属性,由弹簧自身的长度、粗细、材料等因素决定,与弹力F的大小和伸长量x无关.
2.F-x图像是一条过原点的倾斜直线(如图所示),直线的斜率表示弹簧的劲度系数k.即k=eq \f(ΔF,Δx).
3.胡克定律的适用条件:弹簧在弹性限度内发生形变.
二:考点题型归纳
题型一:力的概念的理解
1.(2023秋·高一单元测试)下列关于力的说法正确的是( )
A.力是物体对物体的作用
B.力有时可以离开物体而单独存在
C.只有直接相互接触的物体间才能产生作用力
D.有受力物体不一定就有施力物体
【答案】A
【详解】A.力是物体对物体的作用,力不能脱离物体而单独存在,这是力的物质性,故A正确;
BD.只要有力的作用,就一定同时存在施力物体和受力物体,故力不能脱离物体而单独存在,故BD错误;
C.直接接触的物体间可能产生力的相互作用,不接触的物体间也可能产生力的相互作用,如磁铁与磁铁之间、物体与地球之间、电荷与电荷之间都存在力的相互作用,故C错误。
故选A。
2.(2023秋·新疆喀什·高一校考期末)下列关于力的说法,正确的是( )
A.有力作用时一定有受力物体,可能没有施力物体
B.有力作用时一定有施力物体,可能没有受力物体
C.物体发生形变,说明受到了力的作用
D.只有相互接触的物体才能有作用力
【答案】C
【详解】AB.有力作用时一定有施力物体和受力物体,有受力物体就一定有施力物体,同样有施力物体就一定有受力物体,A、B错误;
C.力有两个作用效果,使受力物体发生形变或改变受力物体的速度,所以物体发生形变,说明它受到了力的作用,C正确;
D.两个物体之间有力作用时不一定相互接触,比如磁铁吸引小铁钉时,磁铁对小铁钉有力的作用但磁铁与小铁钉可以不相互接触,D错误。
故选C。
3.(2022秋·安徽六安·高一校考阶段练习)力是物体间的相互作用,作用效果是使物体形状、运动状态发生变化。关于力的作用效果,下列说法正确( )
A.力对受力物体产生作用效果
B.力对施力物体产生作用效果
C.力有时对受力物体产生作用效果,有时对施力物体产生作用效果
D.力总是同时对受力物体和施力物体产生作用效果
【答案】A
【详解】力对受力物体产生作用效果,故选A。
题型二:重力与重心的问题
4.(2023秋·高一课时练习)关于重力的大小,下列说法正确的是( )
A.由公式G=mg知,物体所受的重力一定等于其质量的9.8倍
B.浮在水面上的大铁船,由于水的浮力作用,其所受重力变小了,才漂在水面上
C.熟透的苹果往下落是因为受到重力作用,在天空飞行的飞机不掉下来,说明其所受重力等于零
D.静止于水平地面上的物体对地面压力的大小不一定等于其重力大小
【答案】D
【详解】A.g值不一定都等于9.8 N/kg,选项A错误;
B.g值随位置的变化而变化,同一地理位置,物体重力不变,选项B错误;
C.地球附近的物体都受到地球的吸引,即都受重力作用,选项C错误;
D.若静止于水平地面上的物体还受到竖直方向上的拉力,其对地面的压力就不等于重力,选项D正确。
故选D。
5.(2023秋·浙江杭州·高一期中)下面有关重力与重心的说法正确的是( )
A.物体的重力作用在其重心上,所以重心一定在物体上
B.如果把同一个物体从杭州运到北京,其所受重力会发生变化
C.有规则形状的物体,其重心就在物体的几何中心
D.物体所受重力就是地球对物体的吸引力,与物体的运动状态无关
【答案】B
【详解】A.物体的重力可等效看成作用在其重心上,但重心不一定在物体上,故A错误;
B.如果把同一个物体从杭州运到北京,物体的质量不变,但所在处的重力加速度变化,其所受重力会发生变化,故B正确;
C.质量分布均匀且形状规则的物体,其重心就在物体的几何中心,故C错误;
D.物体所受的重力是由于地球对物体的吸引而产生的,与物体的运动状态无关,但并不是地球对物体的吸引力,故D错误。
故选B。
6.(2023秋·广西南宁·高一统考期末)下列关于物体重心的说法中,正确旳是( )
A.形状规则的物体,其重心在其几何中心
B.物体的重心可能在物体上,也可能在物体外
C.舞蹈演员做各种优美动作时,其重心位置不变
D.用线悬挂的物体静止时,沿细线方向的直线不一定通过重心
【答案】B
【详解】A.形状规则的物体,其重心不一定在其几何中心上,还得看质量分布是否均匀,故A错误;
B.物体的重心可能在物体上,也可能在物体外,故B正确;
C.舞蹈演员做各种优美动作时,其重心位置发生变化,故C错误;
D.用线悬挂的物体静止时,沿细线方向的直线一定通过重心,故D错误。
故选B。
题型三:弹力有无的判断
7.(2023春·河南周口·高一河南省淮阳中学校考阶段练习)下列情况中,接触面均光滑,小球都处于静止状态,绳子全处于拉伸状态,则球受到两个弹力的是( )
A. B.
C. D.
【答案】C
【详解】A.假设将绳子剪断,小球一定不能静止,所以小球受绳子对它向上的弹力,假设将斜面去掉,小球仍然静止,所以小球与斜面间无弹力作用,小球只受绳子的弹力,A错误;
B.假设将上方的斜面去掉,小球受地面向上的弹力仍能静止,所以小球只受地面向上的弹力作用,B错误;
C.假设分别将斜面或绳子去掉,小球都不能静止,所以小球受到斜面和绳子两个弹力的作用,C正确;
D.假设将右侧的台阶去掉,小球仍能静止,所以小球与台阶间无弹力作用,与地面之间一定有弹力作用,D错误。
故选C。
8.(2023秋·湖南郴州·高一校联考期末)在下列四个选项中,、之间一定有弹力的是( )
A.B.
C.D.
【答案】B
【详解】A.、球体均处于静止平衡状态,则所受外力的合力均为0,假设、之间有弹力,对球体进行受力分析,则球体所受外力的合力不为0,即、之间一定没有弹力,A错误;
B.假设没有B球体,则球体A必定向右摆动,表明B对A有弹力,即、之间一定有弹力,B正确;
C.、球体均处于静止平衡状态,则所受外力的合力均为0,假设、之间有弹力,对球体进行受力分析,则球体B必定向右运动,其所受外力的合力不为0,即、之间一定没有弹力,C错误;
D.、均处于静止平衡状态,则所受外力的合力均为0,假设、之间有弹力,对球体进行受力分析,则球体所受外力的合力不为0,即、之间一定没有弹力,D错误。
故选B。
9.(2023秋·广东广州·高一仲元中学校考期末)下列对图中弹力有无的判断,正确的是( )
A.小球随车厢(底部光滑)一起向右做匀速直线运动,则车厢左壁对小球有弹力
B.两相同小球被两根等长的竖直轻绳悬挂而静止,则两球对彼此有弹力作用
C.小球被a、b两轻绳悬挂而静止,其中a绳处于竖直方向,则b绳对小球一定没有拉力
D.小球静止在光滑的三角槽中,三角槽底面水平,倾斜面对球有弹力
【答案】C
【详解】A.小球随车厢(底部光滑)一起向右做匀速直线运动,小球受重力与小车底板给小球的支持力,二力平衡,车厢左壁对小球无弹力,故A错误;
B.两相同小球被两根等长的竖直轻绳悬挂而静止,两小球各自受重力与竖直轻绳给小球的拉力,二力平衡,则两球对彼此无弹力作用,故B错误;
C.小球被a、b两轻绳悬挂而静止,其中a绳处于竖直方向,小球受重力与竖直轻绳a给小球的拉力,二力平衡,则b绳对小球一定没有拉力,故C正确;
D.小球静止在光滑的三角槽中,三角槽底面水平,小球受重力与槽底面给小球的支持力,二力平衡,倾斜面对球无弹力,故D错误。
故选C。
题型四:胡克定律的应用
10.(2023秋·云南怒江·高一校考期末)现有一个劲度系数=100N/m,长度为20cm的轻质弹簧,用力F将该弹簧拉伸到30cm时弹簧产生弹力大小为( )
A.50NB.30NC.20ND.10N
【答案】D
【详解】根据胡克定律有
故选D。
11.(2023春·江苏盐城·高一校考期中)一轻质弹簧竖直悬挂,弹簧长度为14.00cm。在弹簧下端挂一质量为0.2kg的钩码,静止时弹簧长度为26.50cm,弹簧弹力未超过弹性限度,重力加速度g取。则该弹簧的劲度系数为( )
A.7.5N/mB.8.0N/mC.16N/mD.32N/m
【答案】C
【详解】根据受力平衡可知,弹簧弹力为
根据胡克定律可得
可得该弹簧的劲度系数为
故选C。
12.(2023秋·内蒙古通辽·高一校联考期末)一轻质弹簧的弹力与形变量之间的关系如图甲所示。将该弹簧下端固定在水平地面上,把一质量为的物体缓慢放在弹簧的上端,待物体稳定后静止在弹簧上端,弹簧处在弹性限度内,如图乙所示,。下列说法正确的是( )
A.物体对弹簧的压力是由于弹簧的形变产生的
B.弹簧的压缩量为
C.弹簧的劲度系数为
D.弹簧的压缩量为
【答案】B
【详解】A.物体对弹簧的压力是由于物体的形变产生的,故A错误;
C.由图甲,可得弹簧的劲度系数
C错误;
BD.设弹簧压缩量为x,根据平衡条件
解得
故B正确,D错误。
故选B。
题型五:弹簧的串并联问题
13.(2021秋·湖南邵阳·高一校联考阶段练习)有两根相同的、原长为的轻弹簧,如果在每根弹簧上分别挂上重物G后,弹簧伸长都是。现将两根弹簧如图所示连接在一起,在下端仍挂上重物G,则两根弹簧的总长是( )
A.B.C.D.
【答案】C
【详解】将两根弹簧连接在一起,在下端仍挂上重物G,则每根弹簧的拉力大小均为G,伸长量均为1cm,所以两根弹簧的总长是32cm,故选C。
14.(2023秋·高一课时练习)原长为L的轻弹簧甲上端固定,下端挂一个质量为m的小球A时,轻弹簧甲的伸长量为L。将另一原长也为L的轻弹簧乙挂在A的下面,其下再挂上质量为的小球B,两小球平衡时,悬点O与小球B的距离为(小球大小不计,且两弹簧都在弹性限度内),则甲、乙两弹簧的劲度系数之比为( )
A.1:2B.1:1C.2:1D.3:1
【答案】B
【详解】轻弹簧甲挂一个质量为m的小球时伸长L,故劲度系数
若两个小球如题图所示悬挂,上面的轻弹簧甲弹力为,伸长,总长度为。由题意得下面的轻弹簧乙长度为,故伸长量为,由于其弹力为,则其劲度系数
故两轻弹簧的劲度系数相等,ACD 错误,B正确。
故选B。
15.(2023秋·全国·高一期末)两个劲度系数分别为k1和k2的轻质弹簧a、b串接在一起,a弹簧的一端固定在墙上,如图所示。开始时弹簧均处于原长状态,现用水平力作用在b弹簧的P端向右拉动弹簧,已知a弹簧的伸长量为L,则( )
A.b弹簧的伸长量为LB.b弹簧的伸长量为
C.P端向右移动的距离为2LD.P端向右移动的距离为L
【答案】B
【详解】AB.根据两根弹簧中弹力相等对于b弹簧有
解得
A错误、B正确;
CD.则P端向右移动的距离为,CD错误。
故选B。
题型六:F-x图像问题
16.(2022秋·云南昭通·高一校联考阶段练习)如图甲所示,外力F作用在A端,可拉可压,取水平向左为正方向,则外力F随弹簧长度的变化关系如图乙所示,下列说法正确的是( )
A.弹簧原长为
B.弹簧的劲度系数为
C.时,弹簧对墙壁的弹力方向水平向右
D.时,弹簧对墙壁的弹力大小为
【答案】D
【详解】A.根据图像可知,当
时,弹簧处于自然伸长状态,即自然长度
故A错误;
B.由胡克定律可得
故B错误;
C.由题意知,弹簧长度为10 cm时,F方向向左,弹簧处于压缩状态,弹簧对墙壁的弹力水平向左,故C错误;
D.由题意知,弹簧长度为20 cm时,F方向向右,弹簧处于伸长状态,弹簧对墙壁的弹力水平向右,大小为
故D正确。
故选D。
17.(2022秋·广东肇庆·高一广东肇庆中学校考期中)探究弹力和弹簧伸长的关系时,作出弹力F与弹簧总长度L的关系图线如图所示,则( )
A.该弹簧的原长为10
B.该弹簧的劲度系数为0.25
C.该弹簧的劲度系数与弹力成正比
D.在该弹簧下端悬挂2.0N的重物时,弹簧的长度为8
【答案】A
【详解】A.由弹力F与弹簧总长度L的关系图线可知,当F=0时,弹簧为原长,故弹簧原长为
故A正确;
B.由弹力F与弹簧总长度L的关系图线可知,图像斜率
故B错误;
C.弹簧的劲度系数只与弹簧本身有关,与弹力无关,故C错误;
D.在该弹簧下端悬挂2.0N的重物时,有
弹簧长度为
故D错误。
故选A。
18.(2022秋·陕西西安·高一统考阶段练习)如图所示是探究某根弹簧的伸长量x与所受拉力F之间的关系图,下列说法中正确的是( )
A.弹簧的劲度系数是2N/m
B.弹簧的劲度系数是2×103N/m
C.当弹簧受F2=800N的拉力作用时,弹簧伸长量x2=80cm
D.当弹簧伸长量x1=20cm时,拉力F1=200N
【答案】B
【详解】AB.图线的斜率表示弹簧的劲度系数
故A错误,B正确;
C.由图可知,当弹簧受F2=800N的拉力作用时,弹簧伸长量x2=40cm。故C错误;
D.当弹簧伸长量x1=20cm时,根据F=kx可得拉力F1=400N,故D错误。
故选B。
题型七:弹力的综合问题
19.(2022秋·山东滨州·高一校考期中)一根轻质弹簧的原长为20cm,竖直悬挂着,当用质量1.5kg的物体悬挂在弹簧下端时,量得弹簧长24cm。问:(均在弹性限度之内)
(1)弹簧的劲度系数为多少?
(2)若把它竖立在水平桌面上,用质量为3kg的物体压它弹簧上端时,弹簧长为多少?
【答案】(1);(2)
【详解】(1)据胡克定律可得,弹簧的劲度系数为
(2)用质量为3kg的物体压它弹簧上端时,满足
解得
20.(2023秋·云南玉溪·高一统考期末)如图甲所示,质量分别为、的A、B两物体用轻弹簧连接后竖直放置在水平地面上并处于静止,此时A、B间的距离,轻弹簧的自然长度,重力加速度。求:
(1)轻弹簧的劲度系数是多少?
(2)如图乙所示,若把A物体用细绳悬挂,使A、B两物体都处于静止时,两物体之间的距离是多少?
【答案】(1)1000N/m;(2)0.12m
【详解】(1)由于A、B静止,对A分析,根据受力平衡可得
解得
(2)设弹簧的伸长量为x,以B物体为对象,根据受力平衡可得
解得
A、B间距为
21.(2022秋·重庆·高一校联考阶段练习)如图所示,轻弹簧A下端竖直悬挂重为G的物体,此时弹簧的总长为。现将弹簧从中间剪断(剪断后的两根新弹簧B、C劲度系数均变为原来的2倍),将另两个重力也为G的物体分别悬挂于剪断处和下端,此时剪断的两根新弹簧总长为。求:
(1)求弹簧A、C的形变量、之比;
(2)轻弹簧原长。
【答案】(1);(2)
【详解】(1)设A的劲度系数为k,则根据胡克定律有
剪断后,C劲度系数变为原来的2倍,则
可得
(2)对弹簧A,根据题意有
弹簧B、C有
又因为
联立可得
三:课堂过关精练
一:单选题
22.(2023秋·宁夏银川·高一贺兰县第一中学校考期末)关于弹力,下列说法正确的是( )
A.轻杆一端所受弹力的作用线一定与轻杆方向重合
B.挂在电线下面的电灯受到向上的拉力,这是由于电灯发生微小形变而产生的
C.绳对物体拉力的方向总是沿着绳且指向绳收缩的方向
D.形变大的物体产生的弹力一定比性变小的物体产生的弹力大
【答案】C
【详解】A.轻杆所受弹力的方向是任意的,与受力情况及运动情况有关,故A错误;
B.挂在电线下面的电灯受到向上的拉力,这是由于电线发生微小形变而产生的,故B错误;
C.绳对物体拉力的方向总是沿着绳且指向绳收缩的方向,故C正确;
D.在弹性限度内,在相同的劲度系数下,形变大的物体产生的弹力一定比形变小的物体产生的弹力大,故D错误。
故选C。
23.(2023秋·高一课时练习)关于重心,下列说法正确的是( )
A.重心就是物体上最重的一点
B.重心就是物体的几何中心
C.直铁丝被折弯后,重心便不在中点,但一定还在铁丝上
D.重心是物体的各部分所受重力的等效作用点
【答案】D
【详解】AD.重心是重力的等效作用点,并不是物体上最重的一点,D正确,A错误;
B.重心不是物体的几何中心,重心也不一定在几何中心上,质量分布均匀、有规则形状的物体的重心才在其几何中心上,B错误;
C.物体的重心不一定在物体上,粗细均匀的铁丝被弯成圆时,其重心在圆心处,而不在铁丝上,C错误。
故选D。
24.(2023秋·高一课时练习)关于重力的大小和方向,下列说法中正确的是( )
A.物体重力的大小等于它对竖直悬绳拉力的大小或等于它对水平支持面压力的大小
B.在地球各处的重力方向都是相同的
C.重心是理想化的物理模型
D.对某一物体而言,其重力的大小总是一个恒量,不因物体从赤道移到南极而变化
【答案】C
【详解】A.物体的重力大小与它对竖直悬绳的拉力或它对水平面压力的大小并不一定相等,只有在物体静止或匀速直线运动时才相等,选项A错误;
BD.在地球上各处的重力都是竖直向下,但各个地方的竖直向下并不是指向同一方向,例如南极和北极的重力方向恰好相反;同一物体在不同纬度处的重力也是不同的,地球表面上,越靠近两极其重力越大,选项B、D错误;
C.重心是为研究问题的方便引入的一个物理模型,物体各个部分都受重力作用,可以等效看作集中在一点上,选项C正确。
故选C。
25.(2023秋·高一课时练习)在图中,a、b均处于静止状态,则a、b间一定有弹力的是( )
A. B.
C. D.
【答案】B
【详解】A.假设两球间有弹力,则小球将向两边运动,与题矛盾,故ab间无弹力,故A错误;
B.若两球间无弹力,则两个都将向下摆动,与题矛盾,说明ab间有弹力,故B正确;
C.假设两球间有弹力,则小球b将向右边运动,与题矛盾,故ab间无弹力,故C错误;
D.假设a对b球有弹力,方向必定垂直于斜面向上,b球共受三个力:竖直向下的重力、竖直向上的拉力和垂直于斜面向上的弹力,三个力的合力不可能为零,则小球b不可能处于静止状态,与题矛盾,故ab间一定没有弹力,故D错误。
故选B。
26.(2023秋·高一课时练习)下列说法中正确的是( )
A.书放在桌面上,会受到桌面对它的弹力作用,产生这个弹力的直接原因是桌面的形变
B.由可知,劲度系数k与弹力F成正比,与弹簧的长度改变量成反比
C.“风吹草动”,草受到了力,但没有施力物体,说明没有施力物体的力也是存在的
D.力的产生离不开物体,且只有相互接触的物体才能产生力的作用
【答案】A
【详解】A.弹力产生原因是施力物体产生形变,故A正确;
B.劲度系数是反映弹簧软硬程度的物理量,只与弹簧本身有关系,与F以及x无关,故B错误;
CD.力是物体与物体之间的相互作用,一个力产生必然同时有施力物体和受力物体,但是二者并不一定接触,譬如重力,故CD错误。
故选A。
27.(2023秋·高一课时练习)如图所示,教室的读书角处挂了一个漂亮的装饰瓶,为教室增加了许多生趣,关于这个装饰瓶,下列说法正确的是( )
A.装饰瓶受到地球对它的吸引力,但它对地球没有吸引力
B.装饰瓶的重心一定在其几何中心
C.装饰瓶的重心与其形状结构及质量分布有关
D.随着时间流逝,装饰瓶内的水会慢慢蒸发减少,在水减少的过程中,装饰瓶(含水)的重心一直在降低
【答案】C
【详解】A.力的作用是相互的,装饰瓶受到地球对它的吸引力,它对地球也有吸引力,故A错误;
BC.装饰瓶的重心位置与其质量分布和形状有关,它的重心不一定与几何中心重合,只有形状规则的均匀物体的重心才一定与几何中心重合,B错误,C正确;
D.随着时间流逝,装饰瓶内的水蒸发减少,则在水减少的过程中,装饰瓶(含水)的重心先降低后升高,故D错误。
故选C
28.(2022秋·江苏连云港·高一统考期中)由实验测得某弹簧所受弹力F和弹簧的长度x的关系图像如图所示,求:
(1)该弹簧的原长;
(2)该弹簧的劲度系数。
【答案】(1)6cm;(2)
【详解】(1)从图中可知,时,该弹簧的原长
(2)从图中可知弹簧长度x=10cm时,弹簧伸长量为
对应的弹力为
由胡克定律有
弹簧的劲度系数为
29.(2023秋·高一课时练习)如图所示,两块小磁铁质量均为,A磁铁用轻质弹簧吊在天花板上,B磁铁在A正下方的地板上,弹簧的原长,劲度系数。当A、B均处于静止状态时,弹簧的长度为。不计地磁场对磁铁的作用和磁铁与弹簧间相互作用的磁力,取求:
(1)对B的磁力的大小和方向;
(2)对地面的压力大小。
【答案】(1),方向竖直向下;(2)
【详解】(1)假设B对A的磁力竖直向上,对A受力分析,如图甲所示
由平衡条件得
解得
故B对A的磁力大小为,方向竖直向上。由牛顿第三定律得A对B的磁力
方向竖直向下。
(2)对B受力分析,如图乙所示
由平衡条件得
解得
由牛顿第三定律得B对地面的压力大小为。
四:高分突破精练
一、单选题
30.(2023秋·高一校考课时练习)如图所示,将一个钢球分别放在甲、乙、丙三个容器中,钢球与各容器的底部和侧壁相接触,处于静止状态。若钢球和各容器的接触面都是光滑的,各容器的底面均水平,则以下说法中正确的是( )
A.各容器的侧壁对钢球均无弹力作用
B.各容器的侧壁对钢球均有弹力作用
C.甲容器的侧壁对钢球无弹力作用,其余两种容器的侧壁对钢球均有弹力作用
D.乙容器的侧壁对钢球有弹力作用,其余两种容器的侧壁对钢球均无弹力作用
【答案】A
【详解】如果将各容器的侧壁搬离,我们可以知道钢球还能处于静止状态,所以各容器的侧壁对钢球均无弹力作用。
故选A。
31.(2023春·江苏南通·高一江苏省南通中学校考期中)如图甲所示,弹簧一端固定在传感器上,传感器与电脑相连。当对弹簧施加变化的作用力(拉力或压力)时,在电脑上得到了弹簧形变量与其弹力的关系图像,如图乙所示。则下列判断正确的是( )
A.弹簧产生的弹力和弹簧的长度成正比
B.弹簧长度的增加量与对应的弹力增加量成正比
C.该弹簧的劲度系数是2N/m
D.该弹簧的劲度系数是20N/m
【答案】B
【详解】AB.根据胡克定律
可知弹簧的弹力与弹簧的形变量成正比,且弹簧长度的增加量与对应的弹力增加量成正比,故A错误,B正确;
CD.图像的斜率代表弹簧的劲度系数,则有
故CD错误。
故选B。
32.(2023春·云南文山·高一校考阶段练习)如图所示,一根竖直放置的轻弹簧原长10cm,在其上端轻轻放上一个小物块,整个装置静止后,轻弹簧长度变为7cm,已知轻弹簧的劲度系数为5N/cm,弹簧的形变在弹性限度内。则小物块的重力大小为( )
A.50NB.35NC.15ND.12N
【答案】C
【详解】小物块的重力与弹簧弹力大小相等,则
故选C。
33.(2023秋·浙江衢州·高一统考期末)如图所示,两劲度系数均为20N/cm的轻质弹簧a、b串接在一起,a弹簧的一端固定在墙上,开始时两弹簧均处于原长状态,现用水平向右F=20N的力作用在b弹簧的P端,达到平衡时P端向右移动的距离为( )
A.1cmB.2cmC.3cmD.4cm
【答案】B
【详解】两个轻质弹簧a、b串接在一起,两弹簧中弹力相等,有
解得
P端向右移动的距离为
故选B。
34.(2023秋·广东深圳·高一统考期末)弹力在日常生活和工农业生产中有着广泛的应用,如生活中的缓冲装置就是利用弹簧的弹力作用来实现的。某缓冲装置可抽象成如图所示的简单模型,图中、为原长相等、劲度系数不同的轻质弹簧。下列说法正确的是( )
A.垫片向右移动时,两弹簧产生的弹力大小相等
B.垫片向右移动时,两弹簧的压缩量都保持相等
C.把这两弹簧当成一根,劲度系数大于或
D.缓冲效果与弹簧的劲度系数无关
【答案】A
【详解】A.根据牛顿第三定律可知,弹簧间的相互作用力,大小相等,故A正确;
B.垫片向右移动时,两弹簧的弹力大小相等、弹簧的劲度系数不同,根据胡克定律可知两弹簧的压缩量不相等,故B错误;
C.把这两弹簧当成一根,弹簧的形变量等于两个弹簧的形变量和,则有
即
可知劲度系数小于或,故C错误;
D.缓冲效果与弹簧的劲度系数有关,相同力情况下劲度系数越小,根据胡克定律可知弹簧形变量越大,缓冲效果越好,故D错误。
故选A。
二、多选题
35.(2023秋·高一课时练习)下列关于力的说法中正确的是( )
A.力是物体之间的相互作用
B.没有施力物体的力有可能存在
C.一个物体受到力的作用,一定有另一个物体直接接触它且施加了这种作用
D.当两个物体间发生力的作用时,其中的任一物体既是施力物体,也是受力物体
【答案】AD
【详解】A.力是物体之间的相互作用,离开了物体,力是不可能存在的,A正确;
B.力是施力物体对受力物体的作用,所以有力一定有施力物体,B错误;
C.两个物体相互施加力时,不一定直接接触,如地球和太阳之间存在相互作用力,但地球与太阳并不直接接触;两块相距一定距离的磁铁之间存在相互作用的吸引力或排斥力,但两块磁铁没有直接接触,C错误;
D.甲、乙两个物体间发生相互作用时,甲对乙施加了力,甲是施力物体,乙是受力物体,同时,乙对甲也有力的作用,这时,乙是施力物体,甲是受力物体,所以,两个物体间发生力的作用时,其中的任一物体既是施力物体,也是受力物体,D正确。
故选AD。
36.(2023秋·高一课时练习)两个光滑的木板固定为如图所示的结构,其中下面的木板水平,小球A放于其中,且与两木板都接触,则( )
A.两个木板对A都有弹力作用
B.只有下面的木板对A有弹力作用
C.将图中结构整体逆时针旋转一小角度后,A球受两木板的弹力作用
D.将图中结构整体逆时针旋转一小角度后,A球仅受左边木板的弹力作用
【答案】BC
【详解】AB.判断上板对A球有无弹力采取假设法,假设撤去上面的木板,则A球仍会保持静止不动,不改变其运动状态,故上面的A板对A球没有弹力的作用,同理,假设撤去下面的板,则A球会掉下去,改变运动状态,所以下面的板对A球有弹力的作用,故A错误,B正确;
CD.将图中结构整体逆时针旋转一小角度后,采用假设法,两个木板撤点任何一个,A球的运动状态都会发生变化,即两板对A球都有弹力的作用,故C正确,D错误。
故选BC。
37.(2023秋·高一校考单元测试)关于物体的重心,下列说法正确的是( )
A.物体的重心就是物体所受重力的作用点
B.重心是物体内最重的一点
C.用一根细线悬挂的物体静止时,细线方向一定通过重心
D.物体重心位置可能随着物体形状的变化而变化
【答案】CD
【详解】AB.重心只是物体所受重力的等效作用点,不是物体内最重的一点,故AB错误;
C.用一根细线悬挂的物体静止时,根据二力平衡可知细线方向一定通过重心,故C正确;
D.物体重心位置可能随着物体形状的变化而变化,故D正确。
故选CD。
38.(2023秋·高一课时练习)如图所示,小球处于静止状态,各接触面光滑,则小球受到两个弹力的是( )
A.B.C.D.
【答案】BC
【详解】A.A中小球处于静止状态,重力和绳的弹力平衡,斜面与球之间不可能产生弹力,否则小球不可能静止,故A中小球只受一个弹力作用,故A错误;
B.B中水平面对小球有弹力作用,由于F的作用,球与斜面之间产生弹性形变,所以斜面和球之间有弹力作用,故B中小球受两个弹力作用,故B正确;
C.C中小球在绳子拉力、重力、斜面的支持力三力作用下处于静止状态,因此小球受两个弹力作用,故C正确;
D.D中竖直面对小球没有弹力作用,否则小球不可能处于静止状态,故D错误。
故选BC。
39.(2023秋·广东汕头·高一校考期末)同学做“探究弹簧弹力大小与其长度的关系”的实验,他通过实验得到如图所示的弹力大小F与弹簧总长度x的关系图线,由此图线可得( )
A.该弹簧的原长 x0=4cm
B.该弹簧的劲度系数k=40N/m
C.该弹簧的劲度系数k=50N/m
D.实验数据说明该弹簧的弹力大小与弹簧的形变量不成正比
【答案】AC
【详解】A. 由图像可知,该弹簧的原长
x0=4cm
选项A正确;
BC. 该弹簧的劲度系数
选项B错误,C正确;
D. 实验数据说明该弹簧的弹力大小满足
F=k(L-L0)
即弹簧弹力与弹簧的形变量成正比,选项D错误。
故选AC。
40.(2023秋·浙江杭州·高一统考期末)疫情肆虐,研究表明戴口罩仍是当前最经济有效的防疫措施。为了研究口罩弹性绳对耳朵的弹力大小,某物理探究小组测量图(a)所示口罩两侧弹性绳的劲度系数。
①将两条弹性绳A、B端拆离口罩并如图(b)在水平面自然平展,总长度为;
②如图(c)用两个弹簧测力计同时缓慢拉A、B端,当两个弹簧测力计示数均为时,总长度为。不计一切阻力,根据以上数据可知( )
A.图(c)中,每条弹性绳的形变量为
B.图(c)中,口罩两侧均受到的弹力
C.每条弹性绳的劲度系数为
D.每条弹性绳的劲度系数为
【答案】AD
【详解】A.每条弹性绳的形变量
故A正确;
B.弹簧测力计的示数为2N,故口罩两侧均受2N的拉力,故B错误;
CD.由胡克定律可得每条弹性绳的劲度系数为
故D正确,C错误。
故选AD。
三、解答题
41.(2023秋·高一课时练习)图所示,劲度系数为k2的轻弹簧乙竖直固定在桌面上,上端连一质量为m的物块,另一劲度系数为k1的轻弹簧甲固定在物块上。现将弹簧甲的上端A缓慢向上提,当提到乙弹簧的弹力大小恰好等于时,求A点上升的高度。
【答案】或
【详解】在没有向上提弹簧甲时,物块受重力和弹簧乙的支持力,二力平衡,有
F2=mg
向上提弹簧甲,当乙处于压缩状态时,物块受重力mg、弹簧乙向上的支持力,弹簧甲向上的拉力F1,则有
,
则A点上升的高度为
解得
当乙处于伸长状态时,物块受重力mg、弹簧乙向下的拉力F4和弹簧甲向上的拉力F5,则有
,
则A点上升的高度为
解得
42.(2022秋·福建厦门·高一厦门市湖滨中学校考期中)如图所示,在一原长等于3cm的轻质弹簧下端悬挂一个质量为600g的可视为质点的小物体,弹簧始终在弹性限度内,弹簧劲度系数k=200N/m。(g=10m/s2)
(1)求系统静止时弹簧的长度;
(2)物体某瞬间从弹簧上脱落后做自由落体,求物体下落1s时的速度大小和第3秒内下落的高度。(物体还没有着地)
【答案】(1)6cm;(2)10m/s;25m
【详解】(1)系统静止时,小物体处于平衡状态,弹力与重力平衡,有
解得弹簧伸长量
则弹簧长度
(2)做自由落体,物体下落时的速度大小
第3秒内下落的高度
第13讲 共点力的平衡-2024年暑假预习高一物理同步精品导与练系列(人教版必修第一册): 这是一份第13讲 共点力的平衡-2024年暑假预习高一物理同步精品导与练系列(人教版必修第一册),文件包含第13讲共点力的平衡原卷版docx、第13讲共点力的平衡解析版docx等2份试卷配套教学资源,其中试卷共70页, 欢迎下载使用。
第12讲 力的分解和分解-2024年暑假预习高一物理同步精品导与练系列(人教版必修第一册): 这是一份第12讲 力的分解和分解-2024年暑假预习高一物理同步精品导与练系列(人教版必修第一册),文件包含第12讲力的分解和分解原卷版docx、第12讲力的分解和分解解析版docx等2份试卷配套教学资源,其中试卷共65页, 欢迎下载使用。
第11讲 牛顿第三定律-2024年暑假预习高一物理同步精品导与练系列(人教版必修第一册): 这是一份第11讲 牛顿第三定律-2024年暑假预习高一物理同步精品导与练系列(人教版必修第一册),文件包含第11讲牛顿第三定律原卷版docx、第11讲牛顿第三定律解析版docx等2份试卷配套教学资源,其中试卷共36页, 欢迎下载使用。