


还剩16页未读,
继续阅读
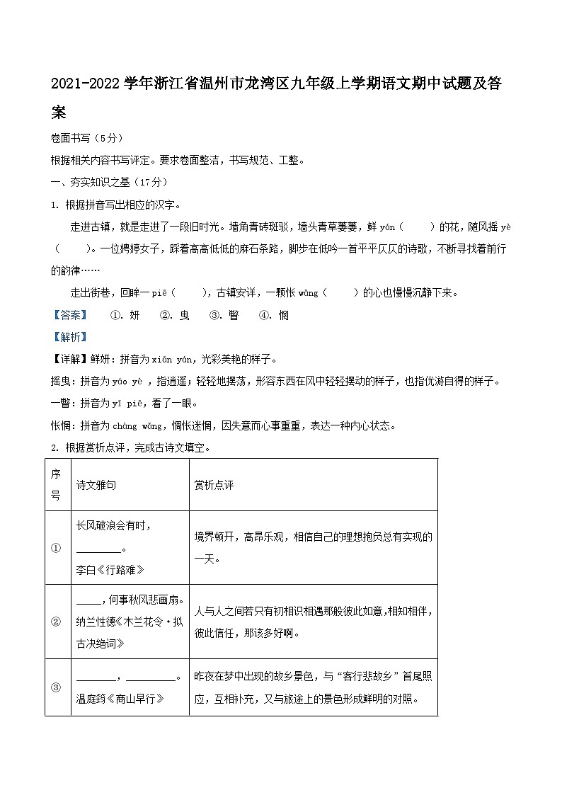
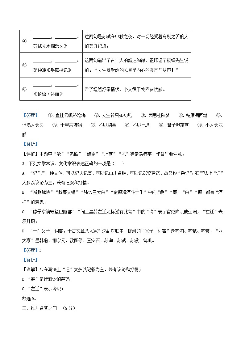
2021-2022学年浙江省温州市龙湾区九年级上学期语文期中试题及答案
展开
这是一份2021-2022学年浙江省温州市龙湾区九年级上学期语文期中试题及答案,共19页。试卷主要包含了夯实知识之基,推开名著之门,感受诗歌之美,探究理趣之思,聆听古典之韵,打开写作之窗等内容,欢迎下载使用。
相关试卷
2021-2022学年浙江省温州市龙湾区九年级上学期语文期中试题及答案:
这是一份2021-2022学年浙江省温州市龙湾区九年级上学期语文期中试题及答案,共17页。试卷主要包含了夯实知识之基,推开名著之门,感受诗歌之美,探究理趣之思,聆听古典之韵,打开写作之窗等内容,欢迎下载使用。
浙江省温州市龙湾区部分学校2023-2024学年九年级上学期期中语文试卷:
这是一份浙江省温州市龙湾区部分学校2023-2024学年九年级上学期期中语文试卷,共21页。试卷主要包含了积累•雅趣,悦读•善思,乐读•悦写等内容,欢迎下载使用。
2023年浙江省温州市龙湾区中考一模语文试题(含答案):
这是一份2023年浙江省温州市龙湾区中考一模语文试题(含答案),共12页。试卷主要包含了试卷共8页,共有18小题等内容,欢迎下载使用。
