


2021-2022学年天津市北辰区九年级上学期化学期中试题及答案
展开
这是一份2021-2022学年天津市北辰区九年级上学期化学期中试题及答案,共18页。试卷主要包含了选择题每题只有一个正确答案,填空题,简答题,实验题,计算题等内容,欢迎下载使用。
一、选择题(本大题共10题,每小题2 分,共20分)每题只有一个正确答案。
1. 下列过程中发生了化学变化的是
A. 水的沸腾B. 胆矾研碎C. 纸张燃烧D. 石蜡熔化
【答案】C
【解析】
【分析】有新物质生成的变化是化学变化,无新物质生成的变化是物理变化。
【详解】A. 水的沸腾只是物质状态改变,无新物质生成,属于物理变化,此选项不符合题意;
B. 胆矾研碎只是物质形状发生改变,无新物质生成,属于物理变化,此选项不符合题意;
C. 纸张燃烧有新物质生成,属于化学变化,此选项符合题意;
D. 石蜡熔化只是物质状态改变,无新物质生成,属于物理变化,此选项不符合题意。
故选C。
2. 空气中含量较多且化学性质不活泼的气体是
A. 氮气B. 氧气C. 水蒸气D. 二氧化碳
【答案】A
【解析】
【详解】空气是一种天然资源,混合均匀,相对稳定,氮气在空气中含量较多,在常温下化学性质极不活泼,一般不与其他物质发生化学反应。
故选A。
3. 下列未计入空气污染指数的是
A. 臭氧B. 氢气C. D. 二氧化氮
【答案】B
【解析】
【详解】二氧化氮、臭氧、都属于空气污染指数项目,氢气不属于空气污染指数项目,故选B。
4. 下列实验操作中,正确的是
A. 量筒读数B. 称量固体
C. 点燃酒精灯数D. 倾倒液体
【答案】C
【解析】
【详解】A、读取液体体积时视线要与液体凹液面的最低处保持水平,图示错误,不符合题意;
B、用托盘天平称量固体时应左物右码,图示错误,不符合题意;
C、点燃酒精灯要用火柴点燃,图示正确,符合题意;
D、倾倒液体时要满足瓶塞倒放,标签向着手心,试剂瓶口与试管口要紧挨着,图示错误,故不符合题意。
故选C。
5. 下列物质中,属于纯净物的是
A. 稀有气体B. 洁净空气C. 水泥砂浆D. 高锰酸钾
【答案】D
【解析】
【详解】A. 稀有气体包括氦气、氖气、氩气等,所以稀有气体属于混合物,此选项不符合题意;
B. 洁净空气含有氧气、氮气、二氧化碳等,属于混合物,此选项不符合题意;
C. 水泥砂浆由水、沙子、水泥等,属于混合物,此选项不符合题意;
D. 高锰酸钾由一种物质组成,属于纯净物,此选项符合题意。
故选D。
6. 市售加碘盐是在食盐中加入一定质量的碘酸钾(KIO3)。碘酸钾中碘元素的化合价是
A. +5B. +3C. +1D. -7
【答案】A
【解析】
【详解】KIO3中钾元素的化合价为+1,氧元素的化合价为-2,根据化合物中各元素化合价的代数和为零,碘元素的化合价+5,故选A。
7. 2020年7月23日,长征五号遥四运载火箭托举着中国首次火星探测任务“天问一号”探测器,在中国文昌航天发射场点火升空。火箭推进器采用偏二甲肼(C2H8N2)与N2O4反应,该反应的化学方程式为:C2H8N2 + 2N2O4= 2X↑+3N2↑+4H2O↑。X的化学式为
A. COB. CO2C. NO2D. O2
【答案】B
【解析】
【详解】根据质量守恒定律,化学反应前后,原子的种类和数目不变,反应物中含C、H、N、O的个数分别是2、8、6、8,生成物中含C、H、N、O的个数分别是0、8、6、4,故生成物中还应含2个C、4个O,故X的化学式为:CO2。故选B。
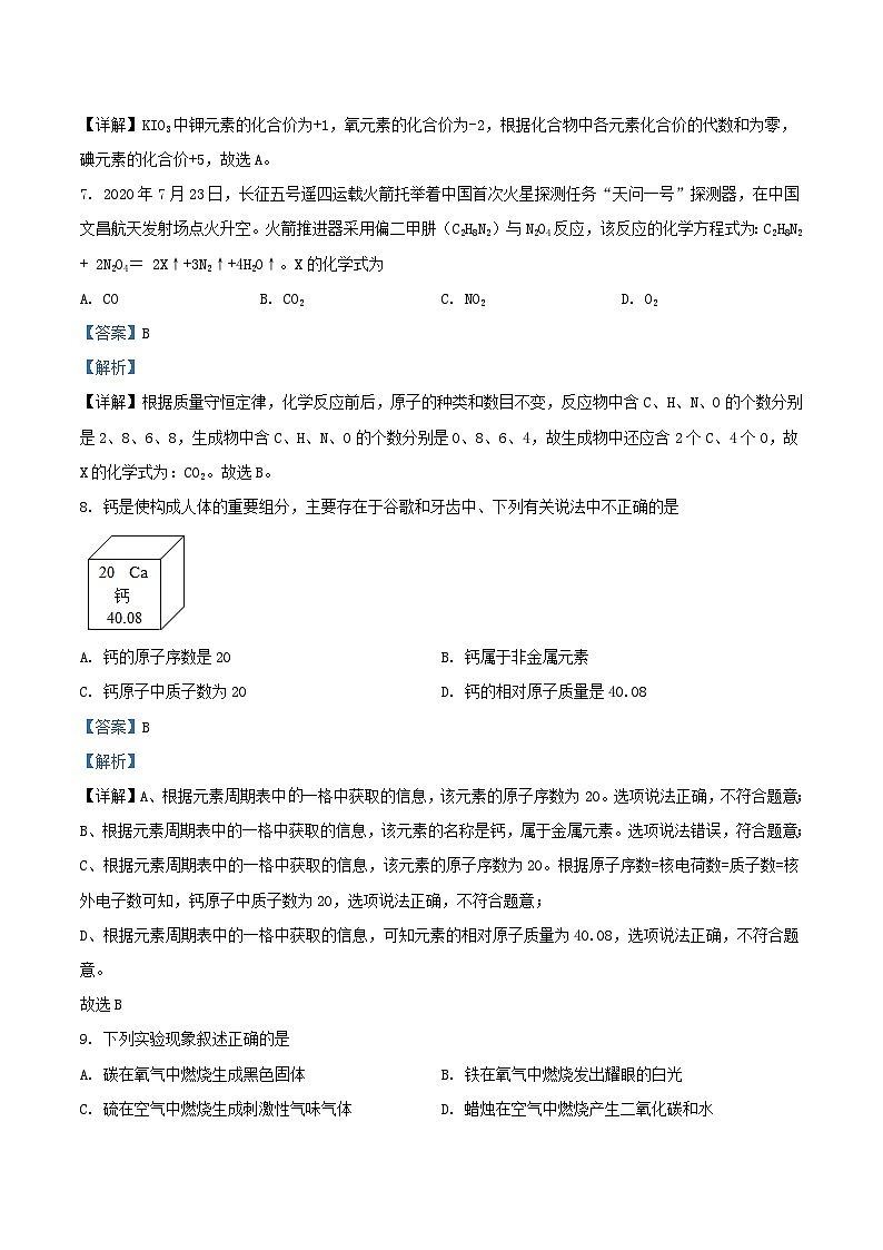
8. 钙是使构成人体的重要组分,主要存在于谷歌和牙齿中、下列有关说法中不正确的是
A. 钙的原子序数是20B. 钙属于非金属元素
C. 钙原子中质子数为20D. 钙的相对原子质量是40.08
【答案】B
【解析】
【详解】A、根据元素周期表中一格中获取的信息,该元素的原子序数为20。选项说法正确,不符合题意;
B、根据元素周期表中的一格中获取的信息,该元素的名称是钙,属于金属元素。选项说法错误,符合题意;
C、根据元素周期表中的一格中获取的信息,该元素的原子序数为20。根据原子序数=核电荷数=质子数=核外电子数可知,钙原子中质子数为20,选项说法正确,不符合题意;
D、根据元素周期表中的一格中获取的信息,可知元素的相对原子质量为40.08,选项说法正确,不符合题意。
故选B
9. 下列实验现象叙述正确的是
A. 碳在氧气中燃烧生成黑色固体B. 铁在氧气中燃烧发出耀眼的白光
C. 硫在空气中燃烧生成刺激性气味气体D. 蜡烛在空气中燃烧产生二氧化碳和水
【答案】C
【解析】
【详解】A、碳在氧气中燃烧生成能使澄清石灰水变浑浊的气体,不符合题意;
B、铁在氧气中燃烧,能观察到剧烈燃烧,火星四射,生成黑色固体,不符合题意;
C、硫在空气中燃烧发出淡蓝色火焰,生成具有刺激性气味的气体,符合题意;
D、蜡烛在空气中燃烧产生会生成能使澄清石灰水变浑浊的气体,火焰上方罩一个干冷的烧杯,能观察到烧杯内壁有水雾,不符合题意;
故选C。
10. 下图是某化学反应微观示意图,下列说法中不正确的是
A. 该反应属于分解反应B. 化学变化中分子可以再分
C. 化学反应前后元素种类不变D. 该反应的化学方程式为:2HgO=2Hg+O2
【答案】D
【解析】
【分析】根据微观示意图可知该反应生成氧化汞分解汞和氧气,据此分析。
【详解】A、分解反应是一种物质反应生成多种物质,根据分析可知氧化汞反应生成汞和氧气符合分解反应定义,属于分解反应,选项正确;
B、根据图示和分析可知,反应前的氧化汞分子分解为汞原子和氧原子,氧原子再结合成氧分子,氧分子聚集形成氧气,汞原子直接构成汞,选项正确;
C、根据图示和分析可知,反应前有汞元素和氧元素,反应后仍为汞元素和氧元素,化学反应前后元素种类不变,选项正确;
D、该反应的化学方程式为:,选项错误;
答案为:D。
二、选择题(本大题共5题,每题2分,共10分)每题有1~2个正确答案,只有一个选项符合题意的,多选不给分;有两个选项符合题意的,只选一个且正确给1分;一对一错不给分。
11. 下列有关分子的叙述不正确的是
A. 花香四溢说明分子在不断运动
B. 热胀冷缩说明分子间隔发生改变
C. 气体可压缩储存于钢瓶中说明分子间有间隔
D. 通过移走硅原子构成文字说明分子不断运动
【答案】D
【解析】
【详解】A、花香四溢是因为分子在不断运动,运动到人的鼻子,使人闻到气味。正确。
B、热胀冷缩是因为分子间间隔随温度的变化而改变。正确。
C、气体可压缩储存于钢瓶中是因为气体分子间有间隔且间隔较大,易于压缩。正确。
D、通过移走硅原子构成文字是说明原子真实存在,不能说明分子不断运动。错误。
故选D。
12. 以下说法正确的是
A. 水污染的来源主要包括工业污染,农业污染和生活污染
B. 如果量取液体时俯视读数,则量取的液体体积偏大
C. 用酒精灯给试管中的物质加热应先预热再集中加热
D. ag碳和ag氧气充分反应后生成的二氧化碳质量为2ag。
【答案】AC
【解析】
【详解】A、水污染来源主要包括工业污染,农业污染和生活污染,故A正确;
B、如果量取液体时俯视读数,读数比实际体积大,则量取的液体体积偏小,故B错误;
C、为防止试管受热不均而炸裂,用酒精灯给试管中的物质加热应先预热,再集中加热,故C正确;
D、碳与氧气反应生在二氧化碳的化学方程式为:C + O2 CO2,根据化学方程式可知,每12份质量的碳与32份质量的氧气反应生成44份质量的CO2,由于碳与氧气的质量比不为1:1,ag碳和ag氧气不能恰好完全反应,反应后生成的二氧化碳质量不为2ag,故D错误。故选AC。
13. 蓝莓中含有的花青素(化学式为 C15H11O6)具有缓解眼睛疲劳、保护视力的作用。下列说法正确的是
A. 花青素属于氧化物
B. 花青素中含有32个原子
C. 花青素分子保持花青素的化学性质
D. 花青素分子中碳、氢、氧原子个数比为 15∶11∶6
【答案】CD
【解析】
【详解】A、由化学式可知,花青素由C、H、O三种元素组成,不属于氧化物,不符合题意;
B、由化学式可知,花青素由花青素分子构成, 每个花青素分子由15个碳原子、11个氢原子、6个氧原子共32个原子构成,不符合题意;
C、花青素由花青素分子构成,花青素分子是保持花青素化学性质的最小粒子,符合题意;
D、由化学式可知,花青素分子中碳、氢、氧原子个数比为 15∶11∶6,符合题意。
故选CD。
14. 依据实验目的进行的实验设计中合理的是
A. AB. BC. CD. D
【答案】AB
【解析】
【详解】A、区别硬水和软水,取等量试样于试管中,加入等量肥皂水,振荡,若有大量泡沫出现,则为软水,若出现大量浮渣则为硬水。选项设计正确,符合题意;
B、煮沸可以将硬水中的钙镁化合物转化为水垢除去,从而降低饮用水的硬度。选项设计正确,符合题意;
C、验证蜡烛熄灭后白烟可燃,应该点燃蜡烛熄灭时产生的白烟,选项设计错误,不符合题意;
D、做铁丝在氧气中燃烧的实验时,为防止及瓶底炸裂,要在集气瓶底部放少量水或铺一层细沙,而不是在集气瓶外底部垫棉网,选项设计错误,不符合题意。
故选AB。
15. 在一定条件下,在一个密闭容器内发生某反应,测得反应前后各物质的质量如下表所示,下列说法中正确的是
A. x的值为11B. 该反应中氧气与水的质量变化之比为6∶5
C. W由碳和氧两种元素组成D. W中碳和氢元素的原子个数比为1∶4
【答案】AD
【解析】
【分析】根据质量守恒定律:参加化学反应的各物质质量总和等于反应后生成的各物质质量总和,利用在发生化学反应时反应物质量会减小,生成物质量会增多,判断反应物与生成物,进而书写出反应的表达式,判断反应的类型据此回答问题即可。
【详解】A、依据质量守恒定律参加化学反应的各物质质量总和等于反应后生成的各物质质量总和,20+1+4=10+4+x,x=11,x的值为11,故选项正确;
B、该反应中氧气与水的质量变化之比为(20g-4g):(10g-1g)=16:9,故选项错误;
C、由于四种物质中W和氧气质量减小,水和二氧化碳的质量增加,此反应的表达式可表示为W+O2→CO2+H2O,根据质量守恒定律,由反应表达式可以看出W中一定含有碳、氢两种元素,是否含有氧元素则要通过生成物中的氧元素与反应的氧气质量进行比较,生成的水中氧元素的质量为:,二氧化碳中氧元素的质量:,两者的质量和为16g,而参加反应的氧气的质量20g-4g=16g,所以可判断W中不含有氧元素,故选项错误;
D、W中碳和氢元素的原子个数比为:,故选项正确。
故选:AD。
三、填空题(本题包括4小题,共20分)
16. 掌握仪器用途,实验技能和方法对于化学实验很重要,请按要求回答下列问题。
(1)常用于吸取少量液体的仪器是______(填“胶头滴管”或“药匙”)。
(2)量取7.2mL水,需要使用______(填“10mL”或“50mL”)量筒。
(3)酒精灯给试管中的液体加热时,应使用酒精灯的______(填“内焰”或“外焰”)。
(4)过氧化氢溶液等液体通常存在______(填“广口瓶”或“细口瓶”)。
【答案】(1)胶头滴管
(2)10mL (3)外焰
(4)细口瓶
【解析】
【小问1详解】
常用于吸取少量液体的仪器是胶头滴管。
【小问2详解】
根据量筒的使用原则“近、大”原则,量取7.2mL水,需要使用10mL量筒。
【小问3详解】
火焰的外焰温度最高,因此给试管中的液体加热时,应使用酒精灯的外焰。
【小问4详解】
一般液体存放在细口瓶中,即过氧化氢溶液等液体通常存在细口瓶。
【点睛】掌握常见化学仪器的名称与用途、实验操作注意事项等解答本题的关键。
17. 化学就在我们身边。请从下列物质中,选择适当物质的序号填空。
①氮气 ②稀有气体 ③金刚石 ④活性炭 ⑤氧气
(1)可用切割玻璃的是______;
(2)可用于制造氮肥的是______;
(3)可用于制作电光源的是______;
(4)可用来吸附有害气体的是______;
(5)可用于医疗急救的是______。
【答案】(1)③ (2)①
(3)② (4)④
(5)⑤
【解析】
【小问1详解】
金刚石硬度大,可用来裁割玻璃,所以可用于刻画玻璃的是金刚石,故填③;
【小问2详解】
氮气是制造氮肥的原料,所以可用于制造氮肥的是氮气,故填①;
【小问3详解】
不同的稀有气体在通电时,能产生不同颜色的光,所以可用于制作电光源的是稀有气体,故填②;
【小问4详解】
活性炭具有吸附性,可用来除去有毒气体和异味,所以可用来吸附有害气体的是稀有气体,故填④;
【小问5详解】
氧气能供给呼吸,则可用于医疗急救的是氧气,故填:⑤。
18. 建立宏观、微观和符号之间的相互联系是化学学科的特点,回答下列问题:
(1)图1中甲是______。
(2)在铜、氯化钠、二氧化碳三种物质中,由离子构成的是______(填化学式)。
(3)图2中A表示氯原子的原子结构示意图,氯原子在化学反应中易______(填“得到”或“失去”)电子;氯原子与C、D、E中______(填序号)化学性质相似。若B为硫离子,则方框内的数值是______。
(4)图2中C、D、E属于相对稳定结构的是______(填序号)。
(5)铝元素在化合物中通常显+3价,与氯元素形成化合物的化学式为______。
【答案】(1)原子 (2)NaCl
(3) ①. 得到 ②. E ③. 8
(4)D (5)AlCl3
【解析】
【小问1详解】
元素是质子数相同的一类原子的总称,原子可以直接构成物质,也可以和分子相互转化,所以甲是原子。
【小问2详解】
铜由铜原子构成,氯化钠由钠离子和氯离子构成,二氧化碳由二氧化碳分子构成。氯化钠的化学式为NaCl。
【小问3详解】
氯原子最外层电子数为7,大于4,在化学反应中易得到电子。原子的最外层电子数相同,化学性质相似,E最外层电子数也是7,与氯原子化学性质相似。硫原子得到电子,最外层形成满电子结构变为硫离子,所以硫离子最外层电子数为8。
【小问4详解】
最外层电子数排满,微粒是相对稳定结构。D最外层电子数为8,是相对稳定结构。
【小问5详解】
氯在化合物中通常为-1价,化合物中各元素化合价代数和为0,所以氯化铝的化学式为AlCl3。
19. 某化学反应方程式为2A+6B=C+4D,请回答
(1)已知一定质量的 A 与 1.2 g B 恰好完全反应,生成2.8 g C 和 7.2g D.则参加反应A的质量是______g;
(2)已知C与D的相对分子质量比为14∶9,一定质量的A与 3 g B恰好完全反应,可生成 7g C.请计算,该反应中参加反应的A与B的质量比为______。
【答案】(1)8.8 (2)22:3
【解析】
【小问1详解】
已知一定质量的 A 与 1.2 g B 恰好完全反应,生成2.8 g C 和 7.2g D。根据质量守恒定律,则参加反应A的质量是2.8 g+7.2g -1.2 g=8.8g;
【小问2详解】
解:设C与D的相对分子质量分别为14w、9w,反应生成D的质量为x。
x=18g
根据质量守恒定律,参加反应的A的质量为:7g+18g-3g=22g,则该反应中参加反应的A与B的质量比为:22g:3g=22:3。。
四、简答题(本题包括3小题,共20分)
20. 写出下列反应的化学方程式
(1)碳在氧气中充分燃烧______;
(2)氢气在氧气中燃烧______;
(3)加热氯酸钾和二氧化锰混合物制取氧气______;
(4)高温煅烧石灰石______。
【答案】(1)
(2)
(3)
(4)
【解析】
【小问1详解】
碳在氧气中充分燃烧生成二氧化碳,反应的化学方程式为:;
【小问2详解】
氢气在氧气中燃烧生成水,反应的化学方程式为:;
【小问3详解】
氯酸钾在二氧化锰作催化剂、加热条件下发生反应生成氯化钾、氧气,反应的化学方程式为:;
【小问4详解】
石灰石主要成分是碳酸钙,高温煅烧石灰石生成氧化钙、二氧化碳,反应的化学方程式为:。
21. 水与我们的生活密切相关,请回答下列问题:
(1)水是一切生命必须的物质,我们不仅要防治水体污染,还要______。
(2)图1是净水厂净水的流程,水样加入明矾的作用是______,图中①是______池(填“吸附”或“分离”)。
(3)某同学将浑浊的水样品倒入烧杯中,采用如图2所示装置过滤
①此装置还缺少一种仪器,该仪器的名称是______。
②进行过滤操作时,下列做法不正确的是______(填序号)。
A.漏斗下端的管口要紧靠烧杯的内壁
B.滤纸的边缘要低于漏斗口
C.液面不要低于滤纸边缘
(4)图3为电解水的实验装置图。通电一段时间后,收集试管2得到的气体,向其中伸入燃着的木条,发现______。电解水的化学方程式______。
【答案】(1)节约用水
(2) ①. 吸附沉降 ②. 吸附
(3) ①. 玻璃棒
②. C
(4) ①. 木条燃烧的更旺 ②.
【解析】
【小问1详解】
因水资源有限,所以我们不仅要防治水体污染,还要节约用水。
【小问2详解】
净水过程中加入明矾可以形成胶状物,吸附难溶性杂质沉淀,所以作用是吸附沉降。图中①是过滤后,应使用活性炭吸附色素和异味,所以是吸附池。
【小问3详解】
①图2是过滤操作,还需要玻璃棒引流。
②A.漏斗下端的管口要紧靠烧杯的内壁是正确操作,防止液体飞溅。
B.滤纸的边缘要低于漏斗口是正确操作,避免滤液从漏斗外侧流下。
C.液面要低于滤纸边缘,防止液体未经过滤从滤纸和漏斗间隙流下。
故选C。
【小问4详解】
水通电分解为氢气和氧气,电解水实验中正极产生的是氧气,向其中伸入燃着的木条,因氧气具有助燃性,会发生木条燃烧得更旺。化学方程式为。
22. 了解物质性质和结构,有助于我们从本质上认识物质。
(1)碳元素组成了多种单质,金刚石与石墨物理性质差异巨大,是由于______。
(2)我国古代书法家、画家用墨(用炭黑等制成)书写或绘制的字画能够保存很长时间而不变色,是因为在常温下,碳的化学性质______。
(3)密闭容器中,一定质量的碳与氧气充分反应后,得到混合气体9 g,经测定,该混合气体中含有碳元素3 g。则该混合气体的组成是______
【答案】(1)碳原子排列方式不同
(2)稳定 (3)一氧化碳和二氧化碳
【解析】
【小问1详解】
金刚石与石墨物理性质差异巨大,是由于碳原子排列方式不同;
【小问2详解】
我国古代书法家、画家用墨(用炭黑等制成)书写或绘制的字画能够保存很长时间而不变色,是因为在常温下,碳的化学性质稳定,不易与其它物质发生反应;
【小问3详解】
一氧化碳中碳元素的质量分数为:=,二氧化碳中碳元素的质量分数为:=。密闭容器中,一定质量的碳与氧气充分反应后,得到混合气体9 g,经测定,该混合气体中含有碳元素3 g,该混合气体中碳元素的质量分数为:=,>>,所以混合气体的组成是一氧化碳和二氧化碳。
五、实验题(本题包括3小题,共20分)
23. 实验室制取气体所需的装置如下图所示
(1)写出实验仪器的名称①______。
(2)实验室用加热高锰酸钾制取氧气的发生和收集装置应选择______,其反应的化学方程式______。
(3)实验室用过氧化氢溶液和二氧化锰制取氧气的发生装置应选择______,反应的化学方程式______。
(4)通常情况下,甲烷是一种无色气体,密度比空气小,难溶于水。实验室用无水醋酸钠与碱石灰共热制取,选择的制取并收集的装置为______(填字母),若用D装置收集该气体,气体应从______(填“a”或“b”)端通入。
【答案】(1)锥形瓶 (2) ①. AC或AE ②.
(3) ①. B ②.
(4) ①. AE ②. b
【解析】
【小问1详解】
由图可知,仪器①为锥形瓶;
【小问2详解】
实验室用加热高锰酸钾制取氧气,属于固体加热反应,发生装置可选A,氧气不易溶于水,密度比空气大,可用排水法或向上排空气法收集,收集装置可选C或E;故填:AC或AE;
高锰酸钾受热分解生成锰酸钾、二氧化锰和氧气,该反应的化学方程式为:;
【小问3详解】
实验室用过氧化氢溶液和二氧化锰制取氧气,属于固液不加热反应,发生装置可选B;
过氧化氢在二氧化锰的催化下分解为水和氧气,该反应的化学方程式为:;
【小问4详解】
实验室用无水醋酸钠与碱石灰共热制取甲烷,属于固体加热反应,发生装置可选A,甲烷密度比空气小,难溶于水,收集装置可选E,故填:AE;
若用D装置收集该气体,甲烷的密度比空气小,应从b端通入。
24. 空气无处不在,研究空气的成分始终没有停歇
(1)图1是拉瓦锡测定空气中氧气含量实验装置。通过反复的实验,拉瓦锡得出空气由氧气和氮气组成,其中氧气约占空气总体______的结论。
(2)图2是实验室测定氧气含量的简易装置图。实验中,红磷燃烧的现象是______,反应的化学方程式______。实验中,需要稍过量的红磷,其原因是______。
(3)图3为测定空气中氧气含量(两支玻璃管内径相同)的改进装置。实验前K1、K2、K3均已关闭,右管中液体的高度为h0。左管中燃烧匙盛有足量白磷,右管盛有水。待白磷熄灭,冷却,打开K2,至液面不再变化,右管中液体的高度为h1。计算空气中氧气体积分数的表达式为______(用h0、h1表示)。
【答案】(1)
(2) ①. 产生大量白烟 ②. ③. 为了耗尽氧气,使测定结果更准确
(3)
【解析】
【小问1详解】
图1是拉瓦锡测定空气中氧气含量的实验装置。通过反复的实验,拉瓦锡得出空气由氧气和氮气组成,其中氧气约占空气总体的结论。
【小问2详解】
图2是实验室测定氧气含量的简易装置图。实验中,红磷燃烧生成五氧化二磷,实验现象是产生大量白烟,反应的化学方程式为:。实验中,需要稍过量的红磷,其原因是为了耗尽氧气,使测定结果更准确。
【小问3详解】
测定空气中氧气含量原理是:红磷燃烧只消耗氧气,无固体生成,温度冷却至室温,左管中由于气体减少,压强变小,所以右管中液体会进入左管中,进入水的体积等于消耗氧气的体积,进入左管中水的体积为:h0-h1,所以空气中氧气体积分数的表达式为:。
25. A ~ G 是初中化学常见的物质,已知D、E、F是单质,其他物质均是化合物,其中G能使澄清石灰水变浑浊,反应①中B的质量和化学性质均不改变。
(1)写出下列物质的化学式 C______,F______;
(2)反应②的基本类型是______反应(填“化合”或“分解”)。
(3)写出反应①的化学方程式______。
【答案】(1) ①. H2O ②. H2
(2)分解 (3)
【解析】
【分析】G能使澄清石灰水变浑浊,所以G是二氧化碳。C通电生成E和F,A与B可生成E和C,所以A是过氧化氢,B是二氧化锰,C是水,E是氧气,F是氢气。D和氧气点燃生成二氧化碳,D是单质,所以D是碳。代入验证无误。
【小问1详解】
C是水,化学式H2O。F是氢气,化学式H2。
【小问2详解】
反应②是水通电条件下分解为氢气和氧气,是一种物质变为多种物质,是分解反应。
【小问3详解】
反应①过氧化氢在二氧化锰催化作用下分解为水和氧气,化学方程式为。
六、计算题(本题包括2小题,共10分)
26. 蛋白质是由丙氨酸(C3H7NO2)等多种氨基酸构成的,根据丙氨酸的化学式计算:
(1)丙氨酸由______种元素组成。
(2)一个丙氨酸分子中含有______个原子。
(3)丙氨酸中氮、氢元素的质量比为______(写最简比)。
(4)碳元素的质量分数为______。
(5)8.9克丙氨酸中含碳元素______g。
【答案】(1)四##4
(2)13 (3)2:1
(4)40.4% (5)3.6
【解析】
【小问1详解】
丙氨酸由碳、氢、氮、氧四种元素组成。
【小问2详解】
1个丙氨酸分子中含有3+7+1+2=13个原子。
【小问3详解】
丙氨酸中氮、氢元素的质量比为14:(1×7)=2:1。
【小问4详解】
碳元素的质量分数为
【小问5详解】
8.9克丙氨酸中含碳元素
27. 如图所示,实验室用过氧化氢溶液和二氧化锰制备氧气,实验的相关数据如下表:
(1)反应中二氧化锰的作用是 。
(2)反应生成氧气的质量为 g。
(3)计算参加反应的过氧化氢的质量。
【答案】(1)催化作用
(2)0.8 (3)1.7g
解:设参加反应的过氧化氢的质量为x。
x=1.7g
答:参加反应的过氧化氢的质量为1.7g。
选项
实验目的
实验设计
A
区分硬水和软水
取等量水样于试管中,加入等量肥皂水,振荡
B
降低饮用水的硬度
将水煮沸后饮用
C
验证蜡烛熄灭后白烟可燃
点燃蜡烛熄灭后未凝固的石蜡
D
铁丝燃烧实验中防止集气瓶炸裂
在集气瓶外底部垫石棉网
物质
H2O
O2
W
CO2
反应前的质量/g
1
20
4
0
反应后的质量/g
10
4
0
x
发生装置内物质的总质量/g
反应前
35.6
反应后
34.8
相关试卷
这是一份2022-2023学年天津市北辰区九年级上学期化学期中试题及答案,共18页。试卷主要包含了选择题,填空题,简答题,实验题,计算题等内容,欢迎下载使用。
这是一份2021-2022学年天津市北辰区九年级上学期化学期末试题及答案,共21页。试卷主要包含了填空题,实验题,计算题等内容,欢迎下载使用。
这是一份2021-2022学年天津市北辰区九年级上学期化学期中试题及答案,共20页。试卷主要包含了选择题每题只有一个正确答案,填空题,简答题,实验题,计算题等内容,欢迎下载使用。