




所属成套资源:2024(九省联考)1月普通高等学校招生全国统一考试适应性测试(高三)及答案(九科)
20241月普通高等学校招生全国统一考试适应性测试(九省联考)文综地理试题(适用地区:河南)含解析
展开
这是一份20241月普通高等学校招生全国统一考试适应性测试(九省联考)文综地理试题(适用地区:河南)含解析,文件包含2024年1月普通高等学校招生全国统一考试适应性测试九省联考文综地理试题适用地区河南解析docx、2024年1月普通高等学校招生全国统一考试适应性测试九省联考文综地理试题适用地区河南试卷docx等2份试卷配套教学资源,其中试卷共15页, 欢迎下载使用。
1.答卷前,考生务必将自己的考生号、姓名、考点学校、考场号及座位号填写在答题卡上。
2.回答选择题时,选出每小题答案后,用铅笔把答题卡上对应题目的答案标号涂黑。如需要改动,用橡皮擦干净后,再选涂其他答案标号。回答非选择题时,将答案写在答题卡上。写在本试卷上无效。
3.考试结束后,将本试卷和答题卡一并交回。
一、选择题:本题共35小题,每小题4分,共140分。在每小题给出的四个选项中,只有一项是符合题目要求的。
莆田市地处东南沿海,水产养殖业发达。2022年,福建省首个工厂化循环水“楼房养虾”基地在莆田市建成,其核心理念是用最少的地、最省的水,养出最优质的水产品。养殖大楼里四季恒温,每日养殖用水通过微滤机等设备进行循环“自洁”,养殖密度可提高到常规池塘养殖的10倍以上。部分养殖用水被输送到楼顶的微藻类培养池中,经过微藻类的作用后,连同微藻类直接输回到各层养殖池内。据此完成下面小题。
1. 该“楼房养虾”基地能够实现高密度养殖的主导条件是( )
A. 养殖经验丰富B. 市场需求旺盛C. 养殖品种优良D. 养殖环境优越
2. 培养的微藻类可以( )
①补充天然饵料②降低池水溶氧量③净化养殖用水④减少养殖用水量
A. ①②B. ①③C. ②④D. ③④
3. “楼房养虾”模式可在我国东南沿海地区推广的最主要优势是( )
A. 建设投资少B. 技术难度低C. 土地利用率高D. 水资源消耗少
【答案】1. D 2. B 3. C
【解析】
【1题详解】
根据材料可知,“楼房养虾”基地养殖大楼里四季恒温,每日养殖用水通过微滤机等设备进行循环“自洁”,因为养殖环境优越,所以养殖密度可提高到常规池塘养殖的10倍以上,实现高密度养殖,D正确;2022年,福建省首个工厂化循环水“楼房养虾”基地在莆田市建成,养殖经验并不丰富,也没养殖特殊的品种,AC错误;市场需求旺盛对水产养殖有一定影响,但不是“楼房养虾”基地能够实现高密度养殖的主导条件,B错误。故选D。
【2题详解】
藻类是虾的食物,培养的微藻类可以补充天然饵料,①正确;降低池水溶氧量容易造成虾缺氧,不利于虾的生长,②错误;培养的微藻类可以消耗养殖用水中过多的营养物质,净化养殖用水,但不能减少养殖用水量,③正确,④错误。综上所述,①③组合正确,B正确,ACD错误,故选B。
【3题详解】
养殖大楼里四季恒温,每日养殖用水通过微滤机等设备进行循环“自洁”,建设投资大,技术难度高,AB错误;我国东南沿海地区人口密集,土地紧张,“楼房养虾”模式可以实现高密度养殖,土地利用率高,C正确;我国东南沿海地区降水丰富,水资源消耗少不是其主要优势,D错误。故选C。
【点睛】影响农业区位的因素分为自然条件和社会经济因素。自然条件包括:气候(热量,光照,水分,昼夜温差),水资源,地形,土壤。社会经济因素包括,市场需求,交通,国家政策,农业生产技术,劳动力。
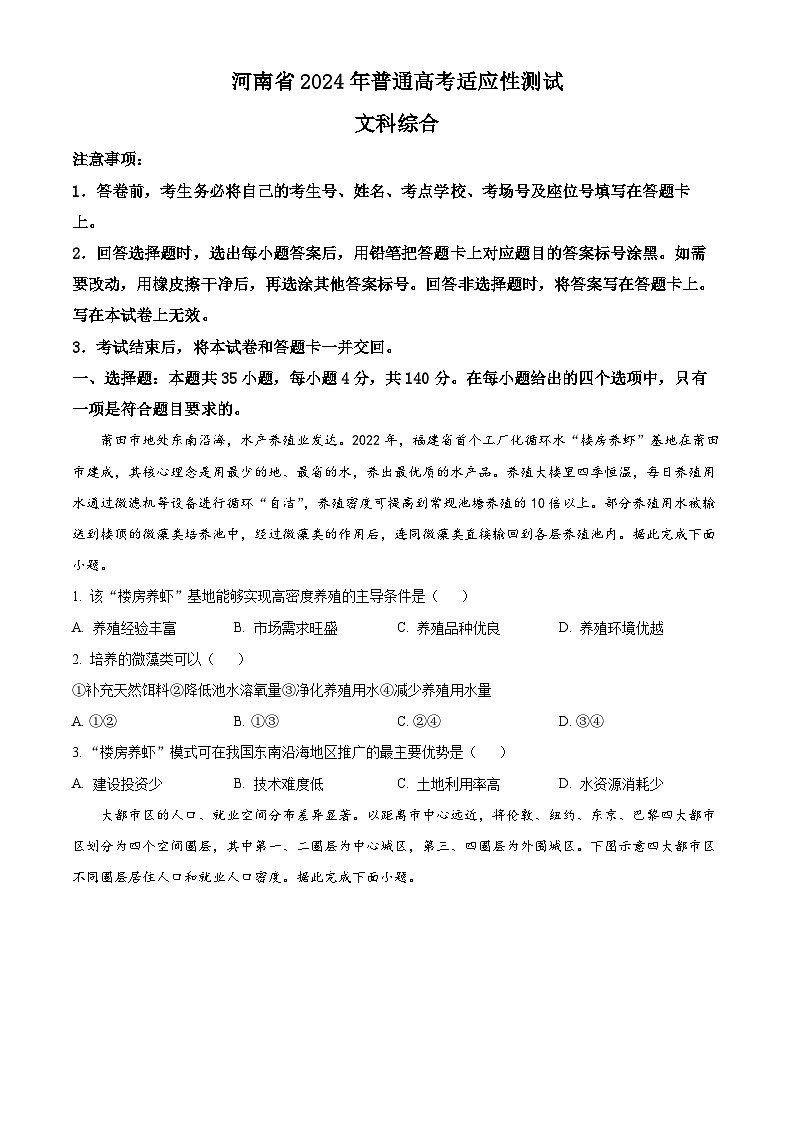
大都市区的人口、就业空间分布差异显著。以距离市中心远近,将伦敦、纽约、东京、巴黎四大都市区划分为四个空间圈层,其中第一、二圈层为中心城区,第三、四圈层为外围城区。下图示意四大都市区不同圈层居住人口和就业人口密度。据此完成下面小题。
4. 从第一圈层看,“职多住少”现象最显著的大都市区是( )
A. 伦敦B. 纽约C. 东京D. 巴黎
5. 四大都市区中( )
A. 伦敦中心城区居住供给充足B. 纽约外围城区就业高度集聚
C. 东京居民平均通勤时间较长D. 巴黎各圈层间职住差异较大
【答案】4 C 5. C
【解析】
【4题详解】
“职多住少”现象应体现为居住人口密度小,就业人口密度大。读图中第一圈层数据可知,纽约、巴黎第一圈层居住人口密度和就业人口密度都较大,“职多住少”现象不显著,BD错误;伦敦和东京第一圈层居住人口密度都较小,就业人口密度都较大,但两城市居住人口密度差异不大,就业人口密度东京远大于伦敦,因此从第一圈层看,“职多住少”现象最显著的大都市区是东京,C正确,A错误。故选C。
【5题详解】
伦敦中心城区居住人口密度远小于就业人口密度,居住供给并不充足,A错误;纽约第一圈层就业人口密度远高于其它圈层,说明城区就业高度集聚在第一圈层,B错误;东京“职多住少”现象最显著,因此居民平均通勤时间较长,C正确;巴黎各圈层居住人口密度和就业人口密度差异最小,各圈层间职住差异较小,D错误。故选C。
【点睛】职住平衡的基本内涵是指在某一给定的地域范围内,居民中劳动者的数量和就业岗位的数量大致相等,即职工的数量与住户的数量大体保持平衡状态,大部分居民可以就近工作;通勤交通可采用步行、自行车或者其他的非机动车方式;即使是使用机动车,出行距离和时间也比较短,限定在一个合理的范围内,这样就有利于减少机动车尤其是小汽车的使用,从而减少交通拥堵和空气污染。
挪威南部某高寒地区的植被主要由地衣、小灌木等组成。近年来的研究表明,该地区灌木向高海拔的地衣群落扩张,植被出现“绿化”现象(下图);夏季地衣下的土壤温度比灌木下的土壤温度高1.45℃。据此完成下面小题。
6. 该地区植被“绿化”主要原因是( )
A. 降水增多B. 气温升高C. 光照增强D. 风力减弱
7. 该地区夏季灌木下土壤温度低于地衣的主要原因是灌木下土壤( )
A. 吸收太阳辐射较少B. 吸收大气逆辐射较少
C. 反射太阳辐射较多D. 释放地面辐射较多
8. 随着灌木的扩张,该地区土壤( )
A. 日温差变大B. 厚度增加C. 有机质减少D. 生物多样性减少
【答案】6. B 7. A 8. B
【解析】
【6题详解】
海拔越高,热量条件往往越差,高海拔地区因热量条件较差限制了灌木的分布高度。近年来,该地区灌木向高海拔的地衣群落扩张,植被出现“绿化”现象,说明温度升高,热量条件更加充足,更高海拔处也适合灌木丛的生长,B正确;制约高海拔地区植被生长的主导因素是热量,而与降水、光照、风力关系不大,ACD错误。故选B。
【7题详解】
灌木地上生物量较多,植被对太阳辐射产生较强的遮挡,导致到达地面的太阳辐射减少,地面吸收的太阳辐射较少,因此土壤温度更低,A正确,C错误;太阳辐射是地面温度升高的直接热源,与大气逆辐射关系不大,B错误;土壤温度低释放地面辐射较少,且释放地面辐射量的多少是土壤温度高低对应的结果,而不是原因,D错误。故选A。
【8题详解】
随着灌木的扩张,该地区土壤吸收的太阳辐射较少,日温差变小,A错误;生物活动加速土壤的形成,厚度增加,B正确;灌木的枯枝落叶多于地衣群落,土壤有机质增多,C错误;灌木扩张,生物多样性增多,D错误。故选B。
【点睛】影响土壤形成主要因素有:(1)成土母质是土壤形成的物质基础,提供矿物质和无机养分;(2)生物是土壤形成的决定性因素,提供有机物;(3)气候是土壤形成的动力因素,提供水分和热量;(4)地形影响光照、热量和水分等条件,影响物质转换;(5)时间和人类活动等也会影响土壤形成。
沙粒在被风搬运的过程中,从迎风坡向前运动到背风坡滑落堆积下来。随着沙粒不断的搬运和堆积,在沙丘内部形成与背风坡倾斜方向一致的斜层理。当风向发生改变时,沿着沙粒前进方向又会形成新的沙丘。下图示意某地区地质地貌发育的不同阶段。据此完成下面小题。
9. 下列地区最可能出现图示地质地貌发育过程的是( )
A. 青藏高原南部B. 内蒙古高原西部C. 德干高原东部D. 巴西高原北部
10. 以下风沙沉积层形成最早的是( )
A. S1B. S2C. S3D. S4
11. 风沙沉积层S5形成时( )
①风力较强②风力较弱③风向多变④风向稳定
A. ①③B. ①④C. ②③D. ②④
【答案】9. B 10. A 11. D
【解析】
【9题详解】
图为沙丘地貌的发育过程,沙丘为典型的风力堆积地貌,主要分布在气候干旱、半干旱的地区。青藏高原南部、德干高原东部和巴西高原北部降水均较丰富,不利于沙丘发育,ACD错误;内蒙古高原西部深居内陆,降水稀少,气候干旱,最可能出现沙丘地貌发育过程,B正确。故选B。
【10题详解】
图中S5覆盖在S1-S4之上,说明S5形成时间最晚。S1-S4中,斜层理倾斜方向是一致,读图可知,S2部分覆盖在S1上,说明S2形成晚于S1,同理S3晚于S2,S4晚于S3。因此选项中风沙沉积层形成最早的是S1,A正确,BCD错误,故选A。
【11题详解】
读图可知,S5沉积层内部斜层理十分一致,说明风向稳定,没有明显变化;S5沉积层顶部较为平坦,没有出现明显的沙丘,说明风力较弱,综上所述,②④正确,①③错误,故选D。
【点睛】新月形沙丘是流动沙丘中最基本的形态。沙丘的平面形如新月,两坡不对称,迎风坡缓,背风坡陡。
二、非选择题:本题共10小题,共160分。
12. 阅读图文材料,完成下列要求。
长江航运价值高,素有“黄金水道”之称。2022年,长江通航船舶多达12万艘。长江江面上航行的船舶多以柴油机为动力,日益增长的船舶数量威胁长江的生态环境安全。湖北省宜昌市(下图)是我国著名的“水电之都”,每年近6万艘次的船舶在宜昌待闸、过闸。2023年,宜昌市提出打造“电化长江”先导区的战略,大力发展船舶电动化,广泛建设岸电设施(船舶靠港、待闸期间停用自身燃油发电,改用陆岸电网的电力供应),加快长江航运能源结构转型。近年来,宜昌市依托资源优势和新能源电池材料产业基础,建设动力电池产业集群,助力长江经济带高质量发展。
(1)列举长江航运价值高的具体表现。
(2)分析宜昌市打造“电化长江”先导区的优越条件。
(3)与燃油船舶相比,说明电动船舶的优点。
(4)分析宜昌市建设动力电池产业集群对电动船舶产业发展的作用。
(5)为评估“电化长江”的环境效益,科研人员拟在港口附近风力较小的区域布点,监测船舶污染物的排放情况。说明科研人员选址的合理性。
【答案】12. 我国最长河流,通航里程长;通航吨位大,大吨位航道长;支流多,航运网络发达;沟通我国东部、中部和西部地区,连接大海(太平洋),便于实现河海联运;无结冰期,可全年通航;含沙量较小,淤积状况较轻。
13. 临长江黄金水道,通航吨位高、船舶多;邻近三峡水电站,电力资源丰富、成本低;水电产业发达,电力基础设施完善,协作条件好;依托三峡,经济较为发达,具有资金、技术支持;政府提出先导区战略,生态环境保护要求提高,政策支持力度大。
14. 减少对石油等不可再生资源的消耗,利于能源安全;减少尾气、废水排放,减轻大气污染和水污染,保护长江及沿岸环境;降低能源成本,从而降低船舶运行成本;减轻船舶自重,增大载重量,提高有效吨位。
15. 为电动船舶提供关键设备,促进电动船舶生产;产业集群产生规模效应,降低电池成本,从而降低电动船舶生产成本;扩大电动船舶的生产规模,推动“电化长江”的普及;加强信息交流和技术协作,推动电动船舶产业技术升级;提升宜昌电动船舶产业知名度,形成地域品牌效应。
16.
港口附近船舶多,便于扩大数据面,提高研究的准确性;港口附近便于开展对比,研究使用岸电的环境效益。风力较小的区域,船舶排放的污染物不易扩散,且不易受外来污染的影响,便于控制变量准确研究。
【解析】
【分析】本题以宜昌市打造“电化长江”先导区为材料,设置5道小题,涉及河流的航运功能、工业区位、工业发展的影响、水污染等相关知识点,考查学生获取和解读地理信息、调动和运用地理知识的能力,体现区域认知、综合思维的学科素养。
【小问1详解】
结合所学知识可知,长江航运价值高,素有“黄金水道”之称。长江为我国最长河流,通航里程长;长江为我国水量最大的河流,江阔水深,通航吨位大,大吨位航道长;长江支流众多,沟通南北,流域面积大,航运网络发达;干流横贯东西,由内陆直通海洋,沟通我国东部、中部和西部地区,连接大海(太平洋),便于实现河海联运;通航河段流经亚热带季风气候区,最冷月平均气温在0°C以上,河流没有结冰期,可全年通航;流域内植被覆盖度较高,水土流失较轻,河流含沙量较小,淤积状况较轻。
【小问2详解】
宜昌临长江黄金水道,临长江黄金水道,通航吨位高、船舶多,每年近6万艘次的船舶在宜昌待闸、过闸;宜昌邻近我国最大的水电站——三峡水电站,电力资源丰富,能源成本低;湖北省宜昌市是我国著名的“水电之都”,水电产业发达,电力基础设施完善,协作条件好;依托三峡,宜昌经济较为发达,有新能源电池材料产业基础,具有资金、技术等方面的支持;2023年,宜昌市提出打造“电化长江”先导区的战略,加快长江航运能源结构转型,生态环境保护要求提高,政策支持力度大。
【小问3详解】
燃油船舶以柴油作为动力,柴油属于化石能源,为非可再生资源,使用电动船舶可以减少对石油等不可再生资源的消耗,利于能源安全;柴油燃烧过程中排放大量污染物,使用电动船舶可以减少尾气、废水排放,减轻大气污染和水污染,保护长江及沿岸环境;水电成本较低,使用电动船舶可以降低能源成本,从而降低船舶运行成本;电动船舶不需要油箱储油,可以减轻船舶自重,增大载重量,提高有效吨位。
【小问4详解】
动力电池为电动船舶的核心部件之一,建设动力电池产业集群可以为电动船舶提供关键设备,促进电动船舶生产;产业集群有利于提高市场知名度(竞争力),获得规模效益,降低中间产品的运输费用和能源消耗,降低电池成本,从而降低电动船舶生产成本;电池产业与电动船舶产业为内部有紧密联系的产业,集群发展有利于加强信息交流和技术协作,推动电动船舶产业技术升级;集群发展有利于加强统筹布局,突出专业特色,形成区域品牌,提升宜昌电动船舶产业知名度,形成地域品牌效应。
【小问5详解】
港口为供船舶停泊的场所,过往的船只多,便于扩大数据面,提高研究的准确性;港口附近靠近岸电设施,便于开展对比,研究使用岸电的环境效益;风会推动水体运动,加速污染物扩散,风力较小的区域,水面较为平静,污染物受水体运动影响小,船舶排放的污染物不易扩散,且不易受外来污染的影响,便于控制变量准确研究。
13. 阅读图文材料,完成下列要求。
孔雀河地处天山南麓,源于博斯腾湖,流域内松散堆积物广布,河岸两侧有胡杨林分布。20世纪70年代,图1示研究区(位置见图1)的地下水丰富且基本处于天然状态。1980年以来,流域内水资源利用强度日渐加剧,尉犁镇以下河段出现断流现象。2016年开始,在夏季对孔雀河进行生态补水。图2示意甲、乙、丙三地地下水埋藏深度的变化。
(1)简述20世纪70年代图示研究区地下水丰富的条件。
(2)分析2006~2015年甲、乙两地地下水埋藏深度变化的差异。
(3)胡杨生存的临界地下水埋藏深度是8~10米。简析2010~2019年乙、丙两地附近胡杨林的长势变化。
(4)说出在夏季对孔雀河进行生态补水的理由。
(5)有人提出在夏季补水的基础上增加冬季补水,说明该措施的合理性。
【答案】(1)孔雀河源于博斯腾湖,湖泊补给量大且稳定,孔雀河水量较大,较稳定;河流沿岸多松散堆积物,河水易下渗、侧渗补给地下水;胡杨林减缓蒸发,涵养水源;松散堆积物孔隙大,地下水储存空间大;人口密度小,人类生产生活取水少,对地下水的影响小。
(2)甲地地下水埋深波动下降,下降幅度大;乙地地下水埋深缓慢下降,下降幅度小。原因:甲地地处农田,农业灌溉耗水量大,且距离孔雀河较远,得到河流补给较少,地下水入不敷出;甲地地处农田和自然植被过渡带,农业生产耗水少,胡杨能涵养水源,且距离孔雀河较近,更易获得河流补给。
(3)乙地地下水埋深始终维持在胡杨生存临界埋深以上,能够满足胡杨生长需求,胡杨持续生长,覆盖率提高,生物量扩大;丙地地下水埋深降到临界埋深以下,无法满足胡杨生长需求,胡杨逐渐死亡,生物多样性减少,群落衰退。
(4)夏季气温高,蒸发旺盛;夏季农作物生长耗水量大,农业生产需水量大;夏季胡杨生长需水量大;孔雀河天然洪峰出现在夏季,但在人类干扰下,夏季水位下降最明显;胡杨在种子主要在夏季形成,可以借助水流扩散,且提高河岸土壤湿度,利于种子萌发和定植;冬季为结冰期,补水难度大。
(5)缓解径流量季节分配不均的问题,保障全年有水,维持生态效益;冬季温度低,蒸发弱,补水直接损耗较少,提高地下水位;能更多留存到来年春季,满足胡杨和农作物生长需要;补给沿岸地下水、土壤水;减轻冬春季节干旱风蚀;减轻荒漠化。
【解析】
【分析】本题以孔雀河流域相关图文资料为材料,设置5道小题,涉及不同水体的相互关系、植被与环境、河流的水文特征、地理环境的整体性等相关知识点,考查学生获取和解读地理信息、调动和运用地理知识的能力,体现区域认知、综合思维的学科素养。
【小问1详解】
根据材料可知,孔雀河地处天山南麓,源于博斯腾湖,博斯腾湖面积较大,补给给孔雀河的水量较大且较为稳定,因此孔雀河水量较大且较稳定,为流域地下水提供了丰富、稳定的水源补给;流域内松散堆积物广布,孔隙大,河水易下渗、侧渗补给地下水,同时沉积物具有较大的储水空间,利于下渗,地下水储存空间大;河岸两侧有胡杨林分布,胡杨林可以涵养水源,减少地面接受的太阳辐射量,减少土壤水分的蒸发;20世纪70年代该地地广人稀,人口密度小,人类生产生活取水少,对地下水的影响小。
【小问2详解】
本题直接读图即可获取甲、乙两地地下水埋藏深度变化的差异。读图2可知,甲地地下水埋深波动下降,下降幅度大;乙地地下水埋深缓慢下降,下降幅度小。原因为:甲地地处农田,农业灌溉耗水量大,大量抽取地下水灌溉,使地下水位降低。且甲地距离孔雀河较远,得到河流补给量较少,地下水的补给量远远小于支出量;而乙地地处农田和自然植被过渡带,农业规模较小,对水资源的消耗较少,同时胡杨能涵养水源,且距离孔雀河较近,更易获得河流补给,地下水较为稳定,下降幅度小。
【小问3详解】
2010~2019年乙地下水埋藏深度浅,埋藏深度约为2米左右,远低于胡杨生存的临界地下水埋藏深度,地下水埋深始终维持在胡杨生存临界埋深以上,能够满足胡杨生长需求,土壤水分条件好,胡杨林长势良好,持续生长,覆盖率提高,生物量扩大;丙地下水埋藏深度变化幅度大,土壤水分条件十分不稳定,且在12年左右地下水埋藏深度超过了胡杨生存的临界值,无法满足胡杨生长需求,胡杨逐渐死亡,生物多样性减少,群落衰退。
【小问4详解】
夏季气温高,蒸发旺盛,水体消耗量大;读图可知,孔雀河流域有大面积的农田,夏季农业用水量大,大量引用河流水进行灌溉,河流水量少;孔雀河沿岸有胡杨林等植被的分布,夏季为植被的生长期,植被需水量大。夏季冰雪融水量大,孔雀河天然洪峰出现在夏季,但在人类干扰下,流域内水资源利用强度日渐加剧,尤其在夏季水位下降最明显;胡杨在种子主要在夏季形成,可以借助水流扩散,且提高河岸土壤湿度,利于种子萌发和定植,而由于河流水量减少,尉犁镇以下河段出现断流现象,不利于胡杨林植被的扩散和生长;冬季气温低,为河流的结冰期,补水难度大。
小问5详解】
该地降水稀少,冰雪融水是湖泊和河流的主要补给水源,冬季气温低,冰雪融水量小,河流处于枯水期,水量小甚至出现断流。冬季补水可以缓解径流量季节分配不均的问题,保障全年有水,维持生态效益;冬季温度低,蒸发弱,补水直接损耗较少,补水时水体较多的下渗进入地下,可以补充地下水,提高地下水位;冬季补水能增加地下植被根系对水体的吸收,能更多留存到来年春季,满足胡杨和农作物生长需要;冬季气候干燥,沙尘天气多发,补水可以增加空气湿度和土壤湿度,减轻冬春季节干旱风蚀、减少风沙活动,减轻荒漠化。
相关试卷
这是一份20241月普通高等学校招生全国统一考试适应性测试(九省联考)文综地理试题(适用地区:河南)含解析,文件包含2024年1月普通高等学校招生全国统一考试适应性测试九省联考文综地理试题适用地区河南解析docx、2024年1月普通高等学校招生全国统一考试适应性测试九省联考文综地理试题适用地区河南试卷docx等2份试卷配套教学资源,其中试卷共15页, 欢迎下载使用。
这是一份20241月普通高等学校招生全国统一考试适应性测试(九省联考)地理试题(适用地区:河南)含解析,文件包含2024年1月普通高等学校招生全国统一考试适应性测试九省联考地理试题适用地区河南解析docx、2024年1月普通高等学校招生全国统一考试适应性测试九省联考地理试题适用地区河南试卷docx等2份试卷配套教学资源,其中试卷共15页, 欢迎下载使用。
这是一份20241月普通高等学校招生全国统一考试适应性测试(九省联考)地理试题(适用地区:贵州)含解析,文件包含2024年1月普通高等学校招生全国统一考试适应性测试九省联考地理试题适用地区贵州原卷版docx、2024年1月普通高等学校招生全国统一考试适应性测试九省联考地理试题适用地区贵州含解析docx等2份试卷配套教学资源,其中试卷共18页, 欢迎下载使用。