平遥县第二中学校2022-2023学年高二下学期3月月考生物试卷(含答案)
展开一、单选题
1.果酒和果醋制作过程中,发酵条件的控制至关重要,相关措施正确的是( )
A.发酵瓶要装1/3,留有空间,有利于酵母菌发酵
B.在葡萄酒发酵过程中,每隔12h左右打开瓶盖一次,放出CO2
C.在果醋发酵过程中,葡萄汁要填满发酵瓶,密封有利于醋酸菌的代谢
D.果酒发酵过程中温度应控制在20℃左右,果醋发酵过程中温度应控制在30℃左右
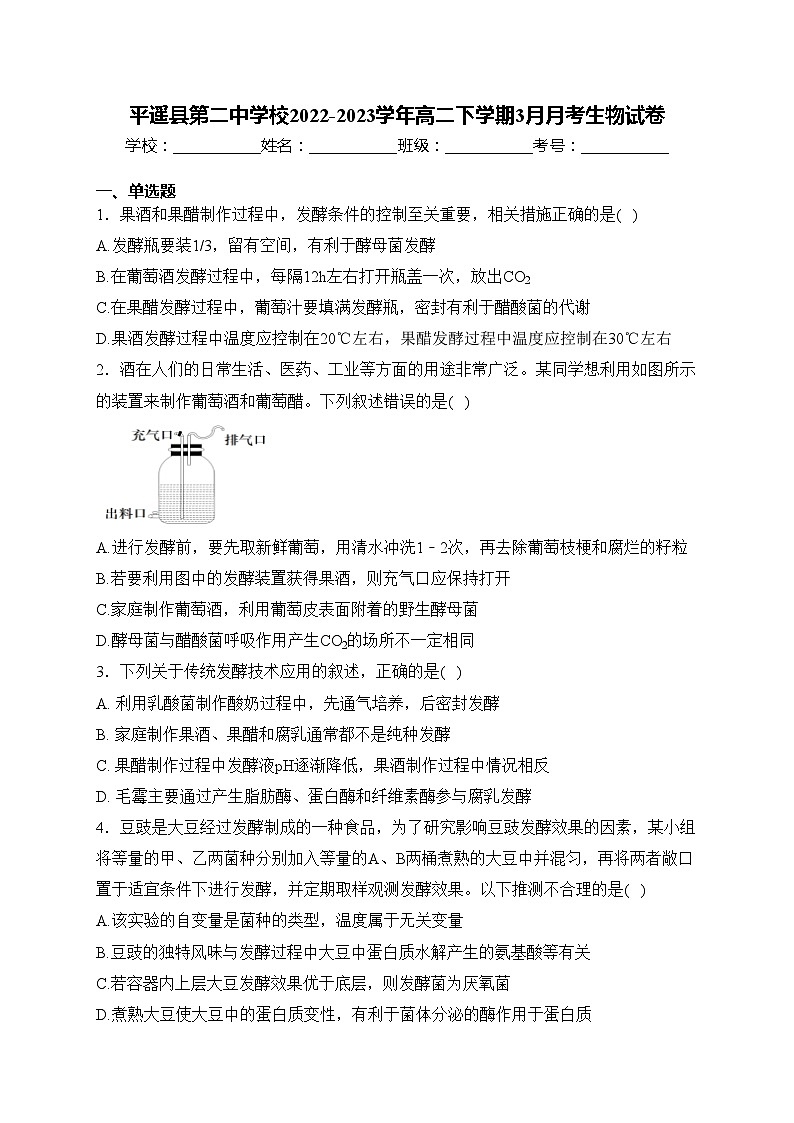
2.酒在人们的日常生活、医药、工业等方面的用途非常广泛。某同学想利用如图所示的装置来制作葡萄酒和葡萄醋。下列叙述错误的是( )
A.进行发酵前,要先取新鲜葡萄,用清水冲洗1﹣2次,再去除葡萄枝梗和腐烂的籽粒
B.若要利用图中的发酵装置获得果酒,则充气口应保持打开
C.家庭制作葡萄酒,利用葡萄皮表面附着的野生酵母菌
D.酵母菌与醋酸菌呼吸作用产生CO2的场所不一定相同
3.下列关于传统发酵技术应用的叙述,正确的是( )
A. 利用乳酸菌制作酸奶过程中,先通气培养,后密封发酵
B. 家庭制作果酒、果醋和腐乳通常都不是纯种发酵
C. 果醋制作过程中发酵液pH逐渐降低,果酒制作过程中情况相反
D. 毛霉主要通过产生脂肪酶、蛋白酶和纤维素酶参与腐乳发酵
4.豆豉是大豆经过发酵制成的一种食品,为了研究影响豆豉发酵效果的因素,某小组将等量的甲、乙两菌种分别加入等量的A、B两桶煮熟的大豆中并混匀,再将两者敞口置于适宜条件下进行发酵,并定期取样观测发酵效果。以下推测不合理的是( )
A.该实验的自变量是菌种的类型,温度属于无关变量
B.豆豉的独特风味与发酵过程中大豆中蛋白质水解产生的氨基酸等有关
C.若容器内上层大豆发酵效果优于底层,则发酵菌为厌氧菌
D.煮熟大豆使大豆中的蛋白质变性,有利于菌体分泌的酶作用于蛋白质
5.酒变酸后表面的菌膜、腐乳外部致密的“皮”、泡菜坛表面的白膜分别是( )
A. 酵母菌、乳酸菌、醋酸菌 B. 醋酸菌、毛霉菌丝、酵母菌
C. 醋酸菌、毛霉菌丝、毛霉菌 D. 醋酸菌、毛霉菌丝、乳酸菌
6.利用传统发酵技术制作的果酒、果醋、腐乳、泡菜极大地丰富了人们的饮食。下列说法正确的是( )
A. 其中利用真菌进行发酵的是果酒
B. 利用的都是天然存在的菌种,均不需要灭菌操作,最终发酵产物都不是单一组分
C. 制作泡菜的坛子加水密封是为了抑制乳酸菌的繁殖
D. 果酒果醋发酵装置应该尽量缩短排气口胶管长度,以便顺利排气
7.β-苯乙醇是一种具有玫瑰香味的高级芳香醇,在食品和日用等应用广泛,但通过化学合成法得到的苯乙醇会产生很多杂质,而利用植物来萃取则成本高,周期也长。因此常采用微生物合成天然β-苯乙醇。现有一研究小组想要从玉米胚芽粕和玉米皮等淀粉加工下脚料及其肥料堆放的土壤中筛选可耐受高浓度β-苯乙醇的酵母菌株(YDF-1) , 过程如图所示,下列相关叙述错误的是( )
A.该实验需要配置多种培养基,这些培养基一般都含有碳源、氮源、水、无机盐等
B.该实验过程中培养基和蒸馏水要通过湿热灭菌的方法进行灭菌处理
C.若取稀释倍数为104的0.1mL稀释液涂布培养基后培养至菌落稳定后,平均菌落数是45个,则计算得出每毫升菌液中含4.5×l06个菌体
D.通过实验目的可知,在初筛、复筛及再次复筛的培养基中,添加的β-苯乙醇的浓度应保持不变
8.下列与微生物实验室培养有关的描述,正确的是( )
A.培养霉菌和细菌时需将pH调至中性或微酸性
B.平板划线法和稀释涂布平板法都可以对微生物进行分离和纯化
C.干热灭菌应在160~170℃加热1~2小时,培养基可采用这种方法进行灭菌
D.接种环、接种针、涂布器等用具,可以在酒精灯火焰的内焰部分灼烧灭菌
9.下列关于MS培养基与微生物培养基配方的不同之处,说法错误的是( )
A.MS培养基中常常添加植物激素,微生物培养基中不需要
B.MS培养基中的碳源和能源是蔗糖,微生物培养基中的碳源和能源主要是葡萄糖
C.MS培养基中需提供植物生长必需的大量元素和微量元素
D.MS培养基中不需加维生素,微生物培养基中要加维生素以作生长因子
10.2022年由于环境的污染导致化合物S被广泛应用于医药、食品和化工工业。用菌株C可生产S,S的产量与菌株C培养所利用的碳源关系密切。为此,某科学家通过实验比较不同碳源对菌体生长和S产量的影响,结果见表。下列说法错误的是( )
A.实验室培养微生物时,除碳源外,还需要提供水、氮源和无机盐等
B.由实验结果可知,菌株C生长的最适碳源是制糖废液
C.由实验结果可知,碳源为淀粉时菌株C不能生长,其原因可能是缺少淀粉酶
D.利用制糖废液生产S可以实现废物利用,其意义是减少污染、节省原料、降低生产成本
11.生活中我们经常会接触到发酵食品,如果酒、果醋、泡菜等,下列关于传统发酵食品制作的叙述,正确的是( )
A.酿制果醋和制作果酒所利用的主要微生物的代谢类型不相同
B.制作果醋时发酵液中的醋酸菌通过无丝分裂增殖,繁殖速度快
C.泡菜坛内的白色菌膜、变酸的果酒表面的菌膜所含菌种完全相同
D.制成的果醋和泡菜都需要经高压蒸汽灭菌,目的是延长产品保质期
12.培养基、培养皿、接种环、实验操作者的双手、空气、牛奶所采用的灭菌和消毒方法依次是( )
①化学消毒
②灼烧灭菌
③干热灭菌
④紫外线灭菌
⑤高压蒸汽灭菌
⑥巴氏消毒法
A.⑤③②①④⑥B.⑤①②③④⑥C.⑥②③④①⑤D.③④②①⑥⑤
13.微生物培养过程中,要十分重视无菌操作,现代生物学实验中的许多方面也要进行无菌操作,防止杂菌污染。请分析下列操作,其中错误的是( )
①煮沸消毒可以杀死微生物细胞和一部分芽孢
②接种操作要在酒精灯火焰附近进行
③家庭制作葡萄酒时要将容器和葡萄进行灭菌
④培养基要进行高压蒸汽灭菌
⑤加入培养基中的指示剂或染色剂不需要灭菌
A.①②B.②④C.②⑤D.③⑤
14.为了判断培养基是否被杂菌污染和选择培养基是否起到了选择作用,需要设置的对照组的培养基分别是( )
A.未接种的选择培养基、未接种的牛肉膏蛋白胨培养基
B.未接种的培养基、接种了的牛肉膏蛋白胨培养基
C.接种了的选择培养基、接种了的牛肉膏蛋白胨培养基
D.接种了的培养基、未接种的牛肉膏蛋白胨培养基
15.养殖池中存在的有毒物质主要是氨及亚硝酸,这两种物质可被硝化细菌吸收利用。在“养殖池底泥中硝化细菌的分离与计数”实验中,说法正确的是( )
A. 需要配制添加一定浓度氨盐的牛肉膏蛋白胨培养基,以筛选硝化细菌
B. 应对采集底泥使用的工具进行灭菌,全部接种过程均需在酒精灯火焰旁进行
C. 可以采用平板划线法进行接种,还需与未接种的空白培养基同时培养
D. 应将接种后的培养皿放在光照培养箱中培养,原因是硝化细菌为自养微生物
16.酿酒过程中所用酿酒酵母菌种的性能是决定果酒品质的重要因素。如图表示从土壤中筛选酿酒酵母的过程。下列叙述正确的是( )
A. 步骤①应从表层土壤取样,并对样品进行高压蒸汽灭菌
B. 步骤②振荡培养20分钟的目的是使菌体与营养液充分接触
C. 步骤④接种方法为稀释涂布法,接种工具为接种环或涂布器
D. 若多个平板上菌落数的平均值为32,则10g土壤样品中所含酵母菌数量约为3.2×107
17.下列关于微生物鉴定方法的叙述,错误的是( )
A. 利用酚红指示剂鉴定尿素分解菌,指示剂将变红
B. 利用刚果红试剂鉴定纤维素分解菌,纤维素分解菌的菌落周围会出现透明圈
C. 利用青霉素鉴定酵母菌,酵母菌的菌落会呈现青色
D. 利用伊红-亚甲蓝试剂鉴定大肠杆菌,大肠杆菌的菌落会呈现深紫色
18.如图是研究人员从土壤中筛选高效分解尿素的细菌的过程示意图,有关叙述错误的是( )
A.在配制步骤②、③的培养基时,应注意防止杂菌污染
B.步骤③纯化分解尿素的细菌的原理是将聚集的细菌分散,获得单细胞菌落
C.步骤③采用稀释涂布平板法接种,并需向牛肉膏蛋白胨培养基中加入尿素
D.步骤④应挑取③中不同的菌落分别接种,比较细菌分解尿素的能力
19.下列哪项不能作为植物组织培养的必要条件( )
A.有机物B.矿质元素C.CO2D.激素
20.在下列过程中,需要用到植物组织培养技术的是( )
①利用秋水仙素处理萌发的四倍体种子或幼苗获得八倍体植株
②利用紫草细胞获得治疗烫伤的紫草素
③利用茎尖大量繁殖三倍体无籽西瓜
④利用细胞工程培育“番茄—马铃薯”杂种植株
⑤培育转基因“向日葵豆”植株
A.①②③B.③④⑤C.①②④⑤D.②③④⑤
21.水竹易管理和培植,干净而雅致。如图为通过植物组织培养大量获得水竹幼苗的过程。下列相关叙述正确的是( )
A. 水竹外植体插入培养基前要用无水乙醇进行消毒处理
B. 生长素与细胞分裂素用量的比值大于1时,有利于芽的分化
C. 应将水竹外植体的形态学上端插入诱导愈伤组织的培养基中
D. ②过程为再分化,实质是基因的选择性表达
22.紫草素具有抗菌、消炎效果。在工业化生产中,取紫草植株部分组织诱导形成紫草愈伤组织,再转入紫草素形成培养基,然后再将细胞破碎后提取出紫草素。下列相关叙述中,不正确的是( )
A.工业化生产过程包括细胞的脱分化和再分化
B.在紫草素生产过程中,不必将愈伤组织培养出根、芽等器官
C.紫草的愈伤组织细胞在低渗溶液中不会胀破
D.紫草素在细胞内合成后被分泌到细胞外
23.下列关于微生物实验的叙述,错误的是( )
A.从有哺乳动物排泄物的地方取土样,分离到尿素分解菌的概率高
B.圆褐固氮菌生长过程中不需要氮源
C.在以尿素为唯一氮源固体培养基上生长的微生物不都是以尿素为氮源
D.每克样品中的菌株数=(C÷V)×M,C为某一稀释度下平板上的平均菌落数
24.下列有关实验的描述中,正确的有( )
①制作果醋时全程需要通入氧气,排出二氧化碳
②显微镜直接计数法易计数活菌数目
③一个菌落是在固体培养基表面以母细胞为中心形成的子细胞团
④纤维素分解菌鉴定时在培养基中加入酚红指示剂,如果指示剂变红则能初步鉴定
⑤根据微生物对抗生素敏感性的差异,可在培养基中添加不同种类的抗生素制成选择培养基
A.1项B.2项C.3项D.4项
25.如图是某课题小组培养从土壤中分离出能够分解尿素的细菌的结果示意图,以下相关说法正确的是( )
A.运用图1所示的接种方法统计的活菌数比实际值偏低
B.运用图2所示接种方法需要把接种环深入到培养基中进行接种
C.选择培养基是根据微生物的代谢产物与培养基中特定试剂反应而设计的
D.对尿素分解菌进行分离时需要在选择培养基中加入酚红指示剂
二、读图填空题
26.细胞融合技术有着广泛应用。如图为细胞融合的简略过程,据图回答相关问题。
(1)若a、b分别是基因型为yyRr和YYrr的两个玉米品种的花粉,且这两对基因分别位于两对同源染色体上。科学家分别将它们的花粉除去细胞壁,然后诱导其融合,再将这些融合细胞培育出玉米新品种。
①这两个品种的花粉可用化学诱导剂______诱导融合,共可产生______种基因型的融合细胞(仅考虑两两融合),这些融合细胞经过脱分化形成______。
②若想培育出基因型为yyRR的玉米植株,也可直接用基因型为______(填“yyRr”或“YYrr”)的植株的花粉进行离体培养,得到单倍体植株______(写出其基因型)后再经过______处理并筛选获得,这种方法叫作______。
(2)若a,b表示番茄和马铃薯两种植物的体细胞,请据图回答:
①在“番茄—马铃薯”的培育过程中,运用了植物细胞工程中的______技术,植物体细胞融合完成的标志是__________________。
②a、b细胞融合之前,要用______处理,得到有活力的__________________。
27.中国科学家运用合成生物学方法构建了一株嗜盐单胞菌H,以糖蜜(甘蔗榨糖后的废弃液,含较多蔗糖)为原料,在实验室发酵生产PHA等新型高附加值可降解材料,期望提高甘蔗的整体利用价值,工艺流程如图所示。
回答下列问题:
(1)为提高菌株H对蔗糖的耐受能力和利用效率,可在液体培养基中将蔗糖作为_____,并不断提高其浓度,经多次传代培养(指培养一段时间后,将部分培养物转入新配的培养基中继续培养)以获得目标菌株。培养过程中定期取样并用_____的方法进行菌落计数,评估菌株增殖状况。此外,选育优良菌株的方法还有_____等。(答出两种方法即可)
(2)基于菌株H嗜盐、酸碱耐受能力强等特性,研究人员设计了一种不需要灭菌的发酵系统,其培养基盐浓度设为60g/L,pH为10,菌株H可正常持续发酵60d以上。该系统不需要灭菌的原因是_____。(答出两点即可)
(3)研究人员在工厂进行扩大培养,在适宜的营养物浓度、温度、pH条件下发酵,结果发现发酵液中菌株H细胞增殖和PHA产量均未达到预期,并产生了少量乙醇等物质,说明发酵条件中_____可能是高密度培养的限制因素。
(4)菌株H还能通过分解餐厨垃圾(主要含蛋白质、淀粉、油脂等)来生产PHA,说明其能分泌_____。
28.多倍体番茄植株所结果实中维生素含量更高,如图是利用植物细胞工程技术获得多倍体番茄植株的过程。回答下列问题:
(1)植物组织培养是植物细胞工程最基本技术之一,它所利用的原理是____________。
(2)过程①中通常采用______处理植物细胞来获得原生质体,③中培养液浓度需要与原生质体____________浓度基本一致,以防止________________________。
(3)为了获得多倍体细胞来作为植物组织培养的外植体,可在过程③中利用物理法(如______、离心法等)或化学法进行处理。
(4)由⑧经过程⑨______产生再生苗需要每日给予适当时间和适当强度的______其目的是______;由④到再生苗过程中的关键激素是__________________。
29.葡萄发酵可产生葡萄酒,请利用相关的知识回答问题:
(1)利用葡萄制作葡萄酒的化学反应式是____________。
(2)利用葡萄酒发酵制作醋酸的化学反应式是__________________。
(3)甲、乙、丙三位同学将葡萄榨成汁后分别装入相应的发酵瓶中,在温度等适宜的条件下进行发酵,如图所示。发酵过程中,每隔一段时间均需排气一次。据图分析,甲和丙同学的操作有误,其中甲同学的错误是______,导致发酵中出现的主要异常现象是______,丙同学的错误是______,导致发酵中出现的主要异常现象是______,上述发酵过程结束后,甲、乙、丙同学实际得到的发酵产品依次是______、______、______。
30.啤酒是人类最古老的酒精饮料之一,是水和茶之后世界上消耗量排名第三的饮料。啤酒于二十世纪初传入中国,属于外来酒种。啤酒是根据英语Beer译成中文“啤”,称其为“啤酒”,沿用至今,啤酒以大麦芽、酒花。水为主要原料,经酵母发酵作用酿制而成的饱含二氧化碳的低酒精度酒,被称为“液体面包”,是一种低浓度酒精饮料。啤酒乙醇含量最少,故喝啤酒不但不易醉人伤人,少量饮用反而对身体健康有益处。下图为啤酒工业化生产流程,据图回答有关问题:
(1)啤酒是以大麦为主要原料经酵母菌发酵制成的,其中发酵过程分为______和______两个阶段,酵母菌的繁殖、大部分糖的分解和代谢产物的生成都在______阶段完成。
(2)大麦适于酿造啤酒的原因是便于①发芽,释放______,其次大麦的种植普遍,化学成分适合酿造啤酒,大麦非人类食用主粮:图中②焙烤的目的是______。
(3)图中⑦的作用是______。
(4)传统发酵与现代发酵生产啤酒,现代发酵有哪些工程手段使啤酒产量和质量明显提高?(答出2点)____________。
(5)请写出2条发酵工程在食品工业、医药工业和农牧业等领域得到广泛应用的原因__________。
参考答案
1.答案:D
解析:葡萄汁装入发酵瓶时,要留有大约1/3的空间,让酵母菌先进行有氧呼吸快速繁殖,同时防止发酵液溢出,A错误;用带盖的瓶子进行葡萄酒发酵时,发酵过程中每隔12h左右要将瓶盖拧松一次,以放出CO2,但不能打开瓶盖,以免杂菌污染,B错误;参与果醋制作的醋酸菌是好氧菌,只有当氧气充足时才能进行旺盛的生理活动,因此不能将葡萄汁填满发酵瓶,且在果醋发酵过程中,要通过充气口充气,以利于醋酸菌的代谢,C错误;20℃左右最适合酵母菌繁殖,果酒发酵过程中应将温度控制在18~25℃,醋酸菌的最适生长温度为30~35℃,在果醋发酵过程中,要将温度控制在30~35℃,D正确。
2.答案:B
解析:A、进行发酵前,为避免杂菌污染,挑选的新鲜葡萄先进行冲洗1~2次,再除去枝梗和腐烂的籽粒,A正确; B、利用酵母菌进行酒精发酵时,应该先通气(让酵母菌进行有氧呼吸而大量繁殖)后密封(让酵母菌进行无氧呼吸产生酒精),因此利用图中装置制作果酒时,应先打开后关闭,B错误; C、家庭制作葡萄酒,起主要作用的是附着在葡萄果皮上的野生酵母菌,不需要添加酵母菌,C正确; D、酵母菌属于兼性厌氧菌,其进行有氧呼吸产生二氧化碳的场所是线粒体基质,进行无氧呼吸产生二氧化碳的场所是细胞质基质;醋酸菌属于需氧型细菌,其进行有氧呼吸产生二氧化碳的场所是线粒体基质,故酵母菌与醋酸菌呼吸作用产生二氧化碳的场所不一定相同,D正确。
故选:B。
3.答案:B
解析:A.乳酸菌是一种严格的厌氧菌,有氧气存在时,其发酵会受到抑制,因此利用乳酸菌制作酸奶的过程中,应一直处于密闭状态,否则会导致发酵失败,A错误;
B.家庭制作果酒、果醋与腐乳过程中所用的菌种均来源于自然环境,有多种微生物参与发酵过程,因此均不是纯种发酵,B正确;
C.果醋制作过程中,醋酸菌可将葡萄糖氧化分解为醋酸,随着醋酸的积累溶液的pH逐渐降低;果酒制作过程中,酵母菌无氧呼吸产生二氧化碳与酒精,二氧化碳溶于水形成碳酸,随着二氧化碳浓度的增加,溶液的pH逐渐降低,因此果酒、果醋制作过程中溶液的pH都是逐渐降低,C错误;
D.毛霉主要通过产生脂肪酶、蛋白酶参与腐乳发酵,D错误。故选B。
4.答案:C
解析:根据题干信息分析,该实验的自变量是菌种的类型,因变量是发酵效果,其他条件都属于无关变量,A项正确;
豆豉的独特风味与发酵过程中大豆中蛋白质水解产生的氨基酸等有关,B项正确;
容器内上层为有氧环境,底层为无氧环境,若发酵容器内上层大豆的发酵效果比底层的好,则说明发酵菌是好氧菌,C项错误;
煮熟大豆使大豆蛋白质的结构变得松散,有利于菌体分泌的酶作用于蛋白质,D项正确。
5.答案:B
解析:①在氧气充足的条件下,醋酸菌能将乙醇转化成醋酸,因此变酸果酒表面的菌膜主要与醋酸菌有关。
②腐乳表面一层致密的“皮”是由毛霉的匍匐菌丝形成的。
③泡菜坛表面的白膜主要是产膜酵母繁殖的结果。
故选:B。
6.答案:A
解析:果酒制作利用的微生物为酵母菌,果醋制作利用的微生物为醋酸菌,腐乳制作利用的微生物主要为毛霉,泡菜制作利用的微生物为乳酸菌,其中酵母菌和毛霉都属于真核生物, A 错误;
B. 利用传统发酵技术制作的果酒、果醋、腐乳、泡菜利用的都是天然存在的菌种,均不需要灭菌操作,最终发酵产物都不是单一组分, B 正确;
C. 制作泡菜的坛子加水密封是为了隔绝空气,为乳酸菌进行发酵创造无氧环境, C 错误;
D. 果酒果醋发酵装置应该尽量增长排气口胶管长度,以防止杂菌污染, D 错误。
7.答案:D
解析:虽然各种培养基配方不同,但一般都含有碳源、氮源、水、无机盐等物质,A正确;湿热灭菌是在高压条件下温度达到 121℃,维持 15~30 分钟,可杀灭包括细菌芽孢在内的所有微生物,常用于培养基、无菌水等耐高温、耐湿物品的灭菌,B 正确;根据选项,则原菌液每毫升菌体数为45÷0.1×104,C正确;由于本实验的目的是获得可耐受高浓度β−苯乙醇的酵母菌株,因此实验初筛、复筛和再次复筛时培养基中添加的β−苯乙醇浓度要逐渐升 高,D错误。
8.答案:B
解析:A、用于培养细菌的培养基应将pH调至中性或微碱性,而用于培养真菌的培养基应将pH调至酸性,A错误;B、微生物常见的接种的方法:平板划线法和稀释涂布平板法,两种方法都可以对微生物进行分离和纯化,B正确;C、培养基可采用高压蒸汽灭菌法进行灭菌,C错误;D、接种环、接种针、涂布器等用具,可以在酒精灯火焰的外焰部分灼烧灭菌,外焰的温度最高,D错误。故选B。
9.答案:D
解析:MS培养基中常常添加植物激素——生长素和细胞分裂素,而微生物培养基不需要;在MS培养基中的蔗糖可以提供碳元素和能量来源;植物生长需要大量矿质元素,所以需要添加大量元素和微量元素;MS培养基中需要加维生素,微生物培养基中不一定要加维生素,因为有的微生物能合成维生素。
10.答案:B
解析:A、实验室培养微生物时,各种培养基的具体配方不同,但一般都含有水、碳源、氮源和无机盐等,A正确;B、由表格中的结果分析可知,以葡萄糖为碳源时,菌株C的细胞干重最大,故菌株C生长的最适碳源是葡萄糖,B错误;C、由实验结果可知,碳源为淀粉时菌株C不能生长,原因是其细胞中缺少能分解淀粉的淀粉酶,导致其不能利用淀粉,C正确;D、利用制糖废液生产S可以实现废物的再利用,该过程不但能减少污染、节省原料、降低生产成本,还有利于资源的可持续发展,D正确。故选B。
11.答案:A
解析: A.酿制果醋的微生物是醋酸菌,其代谢类型是异养需氧型,制作果酒的微生物是酵母菌,其代谢类型也是异养兼性厌氧型,两者的代谢类型不相同,A正确;
B、醋酸菌属于原核生物,原核生物通过无性繁殖的二分裂方式增殖,而无丝分裂是真核生物特有的增殖方式,B错误;
C、尽管制作泡菜的主要菌种为乳酸菌,但由于材料本身带有一些酵母菌等其他菌,在泡菜的制作过程中会有酵母菌等菌的生长,尤其是泡菜坛密封不严,致使泡菜坛内出现白色菌膜(酵母菌密度增大以后可能会出现灰色菌膜),而变酸的果酒表面菌膜的主体为醋酸菌,故所含菌种不同,C错误;
D、制成的果醋和泡菜不能使用高压蒸汽灭菌,高压蒸汽灭菌会杀死菌种,从而会影响产品的口感和品质,D错误。故选A。
12.答案:A
解析:培养基用⑤高压蒸汽灭菌;培养皿能耐高温,需用③干热灭菌;接种环可用②灼烧灭菌达到迅速彻底的灭菌效果;实验操作者的双手可用①化学药剂进行消毒,如用酒精擦拭双手;空气可用④紫外线消毒;为不破坏牛奶的营养成分可采用⑥巴氏消毒法灭菌。因此,A项正确,B、C、D项错误。
13.答案:D
解析:①100℃煮沸5~6min可以杀死微生物细胞和一部分芽孢,①正确;
②酒精灯火焰附近存在一个无菌区,为了无菌操作,接种操作要在酒精灯火焰附近进行,②正确;
③家庭制作葡萄酒时所利用的微生物是葡萄皮表面的酵母菌,故不能对葡萄进行灭菌,③错误;
④培养基灭菌常用高压蒸汽灭菌法,④正确;
⑤指示剂和染料混有微生物,故加入培养基前需灭菌,⑤错误。
故选D。
14.答案:B
解析:要判断培养基是否被杂菌污染,可将未接种的培养基放在恒温箱中培养,一段时间后,若有菌落产生,说明培养基被污染,若无菌落产生,说明培养基没有被污染。要判断选择培养基是否起到了选择作用,接种了的选择培养基是实验组,将等量的稀释相同倍数的菌液接种到牛肉膏蛋白胨培养基上,作为对照组,在相同的条件下进行培养,观察比较对照组和实验组中的菌落数,牛肉膏蛋白胨培养基上的菌落数目应明显多于选择培养基上的菌落数目。综上所述,B正确。
15.答案:B
解析:A、要分离硝化细菌,应该用以铵盐为唯一氮源的培养基,培养基中不能加入牛肉膏蛋白胨,A错误; B、获得纯净培养物的关键是防止外来杂菌污染,因此,应对采集底泥使用的工具进行灭菌,全部接种过程均需在火焰旁进行,B正确; C、对微生物进行计数时应该采用的接种方法是稀释涂布平板法,C错误; D、硝化细菌能进行化能合成作用,无法利用光能,故不用在光照培养箱中培养,D错误。
故选:B。
16.答案:D
解析:A、酿酒酵母为兼性厌氧的生物,繁殖需要氧气,故步骤①应从表层土壤取样,但不能对其进行高压蒸汽灭菌,A错误;
B、步骤②振荡培养20分钟的目的是使土壤中的微生物充分释放到无菌水中,B错误;
C、步骤④接种方法为稀释涂布平板法,接种工具为涂布器,C错误;
D、若多个平板上菌落数的平均值为32,稀释倍数为105则1g土壤样品所含酵母菌数量约为3.2×106,则10g土壤样品中所含酵母菌数量约为3.2×107,D正确。
故选D。
17.答案:C
解析:A. 尿素分解菌能够将尿素分解为氨,从而使酚红指示剂变红, A 正确;
B. 在含有纤维素的培养基中加入刚果红时,刚果红能与培养基中的纤维素形成红色复合物,当纤维素被纤维素酶分解后,刚果红-纤维素的复合物就无法形成,培养基中会出现以纤维素分解菌为中心的透明圈, B 正确;
C. 细菌对含青霉素培养基敏感,酵母菌则不敏感,可以筛选酵母菌,利用青霉素鉴定酵母菌,酵母菌的菌落会呈现乳白色, C 错误;
D. 伊红-美蓝培养基常用来鉴别大肠杆菌,其原理是大肠杆菌能分解乳糖产生大量的混合酸,菌体带 H+ 故菌落被染成黑色,从菌落表面的反射光中还可以看到金属光泽, D 正确。
18.答案:C
解析:制备的培养基通常要用高压蒸汽灭菌法进行灭菌,以防杂菌污染,A正确;步骤③采用稀释涂布平板法纯化分解尿素的细菌,可以将液体培养基中的细菌分散,获得单细胞菌落,B正确;筛选高效分解尿素的细菌的培养基只能以尿素为唯一氮源,牛肉膏蛋白胨培养基中本身含有氮源,不适合用来筛选分解尿素的细菌,C错误;为了筛选到能高效分解尿素的细菌,需挑取③中不同的菌落分别接种,比较细菌分解尿素的能力,D正确。
19.答案:C
解析:植物体的根、茎、叶细胞一般都具有全能性,在一定的营养(包括有机物和矿质元素等)和激素条件下,可以脱分化形成愈伤组织,再分化形成根和芽,此过程不能利用CO2进行光合作用。故选C。
20.答案:D
解析:①利用秋水仙素处理萌发的种子或幼苗,获得多倍体植株,不需要采用植物组织培养技术,①错误;②利用紫草细胞获得治疗烫伤的紫草素,需要采用植物组织培养技术,②正确;③利用茎尖大量繁殖三倍体无子西瓜,需要采用植物组织培养技术,③正确;④利用细胞工程培养“番茄-马铃薯”杂种植株,需要采用植物组织培养技术,④正确;⑤培育转基因“向日葵豆”植株,需要采用植物组织培养技术,⑤正确。所以,②③④⑤正确。故选:D。
21.答案:D
解析:A.水竹外植体应用70%的乙醇进行消毒,A错误;
B、生长素与细胞分裂素用量的比值大于1时,有利于根的分化,B错误;
C、由于生长素只能从形态学上端向下端运输,故应将水竹外植体的态学下端插入诱导愈伤组织的培养基中,不能倒插,C错误;
D、②再分化是重新分化成芽、根等器官的过程,实质是基因的选择性表达,D正确。
故选D。
22.答案:D
解析:由题意“取紫草植株部分组织诱导形成紫草愈伤组织,再转入紫草素形成培养基,然后再将细胞破碎后提取出紫草素”可知,工业化生产过程包括细胞的脱分化和再分化,在紫草素生产过程中,不必将愈伤组织培养出根、芽等器官,紫草素在细胞内合成后不能分泌到细胞外,A、B正确,D错误;紫草的愈伤组织细胞有细胞壁,在低渗溶液中不会胀破,C正确。
23.答案:B
24.答案:B
解析:①显微计数法不能区分细胞死活,显微镜直接计数法易将死菌和活菌均计数在内,①错误;②参与果醋制作的醋酸菌是嗜氧菌,因此制作果醋时全程需要通入氧气,果酒发酵过程中,因为酵母菌无氧呼吸产生酒精的同时,也会产生二氧化碳,所以每隔12h左右要将瓶盖拧松一次,排除多余的二氧化碳,②错误;③菌落是指由单个或少数微生物细胞在适宜固体培养基表面或内部生长繁殖到一定程度,形成以母细胞为中心的一团肉眼可见的、有一定形态、构造等特征的子细胞集团,③正确;④纤维素分解菌鉴定时在培养基中加入刚果红指示剂,如果出现无色透明圈侧能初步鉴定,④错误;⑤根据微生物对抗生素敏感性的差异,可在培养基中添加不同种类的抗生素制成选择培养基,可以富集纯化目的微生物,⑤正确。
25.答案:A
26.答案:(1)聚乙二醇或PEG;6;愈伤组织;yyRr;yR;染色体加倍或秋水仙素;单倍体育种
(2)植物体细胞杂交;杂种细胞再生出新的细胞壁;纤维素酶和果胶酶;原生质体
解析:(1)聚乙二醇是诱导细胞融合的常用化学诱导剂。细胞融合过程中会产生自身融合细胞和异种融合细胞。基因型为yyRr和YYrr的玉米产生的花粉的基因型分别为yR、yr和Yr,两两融合后细胞的基因型有yyRr、YyRr、Yyrr、yyRR、yyrr、YYrr6种。其中基因型为YyRr、Yyrr、yyRR、yyrr的杂种细胞培养成的玉米新品种的基因型不同于亲本。
(2)植物体细胞杂交包括植物体细胞融合和植物组织培养。细胞融合前需用纤维素酶和果胶酶除去细胞壁。植物体细胞融合完成的标志是杂种细胞再生出细胞壁。
27.答案:(1)唯一碳源;血细胞计数板计数;诱变育种、基因工程育种
(2)盐浓度为60g/L的条件下,其他杂菌因失水过多而死亡;pH为10的条件下,其他杂菌的酶变性失活,生长繁殖受抑制
(3)氧气(O2或溶解氧)
(4)蛋白酶、淀粉酶、脂肪酶等
解析:(1)根据题意分析,该实验的目的是提高菌株H对蔗糖的耐受能力和利用效率,结合微生物的代谢需求,其液体培养基应该以蔗糖作为唯一碳源,并不断提高其浓度,经多次传代培养(指培养一段时间后,将部分培养物转入新配的培养基中继续培养)以获得目标菌株。培养过程中定期取样并用血细胞计数板计数的方法进行菌落计数,评估菌株增殖状况。此外,选育优良菌株的方法还有诱变育种、基因工程育种等。
(2)已知,菌株H具有嗜盐、酸碱耐受能力强等特性,因此当培养基盐浓度为60g/L、pH为10时,菌株H可正常持续发酵60d以上,而盐浓度为60g/L的条件下,其他杂菌因失水过多而死亡;pH为10的条件下,其他杂菌的酶变性失活,生长繁殖受抑制,故该系统不需要灭菌。
(3)分析题意,扩大培养时,营养物浓度、温度、pH等条件适宜,而发酵液中菌株H细胞增殖和PHA产量均未达到预期,并产生了少量乙醇等物质,说明发酵条件中氧气不足,使菌种进行无氧呼吸产生乙醇,即氧气(O2或溶解氧)是限制高密度培养的重要因素。
(4)根据酶的专一性可知,菌株H之所以能通过分解主要含蛋白质、淀粉、油脂等的餐厨垃圾来生产PHA,说明其能分泌蛋白酶、淀粉酶、脂肪酶等。
28.答案:(1)植物细胞的全能性
(2)纤维素酶和果胶酶;细胞液;原生质体吸水涨破
(3)振动(或电激)
(4)再分化;光照;诱导叶绿素的形成;生长素和细胞分裂素
解析:(1)植物组织培养的原理是植物细胞的全能性。
(2)植物细胞壁的成分是纤维素和果胶,通常使用纤维素酶和果胶酶来获取植物细胞原生质体,③中培养液浓度需要与原生质体细胞液浓度基本一致,以防止原生质体吸水涨破或失水皱缩。
(3)诱导植物原生质体融合,常用方法是物理刺激、化学诱导,例如电融合法、离心法等。
(4)诱导愈伤组织形成时不需要进行光照,后续培养过程中,为了诱导叶绿素的形成,每日需要给予适当时间和适当强度的光照,由④到再生苗过程中的关键激素是生长素和细胞分裂素。
29.答案:(1)
(2)
(3)未夹住发酵瓶的充气管;发酵液会从充气管流出,发酵液会变酸;瓶中发酵液过多淹没了排气管;瓶内的管口排气时发酵液从排气管流出;葡萄醋(或果醋);葡萄酒(或果酒);葡萄酒(或果酒)
30.答案:(1)主发酵;后发酵;主发酵
(2)淀粉酶;加热杀死种子胚但不使淀粉酶失活
(3)杀死啤酒中的大多数微生物,延长它的保存期
(4)随时检查培养液中酵母菌数量;严格控制发酵温度、发酵时间、pH、溶解氧含量、罐压和搅拌速率等发酵条
(5)生产条件温和;原料来源丰富且价格低廉;产物专一;废弃物对环境污染小、易处理
解析:(1)啤酒是以大麦为主要原料经酵母菌发酵制成的,其中发酵过程分为主发酵和后发酵,酵母菌的繁殖、大部分糖的分解和代谢产物的生成都在主发酵阶段完成。
(2)大麦发芽会产生淀粉酶,所以大麦适于酿造啤酒的原因是便于①发芽,释放淀粉酶;为了不让小麦继续发芽消耗淀粉,图中②焙烤可以加热杀死种子胚但不使淀粉酶失活。
(3)图中⑦是消毒,消毒的作用是杀死啤酒中的大多数微生物,延长它的保存期。
(4)现代发酵工程可随时检查培养液中酵母菌数量,产物浓度;及时添加所需的营养物质,严格控制发酵温度、发酵时间、pH、溶解氧含量、罐压和搅拌速率等发酵条件,可使啤酒产量和质量明显提高。
(5)发酵工程的优点有:生产条件温和原料来源丰富且价格低廉、产物专一、废弃物对环境的污染小和容易处理等。
碳源
细胞干重/(g/L)
S产量/(g/L)
葡萄糖
3.12
0.15
淀粉
0.01
0.00
制糖废液
2.30
0.18
宜宾市叙州区第二中学校2022-2023学年高二下学期开学考试生物试卷(含答案): 这是一份宜宾市叙州区第二中学校2022-2023学年高二下学期开学考试生物试卷(含答案),共10页。试卷主要包含了单选题,读图填空题,填空题等内容,欢迎下载使用。
宜宾市叙州区第二中学校2022-2023学年高二下学期4月月考生物试卷(含答案): 这是一份宜宾市叙州区第二中学校2022-2023学年高二下学期4月月考生物试卷(含答案),共12页。试卷主要包含了单选题,读图填空题,实验探究题等内容,欢迎下载使用。
宜宾市叙州区第二中学校2022-2023学年高二下学期4月月考生物试卷(含答案): 这是一份宜宾市叙州区第二中学校2022-2023学年高二下学期4月月考生物试卷(含答案),共12页。试卷主要包含了单选题,读图填空题,实验探究题等内容,欢迎下载使用。

