资料中包含下列文件,点击文件名可预览资料内容
还剩8页未读,
继续阅读
成套系列资料,整套一键下载
- 【寒假作业】苏教版2019 高中数学 高一寒假提升训练 专题08 三角函数的图象与性质(12大考点,知识串讲+热考题型+专题训练)- 试卷 0 次下载
- 【寒假作业】苏教版2019 高中数学 高一寒假提升训练 专题09 三角函数图象变换(10大考点,知识串讲+热考题型+专题训练)- 试卷 0 次下载
- 【寒假作业】苏教版2019 高中数学 高一寒假提升训练 专题02 向量的加减法(6大考点,知识串讲+热考题型+专题训练)-讲义 试卷 0 次下载
- 【寒假作业】苏教版2019 高中数学 高一寒假提升训练 专题03 向量的数乘(6大考点,知识串讲+热考题型+专题训练)-讲义 试卷 0 次下载
- 【寒假作业】苏教版2019 高中数学 高一寒假提升训练 专题04++向量的数量积(8大考点,知识串讲+热考题型+专题训练)-讲义 试卷 0 次下载
【寒假作业】苏教版2019 高中数学 高一寒假提升训练 专题01 向量的概念(5大考点,知识串讲+热考题型+专题训练)-讲义
展开
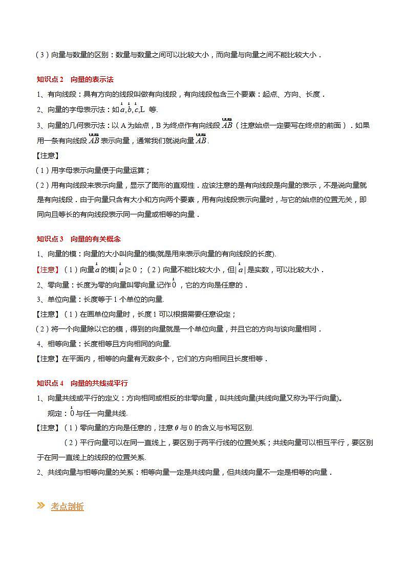
专题01 向量的概念知识聚焦考点聚焦知识点1 向量的概念1、向量:既有大小又有方向的量叫做向量.2、数量:只有大小,没有方向的量(如年龄、身高、长度、面积、体积和质量等),称为数量.【注意】(1)本书所学向量是自由向量,即只有大小和方向,而无特定的位置,这样的向量可以作任意平移;(2)看一个量是否为向量,就要看它是否具备了大小和方向两个要素;(3)向量与数量的区别:数量与数量之间可以比较大小,而向量与向量之间不能比较大小.知识点2 向量的表示法1、有向线段:具有方向的线段叫做有向线段,有向线段包含三个要素:起点、方向、长度.2、向量的字母表示法:如等.3、向量的几何表示法:以A为始点,B为终点作有向线段(注意始点一定要写在终点的前面).如果用一条有向线段表示向量,通常我们就说向量.【注意】(1)用字母表示向量便于向量运算;(2)用有向线段来表示向量,显示了图形的直观性.应该注意的是有向线段是向量的表示,不是说向量就是有向线段.由于向量只含有大小和方向两个要素,用有向线段表示向量时,与它的始点的位置无关,即同向且等长的有向线段表示同一向量或相等的向量.知识点3 向量的有关概念1、向量的模:向量的大小叫向量的模(就是用来表示向量的有向线段的长度).【注意】(1)向量的模;(2)向量不能比较大小,但是实数,可以比较大小.2、零向量:长度为零的向量叫零向量.记作,它的方向是任意的.3、单位向量:长度等于1个单位的向量.【注意】(1)在画单位向量时,长度1可以根据需要任意设定;(2)将一个向量除以它的模,得到的向量就是一个单位向量,并且它的方向与该向量相同.4、相等向量:长度相等且方向相同的向量.【注意】在平面内,相等的向量有无数多个,它们的方向相同且长度相等.知识点4 向量的共线或平行1、向量共线或平行的定义:方向相同或相反的非零向量,叫共线向量(共线向量又称为平行向量)。规定:与任一向量共线.【注意】(1)零向量的方向是任意的,注意0与0的含义与书写区别.(2)平行向量可以在同一直线上,要区别于两平行线的位置关系;共线向量可以相互平行,要区别于在同一直线上的线段的位置关系.2、共线向量与相等向量的关系:相等向量一定是共线向量,但共线向量不一定是相等的向量.考点剖析考点1 向量的相关概念辨析【例1】(2023·高一课时练习)给出下列物理量:(1)质量;(2)速度;(3)力;(4)加速度;(5)路程;(6)密度;(7)功;(8)电流强度;(9)体积.其中不是向量的有( )A.6个 B.5个 C.4个 D.3个【答案】A【解析】看一个量是不是向量,就要看它是否具备向量的两个要素:大小和方向.(2)(3)(4)既有大小也有方向,是向量,(1)(5)(6)(7)(8)(9)只有大小没有方向,不是向量.故选:A.【变式1-1】(2023·贵州遵义·高一校考阶段练习)(多选)下列说法错误的是( )A.有向线段与表示同一向量 B.两个有公共终点的向量是平行向量C.零向量与单位向量是平行向量 D.单位向量都相等【答案】ABD【解析】对A, 有向线段与表示相反向量,不是同一向量,A错误;对B,两个有公共终点的向量不一定是平行向量,B错误;对C,我们规定:零向量与任意向量是平行向量,C正确;对D,单位向量仅是模长相等,方向不确定,D错误;故选:ABD.【变式1-2】(2023·新疆乌鲁木齐·高一校考期中)下列命题:①方向不同的两个向量不可能是共线向量;②长度相等、方向相同的向量是相等向量;③平行且模相等的两个向量是相等向量;④若,则.其中正确命题的个数是( )A.1 B.2 C.3 D.4【答案】A【解析】对于①,由共线向量的定义可知:方向相反的两个向量也是共线向量,故①错误;对于②,长度相等,方向相同的向量是相等向量,故②正确;对于③,平行向量的方向相同或相反,不一定方向相同,所以不一定相等,故③错误;对于④,若,可能只是方向不相同,但模长相等,故④错误.故选:A【变式1-3】(2023·山东菏泽·高一鄄城县第一中学校考阶段练习)下列说法错误的是( )A.任一非零向量都可以平行移动 B.是单位向量,则C. D.若,则【答案】D【解析】因为非零向量是自由向量,可以自由平移移动,故A正确;由单位向量对于可知,,故B正确;因为,所以,故C正确;因为两个向量不能比较大小,故D错误;故选:D【变式1-4】(2023·全国·高一课时练习)下列命题正确的是( )A.零向量没有方向 B.若,则C.若,,则 D.若,,则【答案】C【解析】对于A项:零向量的方向是任意的并不是没有方向,故A项错误;对于B项:因为向量的模相等,但向量不一定相等,故B项错误;对于C项:因为,,所以可得:,故C项正确;对于D项:若,则不共线的,也有,,故D项错误.故选:C.考点2 向量的表示方法【例2】(2023·山东菏泽·高一东明县第一中学校考阶段练习)对下面图形的表示恰当的是( ).A. B. C. D.【答案】C【解析】图像有起点有终点,有箭头有方向,可知其代表的是向量.故选:C.【变式2-1】(2023·内蒙古呼伦贝尔·高二校考阶段练习)已知向量如图所示,下列说法不正确的是( )A.也可以用表示 B.方向是由M指向N C.起点是M D.终点是M【答案】D【解析】由向量的几何表示知,A、B、C正确,D不正确.故选D.【变式2-2】(2023·全国·高一课时练习)用有向线段分别表示一个方向向上、大小为20N的力,以及一个方向向下、大小为30N的力(用1cm的长度表示大小为10N的力).【答案】答案见解析.【解析】如图,有向线段表示方向向上、大小为20N的力,有向线段表示方向向下、大小为30N的力,【变式2-3】(2023·全国·高一随堂练习)选择适当的比例尺,用有向线段表示下列向量.(1)终点A在起点O正东方向3m处;(2)终点B在起点O正西方向3m处;(3)终点C在起点O东北方向4m处;(4)终点D在起点O西南方向2m处.【答案】(1)答案见解析;(2)答案见解析;(3)答案见解析;(4)答案见解析.【解析】(1)从向东作长度为3m的有向线段:(2)从向西作长度为3m的有向线段:(3)从点起向北偏东方向作长度为4m的有向线段:(4)从点起向南偏西方向作长度为2m的有向线段:【变式2-4】(2023·高一课时练习)在如图的方格纸上,已知向量,每个小正方形的边长为1.(1)试以为终点画一个有向线段,设该有向线段表示的向量为,使.(2)在图中画一个以为起点的有向线段,设该有向线段表示的向量为,且,并说出点的轨迹是什么?【答案】(1)图见解析;(2)点的轨迹是以A为圆心,半径为的圆【解析】(1)如图,感觉向量相等的定义,与的方向相同,长度相等,即,即可得到向量;(2)如图,画出一个满足条件的向量,点的轨迹是以点为圆心,半径的圆.考点3 相等向量与共线向量判断【例3】(2023·高一课时练习)如图,在正六边形ABCDEF中,点O为其中心,则下列判断错误的是( )A. B.∥ C. D.【答案】D【解析】根据正六边形的性质及向量相等的概念易知,∥且,∴选项A、B、C正确,故选D【变式3-1】(2023·天津和平·高一校考阶段练习)如图所示,四边形ABCD,CEFG,CGHD是全等的菱形,则下列结论中不一定成立的是( )A. B.与共线 C.与共线 D.【答案】C【解析】四边形ABCD,CEFG,CGHD是全等的菱形,,即三点共线,,,即,,与共线,ABD正确;对于C:若与共线,则必有,即,该条件不一定成立,如时,,故与共线不一定成立,故选:C.【变式3-2】(2023·全国·高一课时练习)在图中的方格纸中有一个向量,分别以图中的格点为起点和终点作向量,其中与相等的向量有多少个?与长度相等的共线向量有多少个(除外)?【答案】7个,个.【解析】当向量的起点C是图中所圈的格点时,可以作出与相等的向量,这样的格点共有8个,除去点A外,还有7个,所以共有7个向量与相等;与长度相等的共线向量(除外),有与相等的向量,还有与方向相反且长度相等的向量,所以与长度相等的共线向量共有(个).【变式3-3】(2023·高一课时练习)如图所示,在等腰梯形ABCD中,,对角线AC,BD交于点O,过点O作,交AD于点M,交BC于点N,则在以A,B,C,D,M,O,N为起点或终点的所有有向线段表示的向量中,相等向量有 对.【答案】2【解析】由题意∥AB可知,,所以,所以.因为,所以,,所以,,所以.又M,O,N三点共线,所以,,故相等向量有2对.【变式3-4】(2023·高一课时练习)如图所示,四边形为正方形,为平行四边形,(1)与模长相等的向量有多少个?(2)写出与相等的向量有哪些?(3)与共线的向量有哪些?(4)请列出与相等的向量.【答案】(1)有9个;(2),;(3),,,,,,;(4)【解析】(1)因为四边形为正方形,为平行四边形,所以,所以与模长相等的向量有、、、、、、、、共个.(2)与相等的向量有、.(3)与共线的向量有,,,,,,.(4)因为为平行四边形,所以且,所以与相等的向量为.考点4 向量在几何中的应用【例4】(2023·全国·高一课时练习)已知四边形,下列说法正确的是( )A.若,则四边形为平行四边形B.若,则四边形为矩形C.若,且,则四边形为矩形D.若,且,则四边形为梯形【答案】A【解析】A选项,若,则且,则四边形为平行四边形,正确;选项,如图,但是四边形不是矩形,错误;选项,若,且,则四边形可以是等腰梯形,也可以是矩形,故错误.选项,若,且,则四边形可以是平行四边形,也可以是梯形,故错误.故选:A【变式4-1】(2022·高一校考课时练习)在四边形ABCD中,若,且,则四边形ABCD的形状是 .【答案】梯形【解析】在四边形ABCD中,因为,所以,又,所以四边形ABCD的形状是梯形.【变式4-2】(2023·高一课时练习)如图所示,在平行四边形中,,分别是,的中点.(1)写出与向量共线的向量;(2)求证:.【答案】(1),,;(2)证明见解析.【解析】(1)因为在平行四边形中,,分别是,的中点,,,所以四边形为平行四边形,所以.所以与向量共线的向量为:,,.(2)证明:在平行四边形中,,.因为,分别是,的中点,所以且,所以四边形是平行四边形,所以,,故.【变式4-3】(2023·高一课时练习)如图,已知四边形中,,分别是,的中点,且,求证:.【答案】见解析【解析】因为,所以且,所以四边形是平行四边形,所以且.又与的方向相同,所以.同理可证,四边形是平行四边形,所以.因为,,所以,又与的方向相同,所以考点5 向量在实际问题中的应用【例5】(2023·山东菏泽·高一东明县第一中学校考阶段练习)如果一架飞机向西飞行,再向南飞行,记飞机飞行的路程为,位移为,则( ).A. B. C. D.与不能比较大小【答案】A【解析】由题意,作图如下:则该飞机由先飞到,再飞到,则,,,则飞机飞行的路程为,,所以.故选:A.【变式5-1】(2023·高一课时练习)如图,某人从点A出发,向西走了200m后到达B点,然后改变方向,沿北偏西一定角度的某方向行走了到达C点,最后又改变方向,向东走了200m到达D点,发现D点在B点的正北方.(1)作出、、(图中1个单位长度表示100m);(2)求的模.【答案】(1)作图见解析;(2)【解析】(1)根据题意可知,B点在坐标系中的坐标为,又因为D点在B点的正北方,所以,又,所以,即D、C两点在坐标系中的坐标为,;即可作出、、如下图所示.(2)如图,作出向量,由题意可知,且,所以四边形是平行四边形,则,所以的模为【变式5-2】(2022·高一课时练习)某人从点A出发向西走4个单位长度到达点B,然后改变方向朝西北方走6个单位长度到达点C,最后又向东走4个单位长度到达点D.试分别作出向量,和.【答案】答案见解析.【解析】根据题意,在平面内任取一点为,按照题意要求方向,作线段,,则向量,和如下所示:【变式5-3】(2023·高一课时练习)已知飞机从地按北偏东方向飞行到达地,再从地按南偏东方向飞行到达地,再从地按西南方向飞行到达地.画图表示向量,并指出向量的模和方向.【答案】答案见解析.【解析】以为原点,正东方向为轴正方向,正北方向为轴正方向建立直角坐标系.由题意知点在第一象限,点在x轴正半轴上,点在第四象限,向量如图所示,由已知可得,为正三角形,所以.又,,所以为等腰直角三角形,所以,.故向量的模为,方向为东南方向.【变式5-4】(2023·全国·高一课时练习)某人从A点出发向东走了5米到达B点,然后改变方向沿东北方向走了 米到达C点,到达C点后又改变方向向西走了10米到达D点.(1)作出向量,,;(2)求 的模.【答案】(1)见解析;(2)米【解析】(1)作出向量,,;如图所示:(2)由题意得,△BCD是直角三角形,其中∠BDC=90°,BC=10 米,CD=10米,所以BD=10米.△ABD是直角三角形,其中∠ABD=90°,AB=5米,BD=10米,所以AD==(米),所以|米.过关检测一、单选题1.(2023·海南·高一校考期中)下列各物理量表示向量的是( )A.质量 B.距度 C.力 D.体重【答案】C【解析】由向量的定义可知,力为向量,质量、距离、体重都为数量.故选:C.2.(2023·全国·高一专题练习)下列说法正确的个数是( )(1)温度、速度、位移、功这些物理量是向量;(2)零向量没有方向;(3)向量的模一定是正数;(4)非零向量的单位向量是唯一的.A.0 B.1 C.2 D.3【答案】A【解析】对于(1),温度与功没有方向,不是向量,故(1)错误,对于(2),零向量的方向是任意的,故(2)错误,对于(3),零向量的模可能为0,不一点是正数,故(3)错误,对于(4),非零向量的单位向量的方向有两个,故(4)错误,故选:A.3.(2023·全国·高一课时练习)给出下列命题:①和的模相等;②方向不同的两个向量一定不平行;③;④.其中正确命题的个数是( )A.0 B.1 C.2 D.3【答案】B【解析】①正确,和是方向相反、模相等的两个向量;②错误,方向不同包括反向共线;③错误,是一个向量,而0为数量,;④错误,向量不能比较大小,故选B.4.(2023·新疆·高一校考期中)已知向量如下图所示,下列说法不正确的是( )A.向量可以用表示 B.向量的方向由指向C.向量的起点是 D.向量的终点是【答案】D【解析】由图可知,向量可以用表示,故A正确;向量的方向由指向,故B正确;向量的起点是,故C正确;向量的终点是,故D不正确.故选:D5.(2022·高一课时练习)如图,四边形ABCD是等腰梯形,则下列关系中正确的是( )A. B. C. D.【答案】B【解析】由题意,四边形ABCD是等腰梯形得,且,,所以选项A错误,选项B正确,又向量不能比较大小,所以选项C、D错误,故选:B.6.(2023·全国·高一课时练习)设点O是正三角形ABC的中心,则向量,,是( )A.相同的向量 B.模相等的向量C.共线向量 D.共起点的向量【答案】B【解析】是正的中心,向量分别是以三角形的中心和顶点为起点和终点的向量,到三个顶点的距离相等,但向量,,不是相同向量,也不是共线向量,也不是起点相同的向量.故选:B7.(2023·山东滨州·高一统考期中)下列说法正确的是( )A.单位向量都相等 B.若,则C.若,则 D.若,则【答案】C【解析】对于A,单位向量的模长都相等,但方向不一定相同,所以选项A错误;对于B,若,说明两个向量的模长相等,但方向不一定相同或相反,所以两向量不一定共线,所以选项B错误;对于C,向量的相等条件为方向相同且模长相等,所以,则,所以选项C正确;对于D,此时若,但两向量的方向不同,满足,但与选项D题干矛盾,所以选项D错误.故选:C.8.(2023·新疆·高一兵团第三师第一中学校考阶段练习)关于向量,,下列命题中,正确的是( )A.若,则 B.若,则C.若,则 D.若,,则【答案】B【解析】对于A,当时,方向可能不同,未必成立,A错误;对于B,若,则反向,,B正确;对于C,只能说明长度的大小关系,但还有方向,无法比较大小,C错误;对于D,当时,,,此时未必共线,D错误.故选:B.二、多选题9.(2023·海南儋州·高一校考阶段练习)以下说法正确的是( )A.两个相等向量的模相等 B.平行向量方向相同C.若和都是单位向量,则 D.平行向量一定是共线向量【答案】AD【解析】根据相等向量的概念可知,两个相等向量的模相等,故A正确;根据平行向量的概念可知,平行向量方向可能相同、可能相反,零向量与任何向量平行,此时不谈方向,故B不正确;若和都是单位向量,则,不一定有,故C不正确;平行向量与共线向量是同一个概念,故D正确.故选:AD.10.(2023·四川泸州·高一泸县五中校考阶段练习)下面关于向量的说法正确的是( )A.单位向量:模为的向量B.零向量:模为的向量C.平行共线向量:方向相同的向量D.相等向量:模相等,方向相同的向量【答案】ABD【解析】C项,方向相反的向量也是共线向量,故错误;ABD项,由单位向量、零向量、相等向量概念可知,正确.故选:ABD.11.(2023·福建宁德·高一校考阶段练习)以下关于向量的说法正确的有( )A.若,则B.零向量没有方向C.若且,则D.若与共线,与共线,则与共线【答案】AC【解析】A:,即为相等向量,则,对;B:零向量方向任意,错;C:由且,可得,对;D:若为零向量,、为非零向量,则与不一定共线,错.故选:AC12.(2023·甘肃白银·高一校考期中)下列说法中正确的是( )A.若,则 B.若与共线,则与方向相同或相反C.若,为单位向量,则 D.是与非零向量共线的单位向量【答案】AD【解析】对于A,根据零向量的定义,故A正确;对于B,当时,显然与共线,当零向量的方向是任意的,故B错误;对于C,设,,显然为单位向量,但,故C错误;对于D,由,则为单位向量,由,则向量与共线,故D正确.故选:AD.三、填空题13.(2023·高一单元测试)在四边形中,,则这个四边形的形状是 .【答案】平行四边形【解析】由可知//,且,注意到四边形中不共线,于是//,结合可知,该四边形是平行四边形.14.(2023·高一课时练习)某人从A点出发向西走了到达点,然后改变方向向西偏北走了到达点,最后又改变方向,向东走了到达点,则的模= .【答案】【解析】如图示,由题意可得向量共线,且,则四边形为平行四边形,故.15.(2023·高一课时练习)如图所示,已知四边形ABCD是矩形,O为对角线AC与BD的交点,设点集,向量的集合不重合且,则集合T有 个元素.【答案】12【解析】由已知得,,且不重合,可得向量集合为(不含相等向量):以为起点:,以为起点:,以为起点:,以为起点:,以为起点:综上所述,集合T有12个元素.16.(2023·上海·高一复兴高级中学校考期末)下列关于向量的命题,序号正确的是 .①零向量平行于任意向量;②对于非零向量,若,则;③对于非零向量,若,则;④对于非零向量,若,则与所在直线一定重合.【答案】①③【解析】因为零向量与任一向量平行,所以①正确;对于非零向量,若,则和是平行向量,而平行向量是方向相同或相反的非零向量,故不一定等于,故②错误;对于非零向量,若,则与是相等向量或相反向量,故,故③正确;对于非零向量,若,则和是平行向量,也是共线向量,但与所在直线不一定重合.故选:①③四、解答题17.(2023·全国·高一课时练习)用有向线段表示下列物体运动的速度.(1)向正东方向匀速行驶的汽车在2h内的位移是60km(用的比例尺);(2)做自由落体运动的物体在1s末的速度(用1cm的长度表示速度2m/s).【答案】(1)答案见解析;(2)答案见解析.【解析】(1),以为起点,向右作有向线段,它的长度是3cm, (2),时,,以为起点,向下作有向线段,长度为:18.(2023·高一课时练习)一辆货车从A地出发向西行驶200km到达B地,然后义从B地向北偏西40°方向行驶400km到达C地,最后从C地向东行驶200km到达D地.(1)作出向量,,;(2)求的大小和方向.【答案】(1)见解析;(2)与同向,则的方向也为北偏西40°.【解析】(1)向量,,如图所示.(2)由题意知与方向相反,故与共线.又,∴且,∴四边形为平行四边形,∴,且,∴与同向,则的方向也为北偏西40°.19.(2022·高一课时练习)在如图所示的坐标纸中(每个小正方形的边长均为1),用直尺和圆规画出下列向量.(1),点A在点O北偏西45°方向;(2),点B在点O正南方向.【答案】(1)答案见解析;(2)答案见解析.【解析】(1)∵,点A在点O北偏西45°方向,∴以O为圆心,3为半径作圆与图中正方形对角线OP的交点即为A点:(2)∵,点B在点O正南方向,∴以O为圆心,图中OQ为半径化圆,圆弧与OR的交点即为B点:20.(2022·高一课时练习)如图,在矩形ABCD中,AD=2AB=2,M,N分别为AD和BC的中点,以A,B,C,D,M,N为起点和终点作向量,回答下列问题:(1)在模为1的向量中,相等的向量有多少对?(2)在模为的向量中,相等的向量有多少对?【答案】(1)18对;(2)4对【解析】(1)在模为1的向量中,相等的向量有:①,共有6对;②,共有6对;③,共有3对;④,共有3对;所以模为1的向量中,相等的向量共有18对.(2)在模为的向量中,相等的向量有:.共有4对.21.(2023·新疆·高一校考期中)如图,设O是▱ABCD对角线的交点,则(1)与的模相等的向量有多少个?(2)与的模相等,方向相反的向量有哪些?(3)写出与共线的向量.【答案】(1)三个;(2),;(3),,【解析】(1)在平行四边形中,为对角线的交点,所以,且,所以与的模相等的向量有,,三个向量.(2)与的模相等且方向相反的向量为,.(3)与共线的向量有,,.22.(2023·高一课时练习)是正方形对角线的交点,四边形,都是正方形,在如图所示的向量中:(1)分别找出与,相等的向量;(2)找出与共线的向量;(3)找出与模相等的向量;(4)向量与是否相等?【答案】(1),;(2),,;(3),,,,,,;(4)不相等.【解析】因为是正方形对角线的交点,四边形,都是正方形,所以,;(1)由题中图形可得:,;(2)由图形可得,与共线的向量有:,,;(3)与模相等的向量有:,,,,,,;(4)向量与不相等,因为它们的方向不相同.
相关资料
更多

