





所属成套资源:2024龙岩一中高一上学期第三次月考试题及答案(九科)
- 2024龙岩一中高一上学期第三次月考数学试题 试卷 0 次下载
- 2024龙岩一中高一上学期第三次月考政治试题 试卷 0 次下载
- 2024龙岩一中高一上学期第三次月考地理试题 试卷 0 次下载
- 2024龙岩一中高一上学期第三次月考历史试题 试卷 0 次下载
- 2024龙岩一中高一上学期第三次月考物理试题 试卷 1 次下载
2024龙岩新罗区一中高一上学期第三次月考生物试题
展开
这是一份2024龙岩新罗区一中高一上学期第三次月考生物试题,文件包含福建省龙岩市新罗区一中2023-2024学年高一上学期第三次月考生物试题原卷版docx、福建省龙岩市新罗区一中2023-2024学年高一上学期第三次月考生物试题解析版docx等2份试卷配套教学资源,其中试卷共34页, 欢迎下载使用。
考试时间:75分钟 满分:100分
命题时间:2023.12
一、单选题(共20小题,其中1~15小题,每题2分,16~20小题,每题4分,合计50分)
1. 沙眼衣原体是一类导致人患沙眼的病原体,通过电子显微镜观察其细胞结构,可以确定沙眼衣原体是原核生物。作为判断的主要依据是( )
A. 有细胞壁
B. 有细胞膜
C. 没有线粒体
D. 没有以核膜为界限的细胞核
【答案】D
【解析】
【分析】原核细胞与真核细胞相比,最大的区别是原核细胞没有被核膜包被的成形的细胞核,因此没有成形细胞核的生物属于原核生物。
【详解】A、部分真核生物也具有细胞壁,比如植物和真菌都要细胞壁,因此根据其有细胞壁不能确定其为原核生物,A错误;
B、真核细胞和原核细胞都有细胞膜,B错误;
C、部分真核细胞也没有线粒体,如哺乳动物成熟红细胞,C错误;
D、真核细胞和原核细胞的根本区别是有无以核膜为界限的细胞核,没有成形细胞核的生物属于原核生物,D正确。
故选D。
2. 如图①~④表示四种化合物的元素组成。下列叙述正确的是( )
A. 若①是ATP,那么P存在于腺嘌呤中
B. 若④是氨基酸,那么N只存在于与中央碳原子相连的氨基中
C. 若②是糖原,那么彻底水解后会产生CO2和H2O
D. 若③是脂肪,那么脂肪分子中氧的含量较糖类少
【答案】D
【解析】
【分析】1、ATP的结构式可简写成A−P∼P∼P,式中A代表腺苷,T代表3个,P代表磷酸基团。
2、糖原只含C、H、O,彻底氧化分解的产物是CO2和H2O。
【详解】A、若①是ATP,那么P存在于磷酸部位,A错误;
B、若④是氨基酸,那么N主要存在与中央碳原子相连的氨基中,也可能存在于R基团中,B错误;
C、若③是糖原,那么彻底水解形成葡萄糖,彻底氧化分解形成CO2和H2O,C错误;
D、若②是脂肪,较糖类C、H比例高,O的含量低,D正确。
故选D。
3. 糖类和脂肪在细胞生命活动中都具有重要作用。下列相关叙述错误的是( )
A. 糖类是生命活动的主要能源物质
B. 脂肪是动物细胞良好的储能物质
C. 等质量的脂肪比糖类含能量更多
D. 糖类和脂肪都是由单体连接而成
【答案】D
【解析】
【分析】1、 糖类一般由C、H、O三种元素组成,分为单糖、二糖和多糖 ,是主要的能源物质。 常见的单糖有葡萄糖、果糖、半乳糖、核糖和脱氧核糖等;植物细胞中常见的二糖是蔗糖和麦芽糖,动物细胞中常见的二糖是乳糖;植物细胞中常见的多糖是纤维素和淀粉,动物细胞中常见的多糖是糖原,淀粉是植物细胞中的储能物质,糖原是动物细胞中的储能物质。
2、组成脂质的元素主要是C、H、O ,有些脂质还含有P和N。脂肪是生物体良好的储能物质,此外还是一种很好的绝热体,分布在内脏器官周围的脂肪还具有缓冲和减压的作用;磷脂作用是构成细胞膜和多种细胞器膜的重要成分;固醇类包括胆固醇、性激素和维生素D。
【详解】ABC、糖类是细胞的主要能源物质,脂肪是细胞内良好的储能物质,其中脂肪分子中氧的含量远低于糖类,而氢的含量更高,这就决定了等质量的脂肪比糖类储存更多的能量,ABC正确;
D、单体通常指组成生物大分子(如核酸、多糖、蛋白质等)的基本单位,单糖、二塘、脂肪不属于生物大分子,D错误。
故选D。
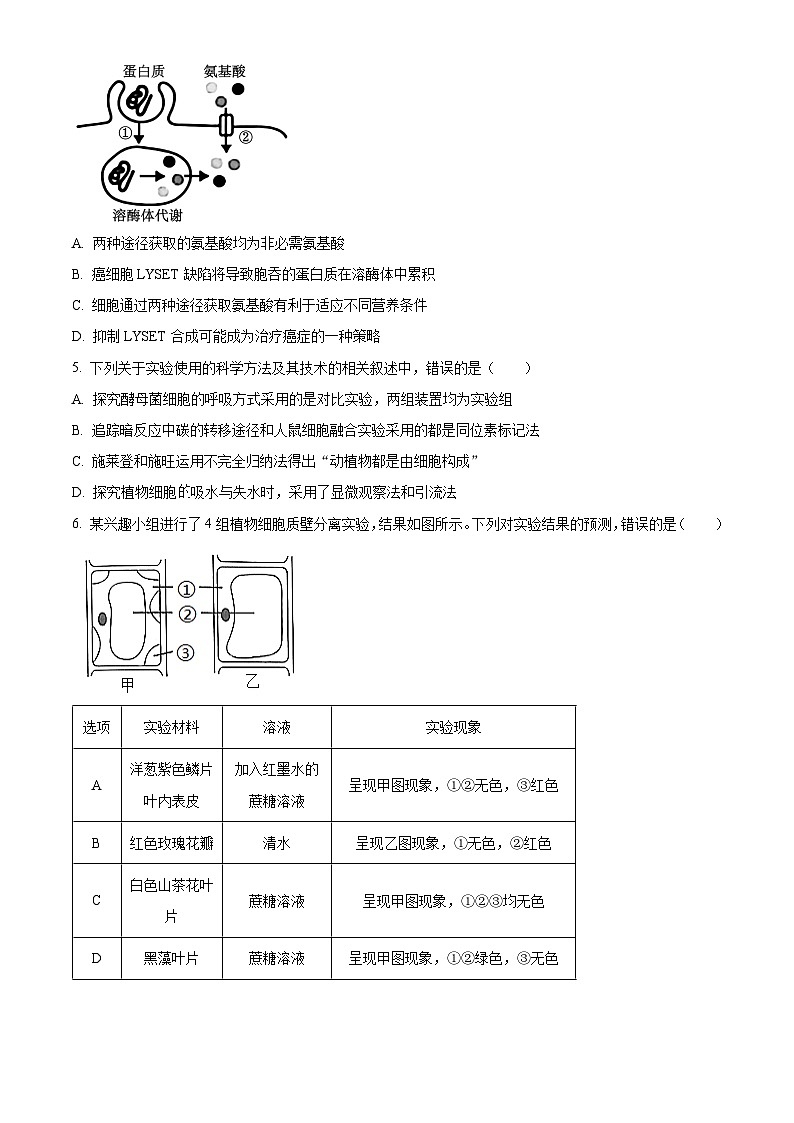
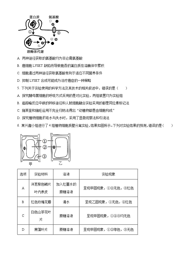
4. 如图,哺乳动物细胞能够通过以下两种途径获取氨基酸。正常细胞在营养丰富时优先通过途径②获取氨基酸:癌细胞则主要利用途径①获取氨基酸,从而在营养不良的肿瘤中生长。LYSET是一种高尔基体膜蛋白,该蛋白缺陷导致高尔基体形成的溶酶体不含有水解酶。下列说法错误的是( )
A. 两种途径获取的氨基酸均为非必需氨基酸
B. 癌细胞LYSET缺陷将导致胞吞的蛋白质在溶酶体中累积
C. 细胞通过两种途径获取氨基酸有利于适应不同营养条件
D. 抑制LYSET合成可能成为治疗癌症的一种策略
【答案】A
【解析】
【分析】据图可知,癌细胞可以通过两个途径获取氨基酸,过程①可以通过主动运输获取氨基酸,过程②通过胞吞作用将蛋白质吸收到细胞内,在溶酶体内水解后,供细胞利用。
【详解】A、必需氨基酸是指人体细胞不能合成,必需从外界获得氨基酸,两种途径获取需要从外界获取的氨基酸,为必需氨基酸,A错误;
B、癌细胞LYSET缺陷,溶酶体内不存在水解酶,会导致胞吞的蛋白质在溶酶体中累积,B正确;
C、细胞通过两种途径获取氨基酸有利于适应不同营养条件,以确保其生长和代谢的正确进行,C正确;
D、癌细胞主要通过①的途径来促使不良的肿瘤生长,若抑制LYSET的合成,将导致蛋白质在溶酶体中积累,最终不能促进肿瘤的生长,因此抑制LYSET合成可能成为治疗癌症的一种策略,D正确。
故选A。
5. 下列关于实验使用的科学方法及其技术的相关叙述中,错误的是( )
A. 探究酵母菌细胞的呼吸方式采用的是对比实验,两组装置均为实验组
B. 追踪暗反应中碳的转移途径和人鼠细胞融合实验采用的都是同位素标记法
C. 施莱登和施旺运用不完全归纳法得出“动植物都是由细胞构成”
D. 探究植物细胞的吸水与失水时,采用了显微观察法和引流法
【答案】B
【解析】
【分析】1、酵母菌在有氧条件下进行有氧呼吸,产生二氧化碳和水;在无氧条件下进行无氧呼吸,产生酒精和少量二氧化碳。
2、归纳法是指由一定程度的关于个别事物的观点过渡到范围较大的观点,也就是由一系列具体事实推出一般结论的思维方法,分为完全归纳法和不完全归纳法。
【详解】A、利用有氧和无氧装置探究酵母菌的呼吸方式,该实验为对比实验,实验中两组都是实验组,A正确;
B、人鼠细胞融合实验利用的是荧光标记法,B错误;
C、不完全归纳法是以某类中的部分对象具有或不具有某一属性为前提,推出以该类对象全部具有或不具有该属性为结论的归纳推理,施莱登和施旺运用不完全归纳法得出“动植物都是由细胞构成”,C正确;
D、植物细胞吸水和失水实验中,采用引流法使细胞浸润在蔗糖溶液中,采用显微镜观察原生质层的位置和液泡的大小,D正确。
故选B。
6. 某兴趣小组进行了4组植物细胞质壁分离实验,结果如图所示。下列对实验结果的预测,错误的是( )
A. AB. BC. CD. D
【答案】D
【解析】
【分析】植物细胞之所以能发生质壁分离,是由于具有发生渗透作用的两个条件:具有半透膜和半透膜两侧具有浓度差。图中的半透膜是由细胞膜、液泡膜和两层膜之间的细胞质构成的原生质层,浓度差是指细胞液和外界溶液之间的浓度差。
【详解】A、洋葱紫色鳞片叶内表皮,加入红墨水的蔗糖溶液,细胞会发生质壁分离,呈现甲图现象,①细胞质无色,②细胞无色,③蔗糖溶液,为红色,A正确;
B、红色玫瑰花瓣置于清水中,细胞会吸水,但由于细胞壁的存在,细胞体积基本不变,呈现乙图现象,①细胞质无色,②细胞液呈红色,B正确;
C、白色山茶花叶片置于蔗糖溶液中,细胞会发生质壁分离,呈现甲图现象,①细胞质无色,②细胞液无色,③蔗糖溶液,无色,C正确;
D、黑藻叶片置于蔗糖溶液中,细胞会发生质壁分离,呈现甲图现象,①中含有叶绿体,呈绿色,②细胞液无色,③为蔗糖溶液,无色,D错误。
故选D。
7. GTP(鸟苷三磷酸)的结构与ATP相似,是细胞有氧呼吸过程中除ATP外的重要能量载体。与ATP和ADP一样,GTP与GDP也能在酶的作用下相互转化。下列叙述正确的是( )
A. 细胞中GTP的含量很高B. 图中的①可参与构成DNA
C. 通常GTP水解断裂的是图中的③D. GTP水解与放能反应相联系
【答案】C
【解析】
【分析】ATP又叫腺苷三磷酸,简称为ATP,其结构式是:A-P~P~P,A-表示腺苷、T-表示三个、P-表示磷酸基团,“~”表示特殊化学键,ATP水解释放能量断裂的是末端的那个特殊化学键,ATP是生命活动能量的直接来源,但本身在体内含量并不高。
【详解】A、ATP在细胞内含量很少,GTP(鸟苷三磷酸)的结构与ATP相似,是细胞有氧呼吸过程中除ATP外的重要能量载体,因此细胞中GTP的含量较低,但GTP与GDP也能在酶的作用下相互转化迅速,A错误;
B、图中①是鸟嘌呤和核糖构成,可以参与构成RNA,DNA中的五碳糖为脱氧核糖,B错误;
C、通常GTP水解断裂的是远离鸟嘌呤的特殊化学键,即图中的③,C正确;
D、与ATP相同,GTP水解释放能量用于吸能反应,因此与吸能反应相联系,D错误。
故选C。
8. 青霉素酰化酶,主要从大肠埃希菌和巨大芽孢杆菌中获得,该酶已大规模应用于工业生产β-内酰胺类抗生素的关键中间体和半合成β-内酰胺类抗生素。某科研小组测定了青霉素酰化酶活性与pH和温度的关系,结果如图所示。下列相关叙述正确的是( )
A. 青霉素酰化酶经内质网、高尔基体加工形成的结构与底物结合有关
B. 酶可以从食物中直接获取,并且一般可多次使用
C. 反应体系的pH由2上升到6.5的过程中该酶活性逐渐增强
D. 若温度由10℃上升到28℃,则该酶降低化学反应活化能的能力增强
【答案】D
【解析】
【分析】酶的特性:高效性、专一性和作用条件温和的特性。影响酶活性的因素主要是温度和pH,在最适温度(pH)前,随着温度(pH)的升高,酶活性增强;到达最适温度(pH)时,酶活性最强;超过最适温度(pH)后,随着温度(pH)的升高,酶活性降低。另外低温酶不会变性失活,但高温、pH过高或过低都会使酶变性失活。
【详解】A、分析题意可知,合成该酶分子的细胞均为原核细胞,不存在内质网、高尔基体,成熟的酶有一定的结构能与特定的底物结合,A错误;
B、酶绝大多数是蛋白质,食物中的蛋白质在消化道内被分解,失去作用,故不能直接从食物中获取,酶在发挥作用时会因为与底物结合而发生空间结构的改变,但由于化学反应前后性质不变,故一般可多次使用,B错误;
C、据图可知,青霉素酰化酶最适pH约为6.5,pH为2时,其已经变性失活,反应体系的pH由2上升到6.5的过程中该酶活性不能增强,C错误;
D、温度由10℃上升到28℃的过程中,该酶活性增强,降低化学反应活化能的能力逐渐增加,D正确。
故选D。
9. 如下图所示,在b瓶和d瓶中放入适量萌发的水稻种子,用于探究水稻种子萌发过程的呼吸方式,有关叙述正确的是( )
A. a 瓶内左侧玻璃管不一定要插入 NaOH 溶液的液面下
B. 实验时,b 瓶和d 瓶内的水稻种子都会释放热量,且 b 瓶种子释放的热量更多
C. c 瓶中澄清石灰水变浑浊,说明 b 瓶内的种子只进行需氧呼吸
D. d 瓶内换成等质量的马铃薯块茎也可观察到相同的现象
【答案】B
【解析】
【分析】据图分析,装置甲控制有氧条件,装置乙控制无氧条件。澄清石灰水用于检测细胞呼吸产生的二氧化碳。
【详解】A、a 瓶内左侧玻璃管要插入 NaOH 溶液的液面下,保证空气中的二氧化碳被充分吸收,A错误;
B、呼吸作用会散失热量,短时间内b 瓶和d 瓶的温度会升高,且 b 瓶中种子进行需氧呼吸,散失热量较多,温度升高更快,B正确;
C、水稻种子有氧呼吸和无氧呼吸都可产生二氧化碳,故c 瓶中澄清石灰水变浑浊,不排除 b 瓶内的种子进行厌氧呼吸,C错误;
D、马铃薯块茎厌(无)氧呼吸的产物为乳酸,不产生二氧化碳,故d 瓶内换成等质量的马铃薯块茎不能观察到相同的现象,D错误。
故选B。
10. 下列关于细胞呼吸原理在实践中应用的叙述,错误的是( )
A. 中耕松土可以促进植物根细胞有氧呼吸,从而促进无机盐的吸收
B. 用透气的“创可贴”包扎伤口可避免厌氧病原菌繁殖
C. 果蔬储藏在低温、低氧和干燥环境中可延长保鲜时间
D. 利用酵母菌造酒时,通常应先使酵母菌有氧呼吸大量繁殖,再使其无氧呼吸产生酒精
【答案】C
【解析】
【分析】细胞呼吸原理的应用:
1、种植农作物时,疏松土壤能促进根细胞有氧呼吸,有利于根细胞对矿质离子的主动吸收。
2、利用酵母菌发酵产生酒精的原理酿酒,利用其发酵产生二氧化碳的原理制作面包、馒头。
3、利用乳酸菌发酵产生乳酸的原理制作酸奶、泡菜。
4、粮食要在低温、低氧、干燥的环境中保存。
5、果蔬、鲜花的保鲜要在低温、低氧、适宜湿度的条件下保存。
【详解】A、松土透气可以促进根细胞的有氧呼吸,释放较多的能量,从而促进根细胞对无机盐的吸收,A正确;
B、由于氧气能抑制厌氧病原菌的无氧呼吸,所以在包扎伤口时,可选用透气的“创可贴”进行包扎,避免厌氧病原菌繁殖,B正确;
C、果蔬储藏在低温、低氧和适宜湿度环境中可延长保鲜时间,C错误;
D、利用酵母菌发酵酿酒时,早期需要通气促进酵母菌有氧呼吸,使其大量繁殖,而后再密封促进酵母菌无氧呼吸产生酒精,D正确。
故选C。
11. 在高等植物光合作用的卡尔文循环中,唯一催化CO2固定形成C3的酶被称为Rubisc。下列叙述正确的是( )
A. Rubisc存在于细胞质基质中
B. 激活Rubisc需要黑暗条件
C. Rubisc催化CO2固定需要ATP
D. Rubisc催化C5和CO2结合
【答案】D
【解析】
【分析】暗反应阶段:场所是叶绿体基质
a.CO2的固定:CO2+C52C3
b.三碳化合物的还原:
【详解】A、Rubisc参与植物光合作用过程中的暗反应,暗反应场所在叶绿体基质,故Rubisc存在于叶绿体基质中,A错误;
B、暗反应在有光和无光条件下都可以进行,故参与暗反应的酶Rubisc的激活对光无要求,B错误;
C、Rubisc催化CO2固定不需要ATP,C错误;
D、Rubisc催化二氧化碳的固定,即C5和CO2结合生成C3的过程,D正确。
故选D。
12. 下列关于真核生物光合作用的叙述,错误的是( )
A. 光反应在叶绿体的类囊体上进行,暗反应在叶绿体的基质中进行
B. 光反应需要光但不需要酶,暗反应不需要光但需要多种酶
C. 光反应水光解生成NADPH和O2,暗反应将CO2固定并还原成糖类
D. 光反应将光能转化成活跃的化学能,暗反应将化学能储存在有机物中
【答案】B
【解析】
【分析】光合作用是指绿色植物通过叶绿体,利用光能把二氧化碳和水转变成储存着能量的有机物,并释放出氧气的过程。光合作用的光反应阶段(场所是叶绿体的类囊体膜上):水的光解产生NADPH与氧气,同时合成ATP。光合作用的暗反应阶段(场所是叶绿体的基质中):CO2被C5固定形成C3, C3在光反应提供的ATP和NADPH的作用下还原生成糖类等有机物。
【详解】A、对于真核生物来说类囊体薄膜上有光合色素,光反应在叶绿体的类囊体上进行,暗反应在叶绿体的基质中进行,A正确;
B、光反应需要酶,如ATP的合成需要ATP合成酶,B错误;
C、光反应水光解生成NADPH和O2,暗反应将CO2固定并还原成糖类,暗反应需要光反应提供原料,C正确;
D、光反应将光能转化成活跃的化学能,储存在ATP和NADPH中,暗反应将化学能储存在有机物中,D正确。
故选B。
13. 乳酸脱氢酶有LDH1~LDH5等多种类型,其分布有明显的组织特异性。人心肌细胞中主要是LDH1,该酶可催化乳酸转化为丙酮酸,生成的丙酮酸继续参与有氧呼吸;骨骼肌细胞中主要是LDH5,缺氧条件下,该酶可催化丙酮酸转化为乳酸。下列叙述正确的是( )
A. LDH1为反应提供的活化能明显多于LDH5
B. 丙酮酸转化为乳酸时不消耗[H]且没有释放能量
C. 骨骼肌细胞中,LDH5分布在细胞质基质中
D. 丙酮酸与水分解生成[H]的同时有大量ATP生成
【答案】C
【解析】
【分析】分析题文:骨骼肌细胞中乳酸脱氢酶(LDH5)能催化丙酮酸与乳酸之间的相互转化,即催化丙酮酸生成乳酸,该反应属于无氧呼吸第二阶段,场所是细胞质基质。
【详解】A、酶降低化学反应活化能,不提供活化能,A错误;
B、丙酮酸转化为乳酸时消耗[H],该过程没有释放能量,B错误;
C、LDH5在缺氧条件下,该酶可催化丙酮酸转化为乳酸,发生的是无氧呼吸过程,在细胞质基质发生,C正确;
D、丙酮酸与水分解生成[H]属于有氧呼吸第二阶段,生成少量ATP,D错误。
故选C。
14. 羽衣甘蓝因其耐寒性和叶色丰富多变的特点,成为冬季重要的观叶植物。将其叶片色素提取液在滤纸上进行点样,先后置于层析液和蒸馏水中进行层析,过程及结果如下图所示。已知1、2、3、4、5代表不同类型的色素。下列分析错误的是( )
A. 色素1在层析液中的溶解度最大
B. 色素1、2、3、4难溶于蒸馏水
C. 色素5可能存在于植物的液泡中
D. 缺Mg会影响色素1和2的含量
【答案】D
【解析】
【分析】纸层析法分离色素的原理是不同的色素分子在层析液中的溶解度不同,溶解度大的在滤纸条上的扩散速率快,反之则慢。
【详解】A、根据层析的结果,色素1距离起点最远,说明其在层析液中的溶解度最大,A正确;
B、根据在蒸馏水中的层析结果说明色素1、2、3、4难溶于蒸馏水,因此在滤纸上不进行扩散,B正确;
C、根据在蒸馏水中的层析结果说明,色素5可以溶解在蒸馏水中,推测其可能是存在于植物液泡中的色素,C正确;
D、1、2、3、4在层析液中具有不同的溶解度,推测是光合色素,因此它们依次是胡萝卜素、叶黄素、叶绿素a、叶绿素b;镁只参与构成叶绿素,故缺Mg会影响色素3和4的含量,D错误。
故选D。
15. 某校生物兴趣小组以玉米为实验材料,研究不同条件下的光合速率和呼吸速率(密闭装置),绘出图甲、乙和丙,图中光合速率与呼吸速率并不相等的点是( )
A. aB. bC. cD. d
【答案】B
【解析】
【分析】分析图甲:a点表示光补偿点,此时光合速率等于呼吸速率;a点之前表示光合速率小于呼吸速率;a点之后表示光合速率大于呼吸速率。分析图乙:光照下二氧化碳的吸收量表示净光合速率;黑暗下二氧化碳的吸收量表示呼吸速率。分析图丙:c和d两点表示光合速率等于呼吸速率,c点之前,光合速率小于呼吸速率;cd段光合速率大于呼吸速率;d点之后,光合速率小于呼吸速率。
【详解】A、a点表示光补偿点,净光合速率为0,此时光合速率等于呼吸速率,A不符合题意;
B、甲图中b点表示净光合速率等于呼吸速率,而净光合速率=光合速率-呼吸速率,因此此时光合作用速率大于呼吸作用速率,B符合题意;
CD、丙图中c、d是拐点,代表的都是光合作用速率等于呼吸作用速率,CD不符合题意。
故选B。
16. 如下图为桑叶光合速率随土壤水分减少的日变化曲线图,图中曲线Ⅰ、Ⅱ、Ⅲ分别为降雨后第2、8、15天测得的数据。若光照强度的日变化相同,则据图判断不正确的是( )
A. 在水分充足时桑叶没有出现“午休”现象
B. 曲线Ⅱ双峰形成与光照强度变化有关
C. 适时进行灌溉可以缓解桑叶“午休”程度
D. 导致曲线Ⅲ在10~12时期间出现下降趋势的直接因素是光照强度
【答案】D
【解析】
【分析】解答坐标曲线图类的题目要遵循的步骤是:第一看坐标图中横、纵轴的含义,找出横、纵坐标的关系,结合教材联系相应的知识点;第二看曲线中的特殊点,即始终点、转折点、交叉点所表示的生物学意义;第三看曲线的变化趋势及含义。
【详解】A、分析题图,自变量是土壤水分、光照强度,因变量是光合速率;曲线Ⅰ、Ⅱ、Ⅲ分别为降雨后第2、8、15天测得的数据,则水分越来越少,曲线Ⅰ表示降雨后第2天,即在水分充足时桑叶没有出现“午休”现象,A正确;
B、分析曲线图可知,曲线Ⅱ双峰出现在一天的不同时间,一天中不同时间光照强度不同,推测双峰的形成与光照强度的变化有关,B正确;
C、分析曲线图可知,在水分充足时桑叶没有出现“午休”现象,故适时进行灌溉可以缓解桑叶“午休”现象,C正确;
D、曲线Ⅲ在中午前后下降是因为此时温度较高,植物为了防止水分过度散失而关闭气孔,二氧化碳吸收量降低,光合速率随之降低,直接因素是二氧化碳,D错误。
故选D。
17. 呼吸熵(RQ=释放二氧化碳体积/消耗的氧气体积)可表示生物用于有氧呼吸的能源物质的不同。测定发芽种子呼吸熵的装置如图。实验开始前,着色液滴均停留在初始位置,然后关闭活塞,在25 °C下经20min读出刻度管中着色液滴移动距离,设装置1和装置2的着色液滴分别向左移动x mm和y mm。下列说法错误的是( )
A. 若测得 x=50mm,y= — 50 mm, 则该发芽种子的呼吸熵是2
B. 若发芽种子仅进行有氧呼吸, 且呼吸熵小于1,则分解的有机物中可能有脂肪
C. 若呼吸底物为葡萄糖,装置1液滴右移、装置2液滴左移
D. 为保证数据的科学性,可增加放入灭活发芽种子的装置,其它条件不变
【答案】C
【解析】
【分析】根据题意和图示分析可知:装置1的试管内装有NaOH,吸收呼吸释放的二氧化碳,因此1中液滴的移动是由氧气的变化决定的;装置2中无NaOH,液滴的移动是由氧气变化与二氧化碳的变化共同决定的,二氧化碳的释放量是装置2与装置1液滴移动的距离差。
【详解】A、若测得x=50mm,y=-50mm,则细胞既进行有氧呼吸也进行无氧呼吸,细胞呼吸产生的二氧化碳是50-(-50)=100mm,消耗的氧气为50mm,呼吸熵是100÷50=2,A正确;
B、由于脂肪中的碳氢比例高,若发芽种子仅进行需氧呼吸,且呼吸熵小于1,则分解的有机物可能为脂肪,B正确;
C、若呼吸底物为葡萄糖,当萌发的种子只进行有氧呼吸,装置1液滴左移,装置2液滴不移动;当种子即进行有氧呼吸也进行无氧呼吸,则装置1液滴左移,装置2液滴右移;当种子只进行无氧呼吸,装置1液滴不移动,装置2液滴右移,C错误;
D、为保证数据的科学性,还应再设置对照装置,增加放入灭活发芽种子的装置,排除物理因素对实验结果的影响,D正确。
故选C。
18. 下图表示某种植物的非绿色器官在不同的氧浓度下,单位时间内O2吸收量和CO2释放量的变化,图中AB段与BC段相等。下列叙述正确的是( )
A. QR段该器官有氧呼吸被抑制,导致CO2释放量减少
B. C时该器官葡萄糖消耗量有氧呼吸与无氧呼吸相等
C. D时该器官有氧呼吸强度最弱,消耗的有机物最少
D. P时该器官无氧呼吸停止,只在线粒体内产生CO2
【答案】D
【解析】
【分析】细胞有氧呼吸的产物是二氧化碳和水,在有氧呼吸过程中产生的二氧化碳与氧气相等,无氧呼吸过程产生二氧化碳和酒精,无氧呼吸过程不消耗氧气,只释放二氧化碳,因此当细胞只释放二氧化碳不吸收氧气时,细胞只进行无氧呼吸,若二氧化碳释放量大于氧气的消耗量时细胞既进行有氧呼吸也进行无氧呼吸,当二氧化碳释放量与氧气吸收量相等时,细胞只进行有氧呼吸。
【详解】A、QR段该器官无氧呼吸被抑制,导致CO2释放量减少,A错误;
B、C时该器官有氧呼吸释放的CO2与无氧呼吸释放的CO2相等,结合需氧呼吸和无氧呼吸总反应式可知,无氧呼吸消耗的葡萄糖是有氧呼吸的3倍,B错误;
C、D时有氧呼吸不是最弱,C错误;
D、P时氧气的吸收量和CO2的释放量相等,该器官只进行有氧呼吸,有氧呼吸产生CO2的场所在线粒体基质,D正确。
故选D。
19. 下图为CO2吸收量与光照强度关系的坐标图,当光合作用相关因素改变后,a、b、c点的移动描述不正确的是( )
A. 若植物体缺Mg,则对应的b点将向左移
B. 已知某植物光合作用和呼吸作用的最适温度分别是25℃和30℃,则温度由 25℃上升到30℃时,对应的a点将下移,b点将右移
C. 若原曲线代表阳生植物,则阴生植物对应的a点、b点、c点将分别向上移、左移、左移
D. 若实验时将光照由白光改为蓝光(光照强度不变),则b点将向左移
【答案】A
【解析】
【分析】
分析题图:纵坐标表示净光合速率,a点表示呼吸速率,b点表示光补偿点,此时光合速率=呼吸速率,即净光合速率为0,c点表示光饱和点。阳生植物的呼吸速率、光补偿点和光饱和点都比阴生植物高。
【详解】A、b点表示光补偿点,此时光合速率=呼吸速率。若植物体缺Mg,叶绿素含量降低,光合速率下降,需要更强光照条件,才能使光合速率等于呼吸速率,故b点右移,A错误;
B、某植物光合作用和呼吸作用的最适温度分别是25℃和30℃,温度由 25℃上升到30℃时,呼吸速率上升,故a点下移;呼吸速率上升,光合速率下降,要让光合速率=呼吸速率,需要更强光照,故b点右移,B正确;
C、阳生植物的呼吸速率、光补偿点和光饱和点都比阴生植物高,若原曲线代表阳生植物,则阴生植物对应的a点、b点、c点将分别向上移、左移、左移,C正确;
D、植物光合作用最有效的光是红光和蓝紫光,若实验时将光照由白光改为蓝光(光照强度不变),光合速率上升,要让光合速率=呼吸速率,需要较弱光照即可,故b点将向左移,D正确。
故选A。
20. 以测定的CO2吸收量与释放量为指标,研究温度对某绿色植物光合作用与呼吸作用的影响,结果如图所示。下列分析正确的是( )
A. 光照相同时间,35℃时光合作用制造的有机物的量与30℃时相等
B. 光照相同时间,在20℃条件下植物积累有机物的量最多
C. 温度高于25℃时,光合作用制造的有机物的量开始减少
D. 两曲线的交点表示光合作用制造的与呼吸作用消耗的有机物的量相等
【答案】A
【解析】
【分析】据图所示,a表示光合作用净积累有机物的量,b表示呼吸作用消耗有机物的量。总光合作用速率=制造的有机物速率=a+b。图中纵坐标的生物学意义是二氧化碳吸收量(植物从外界吸收的二氧化碳量)和二氧化碳的释放量(植物有氧呼吸释放的二氧化碳量)。
【详解】AC、光合作用制造的有机物的量=净光合作用量+呼吸作用量,从图中可以看出:25℃时,总光合作用产生的有机物的量约等于2.30+3.75=6.05;30℃时为3.00+3.50=6.50;35℃时为3.50+3.00=6.50;因此图中35℃与30℃的光合作用制造的有机物的量相等,温度高于25℃时,光合作用制造的有机物的量先上升后不变,A正确、C错误;
B、植物积累的有机物量等于净光合作用量,图中a表示净光合作用量,光照相同时间,在25℃条件下植物积累的有机物的量最多(a曲线最大值对应温度为20℃),B错误;
D、根据分析可知,两曲线的交点表示此时净光合速率和呼吸速率相等,即表示光合作用积累的有机物与呼吸作用消耗的有机物的量相等,D错误。
故选A。
二、非选择题(本题共5小题,合计50分)
21. 某科研小组将新鲜的萝卜磨碎、过滤制得提取液,以等体积等浓度的H2O2作为底物,对提取液中过氧化氢酶的活性进行了相关研究,得到如图所示的实验结果。回答下列问题:
(1)酶是活细胞产生的具有____作用的有机物,其中绝大多数酶是____。实验一分两组进行,其主要目的是探究酶的____性。与加Fe3+相比,单位时间内加萝卜提取液产生的氧气多,其原因是酶____。
(2)实验二是在最适温度下测定相同时间内H2O2的剩余量,引起A、B曲线出现差异的原因最可能是____。
(3)过氧化氢酶制剂的保存,一般应选择____(填“低温”,“高温”或“最适温度”)、pH为____的条件。
(4)由图可知,在进行酶活性的测定时,可根据一定条件下单位时间内____或____来表示酶活性。
【答案】21. ①. 催化 ②. 蛋白质 ③. 高效 ④. 降低活化能的作用比无机催化剂更显著
22. 酶含量不同(或加入酶的激活剂或抑制剂)
23. ①. 低温 ②. 7(或最适pH)
24. ①. 产物的增加量 ②. 反应物的消耗量
【解析】
【分析】1、分析实验一可知,该实验的自变量是催化剂的种类,一种是萝卜提取液中的过氧化氢酶,另一种是Fe3+,因变量是氧气的产生量,实验的原理是过氧化氢酶催化过氧化氢分解,由于酶降低化学反应活化能的效果更显著,因此与无机催化剂相比,加入萝卜提取液的实验先达到平衡点,说明酶具有高效性。
2、分析实验二:该图是多因素对过氧化氢酶活性的影响,横轴表示pH,pH是一个自变量,剩余量越大,说明酶促反应速率越小。影响酶促反应速率不同的因素有pH、温度、酶浓度和底物浓度等,因此若实验二是在最适温度下测定相同时间内H2O2的剩余量,引起A、B曲线出现差异的原因最可能是酶的含量不同。
【小问1详解】
酶是活细胞产生的具有催化作用的有机物,其中绝大多数酶是蛋白质。实验一分两组进行,该实验的自变量是酶和无机催化剂,因变量是氧气的产生量,因此该实验的目的是探究酶作用的高效性。与加Fe3+相比,单位时间内加萝卜提取液产生的氧气多,其原因是酶降低活化能的作用比无机催化剂更显著。
【小问2详解】
影响酶促反应速率不同的因素有pH、温度、酶浓度和底物浓度等,实验二是在最适温度下测定不同pH值条件下H2O2的剩余量,引起A、B曲线出现差异的原因最可能是酶的含量不同。
【小问3详解】
因为过酸、过碱、高温都会使酶变性失活,低温条件下酶的活性虽然较低,但是酶的结构稳定,故过氧化氢酶制剂的保存,一般应选择低温和pH值为7的条件。
【小问4详解】
由图可知,在进行酶活性的测定时,可根据一定条件下单位时间内产物的增加量或反应物的消耗量来表示酶活性。
22. 为解决草莓易腐烂、不耐贮藏的问题,科研人员研究了密闭环境中不同温度条件对草莓最长贮藏时间和含糖量变化的影响,结果如下表。
表 不同温度条件对草莓最长贮藏时间和含糖量变化的影响
回答下列问题:
(1)在贮藏过程中,草莓果实中含糖量会__________,原因是__________。
(2)在20℃到0℃范围内,随着温度降低草莓果实的贮藏时间将延长,主要是因为__________,从而抑制了呼吸作用。
(3)为进一步探究O2浓度对草莓果实贮藏的影响,科研人员在0℃贮藏温度下进行了如下实验,结果如图
O2在__________(场所)参与草莓果实的呼吸作用;由结果可知,降低环境中O2浓度,草莓果实呼吸速率将__________;但过低的氧气浓度往往更容易导致草莓果实腐烂,最可能的原因是__________。
(4)除控制氧气浓度和温度外,还可以通过采取__________(答出一项即可)措施延长草莓贮藏时间
【答案】(1) ①. 降低 ②. 贮藏过程中,草莓进行呼吸作用消耗糖类等有机物,导致含糖量降低
(2)适当低温导致与呼吸有关的酶活性降低
(3) ①. 线粒体(内膜) ②. 降低 ③. 氧气浓度过低时,草莓果实进行无氧呼吸产生较多酒精,酒精对植物细胞有毒害作用,易导致腐烂。
(4)保鲜袋包裹草莓、通入CO2或N2、控制适宜的湿度等。
【解析】
【分析】由题干可知,该实验的自变量是不同温度,因变量是草莓最长贮藏时间和含糖量,由表格可知,随着贮藏温度降低,草莓的贮藏时间延长,说明低温有益于草莓贮藏。由曲线图可知,随着贮藏时间延长,实验组(O2浓度为2%)比对照组(O2浓度为21%)的呼吸速率降低的更多,说明低氧有利于降低草莓呼吸作用从而耐储存。
【小问1详解】
贮藏过程中,草莓进行呼吸作用消耗糖类等有机物,导致含糖量降低。
【小问2详解】
在20℃到0℃范围内,适当低温导致与呼吸有关的酶活性降低,从而抑制呼吸作用,从而能延长草莓果实的贮藏时间。
【小问3详解】
O2参与植物细胞有氧呼吸的第三阶段,该阶段的反应场所是线粒体(内膜);实验组(O2浓度为2%)比对照组(O2浓度为21%)的呼吸速率降低的更多。草莓果实细胞无氧呼吸产生较多酒精,酒精对果实细胞有毒害作用,易导致腐烂。
【小问4详解】
从降低呼吸速率的角度考虑,保鲜袋包裹草莓、通入CO2或N2、控制适宜的湿度等均可以延长草莓贮藏时间。
23. 在植物叶肉细胞中会同时进行光合作用和呼吸作用两种生理过程,下面是相关物质变化示意图,其中A~E为生理过程,请回答:
(1)过程A发生的场所是_______。过程A为过程B提供的物质有_______,卡尔文用14C标记的14CO2探明了碳在光合作用中转化的途径,这种研究方法叫_______。
(2)有氧呼吸与无氧呼吸的相同阶段是_______(填字母),该阶段反应发生的场所是_______;细胞呼吸过程中释放出能量最多的过程是_______(填字母)过程。
(3)上述A~E过程中,能够产生ATP的过程是______(填字母),B过程中突然减少CO2的供应,C5的含量短时间内将____(填“上升”、“下降”、“不变”);黑暗条件下,能产生[H]的场所是_______,若该细胞为植物根细胞,可进行的过程是_______(填字母)。
【答案】(1) ①. 叶绿体类囊体薄膜 ②. NADPH和ATP ③. 同位素标记法
(2) ①. C ②. 细胞质基质 ③. E
(3) ①. ACDE ②. 上升 ③. 细胞质基质和线粒体基质 ④. CDE
【解析】
【分析】题图分析,图中A为有光参与的在类囊体薄膜上进行的光反应,该阶段产生的还原氢和ATP用于在叶绿体基质中进行的暗反应,即图中B。暗反应包括CO2的固定和C3的还原;有氧呼吸的第一阶段是葡萄糖在细胞质基质中分解成丙酮酸,同时产生少量的还原氢和能量,即C过程;之后丙酮酸进入线粒体,在线粒体基质中被彻底氧化分解为CO2和H2O,同时产生少量的ATP,此为有氧呼吸的第二阶段,即图中的D;前两个阶段产生的还原氢在线粒体内膜上与氧气结合生成水,同时释放大量能量,即有氧呼吸的第三阶段,图中的E过程。
【小问1详解】
过程A是光反应,发生在叶绿体的类囊体薄膜上,因为其上有光合色素和相应的酶。过程A,即光反应产生的NADPH和ATP可用于过程B,即暗反应,在暗反应的C3还原阶段被消耗,卡尔文用14C标记的14CO2探明了碳在光合作用中转化的途径,发现二氧化碳首先转移到三碳化合物中,随后转移到有机物中,这种研究方法叫同位素标记法。
【小问2详解】
有氧呼吸与无氧呼吸的相同阶段是图中的C,即有氧呼吸和无氧呼吸共有的葡萄糖分解成丙酮酸的第一阶段,该阶段反应在细胞质基质中,产物是丙酮酸和还原氢,同时产生少量的ATP;细胞呼吸过程中释放能量最多的过程是E,该过程是有氧呼吸前两个解答产生的还原氢在线粒体内膜上被氧化的过程,该过程释放出大量的能量。
【小问3详解】
上述A~E过程中,除了B过程,即暗反应消耗光反应产生的ATP外,其他的四个过程,即ACDE均能够产生ATP,B过程中突然减少CO2的供应,则二氧化碳的固定速率会减慢,消耗的C5减少,而C3的还原还在正常进行,即C5的生成基本不变,则短时间内C5的含量将上升;黑暗条件下,光合作用停止,而呼吸作用正常进行,因此此时能产生[H]的过程是有氧呼吸的第一和第二阶段,这两个阶段的场所是细胞质基质和线粒体基质,若该细胞为植物根细胞,根细胞中没有叶绿体,不能进行光合作用,只能进行呼吸作用,即图中的CDE。
24. 图1是人甲状腺细胞摄取原料合成甲状腺球蛋白的基本过程,图2甲乙分别代表离体心肌细胞对不同浓度a、b两种物质的吸收速率,请据图回答问题:
(1)细胞内的碘浓度远远高于血浆中碘浓度,这表明图1中a过程跨膜运输的方式是__________,该过程与图2中甲的运输方式主要区别有__________________(写出两点即可)。
(2)图2中,乙表示的跨膜运输方式是____________,若对离体的心肌细胞使用某种毒素,结果对Mg2+的吸收显著减少,而对Ca2+,K+、C6H12O6等物质的吸收没有受到影响,其原因可能是_____________。
(3)王同学据图认为b的跨膜运输方式是主动运输,李同学认为是协助扩散。设计实验确定王同学的判断是否正确。请完成以下实验思路、预期结果和结论。
实验思路:将生理状况相同的某动物离体心肌细胞平均分为两组,甲组放在________下,乙组放在________下,将甲乙两组心肌细胞放在相同且适宜的条件下培养一段时间后,分别测定心肌细胞对乙物质的吸收速率。实验结果及结论:若______________________________________,则说明b物质的跨膜运输方式为主动运输;若___________________________________________,则说明b物质的跨膜运输方式为协助扩散。
【答案】(1) ①. 主动运输 ②. 逆浓度运输、需要载体协助、需要消耗能量
(2) ①. 协助扩散或主动运输 ②. 该毒素抑制了Mg2+载体蛋白的活性
(3) ①. 有氧条件(或正常呼吸条件) ②. 无氧条件(抑制呼吸条件) ③. 甲组心肌细胞对b物质的吸收速率大于乙组 ④. 甲组和乙组心肌细胞对b物质的吸收速率大致相同
【解析】
【分析】1、根据图1分析,a表示主动运输碘离子。
2、分析图2,甲的运输速度与细胞外浓度呈正比,表示自由扩散;而乙过程在一定范围内与浓度差有关,达到最大速率时,不随浓度的增加而加快,说明载体的数量是有限的,可以表示主动运输和协助扩散。
【小问1详解】
根据题意和图示分析可知:细胞内的碘浓度高于细胞外,但碘还能从细胞外进入到细胞内,说明碘是逆浓度梯度进入细胞,为主动运输;图2的甲的运输速度与细胞外浓度呈正比,表示自由扩散,与自由扩散相比,主动运输的特点是:逆浓度运输、需要载体协助、需要消耗能量。
【小问2详解】
图2中,乙过程在一定范围内与浓度差有关,达到最大速率时,不随浓度的增加而加快,说明载体的数量是有限的,可以表示主动运输或协助扩散;载体蛋白的运输具有专一性,若对离体的心肌细胞使用某种毒素,结果Mg2+的吸收显著减少,而Ca2+、K+、C6H12O6等物质的吸收没有受到影响,其原因是该毒素抑制了Mg2+载体蛋白的活性,而没有抑制能量供应。
【小问3详解】
协助扩散与主动运输的区别在于前者不需要消耗能量,后者需要消耗能量。有氧呼吸产生的能量较多,无氧呼吸产生的能量较少,故实验设计的自变量是有无氧气,因变量是细胞对b的吸收速率,设计实验时要注意等量原则和单一变量原则。
故实验思路:将生理状况相同的某动物离体心肌细胞平均分为两组,甲组放在有氧条件下,乙组放在无氧条件下,将甲乙两组心肌细胞放在相同且适宜的条件下培养一段时间后,分别测定心肌细胞对乙物质的吸收速率。
实验结果及结论:
若甲组心肌细胞对b物质的吸收速率大于乙组,说明氧气的供应(能量的产生)对于物质b有影响,b物质的跨膜运输方式为主动运输;
若甲组和乙组心肌细胞对b物质的吸收速率大致相同,说明物质b的运输与能量无关,是协助扩散。
25. 北方秋茬大棚番茄在8月份栽培后,秧苗易遭受亚高温胁迫(温度≥30.5℃)而影响生长发育。科研人员为解决番茄生产中由于温度管理不当面造成的苗弱等问题,在人工气候室中开展了研究亚高温胁迫下不同昼夜温差对秋准番茄苗期生长和光合特性影响的实验。结果如下表:
表 亚高温胁迫下不同昼夜温差对秋茬番茄苗期生长和光合特性影响
回答下列问题:
(1)除了本实验自变量之外,影响光合作用速率的因素还有__________(答出两项)。通常可用__________(答出一项即可)来作为表示光合速率的指标。
(2)研究人员认为T1组光合速率低于其他组不是CO2浓度引起,其判断的理由是__________。
(3)番茄的株高反映了番茄的生长状况。从植物有机物积累的角度分析,本实验自变量影响番茄株高的机理是__________。根据实验结论,可采取的促进大棚番茄栽培中秧苗生长的措施是__________(答出一项即可)。
【答案】(1) ①. 光照强度、二氧化碳浓度、水、矿质元素等 ②. 植物在单位时间内通过光合作用制造糖类的数量##单位时间内生成的氧气的量##单位时间内消耗的二氧化碳的量;
(2)T1组的气孔导度最大,叶肉细胞吸收的二氧化碳的量最多
(3) ①. 夜晚温度低,酶活性较低,细胞代谢速率下降,有机物消耗降低,有机物积累增多,番茄植株增高; ②. 白天适当提高温度,提高光合作用速率,夜晚降低温度,减少有机物的消耗,使有机物积累量增加。
【解析】
【分析】影响光合作用速率的因素有温度、光照、二氧化碳浓度、水和无机盐等。光合作用的强度,简单地说,就是指植物在单位时间内通过光合作用制造糖类的数量,或单位时间内生成的氧气的量,或者单位时间内消耗的二氧化碳的量。
【小问1详解】
根据题干可知,本实验的自变量是温度,根据光合作用的反应式可以知道,光合作用的原料(水、二氧化碳),动力(光能),都是影响光合作用速率的因素,如光照强度、二氧化碳浓度、水、矿质元素等。光合作用的强度,简单地说,就是指植物在单位时间内通过光合作用制造糖类的数量,或单位时间内生成的氧气的量,或者单位时间内消耗的二氧化碳的量。
【小问2详解】
根据表格信息可知,T1组的气孔导度最大,叶肉细胞吸收的二氧化碳的量增多,所以不是二氧化碳浓度低引起的。
【小问3详解】
T4日温35℃,夜温26℃,夜晚温度低,酶活性较低,细胞代谢速率下降,有机物消耗降低,有机物积累增多,番茄植株增高。
根据题干信息可知,适度增大昼夜温差,可以提高有机物的积累。可采取的促进大棚番茄栽培中秧苗生长的措施是白天提高温度,提高光合作用速率,夜晚降低温度,减少有机物的消耗,使有机物积累量增加。选项
实验材料
溶液
实验现象
A
洋葱紫色鳞片叶内表皮
加入红墨水的蔗糖溶液
呈现甲图现象,①②无色,③红色
B
红色玫瑰花瓣
清水
呈现乙图现象,①无色,②红色
C
白色山茶花叶片
蔗糖溶液
呈现甲图现象,①②③均无色
D
黑藻叶片
蔗糖溶液
呈现甲图现象,①②绿色,③无色
贮藏温度/℃
最长贮藏时间/h
含糖量变化/%
0
240
-1.8
5
96
-0.5
20
24
-1.0
组别
昼夜温差(℃)
气孔导度
mml/(m2﹒s)
光合速率
μml/(m2﹒s)
株高(mm/d)
T1
0(日温35℃,夜温35℃)
43.96
10.32
0.62
T2
3(日温35℃,夜温32℃)
23.92
13.25
0.64
T3
6(日温35℃,夜温29℃)
24.12
15.38
0.61
T4
9(日温35℃,夜温26℃)
21.31
18.12
0.71
相关试卷
这是一份福建省龙岩第一中学2023-2024学年高一上学期第三次月考生物试卷(含答案),共18页。试卷主要包含了单选题,多选题,实验探究题,读图填空题等内容,欢迎下载使用。
这是一份福建省龙岩市新罗区一中2023-2024学年高一上学期第三次月考生物试题(Word版附解析),共23页。试卷主要包含了12, GTP等内容,欢迎下载使用。
这是一份2024龙岩一中高二上学期第三次月考试题生物PDF版含答案,共9页。
