


还剩6页未读,
继续阅读
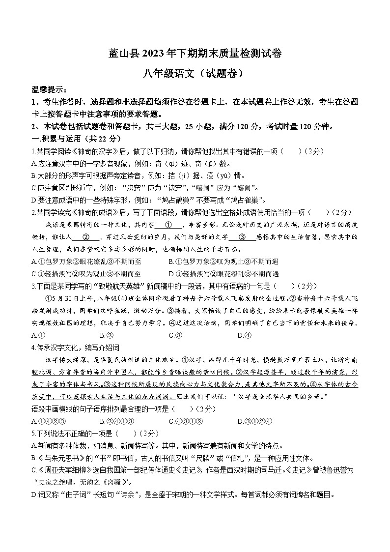
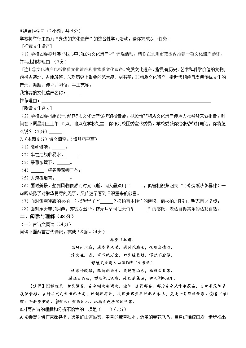
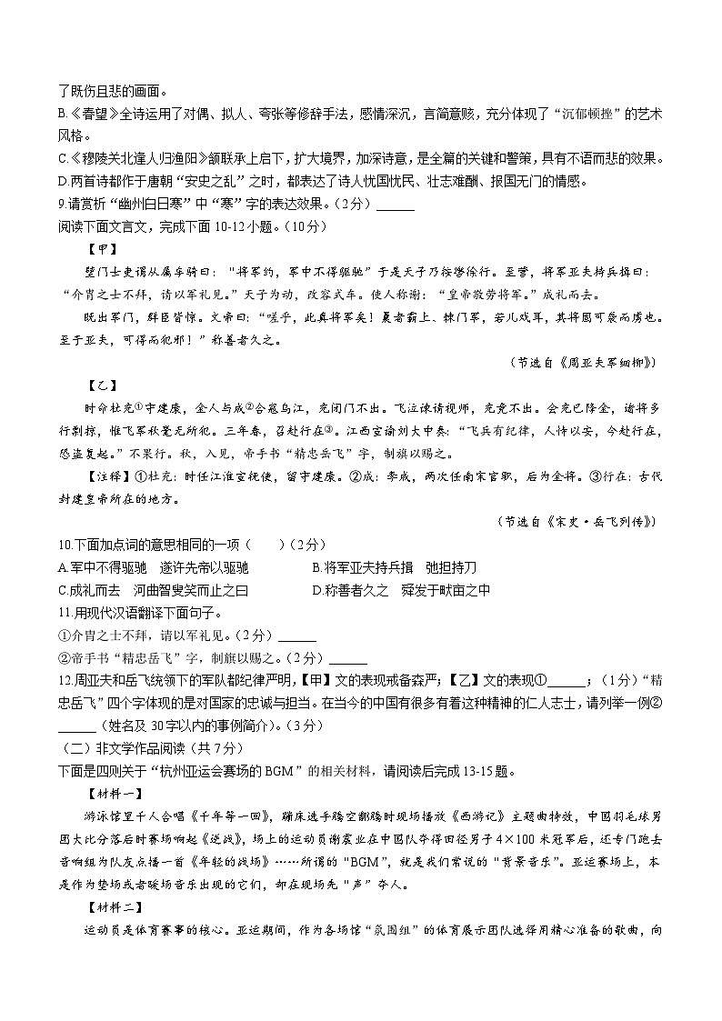
湖南省永州市蓝山县2023-2024学年八年级上学期期末语文试题
展开相关试卷
湖南省永州市双牌县2023-2024学年八年级上学期期末语文试题(含答案):
这是一份湖南省永州市双牌县2023-2024学年八年级上学期期末语文试题(含答案),共19页。试卷主要包含了基础知识综合,选择题,名句名篇默写,名著阅读,诗歌鉴赏,文言文阅读,现代文阅读,作文等内容,欢迎下载使用。
湖南省永州市江华瑶族自治县2023-2024学年八年级上学期11月期中语文试题:
这是一份湖南省永州市江华瑶族自治县2023-2024学年八年级上学期11月期中语文试题,共6页。试卷主要包含了本试卷包括试题卷和答题卡,本试卷共三道大题,26道小题,下列说法不正确的一项是,补写出下列句子中的空缺部分等内容,欢迎下载使用。
湖南省永州市蓝山县2021-2022学年七年级下学期期末语文试题(含答案):
这是一份湖南省永州市蓝山县2021-2022学年七年级下学期期末语文试题(含答案),共13页。试卷主要包含了字词书写,选择题,句子默写,综合性学习,名著阅读,诗歌鉴赏,对比阅读,现代文阅读等内容,欢迎下载使用。
