所属成套资源:备战2024年高考生物一轮复习精品高效导与练
考点通关卷18 伴性遗传和人类遗传病-备战2024年高考生物一轮复习精品高效导与练
展开这是一份考点通关卷18 伴性遗传和人类遗传病-备战2024年高考生物一轮复习精品高效导与练,文件包含考点通关卷18伴性遗传和人类遗传病原卷版docx、考点通关卷18伴性遗传和人类遗传病解析版docx等2份试卷配套教学资源,其中试卷共30页, 欢迎下载使用。
考点01 伴性遗传
地 城
知识填空
考点必背 知识巩固 基础落实 建议用时:5分钟
1.位于性染色体上的基因控制的性状在遗传中总是与性别相关联,这种现象称为伴性遗传。(P34)
2.正常女性与男性红绿色盲的婚配和女性红绿色盲基因携带者与正常男性婚配的遗传图解。(P36)
3.位于X染色体上的隐性基因的遗传特点是:患者中男性远多于女性;男性患者的基因只能从母亲那里传来,以后只能传给女儿。(P37)
4.位于X染色体上的显性基因的遗传特点是:患者中女性多于男性,但部分女性患者病症较轻;男性患者与正常女性婚配的后代中,女性都是患者,男性正常。(P37)
5.伴性遗传的基因是指位于性染色体上的基因,但不是说性染色体上的基因都与性别决定有关。
地 城
试题精练
考点巩固 题组突破 分值:50分 建议用时:25分钟
一、单选题
1.(2023·湖南·统考高考真题)某X染色体显性遗传病由SHOX基因突变所致,某家系中一男性患者与一正常女性婚配后,生育了一个患该病的男孩。究其原因,不可能的是( )
A.父亲的初级精母细胞在减数分裂I四分体时期,X和Y染色体片段交换
B.父亲的次级精母细胞在减数分裂Ⅱ后期,性染色体未分离
C.母亲的卵细胞形成过程中,SHOX基因发生了突变
D.该男孩在胚胎发育早期,有丝分裂时SHOX基因发生了突变
2.(2023·北京·统考高考真题)纯合亲本白眼长翅和红眼残翅果蝇进行杂交,结果如图。F2中每种表型都有雌、雄个体。根据杂交结果,下列推测错误的是( )
A.控制两对相对性状的基因都位于X染色体上
B.F1雌果蝇只有一种基因型
C.F2白眼残翅果蝇间交配,子代表型不变
D.上述杂交结果符合自由组合定律
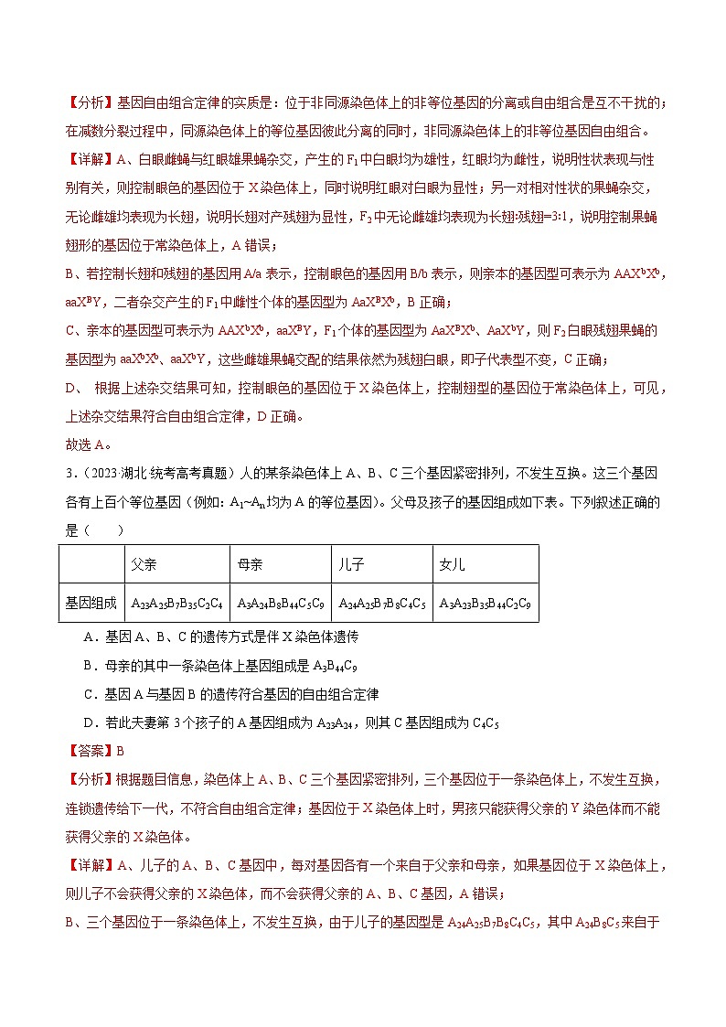
3.(2023·湖北·统考高考真题)人的某条染色体上A、B、C三个基因紧密排列,不发生互换。这三个基因各有上百个等位基因(例如:A1~An均为A的等位基因)。父母及孩子的基因组成如下表。下列叙述正确的是( )
A.基因A、B、C的遗传方式是伴X染色体遗传
B.母亲的其中一条染色体上基因组成是A3B44C9
C.基因A与基因B的遗传符合基因的自由组合定律
D.若此夫妻第3个孩子的A基因组成为A23A24,则其C基因组成为C4C5
4.(2023·浙江·统考高考真题)某昆虫的性别决定方式为XY型,其翅形长翅和残翅、眼色红眼和紫眼为两对相对性状,各由一对等位基因控制,且基因不位于Y染色体。现用长翅紫眼和残翅红眼昆虫各1只杂交获得F1,F1有长翅红眼、长翅紫眼、残翅红眼、残翅紫眼4种表型,且比例相等。不考虑突变、交叉互换和致死。下列关于该杂交实验的叙述,错误的是( )
A.若F1每种表型都有雌雄个体,则控制翅形和眼色的基因可位于两对染色体
B.若F1每种表型都有雌雄个体,则控制翅形和眼色的基因不可都位于X染色体
C.若F1有两种表型为雌性,两种为雄性,则控制翅形和眼色的基因不可都位于常染色体
D.若F1有两种表型为雌性,两种为雄性,则控制翅形和眼色的基因不可位于一对染色体
5.(2023·广东·统考高考真题)鸡的卷羽(F)对片羽(f)为不完全显性,位于常染色体,Ff表现为半卷羽;体型正常(D)对矮小(d)为显性,位于Z染色体。卷羽鸡适应高温环境,矮小鸡饲料利用率高。为培育耐热节粮型种鸡以实现规模化生产,研究人员拟通过杂交将d基因引入广东特色肉鸡“粤西卷羽鸡”,育种过程见图。下列分析错误的是( )
A.正交和反交获得F1代个体表型和亲本不一样
B.分别从F1代群体I和II中选择亲本可以避免近交衰退
C.为缩短育种时间应从F1代群体I中选择父本进行杂交
D.F2代中可获得目的性状能够稳定遗传的种鸡
6.(2022·河北·统考高考真题)研究者在培养野生型红眼果蝇时,发现一只眼色突变为奶油色的雄蝇。为研究该眼色遗传规律,将红眼雌蝇和奶油眼雄蝇杂交,结果如下图。下列叙述错误的是( )
A.奶油眼色至少受两对独立遗传的基因控制
B.F2红眼雌蝇的基因型共有6种
C.F1红眼雌蝇和F2伊红眼雄蝇杂交,得到伊红眼雌蝇的概率为5/24
D.F2雌蝇分别与F2的三种眼色雄蝇杂交,均能得到奶油眼雌蝇
7.(2023·山东淄博·统考三模)某种单基因遗传病在甲、乙两个家庭中的遗传如下图。已知该致病基因有P1和P2两个突变位点,任一位点(包含二个位点)的突变都会导致原基因丧失功能成为致病基因。已知探针1可检测P1突变位点,探针2不能检测P1突变位点。下列说法正确的是( )
A.该病为伴X染色体隐性遗传病
B.甲、乙两个家庭致病基因的突变位点相同
C.8号个体一定为纯合子
D.3号和8号婚配,生出具有两个检测条带孩子的概率为1/2
8.(2023·河北·河北巨鹿中学校联考三模)随着社会发展,环境因素及电子屏普及成为诱使青少年视力下降的重要因素。研究发现,高度近视(600度以上)属于单基因遗传病。如图为某高度近视家族遗传系谱图(不考虑基因突变、染色体互换和染色体变异,以及X、Y同源区段)。下列叙述错误的是( )
A.据图可知高度近视为常染色体隐性遗传病
B.Ⅱ-2和Ⅲ-3基因型相同的概率为2/3
C.假设Ⅲ-2和Ⅲ-3结婚,所生儿子患高度近视的概率为1/6
D.平时注意减少使用电子产品有利于减缓近视的加深
二、综合题
9.(2023·海南·高考真题)家鸡(2n=78)的性别决定方式为ZW型。慢羽和快羽是家鸡的一对相对性状,且慢羽(D)对快羽(d)为显性。正常情况下,快羽公鸡与慢羽母鸡杂交,子一代的公鸡均为慢羽,母鸡均为快羽;子二代的公鸡和母鸡中,慢羽与快羽的比例均为1∶1.回答下列问题。
(1)正常情况下,公鸡体细胞中含有 个染色体组,精子中含有 条W染色体。
(2)等位基因D/d位于 染色体上,判断依据是 。
(3)子二代随机交配得到的子三代中,慢羽公鸡所占的比例是 。
(4)家鸡羽毛的有色(A)对白色(a)为显性,这对等位基因位于常染色体上。正常情况下,1只有色快羽公鸡和若干只白色慢羽母鸡杂交,产生的子一代公鸡存在 种表型。
(5)母鸡具有发育正常的卵巢和退化的精巢,产蛋后由于某种原因导致卵巢退化,精巢重新发育,出现公鸡性征并且产生正常精子。某鸡群中有1只白色慢羽公鸡和若干只杂合有色快羽母鸡,设计杂交实验探究这只白色慢羽公鸡的基因型。简要写出实验思路、预期结果及结论(已知WW基因型致死)。
10.(2023·山西·统考高考真题)果蝇常用作遗传学研究的实验材料。果蝇翅型的长翅和截翅是一对相对性状,眼色的红眼和紫眼是另一对相对性状,翅型由等位基因T/t控制,眼色由等位基因R/r控制。某小组以长翅红眼、截翅紫眼果蝇为亲本进行正反交实验,杂交子代的表型及其比例分别为,长翅红眼雌蝇:长翅红眼雄蝇=1:1(杂交①的实验结果);长翅红眼雌蝇:截翅红眼雄蝇=1:1(杂交②的实验结果)。回答下列问题。
(1)根据杂交结果可以判断,翅型的显性性状是 ,判断的依据是 。
(2)根据杂交结果可以判断,属于伴性遗传的性状是 ,判断的依据是 。
杂交①亲本的基因型是 ,杂交②亲本的基因型是 。
(3)若杂交①子代中的长翅红眼雌蝇与杂交②子代中的截翅红眼雄蝇杂交,则子代翅型和眼色的表型及其比例为 。
考点02 人类遗传病
地 城
知识填空
考点必背 知识巩固 基础落实 建议用时:10分钟
1.人类遗传病通常是指由遗传物质改变而引起的人类疾病,主要可以分为单基因遗传病、多基因遗传病和染色体异常遗传病三大类。(P92)
2.单基因遗传病是指受一对等位基因控制的遗传病。(P92)
3.多基因遗传病是指受两对或两对以上等位基因控制的遗传病。多基因遗传病在群体中的发病率比较高。(P92)
4.由染色体变异引起的遗传病叫作染色体异常遗传病(简称染色体病)。(P93)
5.遗传病的监测和预防
(1)禁止近亲结婚(最简单有效的方法)原因:近亲结婚后代患隐性遗传病的机会大增。
(2)遗传咨询(主要手段):诊断→分析遗传病的传递方式→推算出后代的再发风险率→提出对策、方法、建议。
(3)提倡适龄生育。
(4)产前诊断:如羊水检查、B超检查、孕妇血细胞检查、基因检测等。
地 城
试题精练
考点巩固 题组突破 分值:50分 建议用时:25分钟
一、单选题
1.(2022·福建·统考高考真题)科研人员在2003年完成了大部分的人类基因组测序工作,2022年宣布测完剩余的8%序列。这些序列富含高度重复序列,且多位于端粒区和着丝点区。下列叙述错误的是( )
A.通过人类基因组可以确定基因的位置和表达量
B.人类基因组中一定含有可转录但不翻译的基因
C.着丝点区的突变可能影响姐妹染色单体的正常分离
D.人类基因组测序全部完成有助于细胞衰老分子机制的研究
2.(2022·辽宁·统考高考真题)某伴X染色体隐性遗传病的系谱图如下,基因检测发现致病基因d有两种突变形式,记作dA与dB。Ⅱ1还患有先天性睾丸发育不全综合征(性染色体组成为XXY)。不考虑新的基因突变和染色体变异,下列分析正确的是( )
A.Ⅱ1性染色体异常,是因为Ⅰ1减数分裂Ⅱ时X染色体与Y染色体不分离
B.Ⅱ2与正常女性婚配,所生子女患有该伴X染色体隐性遗传病的概率是1/2
C.Ⅱ3与正常男性婚配,所生儿子患有该伴X染色体隐性遗传病
D.Ⅱ4与正常男性婚配,所生子女不患该伴X染色体隐性遗传病
3.(2021·重庆·高考真题)图为某显性遗传病和ABO血型的家系图。据图分析,以下推断可能性最小的是( )
A.该遗传病为常染色体显性遗传病
B.该遗传病为X染色体显性遗传病
C.该致病基因不在ⅠB基因所在的染色体上
D.Ⅱ-5不患病的原因是发生了同源染色体交叉互换或突变
4.(2021·浙江·统考高考真题)遗传病是生殖细胞或受精卵遗传物质改变引发的疾病。下列叙述正确的是( )
A.血友病是一种常染色体隐性遗传病
B.X连锁遗传病的遗传特点是“传女不传男”
C.重度免疫缺陷症不能用基因治疗方法医治
D.孩子的先天畸形发生率与母亲的生育年龄有关
5.(2022·浙江·统考高考真题)各类遗传病在人体不同发育阶段的发病风险如图。下列叙述正确的是( )
A.染色体病在胎儿期高发可导致婴儿存活率下降
B.青春期发病风险低更容易使致病基因在人群中保留
C.图示表明,早期胎儿不含多基因遗传病的致病基因
D.图示表明,显性遗传病在幼年期高发,隐性遗传病在成年期高发
6.(2022·广东·高考真题)遗传病监测和预防对提高我国人口素质有重要意义。一对表型正常的夫妇,生育了一个表现型正常的女儿和一个患镰状细胞贫血症的儿子(致病基因位于11号染色体上,由单对碱基突变引起)。为了解后代的发病风险,该家庭成员自愿进行了相应的基因检测(如图)。下列叙述错误的是( )
A.女儿和父母基因检测结果相同的概率是2/3
B.若父母生育第三孩,此孩携带该致病基因的概率是3/4
C.女儿将该致病基因传递给下一代的概率是1/2
D.该家庭的基因检测信息应受到保护,避免基因歧视
7.(2023·山东淄博·统考三模)某些人的某编号染色体全部来自父方或母方,而其它染色体均正常,这种现象称为“单亲二体”。三体细胞(染色体比正常体细胞多1条)在有丝分裂时,三条染色体中的一条随机丢失,可产生染色体数目正常的体细胞,这种现象称为“三体自救”。发育成某女子的受精卵为三体细胞,该细胞发生“三体自救”后,该女子成为“单亲二体”,两条X染色体全部来自母亲,但两条X染色体的碱基序列差异很大。下列说法错误的是( )
A.母亲在减数分裂产生卵细胞时,减I后期X染色体没有正常分离
B.受精卵卵裂时发生“三体自救,来自父方的性染色体丢失
C.此女子患伴X染色体隐性遗传病的发病率高于母亲
D.发育成此女子的受精卵中,性染色体组成为XXX或XXY
8.(2023·山东·统考模拟预测)生物体内蛋白质的合成、加工是一个十分复杂的过程,其中多肽链的正确折叠对其正确构象的形成至关重要。如果蛋白质折叠发生错误,蛋白质的构象就会发生改变,影响其功能,严重时会导致疾病发生,此类疾病称为蛋白质构象病。有些蛋白质错误折叠后相互聚集,形成抗蛋白水解酶的淀粉样纤维沉淀,产生毒性而致病。下列相关叙述正确的是( )
A.多肽链的形成以及折叠过程均发生在核糖体上
B.蛋白质构象病均可遗传给后代,属于遗传病
C.题述淀粉样纤维沉淀的主要成分是淀粉和蛋白质
D.蛋白质构象发生改变后,仍可与双缩脲试剂产生紫色反应
9.(2023·广东·模拟预测)家蚕(2N=56)的性别决定方式为ZW型,a基因和b基因是两个只位于Z染色体上不同位置的致死基因,任意一对基因隐性纯合致死(雌性个体中只有基因型为ZABW的个体可以存活)。现有一对家蚕交配,F1几乎全部为雄性家蚕,只出现少数雌性家蚕,不考虑突变,下列有关叙述错误的是( )
A.测定家蚕基因组需测定29条染色体上DNA的碱基序列
B.亲本家蚕的基因型为ZAbZaB、ZABW
C.亲本雄性家蚕在产生配子过程中发生了染色体片段的互换
D.F1中雄性家蚕和雌性家蚕杂交,子代中雌雄个体数量比为1:2
二、综合题
10.(2020·海南·统考高考真题)人类有一种隐性遗传病(M),其致病基因a是由基因A编码序列部分缺失产生的。从人组织中提取DNA,经酶切、电泳和DNA探针杂交得到条带图,再根据条带判断个体的基因型。如果只呈现一条带,说明只含有基因A或a;如果呈现两条带,说明同时含有基因A和a。对图所示某家族成员1~6号分别进行基因检测,得到的条带图如图所示。
回答下列问题。
(1)基因A的编码序列部分缺失产生基因a,这种变异属于 。
(2)基因A、a位于 (填“常”或“X”或“Y”)染色体上,判断依据是 。
(3)成员8号的基因型是 。
(4)已知控制白化病和M病的基因分别位于两对同源染色体上,若7号是白化病基因携带者,与一个仅患白化病的男性结婚,他们生出一个同时患白化病和M病孩子的概率是 。
父亲
母亲
儿子
女儿
基因组成
A23A25B7B35C2C4
A3A24B8B44C5C9
A24A25B7B8C4C5
A3A23B35B44C2C9
相关试卷
这是一份考点通关卷19 遗传综合-备战2024年高考生物一轮复习精品高效导与练,文件包含考点通关卷19遗传综合原卷版docx、考点通关卷19遗传综合解析版docx等2份试卷配套教学资源,其中试卷共18页, 欢迎下载使用。
这是一份考点通关卷14 细胞分化、衰老、凋亡和癌变-备战2024年高考生物一轮复习精品高效导与练,文件包含考点通关卷14细胞分化衰老凋亡和癌变原卷版docx、考点通关卷14细胞分化衰老凋亡和癌变解析版docx等2份试卷配套教学资源,其中试卷共27页, 欢迎下载使用。
这是一份考点通关卷08 酶和ATP-备战2024年高考生物一轮复习精品高效导与练,文件包含考点通关卷08酶和ATP原卷版docx、考点通关卷08酶和ATP解析版docx等2份试卷配套教学资源,其中试卷共29页, 欢迎下载使用。

