广东省揭西县上砂中学2022-2023学年七年级上学期第一次阶段质量监测语文试题
展开一、积累运用(30分)
1.默写古诗文。(共10分。答对一句得1分,满分不超过10分)
(1)□□□□□□,小桥流水人家,□□□□□□。(马致远《天净沙·秋思》)
(2)□□□□,以观沧海。□□□□,□□□□。(曹操《观沧海》)
(3)潮平两岸阔,□□□□□。(王湾《次北固山下》)
(4)凝练隽永的古诗往往寄托了人们不同的思绪和情怀。思天下,有曹操的《观沧海》:“□□□□,□□□□;星汉灿烂,若出其里”;思友人,有李白的《闻王昌龄左迁龙标遥有此寄》:“□□□□□□□,□□□□□□□”;思故乡,有王湾的《次北固山下》:“□□□□□?□□□□□。”
2.根据拼音写出相应的词语。(4分)
(1)还有各种花的香,都在微微润湿的空气里yùn niàng( )。
(2)它经常变成美丽的雪花,飘然lì lín( )人间。
(3)水藻真绿,把终年zhù xù ( )
(4)那种清冷是柔和的,没有北风那样duō duō bī rén( )
3.下列句子中加点的词语使用不恰当的一项是( )(3分)
A.岁月可能会模糊记忆,但英雄的名字永远镌刻在历史的丰碑上,铭记于人们心中。
B.对于网络词语的使用,有人极力排斥,有人欣然接受,更多的人保持着谨慎的态度。
C.无数科技工作者默默奉献,殚精竭虑,无怨无悔,创造了我国航天事业的辉煌。
D.开学第一天,全班同学都打扮得花枝招展,兴高采烈地走进教室。
4.下列对病句的修改不正确的一项是( )(3分)
A.学校提倡学生“自己的事情自己做,简单的家务抢着做,复杂的家务帮着做”,旨在培养他们每天劳动。(在“劳动”后加上“的观念”)
B.广大青年崇德向善,不仅关乎其人生道路能否走得正、走得远,更关乎整个社会能否风清气正、和谐友爱。(在“崇德向善”前加上“能否”)
C.随着博物馆越建越多,展览内容越来越丰富,最大限度发挥博物馆的作用就成了目前的当务之急。(把“目前的”删掉)
D.在“新时代城市家居”研讨会上,一位年轻的设计师提出了智慧城市家居的明确设计理念。(把“明确”调到“提出”前)
5.四季皆有风景,你们班级将开展“寻找四季美景”的综合性活动,请根据要求完成下列任务。(10分)
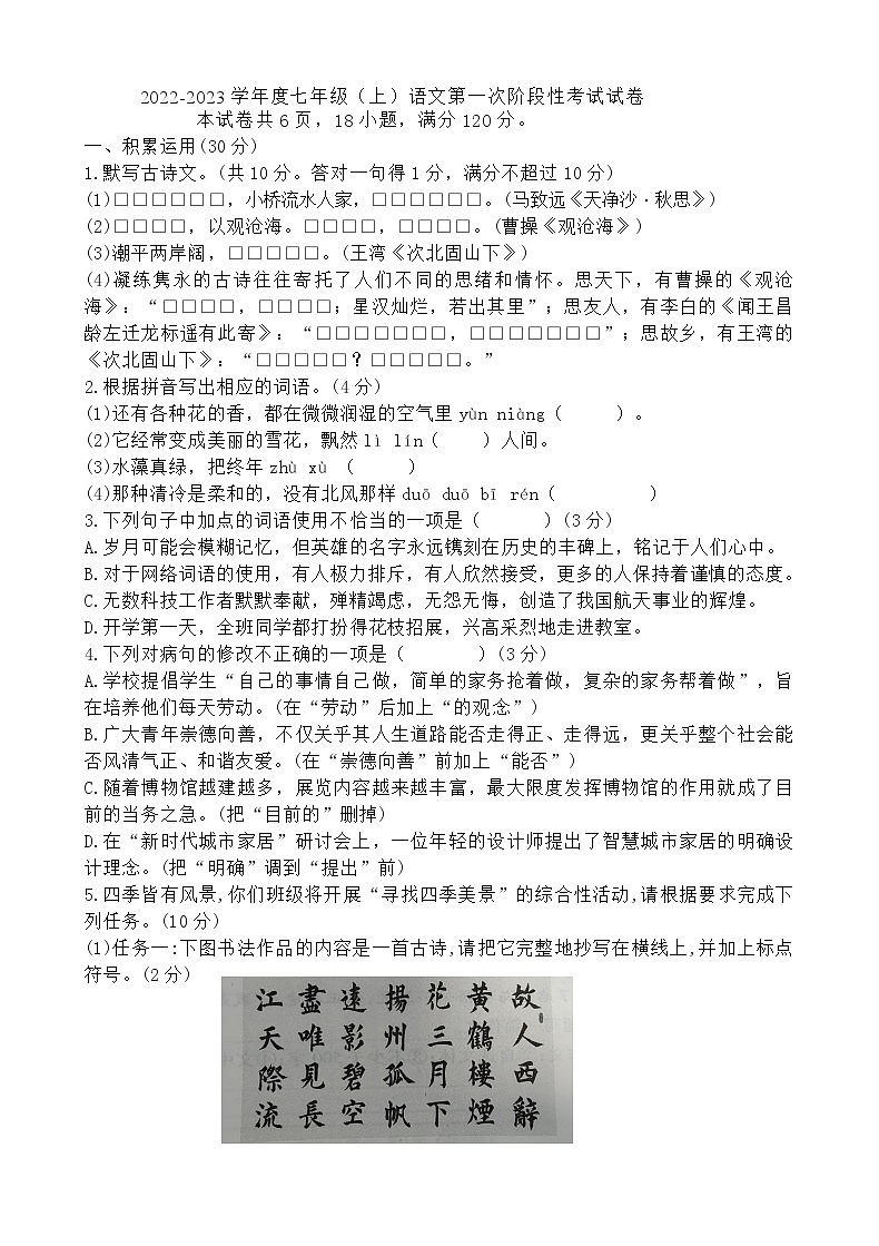
(1)任务一:下图书法作品的内容是一首古诗,请把它完整地抄写在横线上,并加上标点符号。(2分)
任务二:仿照画波浪线的句子写一句话,使之构成语意连贯的排比句。(2分)
热爱生活的人,喜欢在春天踏青,感受春烟拂柳的惬意;喜欢在夏天乘凉,感受一片蛙声的热闹; , ;喜欢在冬夜闲游,感受万树梨花的欣喜。热爱生活,使生命的旅途增添了无数明媚的风景。
(3)任务三:请在下表的横线上填入合适的选项,使篇目和名著内容相符。(2分)
A.东京也无非是这样。上野的樱花烂熳的时节,望去确也像绯红的轻云,但花下也缺不了成群结队的“清国留学生”的速成班,头顶上盘着大辫子,顶得学生制帽的顶上高高耸起,形成一座富士山。
B.不必说碧绿的菜畦,光滑的石井栏,高大的皂荚树,紫红的桑椹;也不必说鸣蝉在树叶里长吟,肥胖的黄蜂伏在菜花上,轻捷的叫天子(云雀)忽然从草间直窜向云霄里去了。单是周围的短短的泥墙根一带,就有无限趣味。
C.我乡的天气是温和的,严冬中,水面也只结一层薄冰,即使孩子的重量怎样小,躺上去,也一定哗喇一声,冰破落水,鲤鱼还不及游过来。
(4)任务四:有人说,《朝花夕拾》最大的特点是“既有对童年温馨的回忆,又有对人情世故理性的批判”。请你根据示例,再从《朝花夕拾》的篇目中各举一个例子,填写下表。(4分)
二、阅读(40分)
(一)阅读下面的文字,完成6-10题。(15分)
【甲】陈太丘与友期行
陈太丘与友期行,期日中。过中不至,太丘舍去,去后乃至。元方时年七岁,门外戏。客问元方:“尊君在不?”答曰:“待君久不至,已去。”友人便怒曰:“非人哉!与人期行,相委而去。”元方曰:“君与家君期日中。日中不至,则是无信;对子骂父,则是无礼。”友人惭,下车引之。元方入门不顾。
6.解释下列加点字词的意思。(3分)
(1)太丘舍去 (2)期日中 (3)待君久不至
7.用现代汉语翻译下面句子。(4分)
(1)与人期行,相委而去。
(2)元方入门不顾。
【乙】曾子杀彘
曾子①之妻之市,其子随之而泣。其母曰:“女②还,顾反为女杀彘。”妻适市来,曾子欲捕彘杀之。妻止之曰:“特③与婴儿戏耳。”曾子曰:“婴儿非与戏也婴儿非有知也待父母而学者也听父母之教。今子欺之,是教子欺也。母欺子,子而不信其母,非所以成教也。”遂烹彘也。
(选自《韩非子·外储说左上》)
【注释】①曾子:孔子弟子曾参。②女:同“汝”,你。③特:只,只是,只不过。
8.下列各组句子中,加点词语意思相同的一项是( )(2分)
A.顾反为女杀彘/元方人门不顾 B.特与婴儿戏耳/门外戏
C.子而不信其母/则是无信 D.非所以成教也/非人哉
9.请用“/”给文中画线的句子断句。(3 分)
婴儿非与戏也婴儿非有知也待父母而学者也听父母之教
10.【甲】【乙】两个故事共同告诉我们什么道理?(3分)
(二)阅读下面的文字,完成11—13题。(10分)
【材料一】
12月9日下午,神舟十三号飞行乘组航天员于中国空间站进行了天地互动太空授课。当稳定的画面和清晰的声音从太空传来后,不少中小学生通过参加直播授课地面课堂,或者在线观看,体验了这堂奇妙而生动的“太空一课”。“天宫课堂”开始后地面上的学生们认真听讲的画面实时同步出现在空间站核心舱内的太空教室里。通过一个大的液晶显示屏,“太空教师”们能够清楚地看到孩子们的一举一动。别小看这块液晶显示屏,它可是仪表与照明分系统的重要设备之一,属于新一代分布式数字化远程终端设备。航天员在空间站的工作、生活均离不开照明设备,单一的照明模式容易造成航天员工作效率降低、生物钟素乱等,而情景照明可以通过对色温、亮度、照明区域的可控调节,解决上述诸多问题。
(摘自《光明日报》,2021年12月10日)
【材料二】
下面是2013 年与2021年两次太空授课情况表。
【材料三】
下面是大家观看天宫课堂结束后的感慨:
何南霏(小学生):真期待有一天自己能成为一名宇航员,去太空感受一下。
罗跃宸(初中生):宇航员在太空中的工作很令人震撼。
谢正杰(高中生):他们敢为人先的奉献精神,深深打动了我,我希望有一天能为国家的航天事业做贡献。
白雪(博士生):她向前走的每一步都充满勇气,这份勇气也激励着我向科学的无人区探索。
王楠(设计师):8年前,亚平老师让我意识到课本上的物理知识真能与航天产生关联,现在只要我坚持学下去,就有机会接近那片星辰大海。
黄成林(教师):课堂形式新颖,内容丰富,能给老师和同学很大启发,也给同学们种下了一个航天梦。
罗一源(学生家长):孩子们通过参加这种内容丰富、活动性非常强的活动,能在里面感受到我们国家最“黑科技”的东西,我想一颗科学的种子会在他们心中生根发芽,并且不断地成长。
11.下列对材料相关内容的理解,不正确的一项是( )(3分)
A.神舟十三号飞行乘组航天员开设了一堂奇妙生动的“太空一课”。
B.太空授课过程中液品显示屏是太空教师与孩子互动的媒介之一。
C.调节情景照明可以解决航天员工作效率低、生物钟紊乱等问题。
D.2021年12月,太空授课成功进行,引发了社会各界的热烈反响。
【跨学科学习】与2013 年相比,2021天课堂发生哪变化?请根据材料二简要概括。(4分)
空动对国青少有什么影响?请根据上述材料简要概括。(3分)
(三)阅读下面的文字,完成14-17题。(15分)
①学校后门的不远处,有个菜场,绿油油的,不着边际。学校饭堂的青菜,多数的时候就是那里供应的。
②我经常看见一辆农用三轮车,满载着嫩绿青菜,“突突突”,从后门进来,直达饭堂。
③饭堂就在美术室窗外。我教的这些小学生,窗外稍有响动,目光就弹出去了,画画心不在焉的。我也只好跟着弹出去,再暴跳如雷地把它们一一网回。
④有一天,我正让三年级学生自由画“理想家园”,满载青菜的三轮车又来了,除了“突突”声,还有童稚歌声:“你是我的小呀小苹果,怎么爱你都不嫌多……”乍听,以为车上音响唱的。再听,却听出歌词不清晰,歌调也不准确。
⑤同学们笑成了一锅粥。只见一个七八岁的小男孩,从三轮车另一侧窜出来,扭秧歌似的扭动着腰身,像极了风中小树。他听到这边吵闹,便扭到窗下。两条蚯蚓样的鼻涕正好从鼻孔爬出来,他吸溜一下,蚯蚓钻进了,不一会儿,蚯蚓又爬出来,他又吸溜一下,如此三番,待蚯蚓快爬到嘴巴时,他吸溜不住了,干脆用衣袖切断,擦,擦,左右开弓,黏糊糊的蚯蚓肉浆,粘在脸蛋上,很快形成鱼鳞片。
⑥哇呀!学生尖叫,有的吐着舌头扮鬼脸,有的低头弯腰作呕吐状。城里学校的这些孩子,衣着光鲜,脸蛋白净。反差太大了。
⑦看到这个小男孩,我似乎看到了儿时的小伙伴。那时的农村,兄弟姐妹多,感冒了就任鼻涕流,让时间去治愈,大人没钱也没时间管。这个小男孩也是这样吗?怎么不上学?他父亲为什么带着他送菜?不知道会影响学生上课?他母亲呢?若是要下地,就带着他种菜不行吗?
⑧我越想越来气,好一阵暴风骤雨,才把神兽们的心思赶回笼。
⑨小男孩似乎觉察到了室内的不友好,便躲在窗户一侧,只露出两只黑溜溜的眼睛,瞄向学生的画板。我的心被那目光戳了一下。那天,我没上饭堂。
⑩第二天,满载青菜的三轮车又“突突突”地来了,但没见小男孩,只见到他的父亲。他来美术室找我,毕恭毕敬地递给我一张画,说,我儿昨晚画的,让我交给画画老师。他接着又说,我儿读二年级了,昨天感冒,上学要去江对岸,太远了,我担心这娃感冒加重,就没让他上学,带着来送菜。他说昨天看到你们画“理想家园”,他也画了。听其口音,知是外地人。我问,来广东多久了?他咧嘴一笑,挠挠头,说,近十年啦,一直在这里种菜,小孩都在菜地出生的,他很小就爱在地上乱涂乱画。
⑾我认真看了看画。画里是一片绿色的青菜,青菜中间有一个灰色工棚,工棚旁边还有一幢高楼,楼前有个池塘,岸边有个人在钓鱼,有个女人站在一旁,像是看鸭子嬉戏。最醒目的,是歪歪扭扭写在高楼上的字:理想家园。
⑿不知怎的,我的心又被戳了一下。不是惊喜。说实在话,这画并不咋样,说是理想家园,应该是现实家园吧。我决定去那个菜场看看。
⒀说来惭愧,来这里教书十多年了,我从未走近那个菜场。我倾心的,是学校前门的繁华,高楼大厦,车水马龙,灯红酒绿。曾有同事揶揄:前门外是城市,后门外是农村。新开发的城区,不都这样吗?一半是农村,一半是城市。曰,城中村,城乡接合部。
⒁那是周末,我约同事户外运动。骑车是真,看菜场是顺带。从学校去往菜场,是水泥路,骑车如风,满眼皆绿,神清气爽。但进入菜场后,变成土路,就不大爽了。近一个工棚处,我们被一只狂吠的狗吓住了,正要调头逃离,一个小男孩跑出来,喝住狗,并向我们招手,怯怯地叫,老师。原来就是那幅童画的作者呀,他没流鼻涕了。这里哪有高楼和池塘?就一个简易工棚而已,周遭都是青青菜蔬。
⒂小男孩进棚去了,一会儿提着个水壶出来,要倒茶给我们喝,同事急忙上前阻止,说我们随身带茶水了。这时,听见棚内有人问:“才才,谁来了?”“妈,是老师。”小男孩放下水壶,应着转身就要进去,一个女人坐着轮椅已出现在门口了。
⒃我们惊呆了。我的心再次被戳了一下,原来爸爸有机会钓鱼、妈妈能站起来,就是他的理想。
(选自《羊城晚报》,2021年11月3日,有删改)
14.结合全文,概括三次“我”的心被“戳了一下”的不同原因。(3 分)
15.本文多处运用了对比的手法,请找出其中一处,并做简要的分析。(4分)
16.结合语境,按照要求进行赏析。(4 分)
(1)窗外稍有响动,目光就弹出去了,画画心不在焉的。(体会加点词语的表达效果)
(2)从学校去往菜场,是水泥路,骑车如风,满眼皆绿,神清气爽。(从修辞手法角度赏析)
17.李明想向学校校报投稿这篇文章,但他无法确定选择下面哪个标题。 请联系全文,帮他从下面两个标题中选择一个标题,并说明理由。(4 分)
标题一:童画 标题二:理想家园
三、作文(50分)
18.阅读下面的文字,按要求作文。
进入初中,你正在经历诸多变化,但最惊奇的是发现自己的成长与变化。 也许是从小到大坚持着一件事情,意志越 来越坚强;也许是接触到更多的人和事,发现自己越来越脆弱;也许是不断地也阅读和学习,发现个人素质越来越高;也许是在某件事情突然发生时,自己获得了启迪与明悟……总之,你正在建立“我是一个怎样的人”的概念。
请以“我是一个 的人”为题写一篇作文。
要求:①把题目补充完整,然后再作文;②自选文体;③不少于 500字;④文中不得出现真实的姓名和校名。
2022-2023学年度七年级(上)语文第一次阶段性考试参考答案
一、积累运用(30分)
1.(1)枯藤老树昏鸦,古道西风瘦马。
(2)东临碣石,水何澹澹,山岛竦峙。
(3)风正一帆悬。
(4)日月之行,若出其中;
我寄愁心与明月,随君直到夜郎西。
乡书何处达?归雁洛阳边。
2.(1)酝酿 (2)莅临 (3)贮蓄 (4)咄咄逼人
3.D 【花枝招展:形容女子打扮得十分艳丽。不能形容全班同学,对象用错。】
4.A【成分残缺,在句末加上“的习惯”;】
5.(1)故人西辞黄街鸡楼,烟花三月下扬州。孤帆远影碧空尽唯见长江天际流。
(2)示例:喜欢在秋天登高,感受落木萧萧的凄美;
(3)①B②A
(4)①《藤野先生》中回忆了“我”和先生交往的几件事,表达了对恩师的尊敬与怀念之情。【还可以答《狗·猫·鼠》中对饲养可爱机灵的隐鼠的往事;《范爱农》中回忆“我”和亦师亦友的范爱农的交往……】(内容1分,情感1分)
②《五猖会》中对父亲让我在看戏之前背诵《鉴略》,表达了对封建家长制压制儿童天性的批判。【还可以答《父亲的病》中对庸医误人性命的批判;《琐记》里对衍太太一类表里不一的人的批判;《二十四 孝图》中对封建虚伪的孝道的批判;《无常》中讽刺正人君子子之流,表明最公正的裁判在阴间的观点……】(内容1分,情感1分)
二、阅读(40分)
(一)
6.(1)离开(2)约定(3)到
7.(1)跟别人相约同行,却丢下我走了。
(2)元方走入家门,连头也不回。
8.D(A.等待/回头看;B.开玩笑/玩耍;C.相信/信用;D.不是。)
9.婴儿非与戏也/婴儿非有知也/待父母而学者也/听父母之教
10.【甲】文中元方反驳友人“无信”,【乙】文中曾子认为说到做到,以身作则才是教育者应有的态度。两文共同告诉我们做人要守信的道理。
【乙】【参考译文】:曾子的夫人去赶集,他的儿子哭着也要跟着去。他的母亲对他说:“你先回家待着,待会儿我回来杀猪给你吃。”曾子的夫人到集市上回来,就看见曾子要捉小猪去杀。她就劝止说:“我只不过是跟孩子开玩笑罢了。”曾子说:“你可不能跟小孩子开玩笑啊!小孩子没有思考和判断能力,要向父母学习,听从父母的正确教导。现在你欺骗他,这就是教孩子骗人啊! 母亲欺骗儿子,儿子就不再相自己的母亲,这不是正确教育孩子的方法啊。”于是把猪杀了,煮后吃了。
(二)
11.B(材料中没有提到“液晶显示屏是太空教师与孩子互动的媒介之一”。)
12.①授课地点发生改变;
②授课时长由51分钟增加到60分钟;
③讲台空间扩大;
④授课方式由全国直播到全球直播;
⑤授课内容由单一到复杂;
⑥现场参与人数增加。(一点1分,答到其中4点即可得满分)
①能够激发孩子们探索未知科学的勇气和信念。
②能够激起人们内心深处的探索欲,引起好奇心,激发梦想。
③能够帮助青少年了解奇妙的宇宙和空间计划、搭载实验、太空生活等问题。
(一点1分)
(三)
14.第一次被“戳了一下”,是因为发现小男孩虽然遭受学生的取笑,依然偷看学生画板上的画。
第二次被“戳了一下”,是因为惊奇于男孩把理想家园画成现实家园。
第三次被“戳了一下”,是因为被小男孩画中的理想震撼。(一点1分,三点3分)
本题考查文章内容分析:
第一次被“目光戳了一下”,结合“小男孩似乎觉察到了室内的不友好,便躲在窗户一侧,只露出两只黑溜溜的眼睛,瞄向学生的画板”分析,因为发现小男孩虽然遭受学生的取笑,依然偷看学生画板上的画画。第二次被“目光戳了一下”,结合“说实在话,这画并不咋样,说是理想家园,应该是现实家园吧。我决定去那个菜场看看”分析,因为惊奇男孩把理想家园画成现实家园。第三次被“目光戳了一下”,结合“原来爸爸有机会钓鱼、妈妈能站起来,就是他的理想”分析,因为被小男孩画中的理想所震撼。
本题考查对比手法分析。示例一:城里孩子的衣着光鲜,脸蛋白净,和小男孩的鱼鳞片脸蛋形成对比,(2分)暗示了小男孩家里贫穷,得不到照顾,表达了“我”对小男孩的同情。(2分)
示例二:城市的高楼大厦,车水马龙,灯红酒绿,和小男孩家的简易工棚形成鲜明的对比,(2分)突出强调了小男孩的家与城市的巨大差别,表现了对小男孩的怜爱。(2分)
16.本题考查词句赏析。
(1)“弹”字生动形象地写出城里的小学生画画时听到窗外声响的神态,(1分)表现他们学习的不用心,心不在焉,容易受到外边的影响。(1分)
(2“骑车如风”运用了比喻、夸张修辞,(1分)生动形象地描绘出在水泥路骑车速度的快,表现了周末户外运动的愉悦心情。(1分)
17.示例一:我选标题一。“童画”是文章线索,贯穿全文;小男孩以画作表达自己心中的美好理想,表现出小男孩爱好学习、坚强的品质;(2分)揭示了主旨,表达作者呼吁人们对小男孩及家人、城中村生活的人的关爱。(2分)
示例二:我选标题二。“理想家园”是“我”让学生自由画作的主题,也是小男孩提交给“我”的画作题目,是小男孩对现实生活的美好愿望。(2分)“理想家园”是促使“我”要去查看菜场的原因,点明了文章的主旨,照应结尾。(2 分)
三.作文(50分)
18.按2022年广东省中考作文评分标准评分。(见下表)
篇目
《朝花夕拾》里带有景物描写的内容
《从百草园到三味书屋》
①
《藤野先生》
②
特点
篇目和具体内容
温馨的回忆
示例:《阿长与(山海经〉》中回忆了“我”儿时和阿长相处的几件事,表达了对长妈妈的尊敬、感激和怀念之情。
①
理性的批判
示例:《狗·猫·鼠》中交代了自己仇猫的原因,批判了那些像猫一样欺负弱小、一副媚态的人。
②
项目时间
授课地点
授课时长 /分钟
讲台空间 /米°
授课方式
授课内容
现场参与人数/人
2013 年
天宫一号
51
15
全国直播
物理实验
330
2021 年
中国空间站
60
50
全球直播
物理实验、化学实验、生活场景展示、设备功用介绍、生物科学、生命科学、体育运动等
1420
考纲要求
标准评分(满分50分)
1、
1.中心明确,内容具体,感情真挚。
2.结构完整,条理清楚。
3.写记叙文,做到内容具体充实。
4.写简单的议论文, 做到有理有据
6.语言通顺,不写错别字。
7正确使用标点符号。
8.书写规范、整洁。
作文等级
评分标准
一类卷(50-45)
1.立意明确,中心突出,材料具体生动,有真情实感。
2.结构严谨,注意照应,详略得当。
3.语言得体、流畅。
二类卷(44-40)
1.立意明确,中心突出,材料具体。
2.结构完整,条理清楚。
3.语言规范、通顺。
三类卷(39-30)
1.立意明确,材料能表现中心。
2.结构基本完整,有条理。
3.语言基木通顺,有少数错别字。
四类卷(29-15)
1立意不明确,材料难以表现中心。
2结构不完整,条理不清楚。
3.语言不通顺,错别字较多。
五类卷(14-0)
1.没有中心,空洞无物,严重离题。
2.结构残缺,不成篇章。
3.文理不通,错别字较多。
加分
符合如下条件之一,可酌情加 1-3分(加至本题满分为止)
1.立意深刻
2.构思独特
3.语言优美
4.富有个性
5.文面整洁,书写优美。
扣分
1.要求自拟标题或补充作文题目时,作文无标题或题目不完整扣 2分。
2.不足500字者,每少50字扣1分。
3.错别字每3个扣1分(重复的错别字不计),最多扣3分。
4.不能正确使用标点符号扣 1-3分。
5.文面脏乱,字迹潦草、难以辨认的扣1-3分。
6.出现暴露身份的真实校名、地名、人名的担1-3分。
2022-2023学年广东省揭阳市揭西县重点中学十校联考最后语文试题含解析: 这是一份2022-2023学年广东省揭阳市揭西县重点中学十校联考最后语文试题含解析,共17页。试卷主要包含了古诗文默写,名著阅读,阅读下面的文段,完成下列小题,阅读下面的文言语段,完成小题,阅读下面的文言文,完成小题,阅读下文,完成小题等内容,欢迎下载使用。
广东省揭阳市揭西县五校2021届九年级上学期第一次阶段性联考语文试题(含答案): 这是一份广东省揭阳市揭西县五校2021届九年级上学期第一次阶段性联考语文试题(含答案),共13页。试卷主要包含了全卷共6页,满分120分, 解释下列加点词语, 用现代汉语翻译下面句子等内容,欢迎下载使用。
2022-2023学年度广东省普宁市七年级质量监测语文试题卷: 这是一份2022-2023学年度广东省普宁市七年级质量监测语文试题卷,共6页。

