


2020-2021学年陕西省宝鸡市陇县八年级上学期期中语文试题及答案
展开一、积累和运用(17分)
1.下列词语中加点字的注音完全正确的一项是 ( )(2分)
A. 喝彩(hè) 屏息(pǐnɡ) 悄然(qiǎ) 和颜悦色(yuè)
B. 国殇(shānɡ) 篡改(cuàn) 烂漫(màn) 惨绝人寰(huán)
C.猝然(zù) 翘首(qiá) 辍学(chuò) 抑扬顿挫(cuò)
D.禁锢(ɡù) 滞留(zhì) 吹嘘(xū) 振聋发聩(huì)
2.下列各组词语中,书写完全正确的是( )(2分)
A. 溃退 颁发 正仁君子 精疲力尽
B. 轻盈 潇洒 任劳任怨 入木三分
C. 遗嘱 凄然 眼花瞭乱 藏污纳垢
D. 呓语 躁热 为富不仁 诚慌诚恐
3.请从所给的三个词语中,选出一个最符合语境的填在横线上。(2分)
(1)出入乌镇,所见之处满是质朴与单纯的气息,泛舟江上,无不感到 (寂寥 静谧 静穆)与自然。
(2)近年来,一些人通过各种选秀类综艺节目,一夜之间由寂寂无名变得 (鹤立鸡群 驰名中外 妇孺皆知)。
4.古诗文默写。(6分)
(1)牧人驱犊返, 。(王绩《野望》)
(2) ,白云千载空悠悠。(崔颢《黄鹤楼》)
(3)大漠孤烟直, 。(王维《使至塞上》)
(4)乱花渐欲迷人眼, 。(白居易《钱塘湖春行》)
(5)亭亭山上松, 。(刘桢《赠从弟》)
(6)虽乘奔御风, 。(郦道元《三峡》)
5.阅读下面的语段,完成后面的题目。(3分)
①二战前,欧洲学者曾探讨过一个问题——四大文明古国为何只有中国文明屹立至今?②结论是“中国人特别重视家教”。③家教是一种最基本、最直接、最经常的教育。④它常是普普通通的语言, 能让人记忆深刻,永久难忘。
(1)第①句有一处标点符号错误,请将修改后的句子写在下面的横线上。(1分)
(2)请提取第③句的主干,并写在下面横线上。(1分)
(3)请在第④句的横线上填一个恰当的关联词语。(1分)
6.名著阅读。(2分)
他的父亲是个武官,一天,别的武官请他的父亲去赴宴,他的父亲把他带去。做爸爸的吹嘘自己儿子如何勇敢无畏,有个客人想试他一下,在桌子底下开了一枪。结果,他面不改色,连眼睛都没有眨一下!
(1)请问上述文字中的他是谁?
(2)关于他,《红星照耀中国》一书中还介绍了什么事?(请另写一件)
二、综合性学习。(7分)
7、文道中学开展“致敬英雄”主题活动,请你参与完成以下任务。
【活动一 话英雄】英雄就是为了实现美好理想,艰苦奋斗,长期坚持,战胜一切困难的人。
(1)你最崇敬的英雄是谁?请向同学推荐。要求:概述英雄事迹,语言简洁准确。(3分)
我最崇敬的英雄:
推荐理由:
【活动二 颂英雄】 2019年3月30日,四川省凉山州木里县境内发生森林火灾,27位森林消防员和三位地方干部群众在扑救火灾过程中英勇牺牲。4月4日,应急管理部、四川省人民政府批准他们为烈士。
(2)为表达对英雄的崇敬之情,现拟了一副对联的上联,请你从以下短语中整理出下联。(2分)
提供的短语:竭诚 英雄 山河 为民 映 赴汤蹈火 肝胆
上联:对党忠诚,献身使命,赤子丹心昭日月
下联:
【活动三 学英雄】
(3)下面是“我也可以成为英雄”主题班会的结束语,请将它续写完整。 (2分)
同学们,英雄就是普通人拥有一颗伟大的心,我们每个人身上都有英雄细胞,学英雄不是要你做力所不能及的事…
三、阅读(36分)
(一)阅读下面材料,完成8------11题(11分)
【材料一】火神山医院是首个接诊治疗新型冠状病毒感染的肺炎患者的专门医院,也是凝聚多方力量、诠释“中国速度"的一座医院。几百台大型机械、数千名工人同时作业,施工画面吸引4000多万中外网民在线观看……广大 网友变身“网络包工头"“云监工“,密切关注医院建设过程。10天10夜争分夺秒,火神山医院在日夜轰鸣的机械声中拔地而起。这速度的背后,是中国建 造技术的创新,是更丰富的抗“疫“经验,是同舟共济、坚不可摧的中国力量。 (摘编自“新华网”)
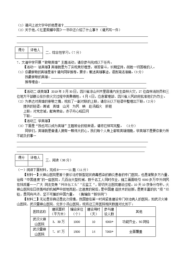
【材料二】无论是非典还是此次疫情,我国皆在第一时间紧急建设专门收治病人的医院,如武汉火神山医院、武汉雷神山医院、北京小汤山医院,现将这三所医院相关数据对比如下:
(摘编自“网易财经”)
【材料三】据世界卫生组织(WHO)估算,新型冠状病毒传播速率为1.4~2.5,远超SARS病毒,但在病毒性致死方面要弱一些,在可以人传人的病毒中,我们熟知的SARS病毒的致死率为9. 6%,2012 年的中东呼吸综合征(MERS)的致死率为34. 5%。疫情防控是一项系统工程,需要各个方面、各个防控主体坚持科学的态度、采用科学的方法, 坚持精准施策、做好协同配合。比如,救治感染患者,就要按照“集中患者、集中专家、集中资源、集中救治"的原则,将重症病例集中到综合力量强的定点医疗机构进行救治。又如,做好疫情监测、 排查、预警等工作,就要有针对性地加强源头控制,对车站、机场、码头等重点场所,以及汽车、 火车、飞机等密闭交通工具,采取通风、消毒、体温监测等必要措施。无论是个人、社区,还是政 府部门,都应该讲究科学方法、注重精准施策,让各项防控举措更加有力、更加有效。
(摘编自《财经》《人民日报》,有删改)
8.下列对材料有关内容的理解,不正确的一项是( )(2分)
A. 火神山医院的建成与使用完美诠释了“中国速度”,是技术创新和中国力量的体现。
B. 武汉火神山医院和雷神山医院5G网络全覆盖,得益于中国科技水平的发展和进步。
C. 新型冠状病毒可以人传人,具有超高的传播速率和致死率,我们不得不重视。
D. 疫情防控不是单个人或是单个部门的事,它是一项系统工程,需要社会各界的配合。
9.面对紧急疫情而建设的收治医院是如何体现“中国速度”的?请阅读材料一、二简要概括。(3 分)
10.根据材料三,结合生活实际,谈谈面对疫情防控,我们中学生能做些什么。(答出三点即可)(3分)
11.写一写你对中国速度的感受。(3分)
(二)阅读下文,完成12-16题(15分)
黑 棉 裤
又梦见我那条黑棉裤。
那年春上,去走亲戚。出了村子,沿河而行,要有二十多里地。已经很热了,我却穿着棉裤。走走停停,站在树荫下,看锄地的人们,都穿着夹衣,有的干脆穿了汗衫,将外衣挂在地头的树枝上,像一面旗帜,猎猎作响。
那旗帜的外衣,撩着我的心,我看那衣裳,两眼直发绿。我脱下薄薄的棉袄,里面也有汗衫,可惜汗衫已经太旧,白的变成黑的。脱下,冒掉热气,赶紧捂上。棉裤厚厚的,一冬就这么过来。但棉裤不能随便脱,厚裤管挽不起来。
从亲戚家回来,棉裤无论如何再也捂不下去了。父亲从地里回来,翻出我的夹裤,可惜夹裤膝盖和屁股都有破洞,还没有拆洗。穿上一试,裤筒只到半腿上,正在长身体的我,夹裤显然太短了。父亲很焦急:“你看,你看……要是你妈在就好了……”
妈已经不在了,而我却着急要换夹衣。
农活已经够父亲忙了,他还要做饭。我中学的课程并不怎么紧张,衣裳父亲又不会弄,我不想让他再出去寻人。我反而安慰父亲:“还是我来吧。”
这一夜,把油灯凑到近处,一剪一针地拆去棉裤上的缝线。气息无声,灯焰有形,闪烁的灯焰烧了额前的头发,咝咝响。但我还是不敢大意,棉裤是土布做的,已穿了好几年,也曾在染缸里泡过两次。布面划丝划得薄如蝉翼,针尖用力失当,就会撕开牛眼一般的洞来。尽管我如此小心,这牛眼大洞还是有几处。
第二天,将拆开的棉裤洗衣干净了,晾得半干,迫不及待地往村西的染坊送去。出得门,才发现身上的旧夹裤实在可笑,可笑得不好见人,只好回身翻出一件单裤,罩在外面,这才屁颠地撂出长腿,夺门而去。
老远的,就望见染坊前的场地上,飘扬着黑色的旗帜。出缸的染布有黑有蓝,但远外看,都是一色。随着风,灌入鼻的是新鲜的香香酸酸的染布味道,心尖就醉得发抖。染坊师傅对我颇有好感,因为我父亲是他成家的媒人。他的手因常和染青打交道,黑成乌鸡的爪子。他用这乌鸡的爪子抖开我的旧棉裤,眉间坠三条沟,如“川”字。他说:“划丝得过很了,出不了染缸的。”见我失望的神情,他拿出一包煮青:“好歹只可对付一季,你拿回去轻轻煮一下,这包煮青就不要钱了。你看,我这染坊也要关门了,这时候,有几个还穿土布啊,又恁旧!”
我走出好远,又被他叫回去:“算了,还是我来吧。”这时,我才记起,还带了一块旧布,用来补那牛眼大洞,这布也需一块儿染色。
他问道:“想不起,你没上十岁吧?”
“九岁。”
他长长叹息一声:“唉,真是的,没娘的孩子!”
没娘的孩子,被逼如此用心细心。如擀面条,够不着,就踩小凳子,没有苦不苦的,不擀就吃不上。
待布出了染缸,抖在太阳地,就有筛子大的眼睛。鸡爪师傅戏谑说:“箩面都不中,筛沙还行。”
但我还是满心欢喜。它已是表里如新,对付一个冬季是一个冬季。那年代,不能讲旧的不去新的不来,只能是新的不来,旧的一定不去。
但我不会缝制。暑假里,翻五十里山路,请姑姑。姑姑有一手好针线,缝制棉衣棉裤的同时,还要给我做一双千层底布鞋。
12.本文标题的作用?(2分)
13.作者围绕“黑棉裤”主要写了四件事,根据提示加以概括。(2分)
天气很热还穿棉裤走亲戚 → →翻山路请姑姑缝制棉衣棉裤
14.品析文中划线句子加点词的表达效果。(4分)
①那旗帜的外衣,撩着我的心。
②眉间坠三条沟,如“川”字。
15.请赏析文中划横线句子在表达上的妙处。(3分)
布面划丝划得薄如蝉翼,针尖用力失当,就会撕开牛眼一般的洞来。
16.文中的“我”,一个九岁的孩子,没了娘,连条像样的夹裤都没有,面对父亲的焦急和染坊师傅的叹息,“我”的反应如何?纵观全文,请简要概括“我”是一个怎样的孩子。 (4分)
(三)阅读下面文言文,完成17—20小题。(10分)
太宗尝谓皇属曰:“朕即位十三年矣,外绝游观之乐,内却 = 1 \* GB3 \* MERGEFORMAT ①声色之娱。汝等生于富贵,长自深宫。夫帝子亲王,先须克己。毎著一衣,则悯蚕妇;毎餐一食,则念耕夫。至于听断之间,勿先恣 = 2 \* GB3 \* MERGEFORMAT ②其喜怒。朕每亲临庶政,岂敢惮于焦劳?汝等勿鄙人短,勿恃己长。乃可永久富贵,以保终吉 = 3 \* GB3 \* MERGEFORMAT ③。先贤有言:逆吾者是吾师顺吾者是吾贼不可不察也。”
【注释】①却:摒除。②恣:任凭。 = 3 \* GB3 \* MERGEFORMAT ③吉:吉祥。
17.解释下列句中加点词的意思(4分)
⑴太宗尝谓皇属曰( )⑵外绝游观之乐( )
⑶毎著一衣( )⑷乃可永久富贵( )
18.用“/”给下面的句子断句。(断两处)。(2分)
逆吾者是吾师顺吾者是吾贼不可不察也
19.将文中画横线的句子翻译成现代汉语。(2分)
汝等勿鄙人短,勿恃己长
20.读完此文,请联系自身实际,谈谈你从中获得的感悟。(2分)
四、写作(40分)
21. 题目:我为 点赞
要求:①现将题目补充完整;②文体自选;③字数不少于600字。
八年级语文答案
一、积累运用
1、B 2、B 3、静谧 妇孺皆知4.略
5.(1)二战前,欧洲学者曾探讨过一个问题——四大文明古国为何只有中国文明屹立至今。(2)家教是教育(3)但是(却) 6.贺龙 示例:贺龙用一把菜刀在湖南建立一个苏区,行军神出鬼没,入党后总希望别人提出批评意见。
二、综合性学习7(1)示例:岳飞。国难当头,他挺身而出,以雄才大略支撑起半壁江山,以精忠报国构建起不败神话,铮铮铁骨,浩然正气,赢得一世英名,万世传颂。
(2)竭诚为民,赴汤蹈火,英雄肝胆映山河。
(3)如:而是要你在平凡的岗位上,日常的生活中,拥有一颗成为英雄的心,做好力所能及的事。
三、阅读(一) 8. (2 分)C项中关于“致死率”的表述有误。
9.①皆在第一时间动工建设;②医院规模大,用时短,参建人数多;③功能齐 全,建造技术新。
10.示例:①坚持科学的态度,相信科学的方法,做好协同配合。②加强自我保护,做好个 人卫生工作。③保持室内空气流通。(4)不信谣、不传谣,弘扬青春正能量。
11.示例:可从火神山速度的建设谈起等。
(二)12.文章线索,贯穿全文,推动情节发展
13.拆洗棉裤 把棉裤送到染坊染色
14.(1)撩,撩拨的意思,形象的刻画出自己也想拥有锄地人们的外衣的羡慕之情。
(2)坠,显现,出现之意,生动刻画了染坊师傅看见我的破棉裤时的无奈心情。
15.使用了比喻的修辞手法,将布面比作蝉翼,将洞比作牛眼,生动形象地描绘出棉裤破旧而单薄的状态。
16.体谅家庭情况,深知父亲艰难,虽贫穷但明事理的好孩子。
(三)17.①曾经 ②谢绝,杜绝 ③穿 ④才
18.逆吾者是吾师 、顺吾者是吾贼 、不可不察也
你们不要轻视别人的缺点,不要凭借自己的长处而骄傲。
示例一:做人要严于律己,要培养自己良好的行为习惯,做一个全面发展的人。示例二:我们要学会谦虚,不骄傲自满,善于听取别人的意见,向身边的人学习,才能不断进步。
四、作文。
一类卷(40-35分)切合题意,思想健康,中心突出,内容充实,感情真切;语言顺畅没有语病;篇章结构完整,条理清楚。
二类卷(34-28分)切合题意,思想健康,中心明确,内容具体,感情真实;语言通顺,偶有语病;结构完整,条理较清楚。
三类卷(27-21分)基本合题意,中心尚明确,内容尚具体,感受尚真实;语言尚通顺,语病不多;条理尚清楚,能分段。
四类卷(20-0分)偏离题意,中心欠明确,内容不具体;语言不通顺,语病较多;条理不清楚。
题号
一
二
三
四
总分
得分
得分
评卷人
得分
评卷人
得分
评卷人
医院名称
建筑面积
(平方米)
编设床位
(个)
建设用时(天)
参与建 设人数
其他
武汉火神 山医院
3. 39万
1000
10
4000+
功能齐全、5G网络
武汉雷神 山医院
7. 97万
1500
14
7000+
全面覆盖
北京小汤 山医院
2. 25万
1000
9
7000+
收治全国1/7的“非典”病人, 病死率世界最低、医院零投诉、 医护人员零感染
得分
评卷人
2020-2021学年陕西省宝鸡市陇县八年级上学期期中语文试题及答案: 这是一份2020-2021学年陕西省宝鸡市陇县八年级上学期期中语文试题及答案,共8页。试卷主要包含了积累和运用,综合性学习,阅读,写作等内容,欢迎下载使用。
2023年陕西省宝鸡市陇县中考三模语文试题(含答案): 这是一份2023年陕西省宝鸡市陇县中考三模语文试题(含答案),共11页。试卷主要包含了本试卷共6页,请用直径0,阅读语段,按要求完成下面的题目,5%等内容,欢迎下载使用。
陕西省宝鸡市陇县2022-2023学年八年级上学期期中语文试题(含答案): 这是一份陕西省宝鸡市陇县2022-2023学年八年级上学期期中语文试题(含答案),共11页。试卷主要包含了选择题,句子默写,名著阅读,基础知识综合,综合性学习,现代文阅读,对比阅读,作文等内容,欢迎下载使用。
