





- 专题08 绿色植物的呼吸作用(练习)-2024年中考生物一轮复习讲练测(全国通用) 试卷 0 次下载
- 专题08 绿色植物的呼吸作用(课件) -2024年中考生物一轮复习课件+练习+测试(全国通用) 课件 0 次下载
- 专题09 人的由来(练习)-2024年中考生物一轮复习课件+练习+测试(全国通用) 课件 0 次下载
- 专题09 人的由来(课件) -2024年中考生物一轮复习课件+练习+测试(全国通用) 课件 0 次下载
- 专题10 人体的营养(练习)-2024年中考生物一轮复习课件+练习+测试(全国通用) 课件 0 次下载
- 专题10 人体的营养(课件) -2024年中考生物一轮复习课件+练习+测试(全国通用) 课件 0 次下载
专题06 绿色植物与生物圈的水循环(练习)-2024年中考生物一轮复习讲练测(全国通用)
展开考点过关练(4大考点)
考点01 植物对水分的吸收和运输 考点02 叶片的结构 考点03 绿色植物的蒸腾作用
考点04 绿色植物与生物圈的水循环
真题实战练
重难创新练
考点01 植物对水分的吸收和运输
1.植物体吸收水分的主要结构、运输水分的通道以及水分散失的“门户”依次是( )
A.气孔、导管、根毛 B.根毛、气孔、筛管
C.根毛、导管、气孔 D.导管、气孔、根毛
【答案】C
【解析】植物吸收水的主要器官是根,根吸水的主要部位是根尖的成熟区,成熟区生有大量的根毛,可以增加吸收水分的表面积。植物体内的导管可以运输水分和无机盐。气孔是植物蒸腾失水的“门户”。
2.植物从土壤中吸收水分并输送到各部分,吸收水分的主要部位、运输水分的结构分别是( )
A.根尖伸长区、导管 B.根尖成熟区、导管
C.根尖伸长区、筛管 D.根尖成熟区、筛管
【答案】B
【解析】植物吸收水分的主要部位是根尖成熟区,运输水分的结构是导管,B正确。
3.下列关于绿色开花植物的知识归纳,正确的是 ( )
A.结构层次:细胞→组织→器官→系统→植物体
B.根尖的结构:根冠→伸长区→分生区→成熟区
C.有机物的运输:叶→叶脉→茎中导管→根
D.水的运输:根毛→根→茎中导管→叶
【答案】 D
【解析】植物体没有系统,所以A项错误;根尖的结构中由下而上的顺序是先分生区后伸长区,即根冠→分生区→伸长区→成熟区,所以B项错误;有机物是通过筛管运输的,导管运输水分和无机盐,所以C项错误。
4.下列关于植物吸收、运输和散失水分的叙述,错误的是( )
A.植物吸收水分的主要部位是根尖成熟区
B.植物吸收水分的动力来自呼吸作用
C.植物吸收的水分通过导管运输
D.植物吸收的水分主要通过叶片散失
【答案】B
【解析】A.植物需要的水分是通过根来吸收的,根吸水的主要区域是根尖的成熟区,成熟区有大量的根毛,是吸收水分和无机盐的主要部位,故A不符合题意;
B.植物吸收水分的动力来自蒸腾作用,蒸腾作用促进水和无机盐的运输,降低叶片的温度,故B符合题意;
C.根从土壤中把水分吸收到植物的体内,然后再通过茎内的导管进行运输,故C不符合题意;
D.根吸收的水分绝大部分通过蒸腾作用散失到了空气当中,只有很少一部分才用于植物的光合作用,蒸腾作用是指植物体内的水分通过叶片的气孔以水蒸气的形式散发到大气中去的一个过程,可见蒸腾作用失水主要通过叶片的气孔来完成的,故D不符合题意。
5.将有白花的枝条插入稀释的红墨水中,一段时间后,叶片、白花都变红了。下列与此实验有关的说法,错误的是 ( )
A.最先变红的是茎的表面
B.叶片中最先变红的是叶脉
C.红墨水上升的动力来自蒸腾作用
D.红墨水是通过导管向上运输的
【答案】A
【解析】水分和无机盐是通过导管向上运输的,运输的动力主要来自蒸腾作用产生的向上的拉力,C、D正确;叶片中的导管在叶脉中,所以首先变红的是叶脉,然后是整个叶片,B正确;茎中的导管在木质部中,木质部位于茎的里面,从表面看不出变红,需要对枝条进行横切或纵切才能看到变红的导管,A错误。
考点02 叶片的结构
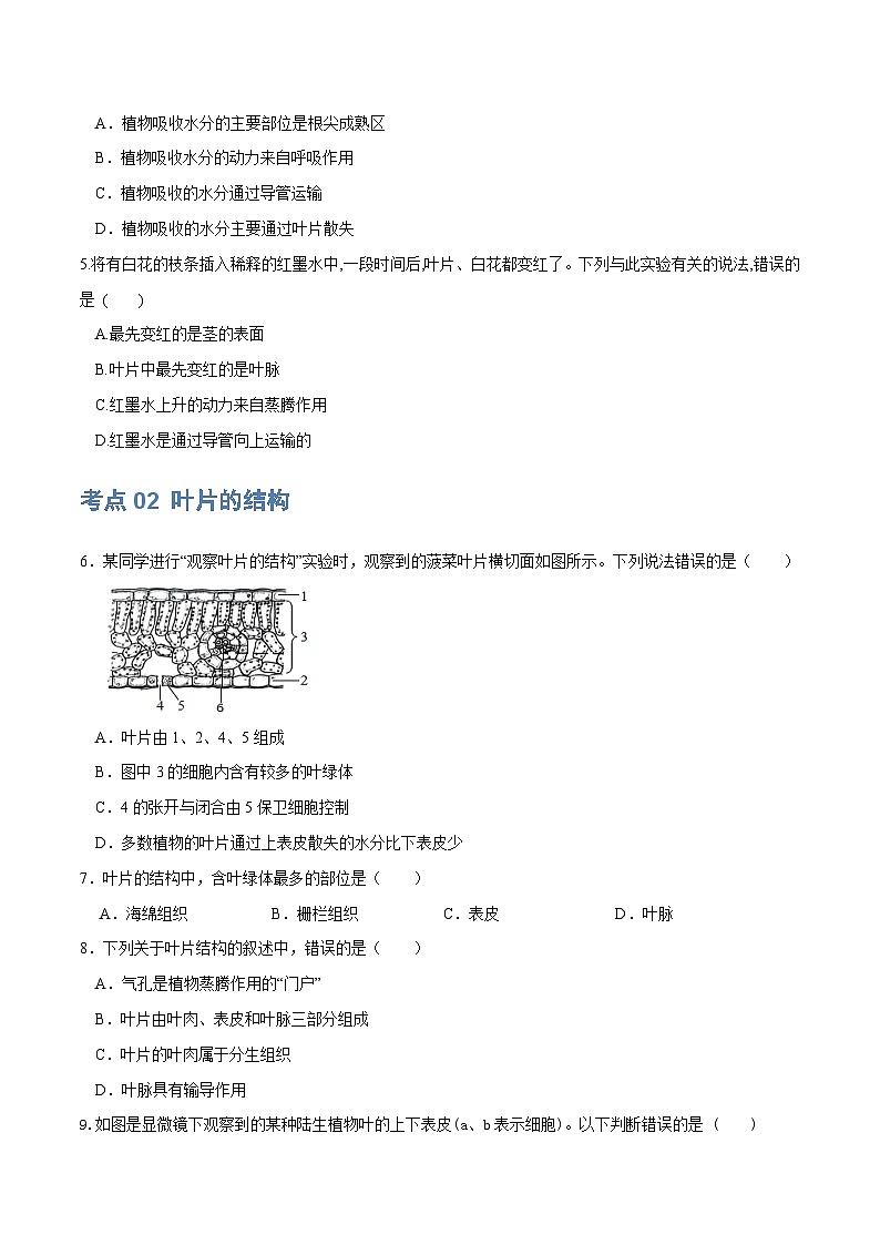
6.某同学进行“观察叶片的结构”实验时,观察到的菠菜叶片横切面如图所示。下列说法错误的是( )
A.叶片由1、2、4、5组成
B.图中3的细胞内含有较多的叶绿体
C.4的张开与闭合由5保卫细胞控制
D.多数植物的叶片通过上表皮散失的水分比下表皮少
【答案】A
【解析】A、叶片的结构包括1上表皮、2下表皮、3叶肉、6叶脉,而4气孔和5保卫细胞不属于叶片结构,A错误;
B、3叶肉细胞里含有大量的叶绿体,使叶片呈绿色,B正确;
C、4气孔是植物蒸腾作用的“门户”,也是气体交换的“窗口”,它由一对5保卫细胞围成的空腔,保卫细胞控制着气孔的张开和闭合,C正确;
D、下表皮上气孔多于上表皮,它是植物蒸腾作用的“门户”,因此,多数植物的叶片通过下表皮散失的水分比较多,D正确;
7.叶片的结构中,含叶绿体最多的部位是( )
A.海绵组织B.栅栏组织C.表皮D.叶脉
【答案】B
【解析】A.叶肉包括栅栏组织和海绵组织,但因为海绵组织靠近下表皮,接收到的光照较少,产生的叶绿体也较少,A不符合题意。
B.叶肉包括栅栏组织和海绵组织,栅栏组织靠近上表皮,因为表皮无色透明,能直接接受到阳光的照射,产生的叶绿体较多,B符合题意。
C.表皮中有表皮细胞和保卫细胞两种,其中只有保卫细胞中含有少量的叶绿体,叶绿体主要存在于叶肉细胞中,C不符合题意。
D.叶脉中不含叶绿体,D不符合题意。
8.下列关于叶片结构的叙述中,错误的是( )
A.气孔是植物蒸腾作用的“门户”
B.叶片由叶肉、表皮和叶脉三部分组成
C.叶片的叶肉属于分生组织
D.叶脉具有输导作用
【答案】C
【解析】A.气孔是由一对保卫细胞围成的空腔,是植物蒸腾失水的“门户”,A不符合题意。
B.叶片的结构包括:叶肉、叶脉、表皮三部分,B不符合题意。
C.叶肉属于营养组织,靠近上表皮的叶肉细胞排列比较紧密,含叶绿体较多,靠近下表皮的叶肉细胞排列比较疏松,含叶绿体较少,但都能进行光合作用制造有机物,也能储存有机物,不是分生组织,C符合题意。
D.叶脉里含有导管和筛管,可以运输水分、无机盐和有机物,具有支持和输导作用,属于输导组织,D不符合题意。
9.如图是显微镜下观察到的某种陆生植物叶的上下表皮(a、b表示细胞)。以下判断错误的是 ( )
A.甲是上表皮 B.a能进行光合作用
C.乙是下表皮 D.b能进行光合作用
【答案】B
【解析】甲中气孔的数量明显少于乙,说明甲是上表皮,乙是下表皮。a不含叶绿体,不能进行光合作用;b是构成气孔的保卫细胞,含有叶绿体,能进行光合作用。
10.如图是某同学观察到的叶片结构及叶片下表皮示意图。下列说法正确的( )
图一 图二
A.1和5属于上皮组织,具有保护作用
B.7和8都能进行光合作用
C.2和4属于营养组织
D.通过6进出叶片的气体只有氧气和二氧化碳
【答案】 C
【解析】分析图一和图二可知,1是上表皮,2是栅栏组织,3是叶脉,4是海绵组织,5是下表皮,6是气孔,7是保卫细胞,8是表皮细胞。1上表皮和5下表皮属于保护组织,具有保护作用,A错误。7保卫细胞中有叶绿体,能进行光合作用,而8表皮细胞中没有叶绿体,不能进行光合作用,B错误。通过6气孔进出叶片的气体除了氧气和二氧化碳,还有水蒸气,D错误。
11.结合如图绿色植物叶的横切面示意图,判断下列说法正确的是( )
A.②中筛管运输的水分主要用于蒸腾作用
B.①和⑤属于上皮组织,③和④属于营养组织
C.绿色植物的叶属于营养器官
D.⑥主要分布在上表皮,是“蒸腾作用”的门户,也是“气体交换”的窗口
【答案】C
【解析】图中,①是上表皮,②是叶脉,③是栅栏组织,④是海绵组织,⑤是下表皮,⑥是气孔,⑦是保卫细胞。
A、②为叶脉,叶脉属于输导组织,包括导管和筛管,导管自下而上运输水分和无机盐,筛管运输有机物,A说法错误。
B、①是上表皮和下表皮,合称为表皮,具有保护作用,属于保护组织,B说法错误。
C、绿色植物的叶片是进行光合作用的主要部位,可以进行光合作用制造有机物,输植物的营养器官,C说法正确。
D、⑥为气孔,主要分布在叶片的下表皮,是“蒸腾作用”的门户,也是“气体交换”的窗口,D说法错误。
考点03 绿色植物的蒸腾作用
12.绿色植物的蒸腾作用能促进生物圈的水循环,下列关于蒸腾作用的叙述,错误的是 ( )
A.主要通过叶上下表皮的气孔进行
B.散失的水分主要来自有机物分解
C.可拉动水和无机盐在体内的运输
D.能提高大气的湿度从而增加降水
【答案】B
【解析】植物体通过根从土壤中吸收的水分,只有约1%被植物体利用,约99%都通过蒸腾作用以水蒸气的形式从叶片的气孔散失到大气中去了。
13.常在阴天或傍晚移栽植物,并去掉部分枝叶,都是为了( )
A.降低光合作用B.降低蒸腾作用
C.减少水分吸收D.增加水分吸收
【答案】B
【解析】移栽植物的根系或多或少的会有一定的破坏,吸水的能力会降低,因此在移栽植物时,往往要剪掉大量的枝叶,以降低蒸腾作用,减少水分的散失,避免移栽植物出现萎蔫现象,提高移栽植物的成活率
14.下列关于移栽树木的操作,不可取的是( )
A.保留全部枝叶B.选择在阴天移栽
C.根部带土移栽D.向树干打针输液
【答案】A
【解析】A.树木枝叶会进行蒸腾作用,移栽时保留全部枝叶会造成大量的水分散失,A符合题意。
B.在阴天移栽树木可以降低蒸腾作用,减少树木自身水分的消耗,B不符合题意。
C.根毛是植物吸收水分和无机盐的主要部位,根部带土移栽可以保护植物根系,使植物幼根和根毛在移栽时减少损伤,C不符合题意。
D.向树干打针输液可以减少自身水分消耗,同时还可以为树木提供必要的养分,使树木更快生根,D不符合题意。
15.关于植物生理作用的相关叙述,不正确的是( )
A.植物体内“水往高处流”主要是蒸腾作用拉动的
B.光合作用与蒸腾作用一直同时进行
C.呼吸作用分解有机物,释放能量
D.蒸腾作用的强度与温度有关
【答案】B
【解析】光合作用只有在光下才能进行,而蒸腾作用有光无光都能进行,只是有光的时候蒸腾作用较强。因此,光合作用和蒸腾作用不能一直同时进行,B错误。
16.下列为四个实验装置,若要验证叶是植物进行蒸腾作用的主要器官,应选用的组合是( )
A.甲和丁B.甲和丙C.乙和丙D.丙和丁
【答案】A
【解析】蒸腾作用是水分以气体状态从活的植物体内通过植物体表面(主要是叶子)散失到植物体外的大气中的过程。而我们要验证植物进行蒸腾作用的主要器官是叶,所以探究实验我们设计对照时应有唯一变量﹣﹣有无叶。同时我们要排除其他因素的干扰,图乙和丙两盆用塑料袋将植物连同盆土一同罩住,这样塑料袋内壁的水蒸气有可能来自土壤中,而不是全部来自于叶。若要验证叶是植物进行蒸腾作用的主要器官,应选用的组合是甲和丁。
17.植物体在进行下列生理活动时,受到气孔开闭影响的是 ( )
①光合作用 ②呼吸作用 ③蒸腾作用 ④水分的吸收与运输 ⑤无机盐的运输
A.①②③④ B.①③④⑤ C.②③④⑤ D.①②③④⑤
【答案】D
【解析】气孔是气体进出植物体的“窗口”,所以植物的三大作用:光合作用、呼吸作用和蒸腾作用都会直接受到气孔开闭的影响;而蒸腾作用又会产生巨大的拉力,促进根对水分的吸收和运输,同时,无机盐溶解在水中也跟着一起被运输了。
考点04 绿色植物与生物圈的水循环
18.关于蒸腾作用对植物自身和生物圈的作用,下列叙述不合理的是 ( )
A.增加大气中氧气含量
B.增加周围环境湿度
C.促进水和无机盐运输
D.降低叶片表面温度
【答案】A
【解析】蒸腾作用是指水分从活的植物体表面以水蒸气的形式散失到大气中的过程。蒸腾作用可以拉动水和无机盐在体内的运输、降低叶片表面温度、增加大气湿度,故B、C、D正确;蒸腾作用不能释放氧气,无法增加大气中氧气含量,而植物可通过光合作用释放氧气来增加大气中氧气含量,故A错误。
19.下列关于植物对水循环的作用的叙述,不正确的是( )
A.植物的蒸腾作用能提高大气湿度,促进降雨
B.植物蒸腾作用会散失大量水分,这是一种浪费
C.树林中的枯枝落叶能吸纳大量雨水,补充地下水
D.植物的茎、叶能承接雨水,大大减缓雨水对地面的冲刷
【答案】B
【解析】绿色植物的蒸腾作用能够提高大气湿度,增加降水;热带雨林降水频繁,其中不少雨水是由植物蒸腾作用散失的水分冷凝而成的;植物的茎叶承接着雨水,能够大大减缓雨水对地面的冲刷;树林中的枯枝落叶就像一层厚厚的海绵,能够吸纳大量的雨水,也使得雨水更多的渗入地下,补充下地下水,因此蒸腾作用会散失大量的水分不是一种浪费,B符合题意。
20.“金山银山不如绿水青山”。绿色植物通过参与水循环进而改善环境,原因不包括( )
A.通过蒸腾作用提高空气湿度,增加降水
B.植物的茎叶承接雨水,减缓对地面的冲刷
C.地表的枯枝落叶吸纳雨水,渗入地下补充地下水
D.绿色植物可以阻挡灰尘,吸收空气中的有害气体
【答案】D
【解析】蒸腾作用是水分以气体状态从植物体内散发到体外的过程,植物的蒸腾作用不仅降低了植物体自身的温度、促进了根对水分的吸收,促进了根对水分和无机盐的运输,而且还促进了生物圈中的水循环,蒸腾作用提高了大气湿度,增加了降雨量,降雨返回地表或是海洋,一部分地表水渗入地下,地表水和地下水都有一部分流入海洋,这样循环往复,形成生物圈中的水循环,可见A、B、C说法正确,D绿色植物可以阻挡灰尘,吸收空气中的有害气体不是水循环的范畴,D符合题意。
1.(2021·湖南邵阳·中考真题)叶片由表皮、叶肉与叶脉三部分组成。其中,表皮所属的组织是( )
A. 机械组织 B. 上皮组织 C. 保护组织D. 营养组织
【答案】 C
【解析】叶片包括表皮、叶肉和叶脉三部分。表皮属于保护组织。
2.(2022·黑龙江·中考真题)园林工人移栽树木时,为了确保树苗成活,要剪掉部分叶子,是为了降低植物的( )
A. 光合作用B. 蒸腾作用C. 吸收作用D. 呼吸作用
【答案】B
【解析】试题分析:植物体通过根从土壤中吸水的水分大部分通过蒸腾作用散失了,蒸腾作用的主要部位是叶片,刚移栽的植物,幼根和根毛会受到一定程度的损伤,根的吸水能力较弱,而蒸腾作用散失大量的水分,为了减少水分的散失,降低蒸腾作用,常常去掉一部分枝叶.
考点:蒸腾作用的意义
3.(2021·辽宁营口·中考真题)苹果树在结果期间需要吸收大量的水分,这些水分主要用于( )
A. 提高结实率 B. 光合作用 C. 呼吸作用 D. 蒸腾作用
【答案】D
【解析】植物吸收的水分,绝大多数用于蒸腾作用。
4.(2020·内蒙古赤峰·中考真题)植物体吸收水分的主要部位、运输水分的通道以及水分散失的“门户”依次是( )
A. 气孔、导管、根毛 B. 根毛、筛管、气孔
C. 筛管、根毛、气孔 D. 根毛、导管、气孔
【答案】D
【解析】水在植物体内的运输路径:土壤中的水分→根毛细胞→表皮内的层层细胞→根内的导管→茎内的导管→叶中的导管→叶肉细胞→气孔→大气(水蒸气)。
【详解】植物吸收水的主要器官是根,根吸水的主要部位主要是根尖的成熟区,成熟区生有大量的根毛,可以吸收水分。气孔是由一对半月形的保卫细胞构成,是气体进出和水分散失的门户。导管运输水和无机盐,由下向上。分析可知,土壤中的水分→根毛细胞→表皮内的层层细胞→根内的导管→茎内的导管→叶中的导管→叶肉细胞→气孔→大气(水蒸气)。因此,植物体吸收水分的主要部位,运输水分的通道以及水分散失的“门户”依次是根毛、导管、气孔。
故选D。
5.(2022·北京·中考真题)2022年4月,我国科考队发现的一株高达83.2米的冷杉,刷新了中国最高树木纪录。水从该植株根部运输到茎顶端的主要动力是( )
A.呼吸作用 B.光合作用 C.蒸腾作用 D.吸收作用
【答案】C
【详解】水从活的植物体表面以水蒸气的形式散失到大气中的过程,称为蒸腾作用,蒸腾作用能拉动水和无机盐在植物体内运输,故选C。
6.(2022·衡阳·中考真题)习近平总书记指出:“绿水青山就是金山银山”。我市在创建全国文明城市的过程中,在市内交通道路两旁移栽了大量树木。下列叙述不正确的是( )
A.移栽时根部带一个土坨,有利于保护根毛
B.移栽时剪去部分枝叶是为了减弱呼吸作用
C.阴天移栽有利于降低蒸腾作用
D.移栽后给树木“挂吊瓶”可补充水和无机盐
【答案】B
【解析】A.移栽植物时,总是保留根部的土坨,目的是为了保护幼根和根毛,提高植物的吸水能力,从而提高移栽的成活率,A正确。
B.植物体通过根从土壤中吸水的水分大部分通过蒸腾作用散失了,蒸腾作用的主要部位是叶片;刚刚移栽的植物,幼根和根毛会受到一定程度的损伤,根的吸水能力很弱,去掉部分枝叶,可以降低植物的蒸腾作用,减少水分的散失,有利于移栽植物的成活,B错误。
C.一般选择在阴天或傍晚时移栽,因为此时光照不强,会降低蒸腾作用,减少水的蒸发,利于移栽植物的成活,C正确。
D.给移栽的植物“挂吊瓶”,输的液体中含有水分和无机盐,水和无机盐能促进植物体的生长和成活,D正确。
故选B。
7.(2020·四川雅安·中考真题)下列能正确描述水分在无机环境和生物界之间循环的途径是( )
A.大气→植物根系→植物叶片→大气
B.大气→自然降水→植物根系→植物茎叶→大气
C.植物叶片→植物根系→大气
D.自然降水→植物茎叶→植物根系→大气
【答案】B
【解析】绿色植物通过蒸腾作用散失水分,增加了降雨量,在降雨的过程中,绿色植物可以减缓雨水对陆地的冲刷,使更多的雨水渗入地下,补充地下水。同时,绿色植物的根系和枯枝落叶对地面土壤有很好的固定和保护作用,植物利用蒸腾作用产生的动力,把水分从根部运送到茎、叶等器官,再通过蒸腾作用将水分散失到空气中,故选B。
8.(2022·山东泰安·中考真题)如图是叶片横切面结构示意图,数字表示结构。下列叙述错误的是( )
A. 1属于上皮组织,细胞排列比较紧密
B. 2内有输导组织,能够运输营养物质
C. 4是由一对半月形的保卫细胞围成的空腔
D. 5属于营养组织,细胞内含有大量叶绿体
【答案】A
【解析】图为叶片横切面结构图,图示中,1是上表皮,2是叶脉,3是下表皮,4是气孔,5叶肉。
【详解】A.1上表皮、3下表皮为保护组织,作用是保护内部组织,减少体内水分的蒸腾,控制植物与环境的气体交换,而上皮组织是动物体中的组织,不会出现在植物体中,A符合题意。
B.2叶脉里有导管和筛管,导管能够向上运送水和无机盐,筛管能够向下运送有机物,因此2叶脉具有运输营养物质的功能,B不符合题意。
C.4气孔是由一对半月形的保卫细胞构成的空腔,大小可以由保卫细胞控制的,气孔是气体进出和水分散失的门户,C不符合题意。
D.5叶肉内含有大量的叶绿体,是植物进行光合作用的主要场所;叶绿体能够进行光合作用制造有机物,故叶肉属于营养组织,D不符合题意。
故选A。
9.(2023·山东烟台·中考真题)兴趣小组同学将刚摘下的苹果叶放入70℃的热水中(如图),发现下表皮产生的气泡比上表皮多。针对此现象,小组同学提出的问题不适合实验探究的是( )
A. 下表皮的气泡多是因为气孔多吗
B. 叶片排出的'气体是氧气吗
C. 为什么苹果叶的下表皮气孔多
D. 植物体内的水分是通过叶片的气孔散失的吗
【答案】C
【解析】A.将刚摘下的苹果叶放入70摄入的热水中,发现下表皮产生的气泡比上表皮多,提出问题下表眼的气泡多是因不气孔多吗?可以通过对叶片上表皮和下表皮分别涂抹凡士林,叶片蒸腾水分多少进行探究,A正确。
B.气孔是植物体与外界进行气体交换的窗口,可以收集排出气体进行验证,是二氧化碳还是氧气等,所以提出问题,叶片排出的气体是氧气吗?可以进行探究,故B正确。
C.一般陆生植物叶的下表皮上的气孔比上表皮多,这是由叶片的结构特点决定的,提出问题是为什么苹果叶的下表皮气孔多?不适合实验探究,故C错误。
D.气孔是植物体蒸腾失水的门户,可以提出问题是植物体内的水分是通过叶片的气孔散失的吗?可以通过对一株植株的叶片涂抹凡士林将气孔全部封住,另一个不做处理,分别将植株套用塑料袋,一段时间后看塑料袋内壁是否有水珠进行探究,故D正确。
故选C。
10.(2022·湖北恩施·中考真题)小陈同学周末到农业合作社做劳动志愿者时做了部分记录。下列哪项操作与抑制蒸腾作用有关( )
A.早春时节,播种前用温水浸泡种子,播种后覆盖地膜
B.选择阴天或者傍晚移栽幼苗,必要时剪掉部分枝叶
C.适当给农作物松土,暴雨后及时给农田排涝
D.按无机盐的种类、数量和比例配制无土栽培营养液
【答案】B
【解析】1.种子在环境条件和自身条件都具备时才能萌发。种子萌发的环境条件为一定的水分、适宜的温度和充足的空气;自身条件是胚是完整的、胚是活的、种子不在休眠期以及具有足够的胚发育所需的营养物质。
2.蒸腾作用是水分从活的植物体表面(主要是叶)以水蒸气状态散失到大气中的过程,植物根吸收的水分绝大部分通过蒸腾作用散失了。影响蒸腾作用的因素光照、温度、湿度、空气流动状况等。
【详解】
A.早春时节,播种前用温水浸泡种子,播种后覆盖地膜,说明种子的萌发需要一定的水分、适宜的温度,A错误。
B.植物体通过根从土壤中吸水的水分大部分通过蒸腾作用散失了,蒸腾作用的主要部位是叶片。刚刚移栽的植物,幼根和根毛会受到一定程度的损伤,根的吸水能力很弱,剪掉部分枝叶,可以降低植物的蒸腾作用,减少水分的散失,有利于移栽植物的成活,B正确。
C.植物的根呼吸的是空气中的氧气。农田淹水后,水把土壤缝隙中的空气排挤出来了,使土壤中的氧气过少,根毛无法呼吸,导致根烂掉。因此,农田淹水以后必须及时排涝,是为了让植物的根得到足够的氧气,维持根的正常呼吸,C错误。
D.植物的生长需要无机盐,故按无机盐的种类、数量和比例配制无土栽培营养液,D错误。
故选B。
11.(2021·湖南常德·中考真题)关于叶的结构和功能的描述,错误的是( )
A.叶的表皮细胞是无色透明的
B.叶片上只有叶肉细胞含有叶绿体
C.叶脉具有输导和支持作用
D.叶表皮上的气孔,是气体进出叶的门户
【答案】B
【解析】叶的表皮细胞是无色透明的,利于光线透过,A正确;叶肉细胞和保卫细胞都含有叶绿体,B错误;叶脉主要由机械组织和输导组织构成,对叶片起支持作用并能运输营养物质,C正确;叶表皮上有气孔,气孔是由一对保卫细胞围成的空腔,是植物蒸腾作用的“门户”,也是气体交换的“窗口”,D正确。
12.(2022·湖北汉江油田·中考真题)下图中,甲图为某同学在“观察叶片的结构”实验中观察到的菠菜叶横切面图,乙图为蚕豆叶下表皮气孔张开和闭合的电镜扫描照片。下列有关叙述正确的是( )
A.用光学显微镜观察叶片时,要转动粗准焦螺旋使镜筒下降,直至视野中出现物像
B.光合作用生成的有机物可通过甲图4中的导管运输至果实储存
C.叶片中能够进行光合作用的细胞除了2以外,还有保卫细胞
D.气孔由张开状态转为闭合状态,影响水分的吸收和运输,也影响无机盐的吸收
【答案】C
【解析】分析图甲:1上表皮,2叶肉,3下表皮,4叶脉;保卫细胞控制气孔的开闭。
【详解】A.观察时,要逆时针方向转动粗准焦螺旋,使镜筒缓缓上升,直到看清物像为止,A错误。
B.有机物是通过筛管运输的,导管运输的是水和无机盐,B错误。
C.进行光合作用的场所是叶绿体,叶肉细胞和保卫细胞中都含有叶绿体,C正确。
D.气孔由张开状态转为闭合状态,影响水分的吸收和运输,也影响无机盐的运输,但不会影响无机盐的吸收,D错误。
故选C。
13.(2021·湖南株洲·中考真题)“有收无收在于水,收多收少在于肥”,植物生长需要水和无机盐,下列说法错误的是( )
A. 水分在植物体内运输和散失的主要途径为:根部成熟区的导管→茎中的导管→叶中的导管→气孔→大气
B. 若孙悟同学家种植的玉米出现植株矮小瘦弱、叶片发黄的现象,则可能需要补充氮肥
C. 没有绿色植物的蒸腾作用,生物圈中的水循环就无法进行
D. 在移栽植物的过程中有时需要给植物打针输液,主要目的是为植物提供水和无机盐
【答案】C
【解析】A.水分在植物体内运输和散失的主要途径为:土壤中的水分→根毛细胞→表皮内的层层细胞→根内的导管→茎内的导管→叶脉的导管→叶片的导管→叶肉细胞→气孔→大气(水蒸气),A正确。
B.氮肥作用,促使作物的茎,叶生长茂盛,叶色浓绿,所以无机盐是植物生长发育不可缺少的物质。种植玉米时,若生长期出现了植株矮小瘦弱,叶片发黄的现象,应采用的措施是补充含氮肥的无机盐,B正确;
C.绿色植物能通过蒸腾作用,把根吸收的水分,绝大多数以水蒸气的形式蒸发到大气中,促进了生物圈的水循环。如果地球上没有绿色植物,水循环仍然可以进行。海洋,湖泊等蒸发的水蒸气进入大气中,形成云,继而形成雨、雪、或冰看,再回到海洋或陆地,但是如果没有绿色植物,生物园中的水循环将受到一定的(影响) ,如陆地降雨量,C错误。
D.植物生长需要的营养物质有水、无机盐和有机物,水和无机盐通过根从土壤中吸收的,有机物是通过光合作用自己制造的,因此,在移栽植物的过程中有时需要给植物打针输液,主要目的是为植物提供水和无机盐,水和无机盐能促进植物体的生长和成活, D正确。
故选C。
14.(2022·湖南衡阳·中考真题)习近平总书记指出:“绿水青山就是金山银山”。我市在创建全国文明城市的过程中,在市内交通道路两旁移栽了大量树木。下列叙述不正确的是( )
A. 移栽时根部带一个土坨,有利于保护根毛B. 移栽时剪去部分枝叶是为了减弱呼吸作用
C. 阴天移栽有利于降低蒸腾作用D. 移栽后给树木“挂吊瓶”可补充水和无机盐
【答案】B
【解析】(1)呼吸作用是细胞内的有机物在氧的参与下被分解成二氧化碳和水,同时释放出能量的过程。
(2)水分以气体状态通过叶片表皮上的气孔从植物体内散失到植物体外的过程叫做蒸腾作用。
【详解】A.移栽植物时,总是保留根部的土坨,目的是为了保护幼根和根毛,提高植物的吸水能力,从而提高移栽的成活率,A正确。
B.植物体通过根从土壤中吸水的水分大部分通过蒸腾作用散失了,蒸腾作用的主要部位是叶片;刚刚移栽的植物,幼根和根毛会受到一定程度的损伤,根的吸水能力很弱,去掉部分枝叶,可以降低植物的蒸腾作用,减少水分的散失,有利于移栽植物的成活,B错误。
C.一般选择在阴天或傍晚时移栽,因为此时光照不强,会降低蒸腾作用,减少水的蒸发,利于移栽植物的成活,C正确。
D.给移栽的植物“挂吊瓶”,输的液体中含有水分和无机盐,水和无机盐能促进植物体的生长和成活,D正确。
故选B。
15. (2022·山西晋中·中考真题)某生物实验小组在植物同一枝条上选定相似的两个叶片,一片正、背两面涂凡士林堵塞气孔,另一片不做处理,同时置于烤灯下进行照射,定时测量其叶面温度。多次实验后得到的平均值如下表:
该实验说明蒸腾作用( )
A. 能提高叶面温度B. 与叶面温度变化无关
C. 能降低叶面温度D. 与气孔开闭无关
【答案】C
【解析】蒸腾作用是水分从活的植物体内以水蒸气的状态散失到大气中的过程,植物的蒸腾作用散失的水分约占植物吸收水的99%。蒸腾作用可以拉动水分与无机盐在植物体内的运输;能降低叶片表面的温度,避免植物因气温过高而被灼伤;增加大气湿度,提高降雨量。
【详解】气孔是植物蒸腾失水的“门户”,涂凡士林的组气孔被堵塞,叶片不能正常进行蒸腾作用。结合分析和表格数据可知,在光线照射后,“无处理”组叶面温度明显比“涂凡士林”组叶面温度低,说明:蒸腾作用能降低叶面温度。
故选C。
16. (2022·山东德州·中考真题)下列对叶片各结构的描述中,正确的是( )
A.①为表皮外一层透明的蜡质,属于保护组织
B.②适于接受光照,是进行光合作用的主要部位
C.③内的管道运输水分和有机物的方向相同
D.④的张开和闭合由保卫细胞控制,受水分的影响
【答案】D
【解析】图中①是角质层、②是上表皮、③是叶脉、④是气孔。①为表皮外透明的角质层,属于保护组织,A错误。②为上表皮,不含叶绿体,不能进行光合作用,B错误。③叶脉里含有导管和筛管,导管由下向上运输水和无机盐,筛管由上向下运输有机物,C错误。气孔是由保卫细胞围成的空腔,其张开和闭合受保卫细胞的控制。当保卫细胞吸水膨胀时,气孔就张开;反之,气孔就关闭。气孔的开闭受叶内水分、光照强度、温度的影响,D正确。
16.(2023·湖南岳阳·中考真题)图一表示植物某生理过程;图二为探究蒸腾作用的实践活动。请据图回答:
(1)图一所示,植物从土壤中获取的①是______,这些物质通过茎的_____向上运输。
(2)图二中油滴的作用是_______,A、B液面下降较快的是_____,说明_____是植物蒸腾作用的主要器官。
【答案】(1) 无机盐;导管
(2)防止水分蒸发;A ;叶片
【解析】(1)植物的生活需要水和无机盐,植物需要的水和无机盐是通过根、茎和叶内的 导管运输到植物的各个部位。因此①为无机盐。
(2)蒸腾作用是水分以水蒸气的形式从植物体内散发到体外的过程。图二中油滴的作用是防止水分的蒸发,分析实验可知,因此A、B液面下降较快的是A,说明叶片是植物蒸腾作用的主要器官。
17.(2022·山东聊城·中考真题)菠菜叶富含丰富的维生素C和钙、铁等无机盐,是人们非常喜欢的蔬菜。某生物实验小组利用菠菜叶观察叶片的结构,填写相关内容。
(1)将新鲜的叶片平放在小木板上。右手捏紧并排的两片刀片______切割,把切下的薄片放入水中,多切几次。用毛笔蘸出____________的一片,制成临时切片。
(2)用显微镜先观察叶片横切面的临时切片,再观察叶片横切面的______切片。
(3)观察结果如图。菠菜叶的表皮细胞是______的,有利于光线透过。叶片呈绿色,是因为叶肉细胞中含有许多____________(填结构)。叶肉细胞之间分布着一些以横交错的脉络,称为[ ]____________。
(4)用显微镜观察时,找到物像后为使物像更清晰,应该调节____________。根据对叶片结构的观察,你认为叶所属的结构层次是____________。
【答案】(1) ①. 迅速 ②. 最薄 (2)永久
(3) ①. 无色透明 ②. 叶绿体 ③. 4叶脉
(4) ①. 细准焦螺旋 ②. 器官
【解析】
【分析】(1)徒手制作叶片的横切片,要把叶片平放在载玻片上,用两个并排的刀片沿横向迅速切割;每切割一次都要在清水中蘸一下,最后用毛笔选取最薄的一片,放在载玻片中央的清水中,然后用镊子夹起盖玻片,使它的一边先接触载玻片上的水滴,然后缓缓放下,盖在薄片上,这样做的目的是避免盖玻片下出现气泡
图中:1是上表皮,2是叶肉,3是下表皮,4是叶脉,5是气孔。
(1)由分析可知,将新鲜的叶片平放在小木板上。右手捏紧并排的两片刀片迅速切割,把切下的薄片放入水中,多切几次。用毛笔蘸出最薄的一片,制成临时切片。
(2)生物玻片标本根据保存时间可以分为永久玻片和临时玻片两种,所以用显微镜先观察叶片横切面的临时切片,再观察叶片横切面的永久切片。
(3)表皮包括1上表皮和3下表皮,表皮由一层排列紧密、无色透明的细胞构成,表皮细胞的外壁上有一层透明的、不易透水的角质层,表皮主要起保护作用,属于保护组织;上下表皮之间大部分是叶肉细胞,叶片之所以呈绿色,是因为叶肉细胞中含有许多叶绿体,使绿叶能够进行光合作用,制造有机物;在叶肉细胞之间还分布着一些纵横交错的脉络,称为4叶脉。叶脉构成叶片的“骨架”,支持着叶有利于叶片充分接受光照;叶脉里的导管和管属于输导组织,是运输光合作用原料和产物的通道。
(4)细准焦螺旋的作用是较小幅度的升降镜筒,更重要的作用是能使焦距更准确,调出更加清晰的物像,所以用显微镜观察时,找到物像后为使物像更清晰,应该调节细准焦螺旋;器官是由不同的组织按照一定的次序组合在一起构成的具有一定功能的结构,叶片包括表皮、叶肉和叶脉三部分,表皮属于保护组织,叶肉属于营养物质,叶脉中含有输导组织和机械组织,所以叶所属结构层次是器官。
1..(2023广东中山一模)绿水青山就是金山银山,国家提倡植树造林。在移栽树木时的做法不正确的是( )
A.根部带一土坨 B.夏天中午移栽 C.剪去部分枝叶 D.移栽后要浇水
【答案】B
【解析】植物根吸水的主要部位是幼根和根毛,因此在移栽植物时要带土移栽,以保护幼根和根毛,提高成活率。移栽时去掉部分枝叶,可以降低植物的蒸腾作用,减少水分的散失。移栽后及时补充适量的水,确保土壤充分吸水。移栽植物时一般选择在傍晚或者阴天时,因为此时光照较弱、温度较低,植物蒸腾作用散失的水分较少,利于植物的成活。故选B。
2.(2023福建龙岩二模)农业生产中,常用枝条环剥的方法提高果实品质(如图)。即通过切断输导组织中的 提高 处果实的品质( )
A.导管 Ⅰ B.筛管 Ⅱ C.筛管 Ⅰ D.导管 Ⅱ
【答案】C
【解析】果树枝条被环剥后树皮中的筛管被破坏,可以阻止有机物向下运输,从而提高果实的产量,环剥后可提高Ⅰ处果实的品质。
3. (2023山东聊城一模)我们给果树剪枝时,往往会发现从枝条的断面上渗出许多汁液,这主要是( )
A.来自木质部导管中的水分和无机盐
B.来自韧皮部筛管中的有机物
C.来自韧皮部筛管中的水分和无机盐
D.来自木质部导管中的有机物
【答案】A
【解析】木质部中有导管,由下向上输送水和无机盐,韧皮部中有筛管,由上向下运输有机物。枝条断面出现的汁液多是在木质部范围,应是导管运输的水和无机盐。故选A。“无处理”组叶面温度
“涂凡士林”组叶面温度
照射前
27.2℃
27.0℃
照射10分钟时
38.2℃
41.7℃
照射20分钟时
35.2℃
42.9℃
专题06 绿色植物与生物圈的水循环(讲义)-2024年中考生物一轮复习讲练测(全国通用): 这是一份专题06 绿色植物与生物圈的水循环(讲义)-2024年中考生物一轮复习讲练测(全国通用),文件包含专题06绿色植物与生物圈的水循环讲义原卷版docx、专题06绿色植物与生物圈的水循环讲义解析版docx等2份试卷配套教学资源,其中试卷共33页, 欢迎下载使用。
专题05 被子植物的一生(练习)-2024年中考生物一轮复习讲练测(全国通用): 这是一份专题05 被子植物的一生(练习)-2024年中考生物一轮复习讲练测(全国通用),文件包含专题05被子植物的一生练习原卷版docx、专题05被子植物的一生练习解析版docx等2份试卷配套教学资源,其中试卷共47页, 欢迎下载使用。
专题04 生物圈中有哪些绿色植物(练习)-2024年中考生物一轮复习讲练测(全国通用): 这是一份专题04 生物圈中有哪些绿色植物(练习)-2024年中考生物一轮复习讲练测(全国通用),文件包含专题04生物圈中有哪些绿色植物练习原卷版docx、专题04生物圈中有哪些绿色植物练习解析版docx等2份试卷配套教学资源,其中试卷共22页, 欢迎下载使用。