山东省济宁市2023-2024学年高三上学期期末质量检测化学试题含答案
展开
这是一份山东省济宁市2023-2024学年高三上学期期末质量检测化学试题含答案,共28页。试卷主要包含了25mlO2,C项正确;,0-10等内容,欢迎下载使用。
注意事项:
1.答题前,考生先将自己的姓名、考生号、座号填写在相应位置,认真核对条形码上的姓名、考生号和座号,并将条形码粘贴在指定位置上。
2.选择题答案必须使用2B铅笔(按填涂样例)正确填涂;非选择题答案必须使用0.5毫米黑色签字笔书写,字体工整、笔迹清楚。
3.请按照题号在各题目的答题区域内作答,超出答题区域书写的答案无效;在草稿纸、试题卷上答题无效。保持卡面清洁,不折叠、不破损。
可能用到的相对原子质量:
一、选择题:本题共10小题,每小题2分,共20分。每小题只有一个选项符合题目要求。
1. 化学与生活密切相关,下列说法错误的是
A. 氮化硅可用于制作耐高温轴承
B. 氧化亚铁可用于瓷器制作,使釉呈绿色
C. 燃煤时鼓入过量的空气可以减少酸雨的产生
D. 硅胶可用作催化剂的载体,也可用作食品干燥剂
【答案】C
【解析】
【详解】A.氮化硅的熔沸点高、硬度大,常用于制作耐高温轴承,故A正确;
B.氧化亚铁是黑色固体,常用于瓷器制作,使釉呈绿色,故B正确;
C.燃煤时鼓入过量的空气不能减少二氧化硫的排放,不能减少酸雨的产生,故C错误;
D.硅胶疏松多孔,具有很大的表面积,可以吸收空气中的水蒸气,所以可用作催化剂的载体,也可用作食品干燥剂,故D正确;
故选C。
2. 下列每组分子的中心原子杂化方式相同的是
A. B. C. D.
【答案】A
【解析】
【详解】A.中心原子属于杂化,中心原子属于杂化,A正确;
B.中心原子属于杂化,中心原子属于杂化,B错误;
C.中心原子属于杂化,中心原子属于杂化,C错误;
D.中心原子属于杂化,中心原子属于杂化,D错误;
答案选A。
3. 鉴别浓度均为的三种溶液,仅用下列一种方法不可行的是
A. 焰色反应B. 滴加稀C. 滴加氨水D. 滴加饱和溶液
【答案】B
【解析】
【详解】A.钠元素的焰色为黄色、钾元素的焰色为紫色、银元素的焰色为无色,则用焰色试验可以鉴别浓度相等的碘化钠、硝酸银、硫酸铝钾三种溶液,故A不符合题意;
B.稀硝酸与硝酸银溶液和硫酸铝钾溶液均不反应,则用稀硝酸不能鉴别浓度相等的碘化钠、硝酸银、硫酸铝钾三种溶液,故B符合题意;
C.氨水与碘化钠溶液不反应,与硝酸银溶液先生成白色沉淀后溶解、与硫酸铝钾溶液反应生成白色沉淀,则用氨水可以鉴别浓度相等的碘化钠、硝酸银、硫酸铝钾三种溶液,故C不符合题意;
D.饱和碳酸钠溶液与碘化钠溶液不反应,与硝酸银溶液反应生成白色沉淀,与硫酸铝溶液发生双水解反应生成白色沉淀和无色气体,则用饱和碳酸钠溶液可以鉴别浓度相等的碘化钠、硝酸银、硫酸铝钾三种溶液,故D不符合题意;
故选B。
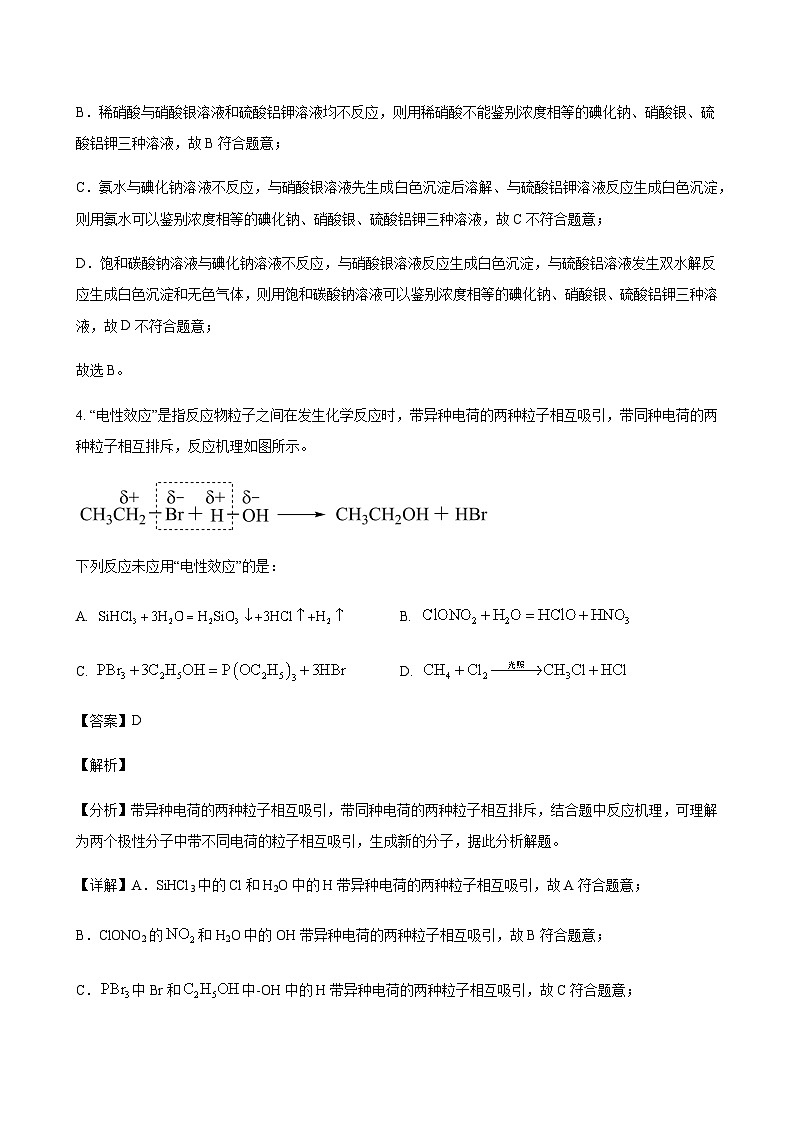
4. “电性效应”是指反应物粒子之间在发生化学反应时,带异种电荷的两种粒子相互吸引,带同种电荷的两种粒子相互排斥,反应机理如图所示。
下列反应未应用“电性效应”的是:
A. B.
C. D.
【答案】D
【解析】
【分析】带异种电荷的两种粒子相互吸引,带同种电荷的两种粒子相互排斥,结合题中反应机理,可理解为两个极性分子中带不同电荷的粒子相互吸引,生成新的分子,据此分析解题。
【详解】A.SiHCl3中的Cl和H2O中的H带异种电荷的两种粒子相互吸引,故A符合题意;
B.ClONO2的和H2O中的OH带异种电荷的两种粒子相互吸引,故B符合题意;
C.中Br和中-OH中的H带异种电荷的两种粒子相互吸引,故C符合题意;
D.Cl2是非极性分子,反应未应用“电性效应”,故D不符合题意;
故答案选D。
5. 下图所示的实验操作中,能达到相应目的的是
A. AB. BC. CD. D
【答案】A
【解析】
【详解】A.若铁钉在食盐水中发生吸氧腐蚀,试管内气体减小,压强降低,右侧玻璃导管中液面会上升,则题给装置能达到验证铁钉的吸氧腐蚀的实验目的,故A正确;
B.测定硝酸钾的溶解度时,温度计应插入硝酸钾溶液中,不能插入水浴中,则题给装置不能达到测定硝酸钾的溶解度的实验目的,故B错误;
C.过氧化氢溶液与亚硫酸钠溶液反应生产硫酸钠和水,反应中没有明显的实验现象,则题给装置不能达到探究浓度对反应速率的影响的实验目的,故C错误;
D.氢氧化钠溶液与氯化铁溶液反应生产氢氧化铁沉淀,无法制得氢氧化铁胶体,则题给装置不能达到制备氢氧化铁胶体的实验目的,故D错误;
故选A。
6. 沸石分子筛选择性催化还原的循环过程如图所示。下列说法正确的是
A. 反应过程中催化剂未参与电子得失B. 步骤一中与的物质的量之比为
C. 每生成理论上消耗D. 所有步骤均有氧化还原反应发生
【答案】C
【解析】
【分析】由图知,步骤一的反应为4Cu++O2+2H2O=4,步骤二的反应为+NO=Cu++HONO,步骤三的反应为HONO+NH3=NH4NO2,步骤四的反应为NH4NO2=N2+2H2O;总反应为4NO+O2+4NH3=4N2+6H2O。
【详解】A.步骤一中Cu+与O2、H2O反应生成,Cu元素的化合价由+1价升至+2价,Cu+失去电子、被氧化,A项错误;
B.步骤一的反应为4Cu++O2+2H2O=4,O2与H2O的物质的量之比为1∶2,B项错误;
C.根据总反应4NO+O2+4NH3=4N2+6H2O知,每生成1mlN2理论上消耗0.25mlO2,C项正确;
D.步骤三的反应中元素的化合价没有变化,没有氧化还原反应发生,D项错误;
答案选C。
7. 下列由实验现象所得结论正确的是
A. 向溶液中滴入稀硫酸酸化的溶液,溶液由浅绿色变为黄色,证明氧化性大于
B. 向某无色溶液中滴加1—2滴酚酞试液,一段时间后溶液仍呈无色,证明该溶液的
C. 常温下将带火星的木条放入浓加热分解生成的气体中,木条复燃,证明支持燃烧
D. 将某气体通入淀粉和的混合溶液,蓝色褪去,证明该气体具有漂白性
【答案】C
【解析】
【详解】A.向溶液中滴入稀硫酸酸化的溶液,硝酸根在酸性条件也具有强氧化性,溶液由浅绿色变为黄色,无法证明氧化性大于,故A错误;
B.酚酞是一种有机弱酸,变色范围是pH=8.0-10.0,溶液也可能是无色,故B错误;
C.浓硝酸分解的反应为,生成的NO2和O2的体积比为4:1,而空气中N2和O2的体积比为4:1,故带火星的木条复燃,能说明NO2支持燃烧,故C正确;
D.将某气体通入淀粉和混合溶液,蓝色褪去,不能证明该气体具有漂白性,也可能是该气体与发生了氧化还原反应,故D错误;
故答案选C。
8. 草酸亚铁晶体是一种黄色难溶于水的固体,受热易分解,是生产锂电池的原材料。为探究某草酸亚铁晶体的纯度进行如下实验(相同条件下的还原性强于),实验步骤如下:
Ⅰ.准确称取草酸亚铁晶体样品(含有草酸铵杂质,其它杂质不参与反应),溶于溶液中,配成溶液;
Ⅱ.取上述溶液,用的标准溶液滴定三次,平均消耗溶液;
Ⅲ.向步骤Ⅱ滴定后的三个锥形瓶中,分别加入适量锌粉和溶液,反应一段时间后,分别取1滴试液放在点滴板上检验,至极微量;
Ⅳ.过滤除去锌粉,分别将滤液收集在三个锥形瓶中,将滤纸及残余物充分洗涤,洗涤液并入相应滤液中,再补充约溶液,继续用的标准溶液滴定至终点,平行测定三次,平均消耗溶液。对于上述实验,下列说法错误的是
A. 可以用移液管代替滴定管量取待测液
B. 读数时应将滴定管从滴定管架上取下,单手捏住管上端无刻度处,使滴定管保持垂直
C. 容量瓶和滴定管使用前都需要进行检漏操作
D. 盛装标准溶液的滴定管,排气泡的方法如图
【答案】D
【解析】
【详解】A.移液管是用来准确移取一定体积溶液的量器,常用的移液管有5、10、25和50mL等规格,本实验中可以用25mL移液管代替滴定管量取待测液,A正确;
B.为方便和准确读数,读数时应将滴定管从滴定管架上取下,单手捏住管上端无刻度处,使滴定管保持垂直,眼睛平视溶液凹液面读数,B正确;
C.容量瓶和滴定管使用前都需要进行检漏操作,C正确;
D.盛装标准溶液应用酸式滴定管,图示的是碱式滴定管,D错误;
故选D。
9. 草酸亚铁晶体是一种黄色难溶于水的固体,受热易分解,是生产锂电池的原材料。为探究某草酸亚铁晶体的纯度进行如下实验(相同条件下的还原性强于),实验步骤如下:
Ⅰ.准确称取草酸亚铁晶体样品(含有草酸铵杂质,其它杂质不参与反应),溶于溶液中,配成溶液;
Ⅱ.取上述溶液,用的标准溶液滴定三次,平均消耗溶液;
Ⅲ.向步骤Ⅱ滴定后的三个锥形瓶中,分别加入适量锌粉和溶液,反应一段时间后,分别取1滴试液放在点滴板上检验,至极微量;
Ⅳ.过滤除去锌粉,分别将滤液收集在三个锥形瓶中,将滤纸及残余物充分洗涤,洗涤液并入相应滤液中,再补充约溶液,继续用的标准溶液滴定至终点,平行测定三次,平均消耗溶液。草酸亚铁晶体的纯度为
B.
C. D.
【答案】B
【解析】
【详解】由题意可知,Ⅱ在中溶液中草酸、亚铁离子均被高锰酸钾氧化,发生反应的离子方程式为、,反应的草酸含有草酸亚铁、草酸铵转化生成的草酸两部分;Ⅲ加入适量锌粉的目的是将Ⅱ得到的铁离子还原为亚铁离子,然后使用高锰酸钾溶液滴定,发生反应的离子方程式为,平均消耗溶液,反应的铁均来草酸亚铁晶体中,结合铁元素守恒可知,草酸亚铁晶体的纯度为。
故选B。
10. 草酸亚铁晶体是一种黄色难溶于水的固体,受热易分解,是生产锂电池的原材料。为探究某草酸亚铁晶体的纯度进行如下实验(相同条件下的还原性强于),实验步骤如下:
Ⅰ.准确称取草酸亚铁晶体样品(含有草酸铵杂质,其它杂质不参与反应),溶于溶液中,配成溶液;
Ⅱ.取上述溶液,用的标准溶液滴定三次,平均消耗溶液;
Ⅲ.向步骤Ⅱ滴定后的三个锥形瓶中,分别加入适量锌粉和溶液,反应一段时间后,分别取1滴试液放在点滴板上检验,至极微量;
Ⅳ.过滤除去锌粉,分别将滤液收集在三个锥形瓶中,将滤纸及残余物充分洗涤,洗涤液并入相应滤液中,再补充约溶液,继续用的标准溶液滴定至终点,平行测定三次,平均消耗溶液。根据上述实验,也可计算出杂质草酸铵含量,下列操作将导致草酸铵含量偏高的是
A. 步骤Ⅱ盛装待测液的锥形瓶用蒸馏水洗过,未用待测液润洗
B. 步骤Ⅰ配制溶液定容时仰视
C. 步骤Ⅱ滴定前滴定管尖嘴处无气泡,滴定后有气泡
D. 步骤Ⅳ滴定结束时,未等滴定管液面稳定就读数
【答案】D
【解析】
【分析】待测液中的草酸亚铁、草酸铵共消耗溶液;根据题意只氧化待测液中的Fe2+消耗溶液,V2越大表示草酸亚铁晶体的物质的量越多,氧化草酸亚铁晶体消耗的溶液的体积越大;V1减去草酸亚铁晶体消耗的溶液的体积=氧化草酸铵消耗的溶液的体积。
【详解】A.步骤Ⅱ盛装待测液的锥形瓶用蒸馏水洗过,未用待测液润洗,不影响草酸亚铁、草酸铵的物质的量,所以对消耗溶液的体积无影响,对测定草酸铵含量无影响,故不选A;
B.步骤Ⅰ配制溶液定容时仰视,所配待测液的浓度偏小,待测液中草酸铵的物质的量偏少,测定草酸铵含量偏低,故不选B;
C.步骤Ⅱ滴定前滴定管尖嘴处无气泡,滴定后有气泡,偏小,则氧化草酸铵消耗的溶液的体积偏小,测定草酸铵的物质的量偏小,测定草酸铵含量偏低,故不选C;
D.步骤Ⅳ滴定结束时,未等滴定管液面稳定就读数,滴定管内可能有气泡,则V2偏小,草酸亚铁消耗高锰酸钾的体积偏小,则氧化草酸铵消耗的溶液的体积偏大,测定草酸铵的物质的量偏大,测定草酸铵含量偏高,故选D;
选D。
二、选择题:本题共5小题,每小题4分,共20分。每小题有一个或两个选项符合题目要求,全部选对得4分,选对但不全的得2分,有选错的得0分。
11. A,X,M,Y为原子序数依次增大的短周期元素,其中M为金属元素,A、X、Y为非金属元素。是一种离子晶体,该立方晶胞参数为,可由制得,也可常压合成:,反应消耗可获得标准状况下气体,下列说法正确的是
A. M的原子坐标为
B. (中存在大键)分子中,键角:
C. 晶胞密度为
D. 沸点:
【答案】AC
【解析】
【分析】反应0.92gM可获得标准状况下0.448L气体,根据化学方程式可知2mlM~22.4LA2,则0.92gM的物质的量为0.04ml,M的摩尔质量为0.92g÷0.04ml=23g/ml,M为Na,A,X,M,Y为原子序数依次增大的短周期元素A、X、Y为非金属元素,且根据各化合物的组成可推知A为H、X为O、Y为Cl;
【详解】A.根据物质构成可知M为Na晶胞中位于面心位置,因此M的坐标为,故A正确;
B.Cl2O中心原子为O,有2个σ键、孤对电子数为,VSEPR模型为四面体形,分子构型为V形;ClO2中心原子为Cl,有2个σ键、其分子中存在大键)对电子数为1,VSEPR模型为平面三角形,分子构型为V形,故键角:,故B错误;
C.该晶胞中三种原子的个数比为,该晶胞的化学式为Na3OCl,晶胞密度为,故C正确;
D.过氧化氢和水都是分子晶体,过氧化氢的相对分子量更大因此其沸点更高,沸点:,故D错误;
故选AC。
12. 工业上常采用铬铁矿为主要原料制备红矾钠,实验室模拟红矾钠的制备步骤如下,与相关步骤对应的叙述正确的是
A. AB. BC. CD. D
【答案】BD
【解析】
【详解】A.石英中的SiO2和碱性介质会发生反应,则不能用石英坩埚煅烧,煅烧过程Fe(CrO2)2被O2氧化为Na2CrO4和Fe2O3,根据得失电子守恒可得该反应中n(O2)∶n[Fe(CrO2)2]=7∶4,A错误;
B.NaFeO2中铁元素化合价为+3价,则NaFeO2遇水强烈水解生成Fe(OH)3沉淀,其水解化学方程式为:NaFeO2+2H2O=NaOH+Fe(OH)3↓,B正确;
C.酸性Na2Cr2O7具有强氧化性,HCl会被酸性Na2Cr2O7氧化为Cl2,同时Na2Cr2O7被还原,则酸化时不能用盐酸,C错误;
D.Na2Cr2O7溶液先蒸发浓缩、后降温结晶可以获得红矾钠,D正确;
故选BD。
13. 与反应机理如图所示,用箭头()表示电子对的转移。下列说法错误的是:
A. 反应历程包含的电离、过氧化物中间体产生的过程
B. 若用代替,反应过程中有生成
C. 第③步到第④步过程中S杂化方式发生改变
D. 的酸性强于,与非羟基氧原子的吸电子效应有关
【答案】B
【解析】
【详解】A.第①步为的电离,第②③步为过氧化物中间体产生的过程,故A正确;
B.水中氧来源于,因此若用代替,反应过程中无生成,故B错误;
C.③→④的过程中硫氧双键变为了硫氧单键,S杂化方式发生改变,故C正确;
D.的酸性强于,非羟基氧原子的吸电子效应导致羟基极性增强,故D正确;
故答案为:B。
14. 普鲁士蓝类材料具有开放式的骨架结构,骨架内具有大量的氧化还原位点,可作为水系碱金属离子的正极材料。电解质阳离子为钠离子时,称为钠离子电池,充放电过程中晶胞的组成变化如图所示。下列说法错误的是
A. 每个普鲁士黄晶胞转化为普鲁士蓝晶胞,转移电子数为8
B. 充电时阳极反应可能为
C. 充电过程中若一个晶胞有5个,则该晶胞中数目为3
D. 当水合阳离子与晶胞中离子通道大小匹配时,才能进行可逆的嵌入和脱嵌过程
【答案】AC
【解析】
【详解】A.根据图示,1个普鲁士黄晶胞转化为1个普鲁士蓝晶胞,4个碱金属离子嵌入,需4个铁离子得电子,转化为4个亚铁离子,需转移电子数为4,A错误;
B.充电过程中,阳极钠离子脱出,晶胞中亚铁离子转化为铁离子,阳极反应可能为,B正确;
C.1个普鲁士黄晶胞最多嵌入8个碱金属离子,形成1个普鲁士白晶胞,此时要有8个铁离子得电子,形成8个亚铁离子。现1个晶胞中有5个亚铁离子,说明嵌入5个碱金属离子,C错误;
D.如果水合阳离子的大小和晶胞的离子通道大小不匹配,无法进入和离开晶胞,必须保证大小匹配,才能进行可逆的嵌入和脱嵌过程,D正确;
答案选AC。
15. 利用平衡移动原理,分析一定温度下在不同的体系中的可能产物。已知:图1中曲线表示体系中各含碳粒子的与的关系;图2中曲线Ⅰ的离子浓度关系符合;曲线Ⅱ的离子浓度关系符合[起始,不同下含碳粒子的浓度由图1得到]。
下列说法错误是
A. 由图1,时,
B. 图2中,初始状态,平衡后溶液中存在:
C. 图1和图2,初始状态,发生反应:
D. 沉淀制备时,选用溶液比同浓度的产品纯度高
【答案】B
【解析】
【分析】由图1可知:当碳酸和碳酸氢根离子浓度相等时,pH=6.37,此时可求得碳酸的电离平衡常数;碳酸根离子浓度和碳酸氢根离子浓度相等时pH=10.25,此时可求得碳酸的电离平衡常数。
【详解】A. 的平衡常数K=Ka1Ka2=10-16.62,时此时、pH=8.31,故A正确;
B.由2可知平衡态时则初始状态要发生碳酸根离子和镁离子生成碳酸镁沉淀,此时,故B错误;
C.图1和图2,初始状态,溶液中主要存在的时碳酸氢根离子,此时对应点在碳酸镁曲线下方、氢氧化镁曲线上方,发生反应:,故C正确;
D.沉淀制备时,选用溶液时发生,选用同浓度的除了由碳酸没生成外还有杂质氢氧化镁生成,前者产品纯度高,故D正确;
故答案为:B。
三、非选择题:本题共5小题,共60分。
16. 钪是稀土元素家族中重要的一员,单质形式的钪被大量应用于合金的掺杂,可以极大程度改善金属的性能。回答下列问题:
(1)写出的价电子排布式:___________,同周期中与基态原子具有相同未成对电子数的元素还有___________种。
(2)可与等其他配体形成配合物。已知离子中存在大π键,中C原子的杂化方式为___________。离子化合物中,存在的化学键除离子键外还有___________,的配位数为___________。
(3)如图所示的一种合金为立方晶胞,其晶胞参数为,晶胞中所含的原子数目比为___________。原子x与y的距离___________。晶胞结构的另一种表示中,处于顶角位置,则处于___________位置。
【答案】(1) ①. ②. 4
(2) ①. 杂化 ②. 配位键、共价键 ③. 4
(3) ①. ②. ③. 棱心和体心
【解析】
【小问1详解】
钪是21号元素,处于第四周期第ⅢB族,价电子排布式为3d14s2,有1个未成对电子,同周期中有一个未成对电子的元素还有K、Cu、Ga、Br共4种;
【小问2详解】
中C原子的价层电子对为3+=3,故C的杂化方式为杂化,离子化合物中,存在的化学键除离子键外还有内部的共价键和配位键,C原子为配位原子,有4个配位键,故的配位数为4;
【小问3详解】
根据晶胞示意图,Sc所处的位置为棱心和体心,共4个,Ag原子是在体内的灰色小球,共8个,顶点和面心为Al原子,共4个,故原子数目比为;由图可知,原子y位于晶胞中右下前方小立方体的体心,原子x位于晶胞中右下后方顶角,原子y与距离最近的顶点为晶胞体对角线的,体对角线为,即该距离为,可作y到右下楞垂线,通过解直角三角形可得,原子x与y的距离为=nm;晶胞结构的另一种表示中,如果处于顶角位置,则处于棱心和体心位置。
17. 电解精炼铜的阳极泥中含有等杂质,工业生产上从其中提取银和硒的流程如图所示:
已知:在碱性条件下很稳定,有很强的络合能力,与形成配离子,常温下该反应的平衡常数。
回答下列问题:
(1)加快“焙烧”速率可采取的一种措施为___________。
(2)流出液Ⅰ中溶质的主要成分是___________,分铜液中主要的金属阳离子是___________。
(3)“分铜”时,反应温度不能过高,原因是___________,加入氯化钠的主要目的是___________。
(4)“分金”时转化成的离子方程式为___________。
(5)“分银”时发生的反应为,该反应中平衡常数___________[已知]。
(6)“还原”过程中没有参与氧化还原过程,“滤液Ⅲ”中主要含有,若制得银,则消耗___________。
【答案】(1)将阳极泥粉碎、搅拌或适当升高温度
(2) ①. ②.
(3) ①. 温度过高,分解 ②. 降低银的浸出率
(4)
(5)
(6)2
【解析】
【分析】焙烧时,除了Au外,阳极泥中其他物质均转化为对应的氧化物,故进入“分铜”步骤的物质有CuO、Ag2O、Fe2O3;烟气中主要是SO2、SeO2、O2;“分铜”步骤加入H2SO4、H2O2、NaCl后Au不参与反应,Ag2O生成AgCl沉淀,CuO转化成Cu2+,Fe2O3转化成Fe3+,所以分铜液里是铜的盐溶液,分铜渣里是Au和AgCl;分金步骤中加入HCl和NaClO3,Au与其反应生成,进入到分金液中,AgCl不反应,留在分金渣中,在分银步骤中加入Na2S2O3,AgCl转化成,还原步骤中转化成Ag,据此分析回答;
【小问1详解】
加快“焙烧”速率的措施为粉碎阳极泥或搅拌;
【小问2详解】
①流出液中主要是反应中生成的硫酸,即;
②据分析可知,分铜液中的主要阳离子为Fe3+、Cu2+;
【小问3详解】
①由于“分铜”时加入氧化剂H2O2,若温度过高,H2O2则会分解;
②加入氯化钠主要目的使Ag+转化成AgCl沉淀,降低银的浸出率;
【小问4详解】
“分金”时Au与Na2S2O3反应转化成,故反应方程式为:;
【小问5详解】
该反应平衡常数为;
【小问6详解】
由分析知,滤液Ⅲ中[Ag(S2O3)2]3-被Na2S2O4还原为Ag,自身被氧化为Na2SO3,根据得失电子守恒初步配平方程式为:2[Ag(S2O3)2]3-+→2Ag+2+4,结合流程知,可在左边添加4个OH-配平电荷守恒,右边添加2个H2O配平元素守恒,得完整方程式为:2[Ag(S2O3)2]3-++4OH-=2Ag+2+4+2H2O,故制得1mlAg消耗NaOH溶液2ml。
18. 卤代甲硅烷是一类重要的硅化合物,是合成其他硅烷衍生物的起始原料。三溴甲硅烷(,熔点,沸点,易水解、易着火)的合成反应为:,一种合成并提纯的装置如图所示(加热、加持装置略去)。
(1)制备阶段:装置6的仪器名称___________,装置4的作用___________;装置2、3、5的加热顺序为___________;判断制备反应结束的实验现象是___________;该实验装置存在的一定的缺陷,请指出___________。
(2)提纯阶段:对5与6之间的玻璃导管进行熔封后,对制得的粗产品进行提纯。提纯操作的名称___________;提纯操作时的状态___________;
(3)测量阶段:采用如下方法测定溶有少量杂质的纯度。取样品经水解、干燥、灼烧、冷却和称量等系列操作,测得所得固体物质质量为,则样品纯度为___________(用含的代数式表示)。
【答案】(1) ①. 蒸馏烧瓶 ②. 吸收未反应完的溴 ③. 3、2、5 ④. 管式炉5中无固体剩余或仪器6中无液体滴下 ⑤. 无尾气处理装置
(2) ①. 蒸馏 ②. 关闭打开
(3)
【解析】
【分析】1、2、3、为HBr生成装置,4为除杂装置除去混合气体中的溴蒸汽,5为反应装置,6、7、8、9为提纯装置。
【小问1详解】
装置6为蒸馏烧瓶,装置4中溴化亚铁能和溴单质反应将未反应的溴单质吸收,应先预热HBr生成装置,再将溴单质通入生成装置较少4中溴化亚铁在反应前的消耗,等HBr制得后再加热5,故加热顺序为3、2、5,反应结束时5中固体消耗殆尽且6中不再有液体产生,溴单质和溴化氢都有毒需要增加尾气处理装置;
【小问2详解】
利用产物体系中各组分沸点不同蒸馏提纯,提纯时为了让液体能顺利留下应关闭打开;
【小问3详解】
样品最终经过水解、干燥、灼烧、冷却得到二氧化硅,269g~60gSiO2,则样品中质量为,样品纯度为。
19. 铊是一种有毒有害的重金属元素,对人体有较大的危害。湿法炼锌工业废水中的主要阳离子有,需要处理回收金属元素达标后排放,可以采用以下不同方法处理废水:
已知:①氧化性强于,为两性氧化物,溶液时开始溶解,常温下相关离子开始沉淀和沉淀完全时如表所示:
②萃取的反应原理为H++CH3CONR2+TlCl[CH3CONR2H]TlCl4
请回答下列问题:
(1)“反应”步骤中总反应的离子方程式为___________。
(2)“滤渣”的主要成分是___________(填化学式),通常在“分步沉淀”时加入絮凝剂,其目的是___________。
(3)请从化学平衡的角度解释“反萃取”过程中加入的原理和目的___________。
(4)“分步沉淀”时,沉淀第二种离子时调节溶液的范围为___________,当其恰好完全沉淀,则溶液中先沉淀的离子浓度为___________。
(5)废水中吸附过程如图所示,该树脂为___________(填“阳离子”或“阴离子”)交换树脂,若使吸附剂再生,且回收,可将离子交换树脂浸入___________溶液。
a. b. c.
【答案】(1)
(2) ①. ②. 吸附沉淀,使沉淀颗粒变大,便于过滤除杂
(3)与反应,减小浓度,平衡逆向移动,使元素以形式重新进入水层
(4) ①. ②.
(5) ①. 阳离子 ②. b
【解析】
【分析】由题给流程可知,向工业废水中先后加入适量酸性高锰酸钾溶液和氯化钠溶液,将溶液中的Tl+离子转化为TlCl离子,加入萃取剂CH3CONR2萃取溶液中的TlCl离子,分液得到水相和含有TlCl离子的有机相;向有机相中加入醋酸铵溶液反萃取、分液得到含有TlCl离子的溶液;向溶液中加入亚硫酸钠溶液,将溶液中的TlCl离子还原为含铊沉淀,过滤分离得到含铊沉淀和达标废液;向工业废水中加入氢氧化钠溶液和絮凝剂分步沉淀,将溶液中的铁离子、锌离子转化为氢氧化铁、氢氧化锌沉淀,过滤得到含有氢氧化铁、氢氧化锌的滤渣和含有Tl+离子的滤液;加入稀硫酸酸化滤液后,加入氧化剂将溶液中Tl+离子氧化为Tl3+离子,向氧化后的溶液中加入阳离子交换树脂吸附脱除Tl3+离子后得到达标废液。
【小问1详解】
由分析可知,反应步骤中先后加入适量酸性高锰酸钾溶液和氯化钠溶液的目的是将溶液中的Tl+离子转化为TlCl离子,则总反应的离子方程式为,故答案为:;
【小问2详解】
由分析可知,分步沉淀时加入氢氧化钠溶液和絮凝剂分步沉淀的目的是将溶液中的铁离子、锌离子转化为氢氧化铁、氢氧化锌沉淀,其中加入絮凝剂的作用是吸附沉淀,使沉淀颗粒变大,便于过滤除杂,故答案为:;吸附沉淀,使沉淀颗粒变大,便于过滤除杂;
【小问3详解】
由萃取的反应原理可知,反萃取过程中加入醋酸铵溶液的作用是醋酸根离子与溶液中的氢离子反应,减小溶液中氢离子浓度,平衡向逆反应方向移动,使溶液中铊元素以TlCl离子重新进入水层,有利于加入亚硫酸钠溶液将TlCl离子还原为含铊沉淀,故答案为:与反应,减小浓度,平衡逆向移动,使元素以形式重新进入水层;
【小问4详解】
由离子开始沉淀和沉淀完全时的pH可知,分步沉淀时,沉淀第二种离子为锌离子,为防止溶液pH为10时氢氧化锌溶解,加入氢氧化钠溶液应调节溶液pH的范围为;由铁离子完全沉淀的pH可知,氢氧化铁的溶度积为10—5×(10—10.3)3=10—35.9,由锌离子完全沉淀时溶液pH为8可知,溶液中铁离子浓度为ml/L=10—17.9 ml/L,故答案为:;10—17.9 ml/L;
【小问5详解】
由分析可知,加入阳离子交换树脂的目的是吸附脱除Tl3+离子后得到达标废液,由吸附过程方程式和Tl3+离子的氧化性强于铁离子可知,若使吸附剂再生,且回收Tl3+离子,可将离子交换树脂浸入硫酸溶液中使平衡逆向移动,故答案为:阳;b。
20. 研究的资源综合利用,对实现“碳达峰”和“碳中和”有重要意义。
(1)在加氢合成的体系中,同时发生以下反应:
反应Ⅰ.
反应Ⅱ.
反应Ⅲ.
反应Ⅰ的___________,该反应在___________(填“高温”、“低温”或“任意温度”)下能自发。
(2)向体积为的密闭容器中,投入和,平衡时或在含碳产物中物质的量分数及的转化率随温度的变化如图:
已知反应Ⅱ的反应速率,,为速率常数,c为物质的量浓度。
①图中m代表的物质是___________。
②范围内,随着温度升高,的平衡产量的变化趋势是___________。
③在p点时,若反应Ⅱ的,此时该反应的___________;
④已知气体分压=气体总压×气体的物质的量分数,用平衡分压代替平衡浓度可以得到平衡常数;p点时体系总压强为,反应Ⅱ的___________(保留2位有效数字)。
⑤由实验测得,随着温度逐渐升高,混合气体的平均相对分子质量几乎又变回起始的状态,原因是___________。
【答案】(1) ①. ②. 低温
(2) ①. ②. 先减小后增大 ③. 0.16 ④. ⑤. 反应Ⅰ、Ⅲ为放热反应,反应Ⅱ为吸热反应,高温时主要发生反应Ⅱ,反应Ⅱ反应前后气体分子数相等,所以气体平均相对分子质量基本不变
【解析】
【小问1详解】
Ⅰ=Ⅱ+Ⅲ则,;该反应正向放热,正向体积减小熵减,当时T较小,则该反应低温自发;
【小问2详解】
反应Ⅰ、Ⅲ正向放热,反应Ⅱ正向吸热,升高温度反应Ⅰ、Ⅲ逆向移动、反应Ⅱ正向移动,则CO的物质的量分数增大、甲醇的物质的量分数减小,m代表CO;升高温度反应Ⅰ、Ⅲ逆向移动、反应Ⅱ正向移动,根据二氧化碳的变化趋势可以推知水的平衡产量变化趋势为先减小后增大;p点二氧化碳的转化率为20%,则二氧化碳变化物质的量为0.2ml,和的总物质的量为0.2ml;此时CO的体积分数为20%,则和的物质的量分别为0.04ml、0.16ml;在1L容器中有:、、,则x+z=0.16、y-z=0.04,有x+y=0.2,则,1-x-y=1-(x+y)=0.8,则n(CO2)=(1-x-y)ml=0.8ml、n(H2)=()ml=2.48ml、n(H2O)=(x+y)ml=0.2ml、n(CO)=0.04ml,p点为平衡点则、;反应Ⅰ、Ⅲ为放热反应,反应Ⅱ为吸热反应,高温时主要发生反应Ⅱ,反应Ⅱ反应前后气体分子数相等,所以气体平均相对分子质量基本不变。A.验证铁钉的吸氧腐蚀
B.测定的溶解度
C.探究浓度对反应速率的影响
D.制备氢氧化铁胶体
步骤
叙述
A
Ⅰ.煅烧:将难溶于水的铬铁矿在碱性介质中熔融煅烧,生成了可溶性的
熔融煅烧可在石英坩埚中进行,该反应中
B
Ⅱ.浸取:煅烧后的熟料成分比较复杂,含有等,其中遇水强烈水解生成沉淀,浸取后可获得的浸取液
水解的化学方程式为:
C
Ⅲ.中和除杂、酸化:酸化可以使转变为
酸化时可选用盐酸
D
Ⅳ.结晶:结晶后得到橙红色晶体红矾钠
先蒸发浓缩、后降温结晶获得红矾钠
离子
开始沉淀的
2.7
6.4
1.4
沉淀完全的
3.7
8.0
2.8
相关试卷
这是一份山东省济宁市2023-2024学年高二上学期2月质量检测(期末考试)化学试题(含答案),共13页。试卷主要包含了下列化学用语表达错误的是等内容,欢迎下载使用。
这是一份山东省济宁市2023-2024学年高二上学期2月质量检测(期末考试)化学试题(PDF版含答案),文件包含山东省济宁市2023-2024学年高二上学期期末考试化学试题pdf、高二化答pdf等2份试卷配套教学资源,其中试卷共9页, 欢迎下载使用。
这是一份山东省济宁市2023-2024学年高三上学期1月质量检测化学试题含答案,共14页。试卷主要包含了01等内容,欢迎下载使用。

