四川省广元市苍溪中学校2023-2024学年高二上学期10月月考化学试题含答案
展开一、单选题(每小题3分,共计42分)
1. 苯乙烷与在光照条件下发生一氯取代,反应历程如图所示。下列说法错误的是
A. 反应①②③的
B. 使用恰当的催化剂,可以使反应②的程度减小,反应③的程度增大
C. 已知物质A的稳定性大于B,则分别获得等物质的量A和B,前者需要的能量更少
D. 为加快反应速率,可在日光直射的地方进行实验
【答案】D
【解析】
【详解】A.反应①②③为断键过程,断键吸热,故A正确;
B.催化剂具有选择性,用恰当的催化剂,可以使反应②的程度减小、反应③的程度增大,故B正确;
C.物质A的稳定性大于B,A的能量小于B,则分别获得等物质的量A和B,前者需要的能量更少,故C正确;
D.日光直射,苯乙烷与反应非常剧烈,可能会引起爆炸,故D错误;
选D。
2. 下列不能用勒夏特列原理解释的事实是
A. 红棕色的NO2加压后颜色先变深后变浅
B. 氢气、碘蒸气、碘化氢气体组成的平衡体系加压后颜色变深
C. 实验室常用饱和食盐水的方法收集氯气
D. 合成氨工业使用高压以提高氨的产量
【答案】B
【解析】
【详解】A.对2NO2 N2O4平衡体系增加压强,体积变小,颜色变深,平衡正向移动,颜色变浅,能用勒夏特列原理解释,故A不选;
B.氢气、碘蒸气、碘化氢气体组成的平衡体系加压,体积变小,颜色变深,平衡不移动,不能用勒夏特列原理解释,故B选;
C. Cl2+H2OH++Cl-+HClO,饱和食盐水中氯离子浓度大,使氯气与水反应的平衡逆向移动,氯气在水中溶解度减小,实验室常用饱和食盐水的方法收集氯气,能用勒夏特列原理解释,故C不选;
D.合成氨反应:N2+3H22NH3,增大压强,平衡正向移动,氨的产率提高,能用勒夏特列原理解释,故D不选;
故选B。
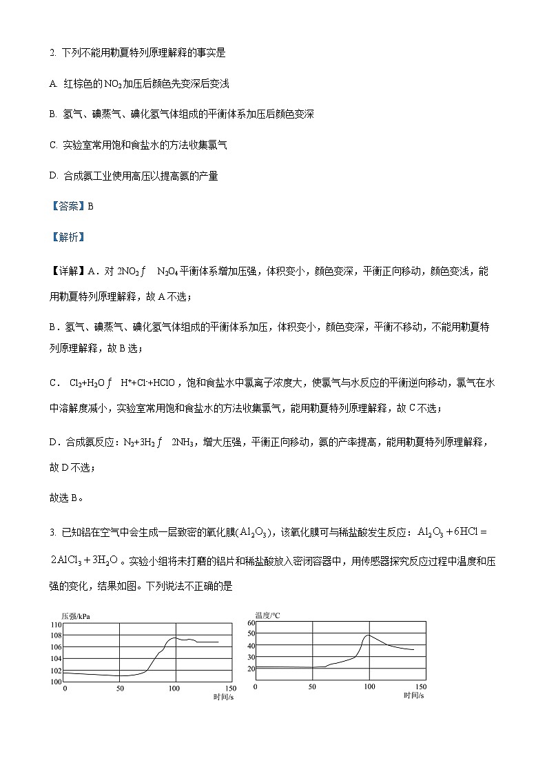
3. 已知铝在空气中会生成一层致密的氧化膜(),该氧化膜可与稀盐酸发生反应:。实验小组将未打磨的铝片和稀盐酸放入密闭容器中,用传感器探究反应过程中温度和压强的变化,结果如图。下列说法不正确的是
A. 反应过程中有热量放出B. 0~50s,发生稀盐酸与的反应
C. 50s时,溶液中溶质为D. 100~140s,压强减小是因为温度降低
【答案】C
【解析】
【详解】A.由图示可知,反应的过程中温度升高,反应过程中有热量放出,故A正确;
B.氧化铝覆盖在铝的表面,由图示可知,0~50s,压强未增大,无气体产生,则发生稀盐酸与的反应,故B正确;
C.50s时,盐酸未反应完,溶液中溶质为、HCl,故C错误;
D.100~140s,反应停止了,压强减小是因为温度降低,故D正确;
答案选C。
4. 在恒容的密闭容器中发生反应,下列叙述中,不能说明反应已达平衡状态的是
A. 恒温条件下,混合气体的压强不发生变化
B. 绝热条件下,化学平衡常数K不再改变
C. 混合气体的密度不发生变化
D. 的质量不发生变化
【答案】A
【解析】
【详解】A.该反应为气体总物质的量不变的反应,恒温条件下,混合气体的压强始终不发生变化,不能判定平衡状态,故A错误;
B.K与温度有关,则绝热条件下,化学平衡常数K不再改变,可知温度不变,达到平衡状态,故B正确;
C.混合气体的体积不变,质量为变量,则混合气体的密度不发生变化,达到平衡状态,故C正确;
D.Fe2O3的质量不发生变化,符合平衡的特征“定”,达到平衡状态,故D正确;
故选:A。
5. 已知I.碳碳双键加氢时总要放出热量,并且放出的热量与碳碳双键的数目大致成正比;
II.1,3-环己二烯( )脱氢生成苯是放热反应。相同温度和压强下,关于反应的,下列判断正确的是
① ②
③ ④
A. ,B.
C. ,D.
【答案】C
【解析】
【详解】A.反应①和②都是和氢气加成,是放热反应,所以ΔH1<0,ΔH2<0,故A错误;
B.将反应①和②相加不能得到反应③,所以ΔH3≠ΔH1+ΔH2,故B错误;
C.反应①和②都是放热反应,ΔH<0,根据已知,加氢放出的热量与碳碳双键的数目大致成正比,所以ΔH1>ΔH2;反应④是1,3-环己二烯脱氢生成苯的逆反应,是吸热反应,所以ΔH4>0,所以ΔH2<ΔH4,故C正确;
D.由已知方程式可知,ΔH3=ΔH2+ΔH4,故D错误;
答案选C。
6. 甲酸可在固体催化剂表面逐步分解,各步骤的反应历程及相对能量如图所示,下列说法正确的是
A. 催化剂为固态,其表面积对反应总速率无影响
B. 各步反应中,③生成④的速率最快
C. 若用D(氘)标记甲酸中的羧基氢,最终产物中可能存在D2
D. 固体催化剂的加入降低了该分解反应的△H
【答案】C
【解析】
【详解】A.催化剂为固态,其表面积越大,催化效果越好,反应速率越快,故A错误;
B.活化能越小,反应速率越快,由图可知,②生成③活化能最小,化学反应速率最快,故B错误;
C.若用D(氘)标记甲酸中的羧基氢,则①生成②时,会生成-D,在④生成⑤中,可能-D与-D结合生成D2,故C正确;
D.催化剂无法改变反应的,故D错误;
故选:C。
7. 氢气可用于制备H2O2.已知:①H2(g)+A(l)=B(l) ΔH1;②O2(g)+B(l)=A(l)+H2O2(l) ΔH2,其中A、B均为有机物,两个反应均为自发反应,则反应H2(g)+O2(g)=H2O2(l)的ΔH
A. 大于0B. 小于0
C. 等于0D. 无法判断
【答案】B
【解析】
【详解】反应H2(g)+A(l)=B(l)和O2(g)+B(l)=A(l)+H2O2(l)均为熵减反应,即ΔS<0,两反应均为自发反应,根据ΔH-TΔS<0可知,这两个反应均为放热反应,则有ΔH1<0,ΔH2<0。根据盖斯定律,由①+②可得:H2(g)+O2(g)=H2O2(l) ΔH,则有ΔH=ΔH1+ΔH2<0;
故选B。
8. Burns和Daintn研究发现Cl2与CO合成COCl2的反应机理如下:
① Cl2(g)2Cl•(g) 快
② CO(g)+Cl•(g) COCl•(g) 快
③ COCl•(g)+Cl2(g)COCl2(g)+Cl•(g) 慢
反应②的速率方程为v正=k正c(CO)×c(Cl•),v逆=k逆c(COCl•)。下列说法错误的是
A. 反应①的活化能小于反应③的活化能
B. 反应②的平衡常数K=
C. 要提高合成COCl2的速率,关键是提高反应①的速率
D. 选择合适的催化剂能提高单位时间内COCl2的产率
【答案】C
【解析】
【详解】A.反应①是快反应,反应③是慢反应,反应的活化能越大,反应速率越慢,则反应①的活化能小于反应③的活化能,故A正确;
B.反应②达到平衡时V正=V逆,即k正c(CO)c(Cl•)=k逆c(COCl•),,平衡常数K=,故B正确;
C.反应①、②是快反应,反应③是慢反应,慢反应是整个反应的决速反应,所以要提高合成COCl2的速率,关键是提高反应③的速率,故C错误;
D.选择合适的催化剂能加快该反应的速率,能提高单位时间内COCl2的产率,故D正确;
故选:C。
9. 丙酮碘化反应为兴趣小组在20℃时研究了该反应的反应速。他们在反应开始前加入淀粉溶液,通过观察淀粉溶液褪色时间来度量反应速举的大小。实验数据如下表,其中①~④混合液总体积相同。
下列根据实验数据做出的推理不合理的是
A. 实验①中,ν(I2)=5×10-5ml·L-1·s-1
B. 由实验①②可知c(丙酮)越大,反应速率越快
C. 由实验①③可知c(I2)越大,反应速率越慢
D. 由实验①④可知,c(H+)越大,反应速率越快
【答案】C
【解析】
【详解】A.实验①中,,A正确;
B.实验①②变量为丙酮的浓度不同,由实验①②可知,c(丙酮)越大,褪色时间越短,反应速率越快,B正确;
C.碘单质能使淀粉溶液变蓝色,实验①③变量为碘单质浓度,由实验①③可知c(I2)越大,褪色时间越长,但不能说明反应速率慢,C错误;
D.实验①④变量为氢离子的浓度不同,由实验①④可知,c(H+)越大,褪色时间越短,反应速率越快,D正确;
故选C。
10. 某反应A(g)+B(g)→C(g)+D(g) 的速率方程为v=kcm(A)·cn(B), 其中k是反应速率常数,受温度、催化剂的影响。其半衰期(当剩余反应物恰好是起始的一半时所需的时间)为 0.8/k。改变反应物浓度时,反应的瞬时速率如表所示;
下列说法不正确的是
A. 上述表格中的c1=0.75、v1=6.4
B. 该反应的速率常数k=6.4×10-3min-1
C. 在过量的B 存在时,反应掉75%的A 所需的时间是250 min
D. 升温、加入催化剂、缩小容积(加压),均可使k增大导致反应的瞬时速率加快
【答案】D
【解析】
【分析】某反应A(g)+B(g)→C(g)+D(g) 的速率方程为v=kcm(A)·cn(B), 其中k是反应速率常数,受温度、催化剂的影响,浓度变化,k不变。由第二组数据3.2×10-3=k(0.5)m×(0.050)n和第四组数据3.2×10-3=k(0.5)m×(0.100)n,可知n=0,由第一组数据1.6×10-3=k(0.25)m×(0.050)0 ,第二组数据3.2×10-3=k(0.5)m×(0.050)0,两式相比得到m=1;将n=0,m=1代入1.6×10-3=k(0.25)1×(0.050)0得到k=6.4×10-3 min-1。速率方程式为v=6.4×10-3 c (A)·c0(B)。
【详解】A.由上速率方程式为v=6.4×10-3 c (A)·c0(B),代入第三组数据,v1=6.4×10-3 ×(1.00)×(0.100)0=6.4×10-3 ml·L-1·min-1;第六组数据中v=4.8×10-3 ml·L-1·min-1,根据表格数据规律,可知c1=0.75,c2=0.050,A项正确;
B.根据以上分析第一、二、四组数据可以推知该反应的速率常数k=6.4×10-3min-1,B项正确;
C.根据题给信息,其半衰期(当剩余反应物恰好是起始的一半时所需的时间)为 0.8/k。若从开始到反应了50%,则需要时间0.8/k,从50%反应到25%,则需要时间0.8/k,则反应掉75%的A看成是经历两次半衰期,所需时间是min,C项正确;
D.改变反应物浓度时,k不变。加入催化剂、缩小容积(加压),不可使k增大,D项不正确。
故答案选D。
11. 下列图示与对应的叙述相符的是
A. AB. BC. CD. D
【答案】D
【解析】
【详解】A.由图可知,反应达到化学平衡时,改变条件,正、逆反应速率均增大,但仍然相等,若反应为气体体积不变的可逆反应,增大压强,平衡不移动,正、逆反应速率均增大,但仍然相等,则题给图示改变的条件不一定是加入催化剂,故A错误;
B.该反应为气体体积减小的反应,将容器体积缩小后,气体压强增大,平衡向正反应方向移动,四氧化二氮的浓度增大,由图可知,达到平衡时,四氧化二氮的浓度突然增大,后又逐渐减小,说明平衡向逆反应方向移动,改变的条件是增大四氧化二氮的浓度,不是将容器体积缩小,故B错误;
C.由图可知,A生成B的反应为①AB∆H1=E1—E2,B生成C的反应为①BC∆H2= E3—E4,则A生成C的反应为AC∆H1+∆H2=E1—E2+E3—E4,故C错误;
D.由图可知,反应达到平衡后,升高温度,逆反应速率大于正反应速率,说明平衡向逆反应方向移动,该反应为放热反应,故D正确;
故选D。
12. 甲醇脱氢法制HCOOCH3工艺过程涉及如下反应:
反应I:2CH3OH(g)=HCOOCH3(g)+2H2(g);ΔH1=+135.4kJ·ml-1
反应Ⅱ:CH3OH(g)=CO(g)+2H2(g);ΔH2=+106.0kJ·ml-1
向容积为10L的恒容密闭容器中通入1.0mlCH3OH气体发生上述反应,反应相同时间,测得CH3OH的转化率和HCOOCH3的选择性随温度变化如图所示。
(已知:HCOOCH3的选择性=×100%)。下列说法正确的是
A. HCOOCH3(g)=2CO(g)+2H2(g)的ΔH=-76.6kJ·ml-1
B. 实线代表的是HCOOCH3的选择性
C. 553K时,HCOOCH3的产量为0.1ml
D. 低于553K时,温度越高,生成的HCOOCH3越多。高于553K时,温度越高,生成的CO越多
【答案】D
【解析】
【详解】A.根据盖斯定律可知该反应可由2×反应Ⅱ-反应I得到,ΔH=2ΔH 2-ΔH 1=2(+106.0kJ·ml-1)-(+135.4kJ·ml-1)=+76.6kJ·ml-1,选项A错误;
B.反应I和反应Ⅱ均为吸热反应,随温度的升高平衡均正向移动,实线代表的是甲醇的转化率,选项B错误;
C.553 K时,甲醇的转化率为20%,HCOOCH3的选择性为50%,1.0 ml CH3OH中消耗0.2ml,其中0.1ml转化为甲酸甲酯,甲酸甲酯的物质的量为0.05ml,选项C错误;
D.由图可知,低于553 K时,甲醇的转化率和甲酸甲酯的选择性都随温度的升高而增大所以温度越高,生成的HCOOCH3越多。而高于553 K时,甲酸甲酯的选择性明显降低,反应以反应Ⅱ为主,因此温度越高,生成的CO越多,选项D正确;
答案选D。
13. 以Fe3O4为原料炼铁,主要发生如下反应:
反应I:Fe3O4(s)+CO(g)=3FeO(s)+CO2(g) △H1>0
反应II:Fe3O4(s)+4CO(g)=3Fe(s)+4CO2(g) △H2
将一定体积CO通入装有Fe3O4粉末的反应器,其它条件不变,反应达平衡,测得CO的体积分数随温度的变化关系如图所示。下列说法正确的是
A. △H2>0
B. 反应温度较低时,Fe3O4主要还原产物为Fe
C. 1040℃时,反应I的化学平衡常数K=0.25
D. 在恒温、恒容条件下,当容器压强保持不变,反应I、II均达到平衡状态
【答案】B
【解析】
【详解】A.570℃之前,随着温度的升高,CO的体积分数增大,而反应①是吸热反应,随着温度的升高,平衡正向移动,说明570℃前影响CO体积分数的主要反应为反应II,所以反应II是放热反应,A错误;
B.由图像可知,高于570℃时,随着温度的升高,CO体积分数减小,说明以反应I为主,低于570℃时,随着温度的升高,CO体积分数增大,说明以反应II为主,所以反应温度较低时,Fe3O4主要还原产物为Fe ,B正确;
C.1040℃时,发生的主要反应是反应I,化学平衡常数K=,C错误;
D.反应I、II均为反应前后气体体积不变的反应,因此在恒温、恒容条件下,无论反应是否达到平衡,体系的压强始终不变,因此当容器压强保持不变,不能确定反应I、II是否达到平衡状态,D错误;
故选B。
14. 已知:在催化剂作用下,正丁烷脱氢制备1-丁烯: ,下列叙述正确的是
A. 图像中,
B. 上述反应的
C. 在恒温恒容条件下发生上述反应,平衡后再充少量正丁烷,正丁烷平衡转化率减小
D. 采用高温、高压有利于提高1-丁烯的平衡产率
【答案】C
【解析】
【详解】A.该反应是气体体积增大的反应,增大压强,平衡向逆反应方向移动,正丁烷平衡转化率减小,由图可知,相同温度时,100kPa条件下正丁烷平衡转化率大于xkPa,则x>100,A错误;
B.由图可知,压强相同时,升高温度,正丁烷平衡转化率增大,说明平衡向正反应方向移动,则该正反应为吸热反应,ΔH>0,B错误;
C.在恒温恒容条件下发生上述反应,由于反应物只有一种,平衡后再充少量正丁烷等效于加压,该反应是气体体积增大的反应,增大压强,平衡向逆反应方向移动,正丁烷平衡转化率减小,C正确;
D.该反应是气体体积增大的反应,增大压强,平衡向逆反应方向移动,1-丁烯的平衡产率减小,则高压不利于提高1-丁烯的平衡产率,D错误;
故选C。
二、填空题(共计58分)
15. 甲烷和甲醇()是重要的化工原料,也是重要的能源物质。
(1)的燃烧热为725.8kJ/ml,请写出表示其燃烧热的热化学方程式:_______。
(2)已知反应: ,已知以下化学键的键能: , , ,则键能为_______。
(3)在容积为1L的恒容密闭容器中投入等物质的量的和,进行反应:。、的物质的量随时间变化关系如图所示,图中表示正反应速率与逆反应速率相等的点是_______(填“a”、“b”、“c”或“d”)。用同一物质表示反应速率时,a、c两点的正反应速率:_______(填“>”、“<”或“=”,下同),该反应达到平衡时,的转化率50%。
(4)将和通入容积为2L的恒容密闭容器中,恒温条件下发生反应:,测得在10min时反应达到平衡,此时的物质的量为1.6ml,则0~10min内,用CO表示该反应的平均反应速率_______。
(5)甲烷可直接应用于燃料电池,该电池采用KOH溶液为电解质,其工作原理如图所示:
①b处的电极反应为_______。
②标准状况下消耗,外电路中通过导线的电子的数目为_______。
【答案】(1)
(2)155 (3) ①. d ②. >
(4)0.02 ml/(L·min)
(5) ①. ②. NA
【解析】
小问1详解】
甲醇的燃烧热是101kPa时,1ml甲醇完全燃烧生成二氧化碳和液态水放出的热量,则表示甲醇燃烧热的热化学方程式为,故答案为:;
【小问2详解】
设氟氟键的键能为x,由反应热与反应物的键能之和与生成物的键能之和的差值相等可得:,解得x=155kJ/ml,故答案为:155;
【小问3详解】
由图可知,a、b、c点都是正逆反应速率不相等的平衡形成点,d点是正反应速率与逆反应速率相等的平衡点;用同一物质表示反应速率时,从a点到c点时,正反应速率不断减小,则a点正反应速率小于c点,故答案为:va>vc;
【小问4详解】
平衡时,甲烷的物质的量为1.6ml,则由方程式可知,一氧化碳的反应速率为=0.02 ml/(L·min),故答案为:0.02 ml/(L·min);
【小问5详解】
由图可知,通入甲烷的a处为负极,碱性条件下甲烷在负极失去电子发生氧化反应生成碳酸根离子和水,通入氧气的b处为正极,水分子作用下氧气在正极得到电子发生还原反应生成氢氧根离子;
①由分析可知,通入氧气的b处为正极,水分子作用下氧气在正极得到电子发生还原反应生成氢氧根离子,电极反应式为,故答案为:;
②由分析可知,通入氧气的b处为正极,水分子作用下氧气在正极得到电子发生还原反应生成氢氧根离子,则标准状况下消耗5.6L氧气时,外电路中通过导线的电子的数目×4×NAml—1=NA,故答案为:NA。
16. 某研究性学习小组利用溶液和酸性溶液的反应探究“外界条件的改变对化学反应速率的影响”,进行了如下实验:
(1)通过实验_______(填实验序号)可探究出温度变化对化学反应速率的影响,其中_______。
(2)已知反应后转化为逸出,转化为,每消耗转移_______ml电子。
(3)若,则由此实验可以得出的结论是_______。忽略溶液体积的变化,利用实验B中0~8s内,用的浓度变化表示的反应速率_______。
(4)该小组的一位同学通过查阅资料发现,上述实验过程中随时间的变化情况如图所示,并认为造成这种变化的原因是反应体系中的某种粒子对与草酸之间的反应有某种特殊作用,则该作用是_______。设计实验证明,分别取等体积等浓度的和混合,平均分成两份,一份中不加任何试剂,一份加入少量固体,观察到两溶液都没有褪色,原因是:_______。
【答案】(1) ①. B、C ②. 3mL (2)2
(3) ①. 其他条件相同时,增大反应物浓度,反应速率增大 ②.
(4) ①. 催化作用 ②. H2C2O4不足或KMnO4过量
【解析】
【分析】某研究性学习小组利用H2C2O4溶液和酸性KMnO4溶液的反应探究反应物的浓度和温度对化学反应速率的影响。
【小问1详解】
实验A、B,使用的H2C2O4溶液的体积不等,则实验A、B可探究出H2C2O4浓度的改变对反应速率的影响。按照控制单一变量的原则,实验A、B中只改变H2C2O4溶液的浓度,其他条件不变,故A、B中温度和溶液的总体积应相同,即T1=293,而根据A组实验知溶液总体积为6mL,所以V1=1mL。由此可知,实验B、C中除了温度不同,其他条件相同,因此通过实验B、C可探究出温度变化对化学反应速率的影响,且V2=6mL-2mL-1mL=3mL。故答案为:B、C;3mL。
【小问2详解】
H2C2O4转化为CO2逸出,所含C元素由+3价升高到+4价,因此每消耗1mlH2C2O4转移2ml电子,故答案为:2。
【小问3详解】
溶液混合后,H2C2O4浓度:A>B,若t1<8,说明实验A反应速率快,则可得出结论:其他条件相同时,增大反应物浓度,反应速率增大;根据实验B中数据可知,高锰酸钾完全反应需要的时间为8s,高锰酸钾的物质的量为0.02ml/L×0.002L=4×10-5ml,则用KMnO4的浓度变化表示的反应速率;故答案为:其他条件相同时,增大反应物浓度,反应速率增大;。
【小问4详解】
上述实验过程中n(Mn2+)随时间迅速升高,可推断出造成n(Mn2+)突变可能的原因是:生成的Mn2+对反应有催化作用,使得反应速率加快;高锰酸钾溶液显示紫红色,如果过量的话,溶液会有颜色,故观察到两溶液都没有褪色,原因是:H2C2O4不足或KMnO4过量;故答案为:催化作用;H2C2O4不足或KMnO4过量。
17. 甲醇、乙醇来源丰富、价格低廉、运输贮存方便,都是重要的化工原料,有着重要的用途和应用前景,可以用多种方法合成。用生产甲醇、乙醇。
(1)已知:的燃烧热为,的燃烧热为, ,则 _______kJ/ml。
(2)为探究用生产燃料甲醇的反应原理,在容积为2L的密闭容器中,充入和在一定条件下发生反应,测得、和的物质的量(n)随时间的变化如图所示:
①从反应开始到平衡,氢气的平均反应速率_______。
②下列措施能使平衡转化率增大的是_______(填序号)。
A.在原容器中再充入
B.在原容器中再充入
C.在原容器中充入1ml氦气
D.使用更有效的催化剂
E.缩小容器的容积
(3)也可通过催化加氢合成乙醇,其反应原理为 。设m为起始时的投料比,即。通过实验得到如图所示图象:
①图甲中投料比相同,温度从高到低的顺序为_______。
②图乙中、、从大到小的顺序为_______。
③图丙表示在总压为5MPa的恒压条件下,且时,平衡状态时各物质的物质的量分数与温度的关系,温度时,该反应压强平衡常数的计算表达式为_______(用平衡分压代替平衡浓度计算,分压=总压×物质的量分数,代入数据,不用计算)。
【答案】(1)—94.3
(2) ①. 0.1125ml/(L•min) ②. BE
(3) ①. T3> T2> T1 ②. m1>m2>m3 ③.
【解析】
【小问1详解】
由氢气、甲醇燃烧热可得如下编号热化学方程式①H2(g)+ O2(g)=H2O(l)△H1=—285.8 kJ/ml、②CH3OH(g)+ O2(g)=CO2(g)+2H2O(l)△H2=—725.8kJ/ml、③CH3OH(g)=CH3OH(l)△H3=—37.3kJ/ml,由盖斯定律可知,反应3×①—②—③可得反应CO2(g)+3H2(g)=CH3OH(g)+H2O(l),则反应△H=3×△H1—△H2—△H3=3×(—285.8kJ/ml )—(—725.8kJ/ml)—(—37.3kJ/ml)= —94.3kJ/ml,故答案为:—94.3;
【小问2详解】
①由图可知,平衡时水蒸气的物质的量为0.75ml,由方程式可知,从反应开始到平衡,氢气的反应速率为=0.1125ml/(L•min),故答案为:0.1125ml/(L•min);
②A.在原容器中再充入1ml二氧化碳,二氧化碳浓度增大,平衡向正反应方向移动,但二氧化碳的转化率减小,故错误;
B.在原容器中再充入1ml氢气,氢气浓度增大,平衡向正反应方向移动,二氧化碳的转化率增大,故正确;
C.在原容器中充入1ml不参与反应的氦气,反应体系各物质的浓度均不变,化学平衡不移动,二氧化碳的转化率不变,故错误;
D.使用更有效的催化剂,化学反应速率加快,但化学平衡不移动,二氧化碳的转化率不变,故错误;
E.该反应是气体体积减小的反应,缩小容器的容积,容器中气体压强增大,平衡向正反应方向移动,二氧化碳的转化率增大,故正确;
故选BE;
【小问3详解】
①该反应为放热反应,升高温度,平衡向逆反应方向移动,二氧化碳的平衡转化率越小,由图可知,投料比相同时,T1、T2、T3条件下,二氧化碳的转化率依次减小,则反应温度的大小顺序为T3> T2> T1,故答案为:T3> T2> T1;
②相同温度时,投料比增大相当于增大氢气的浓度,平衡向正反应方向移动,二氧化碳的转化率增大,由图可知,m1、m2、m3条件下二氧化碳的转化率依次减小,则投料比的大小顺序为m1>m2>m3,故答案为:m1>m2>m3;
③该反应为放热反应,升高温度,平衡向逆反应方向移动,由图和方程式可知,曲线代表的物质a为氢气、b为二氧化碳、c为水蒸气、d为甲醇,设T4温度时,开始氢气的投入量是3ml、二氧化碳是ml,平衡时乙醇的物质的量为aml,由题意可建立如下三段式:
由P点氢气和水蒸气的体积分数相同可得:3—6a=3a,解得a=,则反应的平衡常数Kp=,故答案为:。
18. 二氧化碳加氢制甲醇和甲烷重整对碳资源利用具有重要的战略意义。回答下列问题:
Ⅰ.加氢选择合成甲醇的主要反应如下:
①
②
③
(1)在一定温度下,由最稳定单质生成1ml某物质的焓变叫做该物质的标准摩尔生成焓,下表为298K时几种物质的标准摩尔生成焓()。
有利于反应①自发进行的条件是_______(填“高温”或“低温”),_______。
(2)反应②的反应速率,其中、分别为正、逆反应速率常数。该反应的平衡常数,则_______,升高温度时_______(填“增大”,“减小”或“不变”)。
Ⅱ.甲烷重整工艺主要包括甲烷水蒸汽重整制氢、甲烷部分氧化重整制氢、甲烷二氧化碳重整制氢、甲烷三重整制氢等。
(3)甲烷三重整制氢的逆反应。若将与CO按物质的量之比加入反应装置,在不同条件下达到平衡时甲烷的物质的量分数为,在条件下与p的关系和在条件下与t的关系如图所示。
当CO的平衡转化率为时,反应条件可能是250℃、或_______;图中能表示相同状态下,相同平衡状态的点是_______。甲烷三重整制氢工业一般将反应温度设置为750~920℃,将反应压力设置为2~3MPa,并向转化炉内通入空气或氧气,通入空气或氧气的目的是_______。
(4)同时进行甲烷与二氧化碳的重整反应制备合成气是当前的研究热点,反应为④,该反应的Arrhenius经验公式实验数据如图所示,已知Arrhenius经验公式(Ea为活化能,k为速率常数,R和C为常数)反应的逆反应活化能为_______。(用含“、、、”的式子表示)
【答案】(1) ①. 低温 ②. +41.2
(2) ①. 1 ②. 增大
(3) ①. 280℃、5×105Pa ②. BC ③. 使原料气部分发生氧化反应,为甲烷进一步转化提供热量
(4)
【解析】
【小问1详解】
反应①的ΔS1<0,ΔH1<0,要使反应能自发进行,需ΔH1-TΔS1<0,则低温条件下有利于反应①自发进行;ΔH2(298K)=(-110.5kJ∙ml-1)+(-241.8 kJ∙ml-1)-(-393.5kJ∙ml-1)=+41.2kJ·ml-1。
【小问2详解】
达平衡时,v正=v逆,即,=,由反应②的化学方程式可知,,由此可知m=n=1;反应②是吸热反应,升高温度,平衡正向移动,K增大,则lgk正-lgk逆=lg=lgK增大。
【小问3详解】
设H2与CO起始物质的量分别为3ml、1ml,反应达平衡时,CO的平衡转化率为,则平衡时H2、CO、CH4、H2O的物质的量分别为、、、,则平衡时x(CH4)==0.03。该反应为气体体积减小的反应,同一温度下,增大压强,平衡正向移动,CH4的物质的量分数增大,则a曲线表示x(CH4)随压强变化曲线,b曲线表示x(CH4)随温度变化曲线,所以反应条件可能是:250℃、3×105Pa或280℃、5×105Pa;图a中,B、C两点的温度相同,x(CH4)相同,则能表示相同状态下,相同平衡状态的点是BC;甲烷三重整制氢需要750~920℃,则需要发生燃烧反应提供炉温,所以向转化炉内通入空气或氧气的目的是:使原料气部分发生氧化反应,为甲烷进一步转化提供热量。
【小问4详解】序号
c(丙酮)
c(I2)
c(H+)
褪色时间/s
①
2
0.002
0.5
40
②
1
0002
0.5
80
③
2
0.001
0.5
20
④
2
0.002
0.25
80
c(A)/(ml·L-1)
0.25
0.50
1.00
0.50
1.00
c1
c(B)/(ml·L-1)
0.050
0.050
0.100
0.100
0.200
c2
v/(10-3ml·L-1·min-1)
1.6
3.2
v1
3.2
v2
4.8
表示达平衡的某反应,在时改变条件后反应速率随时间变化,改变的条件一定是加入催化剂
表示平衡在时迅速将体积缩小后的变化
表示的反应的
可判断某可逆反应的正反应是放热反应
A
B
C
D
实验序号
实验温度/K
溶液颜色褪至无色所需时间/s
酸性溶液
溶液
A
293
2
0.02
4
0.1
0
B
T
2
0.02
3
0.1
8
C
313
2
0.02
0.1
1
物质
0
0
-110.5
-393.5
-241.8
-2012
四川省广元市苍溪中学2023-2024学年高二上学期12月月考化学试题(Word版附解析): 这是一份四川省广元市苍溪中学2023-2024学年高二上学期12月月考化学试题(Word版附解析),共15页。试卷主要包含了选择题,非选择题等内容,欢迎下载使用。
四川省蓬溪中学校2023-2024学年高二上学期10月月考化学试题含答案: 这是一份四川省蓬溪中学校2023-2024学年高二上学期10月月考化学试题含答案,共24页。试卷主要包含了选择题,非选择题等内容,欢迎下载使用。
四川省自贡市第一中学校2023-2024学年高二上学期10月月考化学试题含答案: 这是一份四川省自贡市第一中学校2023-2024学年高二上学期10月月考化学试题含答案,共19页。试卷主要包含了考试结束后,只将答题卡交回,4ml·L-1·min-1D等内容,欢迎下载使用。

