四川省绵阳南山中学2023-2024学年高二上学期12月月考化学试题含答案
展开本试卷分为试题卷和答题卡两部分,其中试题卷由第Ⅰ卷(选择题)和第Ⅱ卷(非选择题)组成,共6页;答题卡共2页。满分100分,考试时间75分钟。
注意事项:
1.答题前,考生务必将自己的学校、班级、姓名用0.5毫米黑色墨水签字笔填写清楚,同时用2B铅笔将考号准确填涂在“考号”栏目内。
2.选择题使用2B铅笔填涂在答题卡对应题目标号的位置上,如需改动,用橡皮擦擦干净后再选涂其它答案;非选择题用0.5毫米黑色墨水签字笔书写在答题卡的对应框内,超出答题区域书写的答案无效;在草稿纸、试题卷上答题无效。
3.考试结束后将答题卡收回。
相对原子质量:H1 C12 O16 Na23 F19 Cu64 Ar40 Zn65
第Ⅰ卷(选择题,共42分)
一、选择题(本题包括14小题,每小题3分,共42分。每小题只有一个选项最符合题意)
1. 2022年12月4日随着神舟十四号返回舱在东风着陆场成功着陆,载人飞行任务取得圆满成功。“天宫课堂”在中国空间站的开展,展示了我国科技发展的巨大成就。下列说法正确的是
A. “太空冰雪实验”中,乙酸钠过饱和溶液结晶形成温热“冰球”,该过程放出热量
B. “五环实验”中,向乙酸溶液中滴加甲基橙溶液后变成黄色
C. 在太空失重状态下,“水油分离实验”中,能通过分液实现水和油的分离
D. 由“泡腾片(主要成分为柠檬酸和碳酸氢钠)实验”可知,酸性:碳酸Ka1>柠檬酸Ka1
【答案】A
【解析】
【详解】A.乙酸钠在温度较高的水中溶解度大,容易形成过饱和溶液,这种溶液只要有一点结晶或颗粒,就能迅速结晶并放出大量热量,A正确;
B.乙酸是弱酸,向乙酸溶液中滴加甲基橙溶液后变为红色,B错误;
C.分离互不相溶的液体采用分液的方式,太空中处于失重状态无法通过分液分离水和油,C错误;
D.柠檬酸与碳酸氢钠反应生成二氧化碳,因此柠檬酸酸性强于碳酸,碳酸Ka1<柠檬酸Ka1,D错误;
故答案选A。
2. 下列各元素性质的叙述中,正确的是
A. N、O、F的电负性依次减小
B. 、、的第一电离能依次增大
C. 符号为和的基态微粒的轨道表示式相同
D. 基态原子的电子排布式为:
【答案】C
【解析】
【详解】A.N、O、F的电负性依次增大,故A错误;
B.最外层为全满稳定结构,其第一电离能大于Al,故B错误;
C.的轨道表示式:,的轨道表示式:,两者相同,故C正确;
D.基态原子的电子排布式为:,故D错误;
故选:C。
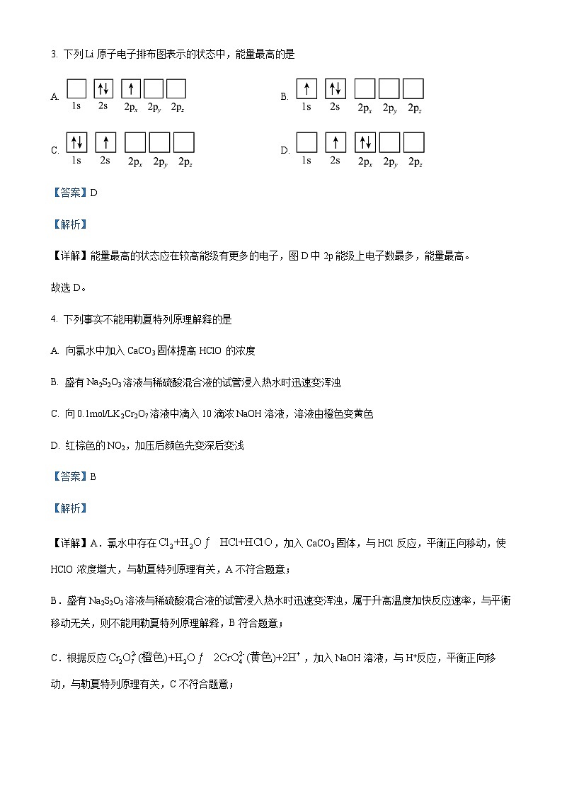
3. 下列Li原子电子排布图表示的状态中,能量最高的是
A. B.
C. D.
【答案】D
【解析】
【详解】能量最高的状态应在较高能级有更多的电子,图D中2p能级上电子数最多,能量最高。
故选D。
4. 下列事实不能用勒夏特列原理解释的是
A. 向氯水中加入CaCO3固体提高HClO的浓度
B. 盛有Na2S2O3溶液与稀硫酸混合液的试管浸入热水时迅速变浑浊
C. 向0.1ml/LK2Cr2O7溶液中滴入10滴浓NaOH溶液,溶液由橙色变黄色
D. 红棕色的NO2,加压后颜色先变深后变浅
【答案】B
【解析】
【详解】A.氯水中存在,加入CaCO3固体,与HCl反应,平衡正向移动,使HClO浓度增大,与勒夏特列原理有关,A不符合题意;
B.盛有Na2S2O3溶液与稀硫酸混合液的试管浸入热水时迅速变浑浊,属于升高温度加快反应速率,与平衡移动无关,则不能用勒夏特列原理解释,B符合题意;
C.根据反应,加入NaOH溶液,与H+反应,平衡正向移动,与勒夏特列原理有关,C不符合题意;
D.存在,加压开始时,组分中NO2的浓度增大,气体颜色加深,随后平衡正向移动,NO2浓度逐渐减小,气体颜色变浅,与勒夏特列原理有关,D不符合题意;
答案选B。
5. 下列说法正确的是
A. 在外加电流法中,高硅铸铁惰性辅助阳极的作用为损耗阳极材料和传递电流
B. 电解冶炼镁、铝通常电解熔融的MgCl2和Al2O3,也可电解MgO和AlCl3
C. 利用焓判据可判断N2(g)+3H2(g)=2NH3(g) △H=-92.4kJ/ml能自发进行
D. 纯物质完全燃烧生成1ml稳定氧化物时所放出的热量叫做该物质的燃烧热
【答案】C
【解析】
【详解】A.高硅铸铁作惰性辅助阳极,不被损耗,A错误;
B.MgO熔点太高,熔融时耗费能源多,增加生产成本,而MgCl2的熔点较低,更易熔融,AlCl3为共价化合物,熔融时不导电,故不能用电解AlCl3的方法制铝,B错误;
C.利用焓判据可得放热反应容易自发进行,C正确;
D.燃烧热是1ml可燃物完全燃烧生成稳定氧化物所放出的能量,D错误;
答案选C。
6. NA设为阿伏加德罗常数的值,下列说法正确的是
A. 40g处于基态的氩气中含有的p轨道电子总数为12NA
B. 0.1ml/L的CH3COOH溶液中H+数目一定小于0.1NA
C. 电解精炼含锌等杂质的粗铜,阴极增加64g,转移电子总数小于2NA
D. 100mL0.1ml/L的K2Cr2O7溶液中,数目为0.01NA
【答案】A
【解析】
【详解】A.Ar的电子式为1s22s22p63s23p6,Ar的p轨道上有12个电子,40g处于基态的氩气中含有的p轨道电子总数为,A正确;
B.不知道溶液的体积,无法计算H+数目,B错误;
C.电解精炼含锌的粗铜,阴极析出纯铜,故阴极质量增加64g,析出1mlCu,转移电子总数是2NA,C错误;
D.K2Cr2O7溶液中存在平衡,所以数目小于0.01NA,D错误;
答案选A。
7. 下列化学用语表达正确,且与所给事实相符的是
A. 滴加酚酞的苏打水呈红色:+2H2OH2CO3+2OH-
B. 铁在潮湿空气中生成红褐色的铁锈,其负极的电极反应:Fe-2e-=Fe2+
C. 用铁作电极电解NaCl溶液:2Cl-+2H2O2OH-+H2↑+Cl2↑
D. NaHS溶液水解:HS-+H2OS2-+H3O+
【答案】B
【解析】
【详解】A.滴加酚酞的苏打水呈红色是因为碳酸钠水解使溶液呈碱性,多元弱酸根离子水解分步,第一步水解为:+H2O+2OH-,选项A错误;
B.铁在潮湿空气中生成红褐色的铁锈,其负极上铁失电子产生亚铁离子,电极反应为:Fe-2e-=Fe2+,选项B正确;
C.用铁作电极电解NaCl溶液产生氢氧化亚铁和氢气,电极反应为:Fe+2H2OFe(OH)2+H2↑,选项C错误;
D.NaHS溶液水解产生NaOH和H2S,水解离子方程式为:HS-+H2OOH-+H2S,选项D错误;
答案选B。
8. 短周期元素W、X、Y、Z的原子序数依次增大,最外层电子数之和为16。W和Y为同主族元素,其中只有Y的氧化物能被HF腐蚀,X是同周期中金属性最强的元素。下列说法错误的是
A. Y、Z的最高价含氧酸均是弱酸B. 元素Y与Z可形成共价化合物
C. 简单氢化物的稳定性:W>YD. 原子半径:X>W
【答案】A
【解析】
【分析】短周期主族元素W、X、Y、Z的原子序数依次增大,它们原子的最外层电子数之和为16,同周期中金属性最强的元素X,可知X是Li或Na,Y的氧化物能被HF腐蚀,则Y为Si,W与Y同主族元素且原子序数W小于Y,W为C,四个原子最外层电子数之和为16,则W为C,Y为Si,Z为Cl,X为Na,以此分析;
【详解】A.Y的最高价含氧酸为H2SiO3属于强酸,Z的最高价含氧酸为HClO4属于强酸,A错误;
B.SiCl4属于共价型化合物,B正确;
C.同主族元素,随着序数增大,氧化性增强,则C的氧化性强于Si,简单氢化物的稳定性W>Y,C正确;
D.电子层越多,简单微粒半径越大,半径Na>C,D正确;
故答案为:A。
9. 下列有关电解质溶液的说法正确的是
A. 0.1ml/L的Na2S溶液中,c(OH-)=c(H+)+c(HS-)+c(H2S)
B. 向0.1ml/LCH3COOH溶液中加入少量水,溶液中增大
C. 向盐酸中加入MgO固体,当溶液呈中性时,c(Cl-)=c(Mg2+)
D. 向AgCl悬浊液中加少量水,Ksp(AgCl)不变,c(Ag+)减小
【答案】B
【解析】
【详解】A.溶液中水电离出的氢离子等于水电离出的氢氧根离子,根据质子守恒,则0.1ml/L的Na2S溶液中,,A错误;
B.电离平衡常数只与温度有关,CH3COOH溶液中存在,加入少量水,电离平衡向正向移动,但水的体积增大影响更大,则c(H+)减小,故比值增大,B正确;
C.向盐酸中加入MgO固体,根据电荷守恒,当溶液呈中性时,,C错误;
D.AgCl悬浊液中存在,加入少量水,溶解的AgCl增多,但溶解平衡没被破坏,Ksp(AgCl) ,c(Ag+)均不变, D错误;
答案选B。
10. 向某密闭容器中加入足量,发生反应 ,在某温度下达到平衡,下列说法正确的是
A. 升高温度,一段时间后气体平均相对分子质量增大
B. 容器体积不变,移走一小部分固体,随后气体分子数将减少
C. 温度不变,缩小容器体积,重新平衡后气体压强将增大
D. 保持温度和压强不变,充入氦气,随后固体质量将减少
【答案】D
【解析】
【详解】A.升温,平衡正向移动,混合气体为氨气和硫化氢的混合,平均相对分子质量不变,A错误;
B.容器体积不变,移走部分固体,不影响平衡,B错误;
C.缩小容器,相当于加压,平衡逆向移动,由于平衡常数不变,新平衡时气体的浓度不变,故压强与原来相等,C错误;
D.压强不变,充入氦气相当于减压,平衡正向移动,气体质量增加,固体质量减少,D正确;
故选D。
11. 微生物燃料电池能将污水中的乙二胺(H2NCH2CH2NH2)氧化成环境友好的物质,示意图如图所示,a、b均为石墨电极。下列说法不正确的是
A. 电池工作时电流方向是b→a→质子交换膜→b
B. 电池工作时a电极附近溶液的pH减小
C. 利用该电池处理0.1乙二胺,需消耗空气体积约为8.96L(标况下)
D. b电极的电极反应为
【答案】C
【解析】
【分析】由题干信息可知,H2NCH2CH2NH2在负极a上失电子发生氧化反应,生成氮气、二氧化碳和氢离子,电极反应式H2NCH2CH2NH2+4H2O-16e-═2CO2↑+N2↑+16H+,在b电极上通入O2,电极反应为:O2+4H++4e-=2H2O,据此分析解题。
【详解】A.由分析可知,该燃料电池中电极a为负极,电极b为正极,故电池工作时电流方向是b→a→质子交换膜→b,A正确;
B.由分析可知,a电极的电极反应为H2NCH2CH2NH2+4H2O-16e-═2CO2↑+N2↑+16H+,故电池工作时a电极附近溶液的H+浓度增大,溶液pH减小,B正确;
C.根据电子手恒可知,利用该电池处理0.1乙二胺,将失去1.6ml电子,故需消耗氧气的体积为:=8.96L,则消耗空气体积约为=42.67L,C错误;
D.由分析可知,b电极电极反应为,D正确;
故答案为:C。
12. 下列实验操作、现象和结论正确的是
A. AB. BC. CD. D
【答案】D
【解析】
【详解】A.硝酸和双氧水均能将亚铁离子氧化,不能得出氧化性H2O2>Fe(NO3)2的结论,故A错误;
B.加入CH3COONH4固体,铵根离子浓度增大,使一水合氨的电离平衡逆向移动,溶液的红色变浅,但CH3COONH4溶液呈中性,故C错误;
C.沉淀转化平衡BaSO4(s)+CO(aq) BaCO3(s)+SO(aq),K= ,当Qc=>K时,平衡正向移动,不能确定的相对大小,故C错误;
D.向2支均盛有NaHCO3溶液的试管中分别滴加少量硼酸、盐酸,滴加盐酸的试管产生气泡,酸性:盐酸>碳酸,滴加硼酸的试管无明显现象,酸性:盐碳酸>硼酸,故D正确;
故选D。
13. “接触法制硫酸”的主要反应在催化剂表面的反应历程如下:
下列说法错误的是
A. 使用催化剂V2O5能同等程度的加快正逆反应速率
B. 反应历程中,反应②的活化能比反应①低
C. 通入过量空气,可提高SO2的平衡转化率
D. 使用催化剂能降低反应的活化能,从而改变反应热
【答案】D
【解析】
【详解】A.催化剂能同等程度加快正逆反应速率,故A正确;
B.活化能越大反应越慢,反应②的活化能比反应①小,故B正确;
C.根据图示,总反应为,通入过量空气,平衡正向移动,可提高SO2的平衡转化率,故C正确;
D.使用催化剂能降低反应的活化能,但是反应物、生成物的总能量不变,故加入催化剂不能改变反应热,故D错误;
选D。
14. 某温度下,向溶液中滴加溶液,滴加过程中溶液中与溶液体积的关系如图所示,已知。下列说法正确的是
A. 溶液b点可以通过升高温度到达c点
B. 该温度下
C. b点溶液中:
D. 若把溶液换成等浓度溶液,则曲线变为Ⅱ
【答案】B
【解析】
【详解】A.随着温度升高,碳酸钡溶解度增大,钡离子和碳酸根离子浓度增大,则纵坐标减小,横坐标不变,A错误;
B.向10mL0.10ml/LBaCl2溶液中滴加0.10ml/LNa2CO3溶液时,二者恰好反应完全得到氯化钠溶液和碳酸钡沉淀,则存在沉淀溶解平衡:, c(Ba2+) = c(CO),该温度下Ksp(BaCO3)= 10-4.3×10-4.3=10-8.6,B正确;
C.b点,滴入的碳酸钠提供的碳酸根主要存在于碳酸钡沉淀中,溶液中碳元素很少:c(CO)+c(HCO)+c(H2CO3)<c(Na+),C错误;
D.若把Na2CO3溶液换成等浓度Na2SO4溶液:向10mL0.10ml/LBaCl2溶液中滴加0.10ml/L Na2SO4溶液时,二者恰好反应完全得到氯化钠溶液和硫酸钡沉淀,则存在沉淀溶解平衡:, c(Ba2+) = c(SO),该温度下Ksp(BaSO4)= 1.1×10-10,则c(Ba2+) = c(SO)=,>4.3,则曲线变为I,D错误;
故选B。
第Ⅱ卷(非选择题,共58分)
15. 研究含氮化合物对消除环境污染,能源结构的改变,食品添加剂的研究等有重要意义。
(1)甘氨酸锌常用于食品的添加剂,也可代替甘油作烟丝的加香、防冻。一水合甘氨酸锌结构简式如图所示。
①在H、N、O、C、Zn元素中,不属于P区元素的有:_______。
②基态O原子最高能级的原子轨道形状是_______。
(2)“中国制造2025”是中国政府实施制造强国战略第一个十年行动领。氮化铬在现代工业中发挥了重要的作用。
①基态N原子的价层电子的轨道表示式为_______。
②基态Cr原子的价层电子排布式为_______。
(3)NO在空气中存在如下反应:2NO(g)+O2(g)2NO2(g),该反应分两步完成,其反应历程如图所示:则决定总反应的速率这一步的热化学方程式为:_______。
(4)在汽车上安装三效催化转化器,可使汽车尾气中的主要污染物(CO、NOx、碳氢化合物)进行相互反应,生成无毒物质,减少汽车尾气污染。发生以下反应:
Ⅰ.N(g)+O2(g)2NO(g) △H1
Ⅱ.2CO(g)+2NO(g)N2(g)+2CO2(g) △H2=-747 kJ/ml
若CO的燃烧热为283.5kJ/ml,则反应Ⅰ的△H1=_______ kJ/ml。
(5)室温下,用氨水将SO2转化为NH4HSO3,实验测得NH4HSO3溶液中=15,则溶液的pH为_______。(已知:H2SO3的Kal=1.5×10-2,Ka2=1.0×10-7)
(6)若T℃时,pH=2的醋酸溶液中由水电离出的c(H+)=1×10-11,则该温度下水的离子积常数K=_______,将此温度下VaLpH=1的HCl溶液与VbLpH=11的NaOH溶液混合后pH=3,则Va:Vb=_______。
【答案】15. ①. H、Zn ②. 哑铃形
16. ①. ②. 3d54s1
17. N2O2(g)+O2(g)2NO2(g) △H=-(E4-E5kJ/ml
18. +180 19. 5
20. ①. 1×10-13 ②. 1:9
【解析】
【小问1详解】
①在H电子排布式为:1s1,N电子排布式为:1s22s22p3;O电子排布式为:1s22s22p4;,C电子排布式为:1s22s22p2;Zn电子排布式为:[Ar]3d104s2元素中,不属于P区元素的有:H、Zn;
故答案为:H、Zn;
②基态O原子最高能级的原子轨道是p,形状是哑铃形;
故答案为:哑铃形;
【小问2详解】
①基态N原子的价层电子的轨道表示式为;
故答案为:;
②基态Cr原子的价层电子排布式为3d54s1;
故答案为:3d54s1;
【小问3详解】
决定总反应的速率这一步是反应Ⅱ,热化学方程式为:N2O2(g)+O2(g)⇌2NO2(g) △H=-(E4-E5)kJ/ml;
故答案为:N2O2(g)+O2(g)⇌2NO2(g) △H=-(E4-E5)kJ/ml;
【小问4详解】
由盖斯定律Ⅰ+Ⅱ得到,所以,则反应Ⅰ的=+180kJ/ml;
故答案为:+180;
【小问5详解】
,,,;
故答案为:5;
【小问6详解】
pH=2的醋酸,,;混合后,pH=3,则溶液显酸性,,Va:Vb=1:9;
故答案为:10-13;1:9。
16. 软锰矿的主要成分为,含少量和。闪锌矿主要成分为,含少量、、杂质。现以软锰矿和闪锌矿为原料制备和,其简化流程如下:
已知:Ⅰ.矿石中所有金属元素在滤液A中均以离子形式存在。
II.常温下各种金属离子完全沉淀的如下表:
回答下列问题:
(1)为了加快矿石的酸浸速率,通常采用的方法有_______(写出两种)。
(2)滤渣2的成分有_______(填化学式)。
(3)步骤①中发生多个反应,其中、与硫酸共热时有淡黄色物质析出,溶液变为棕黄色,写出、与硫酸共热发生反应的离子方程式:_______。
(4)步骤③中的作用可以用_______溶液来代替(填化学式);另外一种物质X用来调节溶液的,可以是下列的_______(填序号)。
A. B. C. D.
(5)当金属离子物质的量浓度为时认为离子完全沉淀,则_______。
(6)步骤④以锂离子电池作电源,用惰性电极进行电解,其阳极的电极反应式为_______;用可以制取锂离子电池的正极材料,该电池充电时的反应为:,写出充电时阳极的电极反应式_______。
【答案】(1)适当加热;搅拌;将矿石粉碎;适当增大硫酸浓度(任意2个)
(2)、
(3)
(4) ①. ②. B、D
(5)
(6) ①. ②.
【解析】
【分析】依题意,矿物酸浸过滤后,滤渣1含有等不溶性杂质,滤液A的金属离子有,加入适量的锌,锌与金属活动性比其弱的离子置换反应,使之生成单质除去,滤渣2含有,向滤液中加入,目的是把氧化生成,并调节溶液,使生成氢氧化物沉淀而除去,最后电解所得的溶液获得等产物。
【小问1详解】
根据影响化学反应速率的因素相关知识,为了加快矿石的酸浸速率,通常采用的方法有:适当加热、搅拌、将矿石粉碎、适当增大硫酸浓度等。
【小问2详解】
由分析知,滤渣2的成分有。
【小问3详解】
根据反应时所呈现的现象,、与硫酸共热发生反应的离子方程式:。
【小问4详解】
根据尽量不引入新杂质的原则,步骤③中的作用可以用溶液来代替;另外一种物质X用来调节溶液的,可以是或。
【小问5详解】
常温下恰好完全沉淀时,根据水的离子积,此时溶液中,且,则。
【小问6详解】
用惰性电极进行电解,在阳极失去电子生成,电极反应式为:。根据该电池充电时的反应式知,充电时阳极的电极反应式为:。
17. 某学习小组用0.1000ml/LNaOH标准溶液来测定未知物质的量浓度的盐酸时,选择酚酞作指示剂。请回答下列问题:
(1)若滴定开始和结束时,该仪器中溶液读数如图所示,所用NaOH标准溶液的体积为_______mL。
(2)某学生根据3次实验分别记录有关数据如表所示:
依据表中数据计算该盐酸的物质的量浓度为_______ml/L。
(3)下列操作会使所测结果偏高的是_______ (填字母)。
A.滴定前用蒸馏水冲洗锥形瓶
B.滴定过程中振荡锥形瓶时不慎将瓶内溶液溅出
C.滴定过程中不慎将数滴碱液滴在锥形瓶外
D.碱式滴定管在滴定前有气泡,滴定后气泡消失
E.读取NaOH体积时,开始仰视读数,滴定结束时俯视读数
(4)用0.1ml/LNaOH溶液分别滴定体积均为20.00mL、浓度均为0.1ml/L的盐酸和醋酸溶液,得到滴定过程中溶液pH随加入NaOH溶液体积而变化的两条滴定曲线。
①滴定醋酸的曲线是_______(填“Ⅰ”或“Ⅱ”)。
②V1和V2的关系:V1_______V2(填“>”、“=”或“<”)。
③M点对应的溶液中,各离子的物质的量浓度由大到小的顺序是_______。
(5)氧化还原滴定法是氧化还原反应为基础的一种滴定分析方法,某同学用0.1000ml/L的酸性KMnO4标准溶液滴定某试样中过氧化氢的含量。
①反应原理为(用离子方程式表示):_______。
②到达滴定终点时的现象为_______。
【答案】(1)26.10
(2)0.1044 (3)CD
(4) ①. I ②. < ③. c(CH3COO-)>c(Na+)>c(H+)>c(OH-)
(5) ①. 2+5H2O2+6H+=2Mn2++8H2O+5O2↑ ②. 当滴入最后一滴高锰酸钾溶液时,锥形瓶内溶液颜色恰好由无色变为浅紫红色,且半分钟内不褪色
【解析】
【分析】利用酸碱中和滴定原理测定未知物质的量浓度的盐酸,以此分析;
【小问1详解】
盛装NaOH标准溶液的仪器名称为碱式滴定管,依据图中信息,滴定管初始读数为0.00ml,滴定终点读数为26.10mL,所以所用NaOH标准溶液的体积为26.10mL;
故答案为:26.10;
【小问2详解】
依据表中数据,第二次所用NaOH标准溶液的体积为28.74 mL,与第一次和第三次相比,误差太大,所以舍弃不用。第一次所用体积为26.11mL,第三次所用体积为26.09mL,平均体积为26.10 mL,则;
故答案为:0.1044;
【小问3详解】
A.滴定前用蒸馏水冲洗锥形瓶,对所测结果无影响,A错误;
B.滴定过程中振荡锥形瓶时不慎将瓶内溶液溅出,盐酸有损失,所测结果会偏低,B错误;
C.滴定过程中不慎将数滴碱液滴锥形瓶外,会使所用碱液体积偏大,所测结果偏高,C正确;
D.碱式滴定管在滴定前有气泡,滴定后气泡消失,终点读数偏大,会使所用碱液体积偏大,所测结果偏高,D正确;
E.读取NaOH体积时,开始仰视读数,滴定结束时俯视读数,会使体积读数偏小,E错误;
故答案为:CD;
【小问4详解】
①醋酸是弱酸部分电离,等浓度的盐酸和醋酸溶液,盐酸的pH小,酸性强,醋酸的pH大,酸性弱,故滴定醋酸的曲线是图Ⅰ;
故答案为:Ⅰ;
②盐酸和醋酸的溶液浓度相同,盐酸是一元强酸,pH=1,故浓度都为0.1ml/L,V2=20mL时盐酸与氢氧化钠恰好反应,醋酸与氢氧化钠恰好反应生成醋酸钠,溶液显碱性,要使溶液显中性,必须醋酸过量,即V1<20mL;
故答案为:<;
③M点对应的溶液中含有等量的醋酸和醋酸钠,根据醋酸的电离常数可知,溶液中醋酸的电离程度大于醋酸钠的水解程度,所以离子浓度的大小顺序为c(CH3COO-)> c(Na+)>c(H+)>c(OH-);
故答案为:c(CH3COO-)> c(Na+)>c(H+)>c(OH-);
【小问5详解】
高锰酸钾具有氧化性,双氧水具有还原性,;当滴入最后一滴高锰酸钾溶液时,锥形瓶内溶液颜色恰好由无色变为浅紫红色,且半分钟内不褪色,到达滴定终点;
故答案为:;当滴入最后一滴高锰酸钾溶液时,锥形瓶内溶液颜色恰好由无色变为浅紫红色,且半分钟内不褪色。
18. 我国的能源以煤炭为主,燃煤烟气中SO2、CO等有害气体的排放会污染环境,用CO还原脱除SO2将其转化为单质硫,对工业生产具有重要的意义。
(1)在某温度时,进行CO还原脱除SO2:2CO(g)+SO2(g)2CO2(g)+S(g)。
①若在刚性容器中进行,下列说法一定能确定反应达到平衡状态的是_______。
A.v正(CO)=2v逆(S)
B.CO与SO2的浓度之比不再改变
C.容器内的压强不再改变
D.的值不再改变
②若控制进料比(物质的量)为4:1,反应达平衡时,混合气体中SO2的体积分数为5%,则该反应在此温度下的平衡常数为_______。
(2)在600℃时,发生如下系列反应,测得不同进料比(物质的量)下平衡体系各物质分布如图所示(图中SO2起始投料固定为1ml)。
反应Ⅰ:2CO(g)+SO2(g)2CO2(g)+S(g) K1
反应Ⅱ:CO(g)+S(g)COS(g) K2
反应Ⅲ:2COS(g)+SO2(g)2CO2(g)+3S(g) K3
①该条件下,为减少有毒物质COS的产生,同时脱除SO2,实际生产中应控制进料比为_______,在进料比大于2.5之后,COS的含量会明显增大,试分析原因_______。
②根据图中曲线,可判断K1_______K2(填“>”“=”或“<”)。
(3)SO2-空气质子交换膜燃料电池也可用于处理SO2,其原理如图。若用该电池处理标准状况下SO2含量为20%的燃煤烟气3.36L,则理论上电路中转移电子数为_______。
【答案】(1) ①. AD ②. 1.08(或)
(2) ①. 2.0 ②. 进料比越大,CO相对较多,SO2相对较少,反应Ⅱ正向进行程度大而反应Ⅱ正向进行程度小 ③. >
(3)0.06NA
【解析】
小问1详解】
①A.正向反应速率等于逆向反应速率,且速率之比等于系数之比,即v正(CO)=2v逆(S)时,可以判定反应达到平衡状态,选项A正确;
B.CO与SO2的浓度之比不再改变不能判断反应达到平衡状态,跟反应得投料比和反应程度有关,选项B错误;
C.根据方程式可以看出,反应前后的系数之和相等,压强一直保持不变,因此容器内的压强不再改变无法判定反应达到平衡状态,选项C错误;
D.反应达到平衡状态时,各成分的浓度不再发生改变,的值不再改变,可以判定反应达到平衡状态,选项D正确;
答案选AD;
②控制进料比(物质的量)为4∶1,设起始投料n(CO)=4ml,n(SO2)=1ml,平衡时SO2反应xml,列出三段式:
根据反应达平衡时,混合气体中SO2的体积分数为5%,可得,解出:x=0.75,反应前后系数相同,体积不影响平衡常数,则平衡常数K==1.08;
【小问2详解】
①当进料比为2时,图中n(CO2)比较大,同时n(SO2)很少,n(COS)几乎为0,故实际生产中应控制进料比为2.0;在进料比大于2.5之后,CO的含量较多,此时反应Ⅱ的反应程度比反应Ⅲ的程度大的多,故 COS的含量会明显增大;
②投料比为2.0时,反应I中的产物n(S)、n(CO2)很大,而n(CO)、n(SO2)很小,则K1较大,反应Ⅱ中产物:n(COS)很小,n(CO)、 n(S)中n(S)很大,则K2较小,所以K1> K2;
【小问3详解】选项
实验操作
现象
结论
A
取少量Fe(NO3)2溶液于试管中,滴加硫酸酸化的H2O2溶液
溶液由浅绿色变为黄色
氧化性H2O2>Fe(NO3)2
B
向滴有酚酞的氨水中加入CH3COONH4固体
溶液颜色的红色变浅
CH3COONH4溶液呈酸性
C
将BaSO4加入饱和Na2CO3溶液中,一段时间后过滤,水洗后加盐酸
沉淀溶解,并有气泡产生
Ksp(BaCO3)
向2支均盛有NaHCO3溶液的试管中分别滴加少量硼酸、盐酸
滴加盐酸的试管产生气泡,滴加硼酸的试管无明显现象
酸性:盐酸>碳酸>硼酸
8.0
10.1
9.0
3.2
4.7
滴定次数
待测盐酸的体积/mL
标准NaOH溶液体积
滴定前的刻度/mL
滴定后的刻度/mL
第一次
25.00
0.00
26.11
第二次
25.00
1.56
30.30
第三次
25.00
0.22
26.31
四川省绵阳南山中学2023-2024学年高二上学期期中考试化学试题Word版含答案: 这是一份四川省绵阳南山中学2023-2024学年高二上学期期中考试化学试题Word版含答案,文件包含化学试题docx、化学答案pdf等2份试卷配套教学资源,其中试卷共13页, 欢迎下载使用。
四川省绵阳南山中学2023-2024学年高二上学期12月月考化学试题Word版含答案: 这是一份四川省绵阳南山中学2023-2024学年高二上学期12月月考化学试题Word版含答案,文件包含试题docx、答案pdf等2份试卷配套教学资源,其中试卷共12页, 欢迎下载使用。
四川省绵阳南山实验中学2023-2024学年高二上学期期中考试化学试题含答案: 这是一份四川省绵阳南山实验中学2023-2024学年高二上学期期中考试化学试题含答案,共29页。试卷主要包含了本试卷分第Ⅰ卷和第Ⅱ卷两部分,01ml·L-1·s-1B,3kJ等内容,欢迎下载使用。

