


还剩17页未读,
继续阅读
所属成套资源:广西名校2024届高三上学期新高考仿真卷(一)
成套系列资料,整套一键下载
广西名校2024届高三上学期新高考仿真卷(一)+历史+Word版含解析
展开
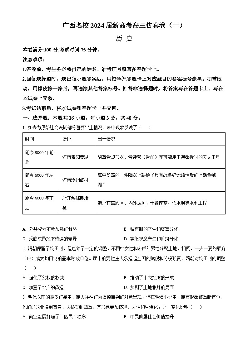
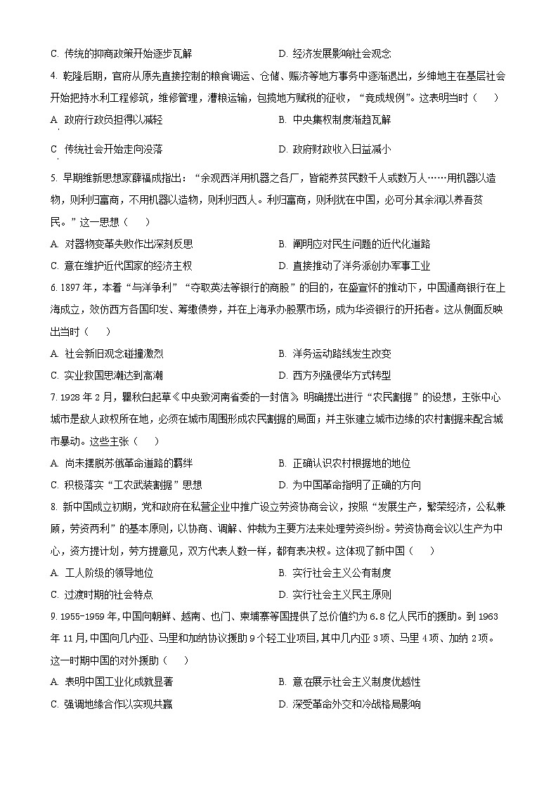
这是一份广西名校2024届高三上学期新高考仿真卷(一)+历史+Word版含解析,共20页。试卷主要包含了 早期维新思想家薛福成指出等内容,欢迎下载使用。
相关试卷
2024广西名校高三上学期新高考仿真卷(一)历史含解析:
这是一份2024广西名校高三上学期新高考仿真卷(一)历史含解析,共20页。试卷主要包含了 早期维新思想家薛福成指出等内容,欢迎下载使用。
高考历史下学期仿真模拟卷十含解析:
这是一份高考历史下学期仿真模拟卷十含解析,共10页。试卷主要包含了选择题,非选择题等内容,欢迎下载使用。
高考历史下学期仿真模拟卷九含解析:
这是一份高考历史下学期仿真模拟卷九含解析,共10页。试卷主要包含了选择题,非选择题等内容,欢迎下载使用。
