还剩10页未读,
继续阅读
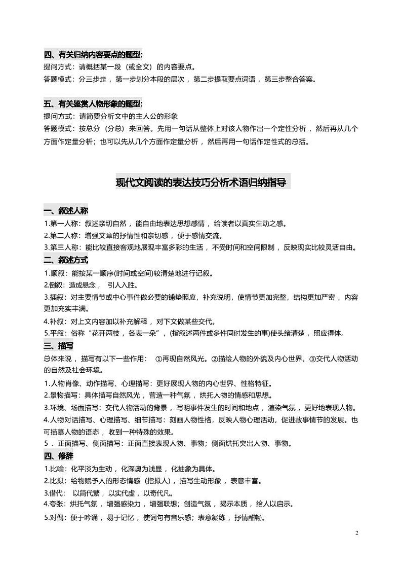
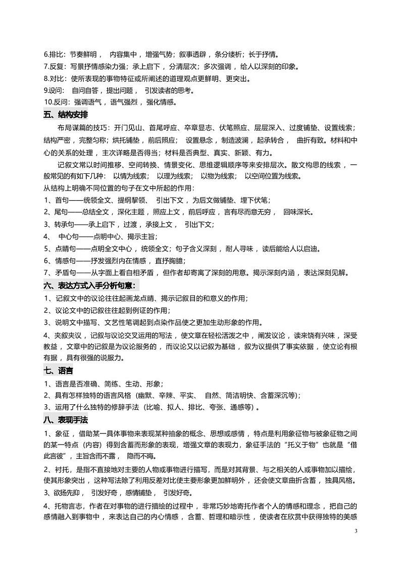
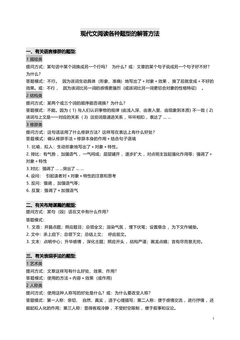
初中语文-现代文阅读各种题型答题技巧
展开
这是一份初中语文-现代文阅读各种题型答题技巧,共13页。
相关试卷
初中语文抢分技巧:7个文言文阅读答题技巧:
这是一份初中语文抢分技巧:7个文言文阅读答题技巧,共8页。试卷主要包含了理解并翻译文章中的句子等内容,欢迎下载使用。
初中语文13种诗歌鉴赏答题技巧:
这是一份初中语文13种诗歌鉴赏答题技巧,共13页。
初中语文【文言文阅读答题技巧】点拨:
这是一份初中语文【文言文阅读答题技巧】点拨,共3页。试卷主要包含了解释下列句子中加点的词语等内容,欢迎下载使用。

