河南省开封市区2022-2023学年上学期期末学业水平质量监测七年级历史试题
展开
这是一份河南省开封市区2022-2023学年上学期期末学业水平质量监测七年级历史试题,共6页。试卷主要包含了选择题等内容,欢迎下载使用。
(分值:50分,考试时间:50分钟)座号:
一、选择题:(共20小题,20分)
1.如果要研究早期原始人类的生产生活状况最科学的方法是( )
A.大胆发挥想象 B.搜集神话故事 C.依靠民间传说 D.研究远古化石
2.下列人类遗址中,对研究我国北方原始农耕文化帮助最大的是( )
A.元谋人遗址 B.北京人遗址 C.半坡遗址 D.河姆渡遗址
3.一代伟人孙中山的诗句“中华开国五千年,神州轩辕自古传”,反映了我们经常讲的“上下五千年”的历史是从下面哪一人物开始( )
A.黄帝 B.炎帝 C.禹 D.舜
4.“你是昂首高吭的雄鸡——唤醒拂晓的沉默!你是冲天腾飞的巨龙——舞动神州的雄风!你有一个神圣的名字,那就是中国!”中国历史上第一个王朝及建立者分别是( )
A.西周、周武王 B.夏朝、禹 C.商朝、汤 D.夏朝、桀
5.中华民族的血脉中,一直流淌着“工匠精神”的基因,下列两件绝世青铜器体现了哪一朝代的成就( )
A.夏朝 B.商朝 C.周朝 D.秦朝
6.春秋时期,诸候争霸的目的是( )
A.阻挡北方“戎族”的南下 B.维护周王室的统治地位
C.获得对其他诸侯的支配权 D.加快统一步伐
7.都江堰被联合国教科文组织列为世界文化遗产,下列关于都江堰的说法正确的是( )
A.是战国时期的赵国修建的 B.位于成都附近的黄河流域
C.使成都平原成为“天府之国” D.工程修建中,主要采取堵截方式
8.《史记·商君列传》载“商君相秦十年,宗室贵戚多怨望者”。这是因为商鞅变法( )
A.承认土地私有 B.鼓励农民开荒 C.统一全国货币 D.废除贵族的世袭特权
9.春秋战国时期,老子认为统治者应去除贪欲,回归小国寡民中去就可以消除战争;孔子认为战争大多是非正义的,破坏了以仁义服人的礼制社会;墨子认为人与人“不相爱”是战争的根源,抨击攻伐。这反映了当时( )
A.春秋与战国战争的性质完全不同 B.思想领域的大一统局面逐渐形成
C.战争给社会和人民带来深重灾难 D.反对战争是诸子百家的主流思想
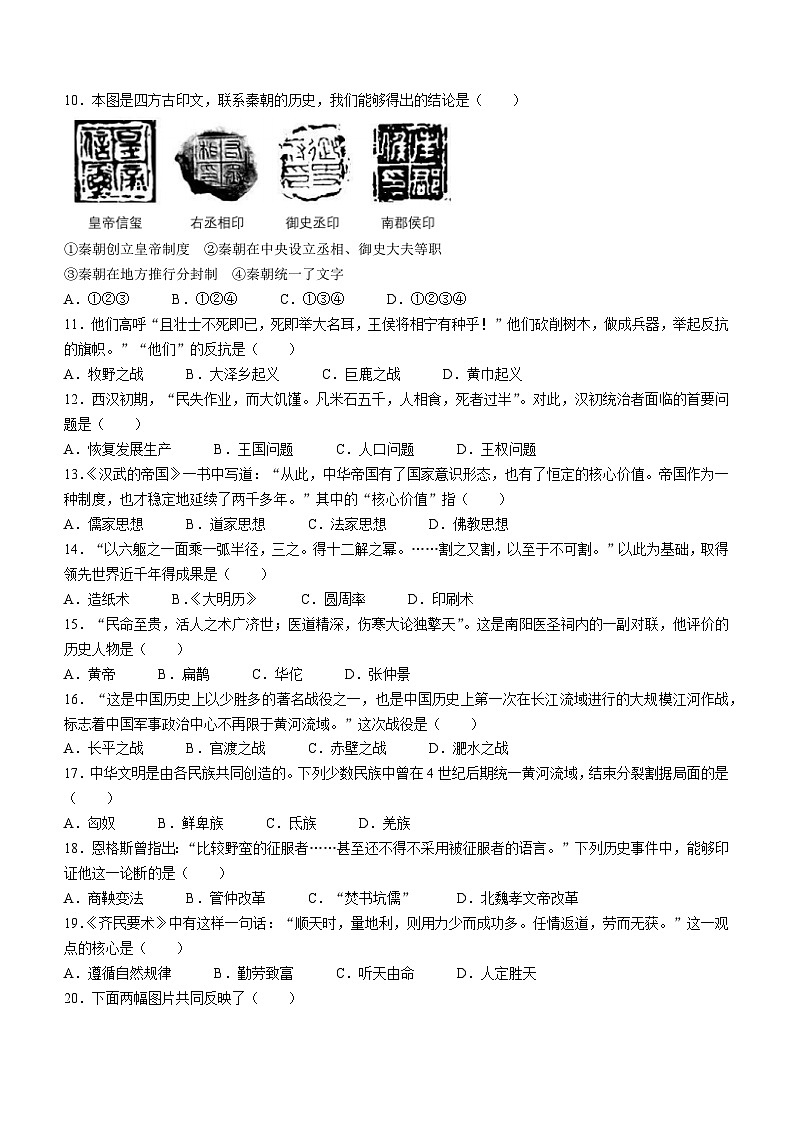
10.本图是四方古印文,联系秦朝的历史,我们能够得出的结论是( )
①秦朝创立皇帝制度 ②秦朝在中央设立丞相、御史大夫等职
③秦朝在地方推行分封制 ④秦朝统一了文字
A.①②③ B.①②④ C.①③④ D.①②③④
11.他们高呼“且壮士不死即已,死即举大名耳,王侯将相宁有种乎!”他们砍削树木,做成兵器,举起反抗的旗帜。”“他们”的反抗是( )
A.牧野之战 B.大泽乡起义 C.巨鹿之战 D.黄巾起义
12.西汉初期,“民失作业,而大饥馑。凡米石五千,人相食,死者过半”。对此,汉初统治者面临的首要问题是( )
A.恢复发展生产 B.王国问题 C.人口问题 D.王权问题
13.《汉武的帝国》一书中写道:“从此,中华帝国有了国家意识形态,也有了恒定的核心价值。帝国作为一种制度,也才稳定地延续了两千多年。”其中的“核心价值”指( )
A.儒家思想 B.道家思想 C.法家思想 D.佛教思想
14.“以六躯之一面乘一弧半径,三之。得十二解之幂。……割之又割,以至于不可割。”以此为基础,取得领先世界近千年得成果是( )
A.造纸术 B.《大明历》 C.圆周率 D.印刷术
15.“民命至贵,活人之术广济世;医道精深,伤寒大论独擎天”。这是南阳医圣祠内的一副对联,他评价的历史人物是( )
A.黄帝 B.扁鹊 C.华佗 D.张仲景
16.“这是中国历史上以少胜多的著名战役之一,也是中国历史上第一次在长江流域进行的大规模江河作战,标志着中国军事政治中心不再限于黄河流域。”这次战役是( )
A.长平之战 B.官渡之战 C.赤壁之战 D.淝水之战
17.中华文明是由各民族共同创造的。下列少数民族中曾在4世纪后期统一黄河流域,结束分裂割据局面的是( )
A.匈奴 B.鲜卑族 C.氐族 D.羌族
18.恩格斯曾指出:“比较野蛮的征服者……甚至还不得不采用被征服者的语言。”下列历史事件中,能够印证他这一论断的是( )
A.商鞅变法 B.管仲改革 C.“焚书坑儒” D.北魏孝文帝改革
19.《齐民要术》中有这样一句话:“顺天时,量地利,则用力少而成功多。任情返道,劳而无获。”这一观点的核心是( )
A.遵循自然规律 B.勤劳致富 C.听天由命 D.人定胜天
20.下面两幅图片共同反映了( )
A.寺院建筑的中国化 B.佛教文化的传播与发展
C.文化传播者的坚韧 D.雕塑艺术的古朴与精湛
非选择题(共5小题,30分)
21.(6分)阅读下列材料,回答问题。
材料一:如图是孔子周游列国为题材的邮票。孔子率弟子周游列国,不辞辛劳,宣扬自己的政治理想。
“子曰,为政以德,譬如北辰,居其所而众星共之”
“子曰,道之以政,齐之以刑,民免而无耻;道之以德,齐之以礼,有耻且格。”
——《论语·为政》
材料二:在孔子之前,“学到官府”,要想读书求学,必须到官府,那是贵族官僚子弟的事情,穷人家的孩子是享受不到教育的。
如图为《孔子杏林讲学图》,图中为孔子正面端坐像,两侧为颜子、曾子、子思、孟子面向中间,聆听孔子讲学。
材料三:孔子说:“君子和而不同,小人同而不和。”孔子所创立的儒家思想是中国传统文化的主流,对中国古今的社会政治经济发展、民族心理的养成产生了重要影响,在国家统一中起到了重要作用。
(1)材料一体现了孔子怎样的治国思想?这是孔子哪一思想的体现?(2分)
(2)根据材料二并结合所学知识,说明孔子在教育方面做出的哪一贡献?除此以外,孔子还有哪些教育理念?(2分)
(3)结合材料三和所学知识回答儒家思想所起的作用。(2分)
22.(6分)阅读下列材料,回答问题。
材料一:始皇曰:“天下共苦战斗不休,以有侯王(因为有诸侯存在)。赖宗庙,天下初定,又复立国,是树兵出,而求其宁息,岂不难哉!”
——《史记·秦始皇本纪》
材料二:偃说上(汉武帝)曰:“古者诸侯不过百里,强弱之形易制。今诸侯或连城数十,地方千里……愿陛下令诸侯得推恩分子弟,以地侯之。彼人人喜得所愿,上以德施,实分其国,不削而稍弱矣。”于是上从其计。
——《史记·平津侯主父列传》
材料三:孝武初立,卓然罢黜百家,表彰《六经》。遂畴咨海内,举其俊茂,与之立功。兴太学,修郊祀,改正朔……
——《汉书》
(1)从材料一中可以看出,秦始皇认为春秋战国以来天下纷争不断的根源在于西周实行了什么制度?为解决这一问题,秦始皇采取了什么措施?(2分)
(2)依据材料二,指出“上从其计”后采取了什么措施削弱了地方对中央的威胁?(1分)材料三记载了汉武帝在思想上采取了什么措施,这一措施是谁的建议?(2分)
(3)秦始皇、汉武帝无疑是两位雄才大略的帝王,但是历史上他们也不乏负面评论。你认为评价历史人物应遵循怎样的原则?(1分)
23.(6分)阅读下列材料,回答问题。
材料一:“它使用象形、指事、会意、形声、假借等多种造字方法。象形是最原始的造字方法,用图形、线条把物体的外形特征勾画出来……指事是一种指示性符号,表示某一事物或概念……会意是把两个或两个以上的独体字结合起来,表示新的意义。”
材料二:汉字是世界上最古老的文字之一,至今大约3000多年的历史。战国时期,诸侯纷争,文字异形。七国文字虽然都是上承西周的春秋金文而来,但在内部构造上它们属于统一的文字体系,但是书写形式各异。秦始皇统一中国后,规定“书同文,车同轨”。
材料三:
(1)材料一种“它”书写的载体是什么?使汉字书写载体发生革命性变化得益于哪一技术?(2分)
(2)依据材料二,分析统一文字的背景是什么?结合所学知识,分析秦统一文字的作用。(2分)
(3)材料三被誉为什么?书法成为专供人们欣赏的艺术出现在哪一时期?(2分)
24.(6分)阅读下列材料,回答问题。
材料一:《汉书·张骞传》载:“然骞凿空,诸后使往者皆称博望侯,以为质于外国,外国由是信之。”
——摘自义务教育教科书《中国历史(七年级上册)》
材料二:
材料三:丝绸之路以商队运输的形式从中国到古罗马,连接了欧亚大陆的两端,丝绸之路流通着大量的、品种多样的手工业品和农产品。商人、传教士和其他一些旅行者,也带着他们的信仰、价值观念和宗教信仰来到远方。
——杰里·本特利等《新全球史》
(1)材料一中的“骞凿空”指的是什么事件?该历史事件有什么历史意义?(2分)
(2)材料二中的史料能够作为研究古代丝绸之路历史价值的关键证据有哪些?说明理由。(2分)
(3)根据材料三及所学知识,指出丝绸之路在历史上所起到的作用。(2分)
25.(6分)阅读下列材料,回答问题。
材料一:江南地广或火耕水耨。民食鱼稻,以渔猎山伐为业。……饮食还给,不忧冻俄,亦亡千金之家。
——《汉书》
材料二:西晋永嘉年间(307—313),中原战乱频仍,衣冠士族,往往举族南迁。史载著名者有林、黄、陈、郑、詹、丘、何、胡八姓,本系中原大族,入闽后先在闽北定居,而后渐向闽中和沿海扩散。“八姓入闽”是福建历史上第一次北方汉人大规模进入福建。
材料三:西晋末,北方流民南迁人数激增,他们不但为常武地区增加了大批劳动力,而且带来了先进的生产工具和农业技术。北方的小麦南朝时在江南大量种植,一年稻麦两熟,大大提高了土地利用率,提高了粮食产量,促进了常武地区经济的发展。
——《常州历史》
(1)据材料一,《汉书》所记载的江南地区主要的生产方式是什么?据材料二,指出材料中“八姓入闽”的主要原因。(2分)
(2)据材料三及所学知识,指出西晋末年常武地区农业经济发展的原因。(2分)
(3)比较材料一、三,概括古代中国江南的经济发展状况出现的变化。从江南变化原因中,你认为对我们今天经济的发展有何启示?(2分)
2022-2023学年第一学期期末学业水平质量监测
七年级历史参考答案
1—5 DCABB 6—10 CCDCB 11—15 BAACD 16—20 CBDAB
21.(6分)
(1)以德治国:反对苛政;实行德政等(1分)仁(1分)
(2)创办私学。(1分)主张“有教无类”;重视道德教育和文化知识教育等(1分)
(3)推动了社会政治经济发展;影响了民族心理的形成;促进了国家统一等(2分)
22.(6分)
(1)分封制(1分)、郡县制(1分),
(2)推恩令(1分)罢黜百家,独尊儒术(1分)董仲舒(1分)
(3)把历史人物放到特定的历史环境中进行评价:辩证地一分为二,客观公正,全面准确。(1分)
23.(6分)
(1)龟甲和兽骨(1分)造纸术的发明(1分)
(2)秦统一后,文字书写形式各异(1分)有利于文化的交流与发展;方便了人民之间的交流等。(1分)
(3)“天下第一行书”(1分)东汉以后(1分)
24.(6分)
(1)张骞通西域(1分)促进了汉朝与西域各国之间的相互了解与往来(1分)
(2)AC(1分)都是与古代丝绸之路相关的第一手史料。(1分)
(3)丝绸之路是古代东西方往来的大动脉;对于中国和其他国家和地区的贸易、文化交流起了极大的促进作用等(2分)
25.(6分)
(1)火耕水耨:渔猎(1分)中原战乱频繁(1分)
(2)北方人南迁,带去先进的生产技术生产工具;北方人南迁增加了大批劳动力;北方农作物的引入:南方自然条件优越等(2分)
(3)由生产水平落后,地广人稀,土地尚未开发到生产水平提高,土地利用率提高,粮食产量提高:由相对落后到逐步得到开发等(1分)重视科技,重视人才。(1分)
相关试卷
这是一份重庆市忠县2023-2024学年七年级上学期期末学业水平监测历史试题,共14页。试卷主要包含了选择题,非选择题等内容,欢迎下载使用。
这是一份山西省忻州市多校联考2023-2024学年上学期期末学业水平质量监测七年级历史试题(含答案),共7页。试卷主要包含了《史记·过秦论》中记载等内容,欢迎下载使用。
这是一份河南省开封市杞县2023-2024学年七年级上学期1月期末历史试题,共4页。

