


还剩3页未读,
继续阅读
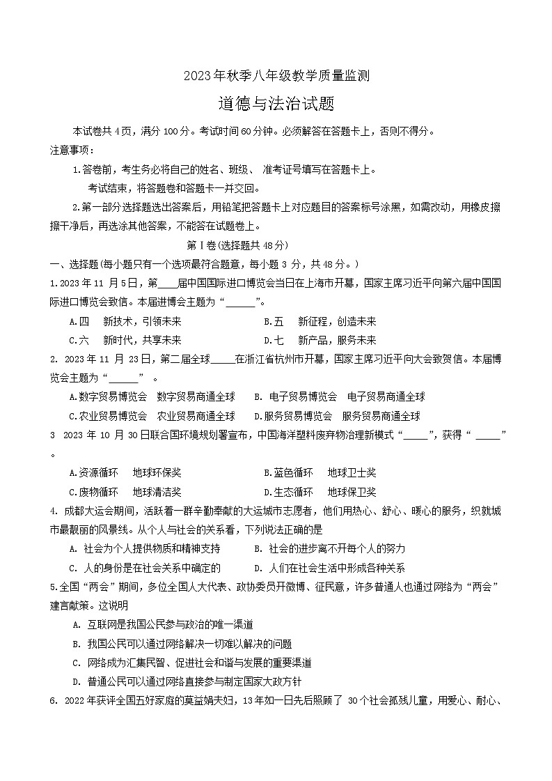
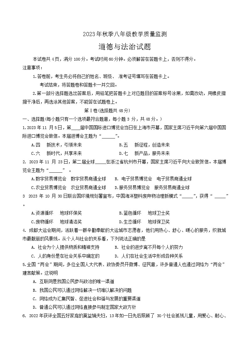
四川省江油市2023-2024学年八年级上学期1月期末道德与法治试题
展开
这是一份四川省江油市2023-2024学年八年级上学期1月期末道德与法治试题,共6页。试卷主要包含了粮食安全是“国之大者”等内容,欢迎下载使用。
相关试卷
25,四川省江油市初中八校2023-2024学年八年级下学期开学联考道德与法治试题:
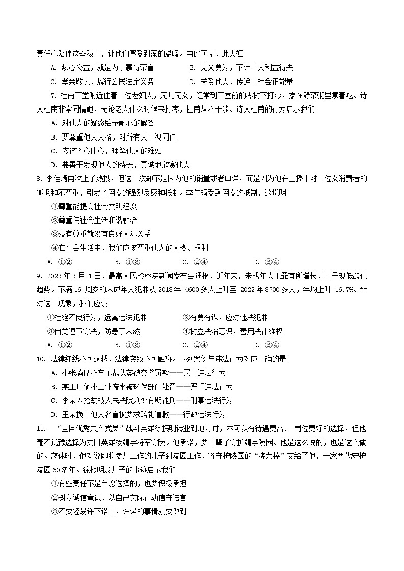
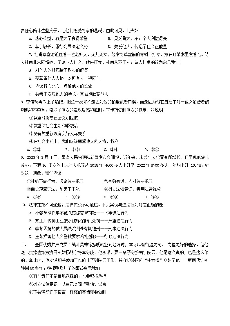
这是一份25,四川省江油市初中八校2023-2024学年八年级下学期开学联考道德与法治试题,共11页。试卷主要包含了监测结束后,将答题卡交回, 下列不属于违法行为的是, “人而无信,不知其可也等内容,欢迎下载使用。
四川省江油市初中八校2023-2024学年八年级下学期开学联考道德与法治试题:
这是一份四川省江油市初中八校2023-2024学年八年级下学期开学联考道德与法治试题,共2页。
四川省江油市初中八校2023-2024学年八年级下学期开学联考道德与法治试题(1):
这是一份四川省江油市初中八校2023-2024学年八年级下学期开学联考道德与法治试题(1),共6页。试卷主要包含了监测结束后,将答题卡交回等内容,欢迎下载使用。
